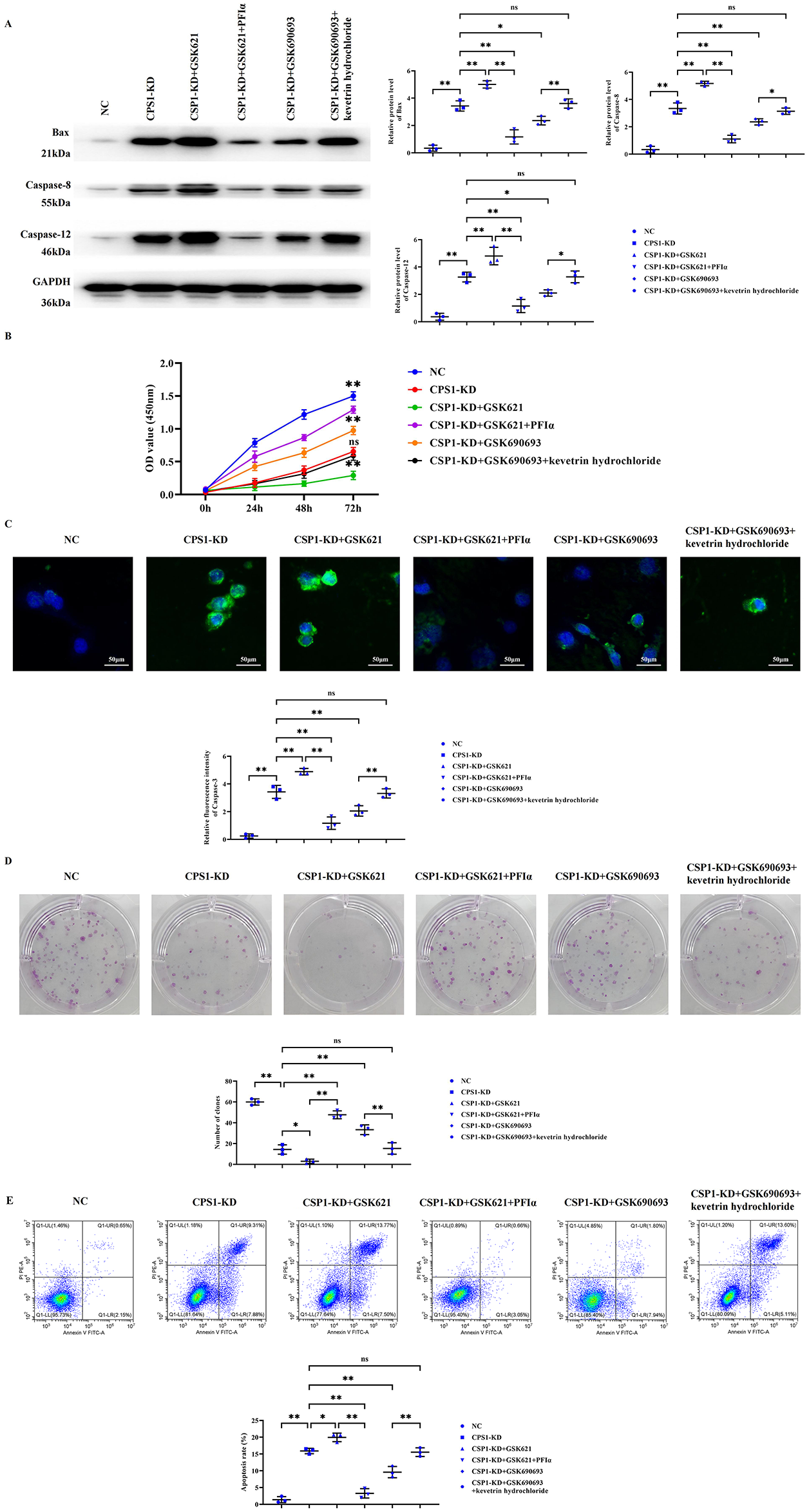
Fig. 3

CPS1 knockdown promotes tumor cell apoptosis and inhibits proliferation by activating P53/LKB1. (A): Western blot was used to detect the expression of Bax, Caspase-8 and Caspase-12 in the NC group, the CPS1-KD group, the CPS1-KD + GSK621 group, the CPS1-KD + GSK621 + PFIα group, the CPS1-KD + GSK690693 group and the CPS1-KD + GSK690693 + Kevetrin Hydrochloride group; (B): Cell proliferation results detected by CCK8 assay; (C): Immunofluorescence staining experiment was used to detect the expression of caspase-3.; (D): Colony formation assay to detect cell proliferation; (E): Flow cytometry detected cell apoptosis. Data are expressed as mean ± standard deviation. N = 3, P < 0.05 is considered statistically significant. nsP > 0.05; *P < 0.05; **P < 0.01.