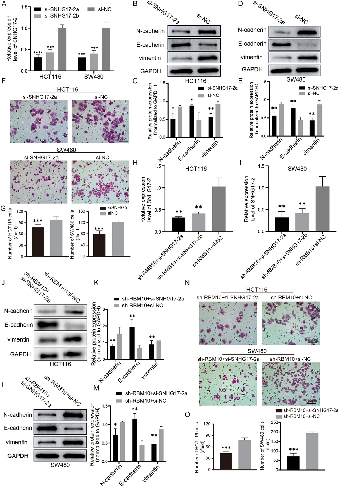
Fig. 5

RBM10 Regulated tumor cell migration by modulating SNHG17-2 Expression in colorectal cancer. (A) RT-qPCR was used to determine SNHG17-2 expression levels in HCT116 and SW480 cells following transfection with si-SNHG17-2a and si-SNHG17-2b, with si-NC as a control. (B-E) Western blot analysis and quantification of N-cadherin, E-cadherin, and vimentin protein levels in HCT116 and SW480 cells after si-SNHG17-2a transfection, normalized to GAPDH. (F) Images from Transwell migration assay of HCT116 and SW480 cells transfected with si-SNHG17-2a or si-NC, Scale bar = 100 μm. (G) Quantification of the Transwell assay showing the number of migrated HCT116 and SW480 cells. (H-I) RT-qPCR was used to assess SNHG17-2 expression in HCT116 and SW480 cells co-transfected with sh-RBM10 and si-SNHG17-2a, with si-NC as a control. (J-M) Western blot analysis and quantification of N-cadherin, E-cadherin, and vimentin protein levels in HCT116 and SW480 cells co-transfected with sh-RBM10 and si-SNHG17-2a or si-NC, normalized to GAPDH. (N) Images from a Transwell migration assay of HCT116 and SW480 cells co-transfected with sh-RBM10 and si-SNHG17-2a or si-NC, Scale bar = 100 μm. (O) Quantification of the Transwell assay showing the number of migrated HCT116 and SW480 cells. All values are presented as the mean ± SD. *P < 0.05, **P < 0.01, *** P < 0.001, **** P < 0.0001.