Correction to: Scientific Reports https://doi.org/10.1038/s41598-025-97869-5, published online 14 April 2025
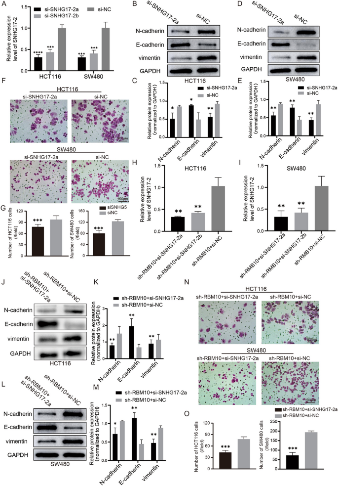
The original version of this Article contained an error in Figure 5F in which the image of the si-SNHG17-2a group of SW480 cells is duplicated with that of the sh-RBM10 + si-SNHG17-2a group of SW480 cells in Figure 5N. The original Figure 5 and accompanying legend appear below.
RBM10 Regulated tumor cell migration by modulating SNHG17-2 Expression in colorectal cancer. (A) RT-qPCR was used to determine SNHG17-2 expression levels in HCT116 and SW480 cells following transfection with si-SNHG17-2a and si-SNHG17-2b, with si-NC as a control. (B-E) Western blot analysis and quantification of N-cadherin, E-cadherin, and vimentin protein levels in HCT116 and SW480 cells after si-SNHG17-2a transfection, normalized to GAPDH. (F) Images from Transwell migration assay of HCT116 and SW480 cells transfected with si-SNHG17-2a or si-NC, Scale bar = 100 μm. (G) Quantification of the Transwell assay showing the number of migrated HCT116 and SW480 cells. (H-I) RT-qPCR was used to assess SNHG17-2 expression in HCT116 and SW480 cells co-transfected with sh-RBM10 and si-SNHG17-2a, with si-NC as a control. (J-M) Western blot analysis and quantification of N-cadherin, E-cadherin, and vimentin protein levels in HCT116 and SW480 cells co-transfected with sh-RBM10 and si-SNHG17-2a or si-NC, normalized to GAPDH. (N) Images from a Transwell migration assay of HCT116 and SW480 cells co-transfected with sh-RBM10 and si-SNHG17-2a or si-NC, Scale bar = 100 μm. (O) Quantification of the Transwell assay showing the number of migrated HCT116 and SW480 cells. All values are presented as the mean ± SD. *P < 0.05, **P < 0.01, *** P < 0.001, **** P < 0.0001.
The original Article has been corrected.
Author information
Authors and Affiliations
Corresponding author
Rights and permissions
Open Access This article is licensed under a Creative Commons Attribution-NonCommercial-NoDerivatives 4.0 International License, which permits any non-commercial use, sharing, distribution and reproduction in any medium or format, as long as you give appropriate credit to the original author(s) and the source, provide a link to the Creative Commons licence, and indicate if you modified the licensed material. You do not have permission under this licence to share adapted material derived from this article or parts of it. The images or other third party material in this article are included in the article’s Creative Commons licence, unless indicated otherwise in a credit line to the material. If material is not included in the article’s Creative Commons licence and your intended use is not permitted by statutory regulation or exceeds the permitted use, you will need to obtain permission directly from the copyright holder. To view a copy of this licence, visit http://creativecommons.org/licenses/by-nc-nd/4.0/.
About this article
Cite this article
An, L., Chen, P., He, M. et al. Correction: RBM10 suppresses colorectal cancer invasion by regulating LncRNA SNHG17 alternative splicing. Sci Rep 15, 31444 (2025). https://doi.org/10.1038/s41598-025-14511-0
Published:
Version of record:
DOI: https://doi.org/10.1038/s41598-025-14511-0
