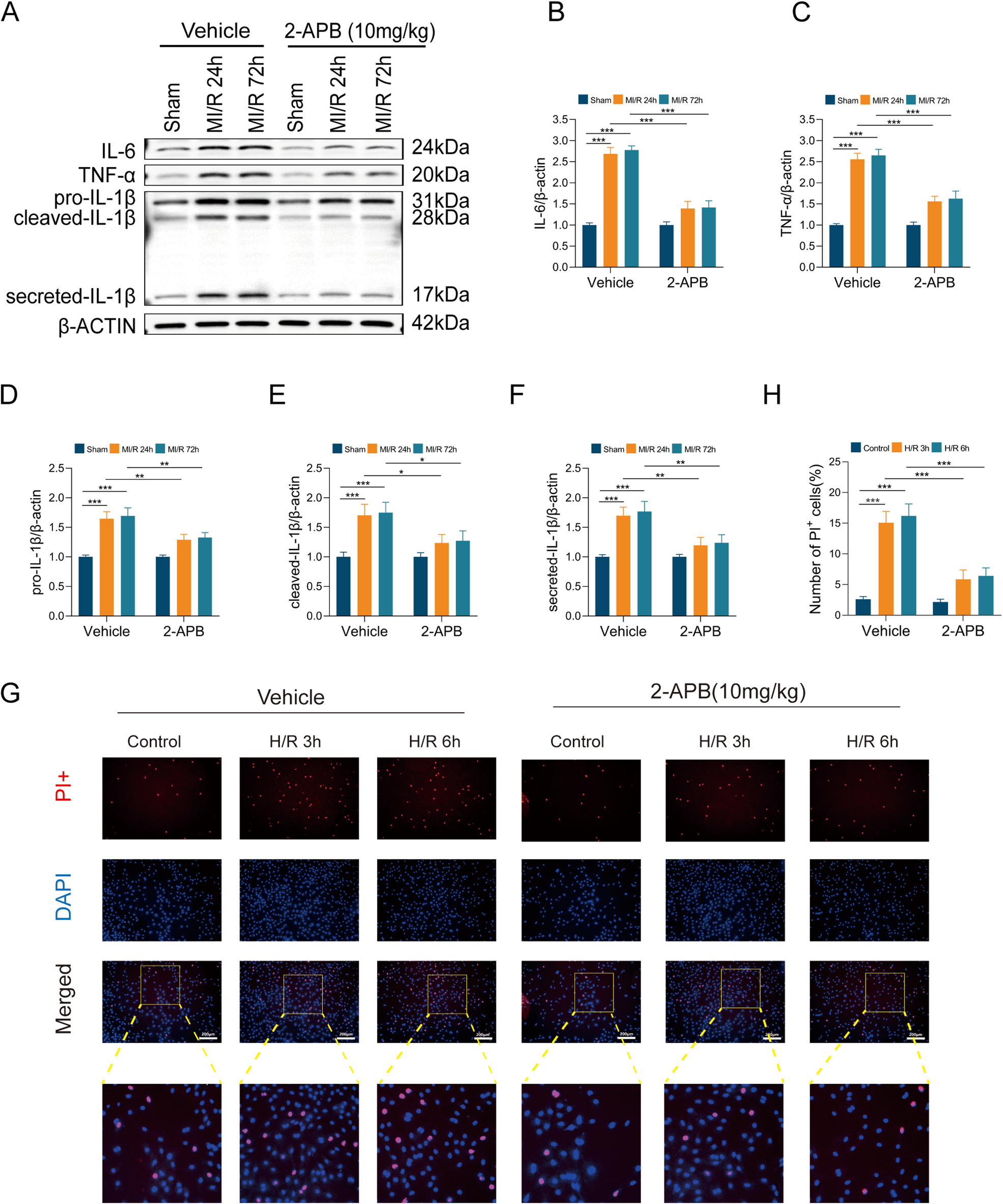
Fig. 2

2-APB improves myocardial inflammation after myocardial ischemia-reperfusion. (A–F). Western-blot analysis of inflammatory proteins in myocardial tissue after myocardial ischemia-reperfusion in mice. (G–H). PI staining of cardiomyocytes after H/R, scale bar = 200 μm. The experiment was repeated three times. Data represent mean ± SD. *p < 0. 05, **p < 0. 01, ***p < 0. 001.