Abstract
Rapid urbanization has brought about rapid changes in land-use and land-cover (LULC) patterns, significantly affecting land surface temperatures (LST). This study uses GIS and remote sensing techniques to assess changes in LULC classes and their impacts on LST at the Barishal City Corporation (BCC) of Bangladesh. As summer is the season with the highest temperature, the study considered the months from March to July from 1998–2024. The key findings of this study reveal a substantial increase in the mean land surface temperature, increasing by 5.75°C from 1998–2024, with the highest temperature reaching 42°C in 2024. This increase in temperature was linked to an 11.29% expansion in built-up areas and a reduction in vegetation (4.8%) and agricultural land (3.8%). The correlation analysis results support these findings, as the NDBI is positively correlated with the LST, indicating that built-up areas tend to increase surface temperatures. In contrast, the NDWI is negatively correlated with the LST, suggesting that water presence helps lower temperatures. The relationship between the NDVI and LST is predominantly negative in the absence of water bodies, whereas the presence of water bodies tends to result in a positive correlation. Most built-up areas presented the highest temperatures over the years, ranging from 34°C to 42°C. Future projections indicate that if the current trend of urban expansion remains, approximately 5.89% of the BCC area is projected to experience temperatures exceeding 38°C by 2033, increasing to 7.93% of the area by 2042. In terms of health impacts, the study identified common risks such as heat stroke, respiratory problems, heat exhaustion, dehydration, diarrhea, and skin rashes, among which heat exhaustion (66.93%) was most prominent. Furthermore, in urban areas, children, elderly people, women, outdoor workers, and people living in tin-shed houses are more vulnerable to high temperatures. This study will help city planners and future stakeholders control the urban heat island effect and understand the side effects of concentrated settlements in the coastal area of Bangladesh.
Similar content being viewed by others
Introduction
LULC analysis encompasses the natural and anthropogenic features of the Earth’s surface1. Human activities such as urban expansion, deforestation, and industrialization have profoundly altered LULC over time2,3. Rapid urbanization, driven by the pursuit of better living standards, is rapidly transforming land cover, with the global urban population projected to reach 68% by 20504,5,6,7,8. Urban growth typically replaces natural landscapes with impervious surfaces such as asphalt and concrete, reducing surface albedo and increasing the LST, sometimes up to 60°C9,10,11,12. These changes also reduce vegetation and natural cooling, intensifying urban heat absorption13,14. Following this global trend, Bangladesh has witnessed a significant rise in urbanization as well, with the percentage of people residing in urban areas growing from 23% in 1998 to 40% in 202315. According to the UN population projection model 2024, Bangladesh is projected to reach the critical threshold of 50% urbanization by 204716. Rising temperatures have accompanied this rapid urban expansion, as the average maximum temperature has risen by 0.18°C per decade in Bangladesh from 1971–202017. Additionally, it faced heat waves from April to May 2024, whereas Barishal faced high temperatures of 42 °C, which feels like 46°C18,19. An increase in land surface temperature further contributes to the intensification of the urban heat island (UHI) effect, which is associated with high energy consumption, natural disasters, and human health risks20,21. Extreme heat poses a significant environmental and occupational health hazard that exacerbates conditions such as cardiovascular disease, diabetes, asthma, and mental illness, as well as increasing the risk of accidents, infectious disease transmission, heat exhaustion, and heatstroke, a medical emergency with high mortality22. According to studies conducted between 2000 and 2019, approximately 489,000 heat-related deaths occur worldwide every year23. Despite these risks, previous studies have focused mostly on megacities such as Dhaka and Chattograms. Mid-sized cities such as Barishal remain underexplored, even though they are undergoing fast transitions. Barishal, which is located in a climate-vulnerable southern deltaic region, suffers many environmental concerns, such as riverbank erosion, flooding, and tidal surges24. It is also a key destination for climate-displaced communities from adjacent low-lying areas25, which promotes unplanned urban growth and affects land usage. Notably, in 2024, built-up areas covered only 18.94% of Barishal, much less than Dhaka’s 43.65% in 2020, emphasizing its potential for sustainable urban expansion26.
Several studies across major Bangladesh cities have highlighted the profound impact of rapid urbanization on land cover dynamics and LST. In Chattogram, built-up areas increased by 4.57% between 1990 and 2020, indicating a strong positive correlation with LST, whereas vegetation and water bodies were negatively correlated with temperature changes27. Dhaka, a city, recorded a 14% increase in urban expansion and a 7.24°C increase in the LST from 2000–2020. Predictive modeling using cellular automata (CA) and artificial neural networks (ANNs) further revealed continued warming trends by 203028. Similarly, in Bhairab, urban expansion led to hotter summers and colder winters, alongside reduced vegetation and agriculture29. In Rajshahi, urban areas expanded by 18%, whereas vegetation decreased by 17% between 1990 and 2020, resulting in a significant increase in LST of up to 14°C30.
Detecting changes in land cover and monitoring surface temperature through field visits is time-consuming, labor-intensive, and can cause errors. Additionally, integrating RS and GIS technologies effectively assesses, modifies, and models LULC and LST fluctuations31,32,33. In recent studies, GIS has successfully generated LULC and LST maps that assess land cover changes via satellite-based Landsat images27,29,34. To address the challenges of urbanization and climate change, it is essential to predict future land cover changes and surface temperature variations and to determine the status of current and future development needs35,36. CAs are widely used as reliable algorithms in various spatial and statistical models for pattern recognition, predicting future changes, and studying the spatial distribution of landcover changes through pixel-based methods37,38. However, its accuracy in modeling urban expansion is relatively lower than that of other approaches, and it faces challenges in addressing dynamic parameter changes in LULC studies37,39. To overcome these limitations, researchers frequently combine the CA model with support vector machines (SVMs), multicriteria analysis (MCA), and ANN models40,41,42. Previous studies have indicated that the integration of CA-ANN models results in superior performance in predicting LULC changes43,44,45. In recent years, numerous studies have utilized CA-ANN models to predict future LULC and LST changes46,47,48.
While CA-ANN models, LST analyses, and land cover indices are often used separately in urban studies, integrated research that combines LULC dynamics, LST trends, predictive modeling, and health risk perceptions remains limited. Moreover, such integrative techniques are essentially absent for coastal mid-sized cities such as Barishal, despite their increased exposure to high heat and unplanned expansion. Such comprehensive integration is rarely reported in the literature for coastal cities in Bangladesh. To the best of our knowledge, this is one of the fewest studies to comprehensively combine LULC change analysis, LST trend assessment, CA-ANN-based predictions, and community health risk perceptions within a single geospatial framework for any particular study area. This novel approach provides a more holistic understanding of how urban expansion and temperature jointly impact human health, offering critical insights for climate-resilient urban planning and public health interventions.
To address this research gap and achieve the aim of this study, the following objectives were pursued: (1) analyze spatiotemporal changes in LULC and LST in Barishal city from 1998–2024 via satellite imagery; (2) assess the relationships between LST and land surface indicators such as the normalized difference vegetation index (NDVI), normalized difference built-up index (NDBI), and normalized difference water index (NDWI) via sensitivity and piecewise correlation to explain varying NDVI–LST trends; (3) predict LULC and LST changes for 2033 and 2042 via CA–ANN modeling, which is based on transitions from 2015–2024; and (4) integrate community-level health perceptions with heat exposure to understand perceived health risks and identify heat-vulnerable population groups. This integrated assessment provides essential data to support informed urban planning, climate adaptation, and targeted public health strategies in Barishal, offering a transferable model for similarly exposed cities.
Methodology
Description of the study area
The chosen study area is the BCC, a divisional headquarters in Bangladesh. Geographically, the location of the study area lies between 22°38’ N latitude to 22°45’ N and longitude 90°18’ to 90°23’ E. The region falls within the Ganges, Padma River delta below the Arial Khan River, which is better known as Kirtonkhola, an important fluvial port with several well-established trading and commercial centers (Fig. 1). The study area experiences an annual average temperature of 35.1 °C, with a minimum of 12.1 °C, and the annual rainfall is 1955 mm. According to49, the total area occupied by the BCC is 58.05 sq. km, and the population is 419,472, with a population density of 7226 per sq. km, which was 5655 per sq. km in the year 201150. Barishal municipality received the status of BCC in 2002 because of fast urban expansion51. Several subdistricts of Barishal are prone to riverbank erosion, and the refugees in those areas flee to urban areas such as Barishal city52. Therefore, people also migrate from rural to urban areas for economic purposes. Barishal is the sixth largest city in Bangladesh in terms of population, yet it is one of the smallest in terms of geographical area. The land usage in this area has shown that over 7.46% of the vegetation area decreased from 1990–2020 because of rapid urbanization53. The BCC area is experiencing population growth for several significant reasons, such as large-scale rural-to-urban migration and rapid urbanization, which can increase temperatures and susceptibility54. Policymakers in Bangladesh are strongly concerned with rapid and unplanned urban expansion, and the reason for selecting this area is to detect changes in land use and land cover, as well as the root cause of these changes.
Study area location map and survey locations.
Data sources and analytical approach
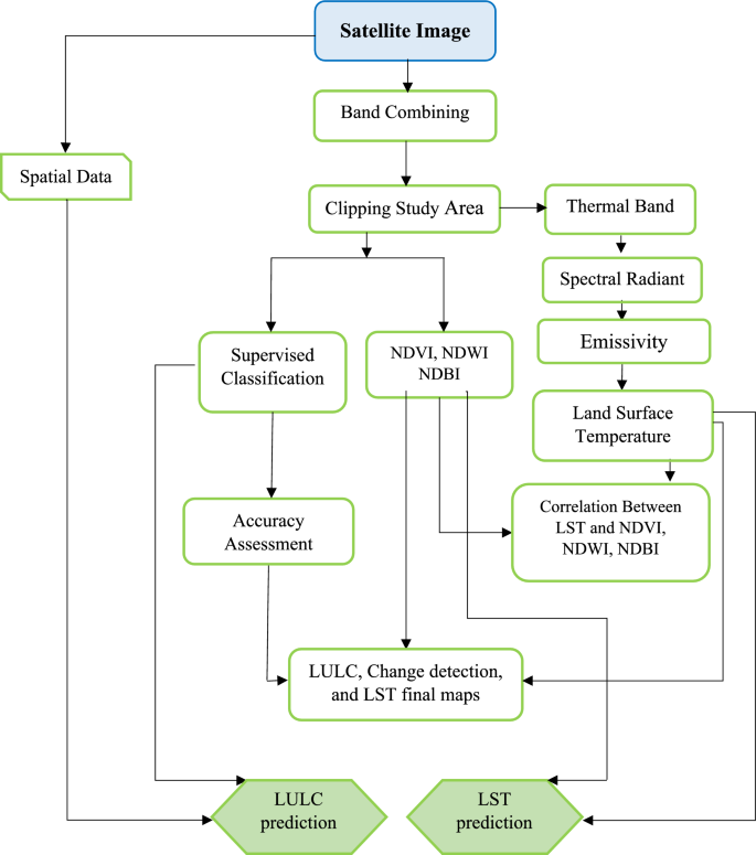
A comprehensive mixed methodology was employed, integrating remote sensing techniques, field surveys, machine learning, and statistical analysis. The data were collected from both primary and secondary sources, as indicated in Table 1, and the methodological approach is summarized in Fig. 2.
Flowchart of research methodology.
Data description
Four multispectral Landsat satellite datasets from 1998 and 2006 (Landsat-5 TM) and 2015 and 2024 (Landsat-8 OLI) were downloaded from the USGS Earth Explorer website to estimate LULC changes and LST variations in the study area. The maximum cloud cover limit during the data download process was less than 10%, resulting in cloud-free images. In addition, the daily LST product from the MODIS Terra satellite (MOD11A1) at a spatial resolution of 1 km is used for cross-validation with Landsat data. With equatorial flyover timings of 10:30 a.m./p.m., the Terra satellite was launched on December 18, 1999, offering precise, high-temporal-frequency, spatially detailed Earth observations55. The details of the downloaded satellite and MODIS data are shown in Table 2.
Multitemporal land use and land cover mapping
Accordingly, five comprehensive LULC classes were identified via the maximum likelihood supervised classification technique (Table 3): Water bodies, agricultural land, vegetation, bare land, and built-up areas for the years 1998, 2006, 2015, and 2024. It enhances accuracy by incorporating user input and training data to differentiate between complex land cover classes in tropical regions. Approximately 50 ground-based training samples were produced for each LULC class to develop LULC maps. Accuracy assessment is one of the most effective quantitative methods for accurately classifying images56,57,58, and it is determined by calculating the overall accuracy, user accuracy, producer accuracy, and kappa statistics. To assess accuracy, approximately 200 randomly assigned ground truth locations are compared to Google Earth Pro. The accuracies of all the users, producers, and kappa coefficients are determined via the equations below, and the results are shown in Table 4.
The detection of changes in LULC maps is necessary for this purpose. These maps were prepared via satellite images with ArcMap 10.8 software. The LULC maps of 1998-2024 were classified into 5 classes and converted into polygons to facilitate comparison. Changes in LULC types were calculated by comparing the classified data from 1998 to 2024.
Estimation of land surface temperature
The land surface temperature is the temperature of the Earth’s surface at a particular location59. Landsat thermal bands were used to calculate the land surface temperature for 1998, 2006, 2015, and 2024. Landsat sensors acquire and retain thermal information that takes the form of digital numbers (DNs)60. This research used a three-stage method for Landsat 5 TM and a six-stage method for Landsat 8 OLI data to calculate the LST, and ArcMap 10.8 utilized the Raster Calculator tool for solving all the equations. The radiance of the surface is measured by satellite imagery, which is influenced by the atmosphere; therefore, to eliminate these atmospheric effects, atmospheric correction is needed61. Importantly, Eq. (5) is specific to Landsat 5 TM and uses fixed rescaling constants, whereas Eq. (8) uses scene-specific coefficients from metadata for Landsat 8 OLI, reflecting sensor differences.
In the initial stage of preprocessing, the radiance correction model was applied to Landsat 5 TM imagery acquired in 1998 and 2006, using the digital number values of Band 6 in accordance with Eq. (5), which calculates radiance on the basis of fixed rescaling factors.
where
-
\({\text{L}}_{\uplambda }=\text{Refers to the spectral radience}\)
-
QCAL = Refers to the quantized calibrated pixel value in the DN value.
-
\({\text{LMAX}}_{\uplambda }\) = Refers to the spectral radiance scaled to QCALMAX in (watts/(\({\text{m}}^{2}\)*sr*μ\(\text{m}\))).
-
\({\text{LMIN}}_{\uplambda }\) = Refers to the spectral radiance scaled to QCALMIN in (watts/(\({\text{m}}^{2}\)*sr*μ\(\text{m}\))).
-
QCALMAX = Refers to the minimum quantized calibrated pixel value (corresponding to \({\text{LMAX}}_{\uplambda }\)) in DN = 225
-
QCALMIN = Refers to the minimum quantized calibrated pixel value (corresponding to LMIN) in the DN
In the second phase, the spectral radiance values were transformed into temperature measurements through the application of Eq. (6).
where
-
T = Effective temperature observed at the satellite level.
-
K2 = calibration constant 2.
-
K1 = calibration constant 1.
-
lλ = Spectral radiance in watts/(m2*sr*μm).
The K1 and K2 calibration coefficients for Landsat 5 (TM) images are 607.76 and 1260.56, respectively. The final step involved converting the LST in the Kelvin unit to degrees Celsius by employing Eq. (7).
Our study utilizes the following six steps for estimating the LST using the thermal bands of the Landsat 8 OLI.
Step 1: The thermal infrared Band 10 of Landsat 8 OLI imagery retrieved in 2015 and 2024 was converted to top-of-atmosphere (TOA) spectral radiance via Eq. (8), which applies scene-specific scaling coefficients provided in the metadata.
where:
-
ML = Band-specific multiplicative rescaling coefficients derived from the metadata. (RADIANCE_MULT_BAND_x, where x is the band number).
-
Qcal = This is associated with band 10.
-
AL = Band-specific additive rescaling coefficients obtained from the metadata. (RADIANCE_ADD_BAND_x, where x is the band number).
-
Oi = The correction factor for Band 10 is 0.29.
Step 2: The spectral radiance of the top of the atmosphere (TOA) was then converted into brightness temperature (BT) via Eq. (9).
Where,
-
L = TOA.
-
K1 = Band-specific thermal conversion constants extracted from the metadata.
-
(K1_CONSTANT_BAND_x, where x is the thermal band number).
-
K2 = Band-specific thermal conversion constants obtained from the metadata.
-
(K2_CONSTANT_BAND_x, where x is the thermal band number).
Step 3: The estimation of the LST for Landsat 8 imagery is largely dependent on the calculation of the NDVI63,64. Thus, Eq. (10) was applied to calculate the NDVI.
The range of the NDVI values is between −1 and + 1.
Step 4: The proportion of vegetation (PV) was calculated via Eq. (11), which incorporates the minimum and maximum NDVI values63,65.
Step 5: Eq. (12) for calculating the land surface emissivity (LSE) was used in this stage.
Step 6: The LST was subsequently estimated via Eq. (13).
Here,
-
BT = Top of atmosphere brightness temperature.
-
W = Wavelength of the emitted radiance, which is 10.8 for band 10.
-
E = Land surface emissivity.
Validate LST trends with MODIS
To determine the average temperature change, daily MODIS daytime terrestrial emissivity data (MOD11A1) are obtained from the NASA Earth Data (https://earthdata.nasa.gov/) at the exact dates of Landsat 5 and 8 for the years 2006, 2015, and 2024. The research area border is used to conceal the daytime data when analyzed via ArcMap 10.8 for each year. We generated 70 sample points of data and determined the value for each point to create the LST spatial map. It is converted from Kelvin to degrees Celsius by multiplying the value by the factor value 0.02 and subtracting the resulting temperature by 273.1566. Scatter plots for 2006, 2015, and 2024 were created on the basis of the LST values extracted from the fishnet grids in ArcMap. Surfaces that are difficult to measure or define on the ground can be validated via the R2 validation approach, which can validate LST products in any weather situation without direct ground LST measurements. Only the relative accuracy compared with the reference LST product is provided via cross-validation, eliminating the need for laborious ground measurements23. A mixture of quantitative statistical evaluations was later employed in LST accuracy assessment to analyze the relative performance of estimation methods applied in both Landsat and MODIS through widely used statistical metrics in our study, including R2, indicating the goodness or strength of fit. The Pearson correlation coefficient (\(r\)) (formula 14) was used to estimate R2. The root mean square error (RMSE) measures the magnitude, and the mean absolute error (MAE) indicates the absolute deviation67 between the MODIS and Landsat LST values.
The estimated R2, RMSE, and MAE values are calculated via formulas 15, 16, and 1768.
Here,
-
Xi = Landsat LST at pixel i,
-
Yi = MODIS LST at pixel i,
-
N = Total number of pixels.
-
\(\underline{X}\) and \(\underline{Y}\) = mean values of Landsat and MODIS LSTs.
LULC and LST relationship analysis
The correlation coefficient (R) was used to examine the relationships between land surface temperature and three indices, i.e., the NDVI, NDBI, and NDWI, for each year in the study area, as shown in Figs. 3, 4, and 5. These indices were utilized to establish a correlation with the LST through a set of randomly selected independent pixels generated via the Fishnet tool in the Data Management toolbox of ArcGIS 10.8 software and via the Extraction subtools of Spatial Analysis in Data Management tools. Statistical data were collected from the attribute table of ArcGIS, and the relationships were implemented via the SPSS 14.0 version software package. To avoid potential distortion caused by water bodies and nonvegetated surfaces, NDVI values below zero were excluded from the correlation analysis.
NDVI maps of the study area.
NDBI maps of the study area.
NDWI maps of the study area.
Sensitivity analysis
The sensitivity analysis was conducted via a segmented statistical approach to assess the variation in the relationship between the NDVI and LST. Preliminary Pearson correlation analysis revealed a positive correlation between the NDVI and LST in 1998, 2006, and 2015, which is inconsistent with the general findings of existing studies69. This inconsistency emphasized the need for further investigation to understand the influencing factors, particularly the effects of mixed land cover types, such as water bodies, bare land, and built-up areas. The sensitivity analysis involved dividing the NDVI values into defined intervals: −0.5 to 0, indicating water bodies; 0 to 0.2, representing bare land and built-up areas or rocky surfaces; and 0.2 to 0.4, indicating vegetation70. The Pearson correlation coefficient between the NDVI and LST was subsequently computed within each range. This approach allows the identification of how correlation strength and direction vary across different vegetation densities and surface types. The analysis was implemented in Python (Jupyter Notebook) via libraries such as Pandas, which is used for data manipulation and analysis. NumPy handles numerical computations and arrays, whereas Matplotlib and Seaborn are employed for visualizations. Pearson correlation was calculated with the (.corr) function, and scatter plots were created to visualize the piecewise relationships.
LULC and LST prediction
The use of historical datasets for CA-ANN models has proven effective in forecasting changes in LST, land use and LULC48. The MOLUSCE plugin in QGIS is user friendly and offers many features. It includes components such as an input module, tools to analyze changing trends, CA-ANN methods, prediction tools, and validation options71,72. As shown in Fig. 6, the ANN is made up of neurons similar to those in the human brain and aims to reveal the relationships in data. The application of this study involved the use of the MOLUSE plugin in the QGIS 3.34.12 software to anticipate future LULC and LST modifications. The input framework for this study includes dependent variables such as LULC maps and LST data. The LST maps were reclassified into five temperature zones (< 28 °C, 28–31°C, 31–34°C, 34–38°C, and > 38 °C) via the reclassification tool in ArcMap. In addition, independent variables such as proximity to built-up areas, roads, rivers, vegetation, aspect, elevation, and slope were used for LULC prediction (Fig. 7). Additionally, indices such as the NDVI, NDWI, and NDBI were incorporated for LST prediction. The LULC and LST procedures are shown in Fig.8, 9. The aspect, elevation, and slope data of this study area were downloaded from the NASA SRTM73, and the road and river data were collected from the LGED website. LULC and LST maps from 2015 and 2024 were used to simulate maps for 2033. Shortwave infrared (SWIR) and thermal bands were employed for LULC classification, LST estimation, and the computation of indices such as the NDVI, NDWI, and NDBI. All the imagery was standardized to a spatial resolution of 30 m × 30 m before performing the predictive analysis. Moreover, the dependent and independent variable layers were maintained with consistent column and row dimensions, as well as uniform cell size (X, Y), throughout the analysis via ArcGIS.
CA-ANN model for future LULC prediction.
LULC change and urban growth influencing spatial factors (a) Digital Elevation Model (b) Slope (c) Aspect (d) Distance to river (e) Distance to road (f) Distance to vegetation (g) Distance to built-up area.
Flowchart of LULC prediction methodology.
Flowchart of LST prediction methodology.
Model validation of future predictions
Simulated models simplify the complex dynamics of urban systems, making them easier to analyze and interpret. This study employed the CA-ANN technique within the MOLUSCE plugin to model transition potentials and simulate future land use changes, as many researchers consider the CA-ANN approach to be more effective74. The MOLUSCE plugin provides an efficient framework for analyzing LULC and LST changes through spatial modeling techniques, and it is also well suited for assessing spatiotemporal forest and land-use changes, predicting transition prospects, and simulating future scenarios. On the basis of LULC and LST data from 2006 and 2015, along with explanatory variables and transition matrices, the model projected LULC and LST for 2024. The MOLUSCE plugin uses a kappa validation method to assess the model accuracy and compares actual and simulated LULC and LST maps. The ANN model was trained via 1000 iterations, a (3 × 3) pixel neighborhood, a learning rate of 0.01, 12 hidden layers, and a momentum value of 0.01 to project LULC and LST for 2024. The neural network learning curve and error curve decrease smoothly because of the well-optimized parameters, as shown in Fig. 10. After successful validation, LULC and LST data from 2015 and 2024 were used to predict future land use patterns for 2033 and 2042.
Neural Network Learning Curve, LULC (a) 2024 to 2033, (b) 2033 to 2042 and LST (c) 2024 to 2033, (d) 2033 to 2042.
Extreme temperature impact on health analysis
LST plays a critical role in influencing environmental temperature75, which eventually impacts human health, particularly by increasing the risk of heat-related illnesses76. For a better understanding of heat-related illnesses, a stratified sample was collected through a field survey of participants in the study area, and the survey locations used in this study are shown in Fig. 1. Stratified sampling was utilized to ensure a comprehensive representation of the population, as it enables the inclusion of diverse population subgroups77. The following equation was applied to determine the appropriate sample size.
A 95% confidence level was adopted for the study, with a corresponding Z value of 1.96 and a significance level based on the chi-square distribution. The proportion of the population selecting a given response was assumed to be 0.5 (representing an equal distribution between male and female respondents), and the margin of error was set at ± 4% (0.04). On the basis of these parameters and via Eq. (18), the calculated sample size was 384. Accordingly, the study surveyed 384 households via a stratified sampling approach to ensure balanced representation. Ordinal logistic regression (OLR) is an effective method for predicting health outcomes and analyzing ordinal categorical variables, as demonstrated in studies on health risks and disease severity levels. In this study, OLR was applied via the Analyze tool in SPSS 14.0 to predict risks, which were categorized as low (1 disease), moderate (2 and 3 diseases), or high risk (> 3 diseases) on the basis of various health issues. The model included age category (Child: 0–18 years, Adult: 18–60 years, Old: above 60 years), gender (Female, Male), home type (Tin Shed: houses that retain high heat from noon to midnight; Building: standard concrete houses), occupation (Indoor: work conducted in enclosed spaces without direct sunlight; Outdoor: work performed continuously under direct sunlight), and LST as independent variables to assess their influence on the severity of health conditions. A 3 × 3 confusion matrix was created in Jupyter Notebook via Python to evaluate the performance of the regression model in predicting health risk levels (low, moderate, and high). Scikit-learn’s “Confusion matrix” function was used to compare the predicted and actual risk levels, and a heatmap was generated with “Seaborn” to visualize misclassifications. This study also analyzed key metrics such as accuracy, precision, recall, and the macro-F1 score, as well as misclassification patterns, such as high risk, which were misclassified as moderate.
Ethical considerations
The study was conducted with permission (BU/CSDM/Research/2024/34) from the Department of Coastal Studies and Disaster Management, University of Barishal, Bangladesh. All participants were informed about the objectives, procedures, potential risks, and benefits of the study before providing their written informed consent. In cases where participants were minors or unable to provide consent, written informed consent was obtained from their legal guardians. The researchers ensured the confidentiality and anonymity of all participants throughout the study.
Results
Land use and land cover changes
LULC changes within the BCC were analyzed for the years 1998, 2006, 2015, and 2024 via classified Landsat satellite imagery. Five principal land cover classes were delineated: built-up areas, agricultural land, vegetation, bare land, and water bodies, covering a total study area of 6,585 hectares. The spatial distributions of these classes are presented in Fig. 11, while Table 5 details their corresponding areas and relative percentages over the study period. Over the 27-year interval, built-up areas exhibited a continuous increase, expanding by 472 hectares (7.17%) between 1998 and 2006, with further increases of 49 hectares (0.74%) from 2006–2015 and 242 hectares (3.68%) from 2015–2024. In contrast, agricultural land demonstrated temporal variability, initially declining by 601 hectares (9.13%) from 1998–2006, increasing by 620 hectares (9.42%) between 2006 and 2015, and then decreasing again by 295 hectares (4.39%) from 2015–2024. Bare land showed pronounced fluctuations, increasing by 506 hectares (7.69%) in the first interval, followed by a sharp decline of 909 hectares (13.81%) from 2006–2015 and a moderate increase of 274 hectares (4.16%) in the final year. The vegetation cover also varied, decreasing by 284 hectares (4.31%) between 1998 and 2006, increasing marginally by 179 hectares (2.86%) from 2006–2015, and then declining by 212 hectares (3.36%) in the last interval. The changes in water bodies were relatively minor, with a reduction of 93 hectares (1.41%) recorded from 1998–2006, a slight increase of 72 hectares (1.09%) from 2006–2015, and a negligible decrease of 6 hectares (0.09%) from 2015–2024. Moreover, Fig. 12 illustrates the major LULC transitions over the study duration, highlighting that agricultural and vegetated lands were predominantly converted to built-up areas, accounting for approximately 636 hectares and 403 hectares, respectively. Smaller-scale conversions included 66 hectares of bare land and 18 hectares of water bodies transitioning to built-up areas.
LULC maps of the study area.
Change detection from other land cover to built-up area.
Land surface temperature change analysis and validation
The study of the LST from 1998–2024 revealed distinct spatial and temporal variations across the study area, closely linked to land cover types. Overall, built-up areas consistently presented relatively high LST values, whereas regions dominated by dense vegetation and water bodies presented relatively low temperatures. This pattern is clearly visible along the three drawn lines (A–B, C–D, and E–F), illustrating thermal variances across different land uses (Fig. 13). In 1998, the LST ranged from 22.4°C to 34.26°C, with moderate temperatures between 25.17°C and 26.43°C prevailing in most areas. The northeastern region recorded the highest values (28.34°C–34.26°C), whereas the western part maintained cooler conditions. By 2006, the minimum and maximum LSTs had increased by 3 °C and 1.44°C, respectively, compared with those in 1998. The vegetated and water body regions in the west remained cooler (25.4°C–28.73°C), whereas the built-up zones in the eastern and northeastern parts reached 29.9°C to 35.7°C. By 2015, the LST ranged from 25.7°C to 39 °C, an increase of 3.3°C from 2006. Eastern and northeastern built-up zones consistently presented the highest temperatures, while vegetated western regions remained cooler throughout the periods of 31.1°C and 39 °C, whereas northern regions presented a narrower range (27.6°C–31.1°C). At the end of the study period in 2024, the highest LST peaked at 42 °C, reflecting a total increase of 7.74°C, while the minimum temperature also increased by 3.71°C compared with that in 1998 (Fig. 13). LST values from Landsat were validated via MODIS data. The mean LSTs for the Landsat data were 28.32°C (1998), 30.53°C (2006), 32.35°C (2015), and 34.07°C (2024). The corresponding MODIS values were 33.74°C (2006), 31.52°C (2015), and 34.24°C (2024) (Table 6). The validation metrics indicate improved accuracy over time, with the RMSE decreasing from 4.73°C (2006) to 1.16°C (2024) and the MAE decreasing from 4.66°C to 0.96°C. The Pearson correlation coefficient increased from 0.72 to 0.86, whereas the coefficient of determination improved from 0.52 to 0.74 (Table 7). Moreover, a positive correlation was observed between the Landsat and MODIS LST values (Fig. 14).
Variations of LST in the study area.
Correlation between Landsat LST and MODIS LST (2006,2015,2024).
Relationship between LST and land cover
The variation in LST is strongly affected by different LULC types. Correlation studies are beneficial for analyzing such variations and investigating the impact of land cover changes on LST. Analyzing temperature patterns across different land covers is essential for understanding LST variations. Therefore, three land cover indices (NDVI, NDWI, and NDBI) were derived to establish a significant correlation between LST and land cover. In the correlation analysis between the NDVI and LST, an anomalous positive correlation was detected in 1998, 2006, and 2015 (Fig. 15a-15c), which is inconsistent with the findings of many previous studies69. However, in 2024, a negative correlation between the NDVI and LST was observed (Fig. 15d), which aligns with the findings of previous studies. A sensitivity analysis was conducted for 1998 and 2015, which were chosen as the start and end years of the study period, to explore the causes of the observed positive correlation. The year 2006 was not included in the sensitivity analysis, as it exhibited a similar trend to both the beginning and end years of the study. Figure 16 shows the variation in the Pearson correlation coefficient (r) between the NDVI and LST across different NDVI ranges for 1998 and 2015. In 1998, a strong positive correlation (r = 0.756) was observed within the lowest NDVI range (−0.5–0), likely due to the influence of water bodies (Fig. 16a). As the NDVI values increased, the correlation progressively became negative, with r = −0.124 in the 0–0.2 range, r = −0.227 in the 0.2–0.4 range, and r = −0.266 in the 0.4–0.6 range. A similar but more substantial trend was observed in 2015 (Fig. 16b). The correlation in the lowest NDVI range (−0.5–0) was positive but weaker (r = 0.465), suggesting a diminished influence of water pixels compared with 1998. With increasing NDVI, the correlation was more negative, with r = −0.024 in the 0–0.2 range and r = −0.524 in the 0.2–0.4 range. Moreover, this trend indicates that excluding water pixels allows for a more precise observation of the negative relationship between vegetation cover and land surface temperature (Fig. 17a–17c). On the other hand, a piecewise regression analysis was performed to highlight how the relationship between the NDVI and LST varies between water and land surfaces. Figure 18 shows that the NDVI values are categorized into five vegetation classes: water (< −0.2), low vegetation (−0.2 to 0), sparse vegetation (0 to 0.2), moderate vegetation (0.2 to 0.4), and dense vegetation (> 0.4). The vertical red line marks the transition point between the water and Landsat images (NDVI = 0). For water pixels (< 0), a blue regression line shows a positive relationship between the NDVI and LST, indicating that as the NDVI slightly increases within water bodies, the LST also increases. For land pixels with an NDVI at or above the threshold, a green regression line indicates a negative relationship, where higher NDVI values are associated with lower LSTs. The scatter distributions further show that water bodies generally had lower LST values in both years at approximately 22°C–28°C in 1998 and 26°C–30°C in 2015, whereas land areas, especially those with sparse to moderate vegetation, presented a broader range of surface temperatures, reaching 34 °C in 1998 and 38 °C in 2015. In contrast, the NDBI is positively correlated with the LST (Fig. 19a-19d), whereas the NDWI is negatively correlated with the LST (Fig. 19e-19 h). A key finding is that the slope of the regression line between the NDBI and LST is consistently steeper than that between the NDVI and NDWI. For example, in 1998, the NDBI-LST slope was 0.0935, whereas the NDWI slope was −0.074, and the NDVI slope was 0.0677. Furthermore, from 2006–2024, the NDBI-LST correlation remained steeper, whereas the slopes for the NDVI and NDWI were comparatively less pronounced.
Correlation between LST and NDVI with waterbody.
Sensitivity analysis of the NDVI-LST correlation for 1998 and 2015.
Correlation between LST and NDVI without waterbody.
NDVI piecewise correlation 2006 and 2015.
Correlation between LST and NDBI (a-d), NDWI(e–h).
Transition analysis and future predictions of LULC
The transition matrix demonstrated notable land changes from 2015–2024, with agricultural land and vegetation largely being converted into bare and built-up areas. Bare land remained moderately stable but also fed urban growth. Furthermore, waterbodies were the most stable, retaining more than 75%, indicating minimal disturbance (Table 8). The model for 2024 achieved an overall accuracy of 78.25% and a kappa coefficient of 86.48%, with a validation accuracy of 78.38% (Table 9). The simulation framework’s robustness and dependability are demonstrated by the close alignment between the projected and actual LULC distributions for 2024. The projections were driven by LULC data from 2006 and 2015. The CA-ANN forecasts indicated substantial shifts in landcover composition by 2033 and 2042 (Fig. 20, Table 10). By 2033, built-up areas are projected to expand to 1,683 ha (25.56%), whereas vegetation is expected to occupy 2,225 ha (33.79%). Agricultural land and bare land are predicted to decrease to 1,098 ha (16.67%) and 948 ha (14.40%), respectively, whereas water bodies are predicted to decline slightly to 631 ha (9.58%). The model achieved a kappa value of 84.34 for this period, indicating strong classification consistency. Looking ahead to 2042, these trends become more pronounced, reflecting continued urban encroachment. Built-up areas are anticipated to increase markedly to 2,122 ha (32.22%), accompanied by declines in vegetation to 2,089 ha (31.72%) and agricultural land to 1,069 ha (16.23%). Bare land is projected to decrease further to 742 ha (11.27%), whereas water bodies may shrink to 563 ha (8.55%). The simulation for 2042 produced a kappa value of 82.56, maintaining acceptable predictive strength. A comparison spanning 1998–2042 highlighted the scale of change, offering a comprehensive view of the long-term land cover transformation (Fig. 21). Over this period, agricultural land is projected to decrease by a total of 580 hectares (8.81%), whereas bare land will shrink by 225 hectares (3.41%). Built-up areas are expected to experience a dramatic increase of 1,618 hectares, equivalent to approximately one quarter of the total area. Vegetation is predicted to decline by 625 hectares (9.49%), and water bodies will face a reduction of 188 hectares (2.85%) (Table 10). Urbanization and the expansion of built-up areas are the main driving forces behind the significant changes in land use and land cover over time, as demonstrated by these findings.
Predicted LULC map 2033 and 2042.
LULC area changes from 1998 to 2042.
Transition analysis and future prediction of LST
The LST transitions from 2015 to 2024, showing strong stability in the lowest (< 28 °C) and highest (> 38 °C) categories, whereas moderate shifts occurred within the middle temperature ranges (28–37 °C), indicating gradual warming trends (Table 11). In 2024, the CA-ANN model projected the LST distribution with minor shifts across temperature ranges, notably a slight increase in extreme heat areas (> 38 °C). The model showed 78.41% accuracy and a kappa ANN value of 82.32%, with a validated value of 81.41% (Table 12). Over the years, significant transformations in land use and land cover have exerted considerable influence on land surface temperatures (LSTs). If the trends observed in recent years persist, projections suggest substantial alterations in the LST distribution across the study area. Specifically, by 2033, regions experiencing temperatures of > 38 °C and above are predicted to constitute approximately 5.89% of the total area (Fig. 22). This proportion is anticipated to increase further to 7.93% by 2042, an increase of 2.04%. For the study area, with temperatures ranging from 34 °C to 38 °C, 15.18% of the total area is predicted to be within this range by 2033. However, this proportion is projected to increase by 2.68% over the next decade, resulting in 17.86% of the total area experiencing such temperatures by 2042. Similarly, areas with LST values between 31 °C and 34 °C are projected to cover 33.86% of the total area in 2033 but will experience a slight decrease of 1.9%, reducing their contribution to approximately 31.96% by 2042. Conversely, the proportion of the area with temperatures between 28 °C and 31 °C is forecasted to decrease slightly. The study area is expected to rise within this range by 2033, and it is predicted to fall by 2.8%, reaching 34.53% by 2042. In contrast, regions with a temperature of 28 °C or below this temperature are predicted to encompass 7.70% of the total area in 2033. By 2042, this proportion will have declined very little, by only 0.01%, representing only 7.69% of the total area (Table 13). The analysis reveals that the temperature range of 28 °C to 31 °C is likely to encompass the highest percentage of the study area in 2033 and 2042.
Predicted LST map 2033 and 2042.
Health risk perception analysis of extreme temperature
The study was conducted on the basis of 384 respondents with various health problems related to temperature exposure. The most common problem was heat exhaustion, with 66.93% of the respondents being victims. Approximately 61.20% of the participants presented with skin rashes. Furthermore, dehydration and diarrhea were also substantial problems experienced by 55.21% and 42.45% of the respondents, respectively. The survey also revealed that approximately one-fifth of the total participants experienced respiratory issues, whereas approximately one-tenth of the total experienced heatstroke (Fig. 23). The survey revealed that heat exhaustion, dehydration, and skin rashes were most common among children and elderly individuals. Heat exhaustion affected 72.3% of the children and 66.4% of elderly individuals. On the other hand, dehydration affected 61.9% of the children and 56% of elderly individuals. In contrast, skin rashes were more common in elderly individuals (68.1%) (Fig. 24). The survey findings indicated that a majority of the respondents perceived themselves to be at moderate to high health risk during periods of extreme heat. In addition, most of the participants reported moderate risk (64.4%), approximately one-fifth reported high risk, and only 12% reported low risk. Among children, 28.4% were perceived to be at high risk, whereas approximately a quarter of the elderly fell into the same category. In contrast, only 4.4% of adults were reported to be at high risk. Moderate risk remained the dominant category across all groups (Fig. 25). The ordinal logistic regression analysis (Table 14) confirmed that the model significantly predicts heat-related health risk levels, with a chi-square value of 255.934 (p < 0.001), indicating a strong overall model fit. The proportional odds assumption was met (Table 15), confirming that the relationship between predictors and risk levels is consistent across categories. The key findings from Table 16 show that children (OR = 2.45) and elderly individuals (OR = 2.14) are significantly more likely to experience greater health risks than adults are. Compared with indoor workers, outdoor workers face 1.56 times greater risk, and females are more vulnerable than males are (OR = 1.38). Housing conditions also play a role: residents in tin-shed homes are more than twice as likely to be at risk than those in pucca houses are (OR = 2.10). Temperature is a significant environmental factor, and a unit increase in LST increases the likelihood of increased health risk by 1.39 times. The model’s predictive accuracy was assessed via a confusion matrix (Fig. 26), which revealed an overall accuracy of 74.4%. It perfectly classified all low-risk cases and correctly identified the most moderate- and high-risk cases. These findings highlight that age, occupation, sex, housing, and environmental heat exposure significantly influence heat-related health risks in the surveyed population.
Percentage of cases per health issue.
Percentage of health issues by age category.
Human health risk perception.
Heat map of the confusion matrix.
Discussion
This study provides a comprehensive assessment of LULC changes and their impacts on LST over 27 years, revealing significant trends toward urbanization and associated environmental and health challenges. While the findings align with broader patterns documented in Bangladesh and other rapidly urbanizing regions worldwide, they also offer new insights into the spatial and temporal dynamics of LULC and LST interactions, with implications for sustainable urban planning and climate resilience in other mid-sized coastal cities globally. Over the same period, agricultural land and vegetation areas generally declined, whereas the extent of bare land areas fluctuated. Additionally, water bodies gradually decreased, although there was a slight increase from 2006–2015. These trends highlight an ongoing shift toward urbanization, which could exacerbate biodiversity loss and contribute to rising temperatures. Furthermore, this pattern of LULC changes in Bangladesh reveals a consistent trend of converting other land types into built-up areas across cities such as Dhaka, Khulna, and Bhaluka over the past few decades34,78. Recent studies in Bangladesh have demonstrated the significant impacts of land use and land cover changes on LST26,27. Consistent with these land cover changes, the study demonstrated a progressive increase in LST over time, with urbanized built-up areas in the northeastern region indicating the highest temperatures in the study area. By 2024, the maximum temperature had reached 42 °C, with a regional temperature difference of 15.89 °C. In contrast, the western part of the study area, dominated by vegetation, consistently presented lower temperatures. The spatial heterogeneity in the LST, with cooler temperatures persisting in vegetation-dominated western areas, highlights the importance of green spaces in mitigating urban heat.
The relationship between LULC and LST plays a crucial role in understanding the dynamics of urban thermal environments79,80. This study’s correlation analysis revealed a strong positive relationship between built-up areas and rising LST, highlighting the significant contribution of urbanization to increased surface temperatures. Conversely, water bodies exhibited negative correlations with LST, emphasizing cooling effects. Therefore, converting these areas into built-up areas or disrupting the natural flow of rivers and canals through infilling should be strongly discouraged to preserve their ecological and thermal regulatory functions. Furthermore, an inconsistent positive correlation between the NDVI and LST during the period from 1998–2015 was attributed to the influence of water bodies, which diminished the cooling role of vegetation. However, in 2024, the usual negative correlation was observed. To investigate the causes of the former trend, sensitivity analysis and piecewise regression were applied for the years 1998 and 2015. The findings revealed that although there was a slight decline in the NDVI in 2015 compared with that in 1998, the negative correlation between the NDVI and LST became more pronounced. This strengthening relationship is attributed to the increased minimum and maximum LST values in 2015, which enhanced the temperature-regulating role of the remaining vegetation and green spaces. In addition, excluding water bodies, the NDVI–LST correlation analysis reaffirmed the typical negative association, further validating the observed trend. These findings indicate that protecting water bodies and preserving and growing vegetated areas are crucial for enhancing their combined ability to reduce urban heat and preserve the ecological balance. The regression analysis also revealed a clear transition point between the water and land surfaces, reinforcing the distinct thermal behavior of the vegetated areas. This refined approach not only avoids distortion from water bodies but also accounts for the well-documented nonlinear relationship between the NDVI and LST, which is especially important for understanding the complex urban thermal dynamics in Barishal. Unlike typical correlation-based analyses, this approach reveals how the role of vegetation cooling has intensified over time due to rising LSTs, providing a more refined understanding of evolving land–atmosphere interactions. Furthermore, cross-validation between the MODIS and Landsat-based LST data revealed increasing consistency over time. The initial variations in 2006 were likely due to correction and resolution differences. However, by 2015 and 2024, improved calibration and algorithm enhancements led to stronger agreement between datasets, which aligns with recent findings67.
Future projections of LULC and LST are essential for urban planning and climate adaptation. By 2030, Dhaka is expected to experience a 13% decline in green cover, a 21% increase in built-up areas, and an increase in the maximum LST of 9.29 °C, indicating intensified urban heat effects28. Rajshahi, Bangladesh, may see 88% of its area experiencing temperatures above 38 °C by 203972. However, in the future projections of this study, the CA-ANN model predicts continued urban expansion from 2024–2042, with built-up areas projected to increase by 13.28%, whereas agricultural land and vegetation are expected to decline further. Moreover, the proportion of the study area experiencing temperatures above 38 °C is projected to increase from 5.89% in 2033 to 7.93% by 2042. Moderate temperature zones (31 °C-34°C) are expected to expand significantly, whereas cooler areas with temperatures of 28 °C or lower are anticipated to shrink. These projections signal an intensifying urban heat island effect driven by ongoing urbanization and the decline of natural land cover. These studies emphasize the urgent need for sustainable development policies to mitigate thermal impacts while preserving green infrastructure.
An increase in temperature can lead to significant health risks, especially for vulnerable populations such as children and the elderly81. Children are especially susceptible to various health issues, including respiratory problems, mental health concerns, and infectious diseases, during heat waves82. A health risk perception survey among 384 participants identified heat exhaustion and skin rashes as the most common health issues, particularly affecting children and elderly individuals. Although health risk perception studies are traditionally associated with air temperature, this study utilizes the LST as a spatial substitution for environmental heat exposure. In urban settings, the LST significantly contributes to the near-surface air temperature75 and affects human thermal comfort83. Moreover, human perception of heat is closely tied to environmental experience, which includes surface radiated heat along with meteorological values83. However, in accordance with previous studies81,82, children were found to have the highest exposure to heat-related risks, followed by elderly individuals, while most adults experienced moderate risk levels. Ordinal logistic regression ensures that children, elderly individuals, females, outdoor workers, and those living in thin-shed housing face greater heat-related health risks, highlighting the effects of intersecting sociodemographic and environmental factors and the need for targeted public health and climate-adaptive initiatives.
While this study provides valuable insights into urban growth, land surface temperature changes, and associated environmental impacts, several limitations should be acknowledged. First, the LST data used in this study were captured only during the morning hours, specifically between approximately 9:45 and 10:30 AM local solar time, on the basis of the overpass times of the Landsat 5, Landsat 8, and MODIS Terra satellites. Second, the study focused primarily on environmental and physical dimensions due to resource and data constraints, which limit the inclusion of socioeconomic variables and health-related data. Third, owing to limited image availability, only four Landsat images were used over the 26-year study period. These limitations highlight the need for future research to integrate higher temporal and spatial resolution data to capture diurnal LST dynamics and to examine socioeconomic and health-related indicators to better assess urban heat impacts on vulnerable populations.
Conclusion
Urbanization in coastal cities such as Barishal has intensified in recent decades, driving notable changes in land use and land cover (LULC). These shifts have led to rising land surface temperatures (LSTs), increasing public health risks, particularly for vulnerable populations. Despite these growing concerns, few integrated studies in Bangladesh’s coastal urban settings have examined the interplay between LULC changes, LST variation, and health perceptions.
This study evaluated LULC changes and their impacts on LST at Barishal city Corporation from 1998–2024, with a focus on the summer months (March–July). The findings revealed a 5.75 °C increase in the mean LST, with peak temperatures reaching 42 °C in 2024. This thermal increase corresponds to an 11.29% increase in built-up areas, alongside decreases in vegetation (4.8%) and agricultural land (3.8%). Correlation analysis reveals a strong positive association between the LST and the normalized difference built-up index (NDBI), highlighting the heat-retaining properties of urban infrastructure. A negative correlation with the normalized difference water index (NDWI) affirms the cooling influence of water bodies. The NDVI generally has a negative relationship with the LST in terrestrial zones, although this pattern is reversed in aquatic areas. The built-up zones consistently presented the highest LSTs (34–42 °C). CA–ANN modeling predicts that, under current growth trends, areas experiencing > 38 °C will increase from 5.89% in 2033 to 7.93% by 2042. The study also links elevated LSTs to increased health risks, including heat stroke, dehydration, respiratory illnesses, and skin conditions. Heat exhaustion (66.93%) emerged as the most reported issue, especially among children, elderly individuals, women, outdoor workers, and residents in tin-shed homes. These findings have significant implications for urban climate policy, and local governments should integrate LST mapping and health vulnerability assessments into zoning and building regulations. The implementation of expanded green infrastructure and the incorporation of heat-mitigating construction materials, especially in low-income settlements, can mitigate exposure to extreme heat. Furthermore, community-based heat awareness and public health preparedness programs should be developed to address seasonal heat risk effectively. Embedding these strategies within urban master plans will strengthen resilience among the most vulnerable populations.
However, the study has certain limitations. LST measurements were derived from satellite overpasses taken in the morning (approximately 9:45–10:30 AM), omitting diurnal and nocturnal variations. Moreover, resource constraints limit the inclusion of detailed socioeconomic and health data, hindering finer-scale vulnerability assessments. Future work should incorporate high-frequency thermal observations and detailed household-level socioeconomic and clinical health data. Expanding this framework to other coastal cities will support comparative assessments and inform national urban heat adaptation strategies. This study highlights the urgent need for integrated urban planning to address the growing thermal and health vulnerabilities in coastal Bangladesh. Aligning spatial evidence with community perceptions offers a strong foundation for climate-resilient development in the coastal belt of Bangladesh.
Data availability
Data will be made available on request. Email: irteja07@gmail.com (Irteja Hasan, Lecturer, Department of Coastal Studies and Disaster Management, University of Barishal.)
References
Afuye, G. A. et al. Global trend assessment of land use and land cover changes: A systematic approach to future research development and planning. J. King Saud Univ. - Sci. 36, 103262 (2024).
Li, J., Shen, X., Wu, Q., Zhang, C. Remote Sensing and Geospatial Approaches for Studying the Environment Affected by Human Activities. (MDPI - Multidisciplinary Digital Publishing Institute).https://doi.org/10.3390/books978-3-0365-9329-6 (2023).
Wang, L. & Yang, Z.-L. Changes in Land Use Influenced by Anthropogenic Activity. In Oxford Research Encyclopedia of Environmental Science (2020).
Battista, G. & de Vollaro, R. L. Correlation between air pollution and weather data in urban areas: Assessment of the city of Rome (Italy) as spatially and temporally independent regarding pollutants. Atmos Environ. 165, 240–247 (2017).
Yan, Z.-W., Wang, J., Xia, J.-J. & Feng, J.-M. Review of recent studies of the climatic effects of urbanization in China. Adv. Clim. Change Res. 7, 154–168 (2016).
Fattah, Md. A. & Morshed, S. R. Assessment of the responses of spatiotemporal vegetation changes to climatic variability in Bangladesh. Theor. Appl. Climatol. 148, 285–301 (2022).
Openlearn Create. Study Session 5 Urbanization: Trends, Causes and Effects: View as single page | OLCreate. https://www.open.edu/openlearncreate/mod/oucontent/view.php?id=79940&printable=1 (2016).
United Nations. World Population Prospects - Population Division - United Nations. https://population.un.org/wpp/ (2024).
Mohajerani, A., Bakaric, J. & Jeffrey-Bailey, T. The urban heat island effect, its causes, and mitigation, with reference to the thermal properties of asphalt concrete. J. Environ. Manag. 197, 522–538 (2017).
Varotsos, C. The southern hemisphere ozone hole split in 2002. Environ. Sci. Pollut. Res. 9, 375–376 (2002).
Higashiyama, H., Sano, M., Nakanishi, F., Takahashi, O. & Tsukuma, S. Field measurements of road surface temperature of several asphalt pavements with temperature rise reducing function. Case Stud. Constr. Mater. 4, 73–80 (2016).
Jesus, V., Pascual-Muñoz, P., Castro-Fresno, D. & Rodriguez-Hernandez, J. Asphalt solar collectors: A literature review. Appl. Energy 102, 962–970 (2013).
Liu, X. et al. Global urban expansion offsets climate-driven increases in terrestrial net primary productivity. Nat. Commun. 10, 5558 (2019).
Sandel, B. & Svenning, J.-C. Human impacts drive a global topographic signature in tree cover. Nat. Commun. 4, 2474 (2013).
World Bank Group. World Bank Open Data, Arable land (hectares per person) - Bangladesh. https://data.worldbank.org (2023).
UN. World Population Prospects - Population Division - United Nations. https://population.un.org/wpp/Graphs/Probabilistic/POP/TOT/50 (2024).
World Bank Group. Climate risk country profile,Bangladesh. (2024).
BMD. Bangladesh Meteorological Department. https://live8.bmd.gov.bd/. (2024).
ReliefWeb. Bangladesh: Heat Wave - Apr 2024 | ReliefWeb. https://reliefweb.int/disaster/ht-2024-000056-bgd (2024).
Pal, S. & Ziaul, Sk. Detection of land use and land cover change and land surface temperature in English Bazar urban center. Egypt. J. Remote Sens. Space Sci. 20, 125–145 (2017).
Ahmed, B., Kamruzzaman, M., Zhu, X., Rahman, M. S. & Choi, K. Simulating land cover changes and their impacts on land surface temperature in Dhaka. Bangladesh. Remote Sens. 5, 5969–5998 (2013).
WHO. Heat and health. https://www.who.int/news-room/fact-sheets/detail/climate-change-heat-and-health (2024).
Zhao, Q., Guo, Y., Ye, T. & Gasparrini, A. Global, regional, and national burden of mortality associated with nonoptimal ambient temperatures a three-stage modeling study. ResearchGate https://doi.org/10.1016/S2542-5196(21)00081-4 (2024).
Sarker S. et al. Climate change tempted disaster instigated human migration in the coastal districts of Bangladesh – J. Agrof. Envinron. https://jagroforenviron.com/climate-change-tempted-disaster-instigated-human-migration-in-the-coastal-districts-of-bangladesh/ (2023).
Rahim, Md. A. et al. Assessment of socio-economic impacts of river bank erosion: Enhancing resilience in the coastal belt of Bangladesh. J. Environ. Dev. 33, 583–612 (2024).
Imran, H. M. et al. Impact of land cover changes on land surface temperature and human thermal comfort in Dhaka City of Bangladesh. Earth Syst. Environ. 5, 667–693 (2021).
Abdullah, S., Barua, D., Abdullah, Sk., Md, A. & Rabby, Y. W. Investigating the impact of land use/land cover change on present and future land surface temperature (LST) of Chittagong. Bangladesh Earth Syst. Environ. 6(221), 235 (2022).
Kafy, A. A. et al. Modeling the relationship between land use/land cover and land surface temperature in Dhaka Bangladesh using CA-ANN algorithm. Environ. Chall. 4, 100190 (2021).
Saha, J. et al. Assessing seasonal dynamics of land surface temperature (LST) and land use land cover (LULC) in Bhairab, Kishoreganj, Bangladesh: A geospatial analysis from 2008 to 2023. Case Stud. Chem. Environ. Eng. 9, 100560 (2024).
Kafy, A.-A. et al. Monitoring the effects of vegetation cover losses on land surface temperature dynamics using geospatial approach in Rajshahi City. Bangladesh. Environ. Chall. 4, 100187 (2021).
Trolle, D. et al. Effects of changes in land use and climate on aquatic ecosystems: Coupling of models and decomposition of uncertainties. Sci. Total Environ. 657, 627–633 (2019).
Fu, P. & Weng, Q. Responses of urban heat island in Atlanta to different land-use scenarios. Theor. Appl. Climatol. 133, 123–135 (2017).
Thapa, R. B. & Murayama, Y. Examining spatiotemporal urbanization patterns in kathmandu valley, nepal: Remote sensing and spatial metrics approaches. Remote Sens. 1, 534–556 (2009).
Seyam, M. M. H., Haque, M. R. & Rahman, M. M. Identifying the land use land cover (LULC) changes using remote sensing and GIS approach: A case study at Bhaluka in Mymensingh Bangladesh. Case Stud. Chem. Environ. Eng. 7, 100293 (2023).
Tian, L. et al. Prediction of land surface temperature considering future land use change effects under climate change scenarios in Nanjing City. China. Remote Sens. 15, 2914 (2023).
UN. “Sustainable Development Goals,” 2015. (2015).
Santé, I., García, A. M., Miranda, D. & Crecente, R. Cellular automata models for the simulation of real-world urban processes: A review and analysis. Landsc. Urban Plan. 96, 108–122 (2010).
Houet, T. & Hubert-Moy, L. Modeling and projecting land-use and land-cover changes with Cellular Automaton in considering landscape trajectories. (2006).
Lei, Z. et al. A spatial error-based cellular automata approach to reproducing and projecting dynamic urban expansion. Geocarto. Int. 37, 560–580 (2022).
Omrani, H., Tayyebi, A. & Pijanowski, B. Integrating the multilabel land-use concept and cellular automata with the artificial neural network-based land transformation model: An integrated ML-CA-LTM modeling framework. GISci. Remote Sens. 54, 283–304 (2017).
Aburas, M. M., Ho, Y. M., Ramli, M. F. & Ash’aari, Z. H. The simulation and prediction of spatiotemporal urban growth trends using cellular automata models: A review. Int. J. Appl. Earth Obs. Geoinformation 52, 380–389 (2016).
Yang, Q., Li, X. & Shi, X. Cellular automata for simulating land use changes based on support vector machines. Comput. Geosci. 34, 592–602 (2008).
Shahfahad, et al. Prediction of land use changes at a metropolitan city using integrated cellular automata: Past and future. Geol. Ecol. Landsc. 8, 287–305 (2024).
Rahman, F. & Tauhid, U. R. Use of cellular automata-based artificial neural networks for detection and prediction of land use changes in North-Western Dhaka City. Environ. Sci. Pollut. Res. 30, 1428–1450 (2023).
Gharaibeh, A., Shaamala, A., Obeidat, R. & Al-Kofahi, S. Improving land-use change modeling by integrating ANN with Cellular Automata-Markov Chain model. Heliyon 6 (2020).
Panda, K. C., Singh, R. M. & Singh, S. K. Advanced CMD predictor screening approach coupled with cellular automata-artificial neural network algorithm for efficient land use-land cover change prediction. J. Clean. Prod. 449, 141822 (2024).
Osman, M. A. A. et al. Mapping, intensities and future prediction of land use/land cover dynamics using google earth engine and CA- artificial neural network model. PLoS ONE 18, e0288694 (2023).
Ullah, S. et al. Analysis and simulation of land cover changes and their impacts on land surface temperature in a lower Himalayan region. J. Environ. Manage. 245, 348–357 (2019).
BBS. Bangladesh Bureau of Statistics. (2011).
BBS. Report on Education Household Surver 2014. (2015).
BCC. Barishal City Corporation. (2024).
Malak, Md. A., Hossain, N. J., Quader, M. A., Akter, T. spsampsps Islam, Md. N. Climate Change-Induced Natural Hazard: Population Displacement, Settlement Relocation, and Livelihood Change Due to Riverbank Erosion in Bangladesh. In Bangladesh II: Climate Change Impacts, Mitigation and Adaptation in Developing Countries (eds. Islam, Md. N. spsampsps van Amstel, A.) 193–210 (Springer International Publishing, Cham, 2021). https://doi.org/10.1007/978-3-030-71950-0_6.
Real, H. R. K., K. M. Nafee & Fahad, Md. S. A. Estimating the changes in Urban Sprawl and Vegetation Cover in Barisal City Corporation Area by using Landsat Images. (2020).
ICLEI South Asia. City Resilience Strategy Barisal City. (2016). https://southasia.iclei.org/publication/city-resilience-strategy-barisal-city/
Tan, J. et al. Reconstruction of the daily MODIS land surface temperature product using the two-step improved similar pixels method. Remote Sens. 13, 1671 (2021).
Rahman, Md. S., Mohiuddin, H., Kafy, A.-A., Sheel, P. K. & Di, L. Classification of cities in Bangladesh based on remote sensing derived spatial characteristics. J. Urban Manag. 8, 206–224 (2019).
Pontius, R. G. & Millones, M. Death to Kappa: Birth of quantity disagreement and allocation disagreement for accuracy assessment. Int. J. Remote Sens. 32, 4407–4429 (2011).
Foody, G. M. Status of land cover classification accuracy assessment. Remote Sens. Environ. 80, 185–201 (2002).
NASA Earth Observatory. Land Surface Temperature. (2024).
Chander, G., Markham, B. L. & Helder, D. L. Summary of current radiometric calibration coefficients for Landsat MSS, TM, ETM+, and EO-1 ALI sensors. Remote Sens. Environ. 113, 893–903 (2009).
Martinez, L., Caselles, V., Pala, V. & Valor, E. Emissivity errors in the vegetation cover method caused by the lack of atmospheric correction. Int. J. Remote Sens. 29, 1825–1832 (2008).
Orimoloye, I. R., Mazinyo, S. P., Nel, W. & Kalumba, A. M. Spatiotemporal monitoring of land surface temperature and estimated radiation using remote sensing: Human health implications for East London. South Africa. Environ. Earth Sci. 77, 77 (2018).
Roy, D. P. et al. Landsat-8: Science and product vision for terrestrial global change research. Remote Sens. Environ. 145, 154–172 (2014).
Weng, Q., Lu, D. & Schubring, J. Estimation of land surface temperature–vegetation abundance relationship for urban heat island studies. Remote Sens. Environ. 89, 467–483 (2004).
Yu, X., Guo, X. & Wu, Z. Land surface temperature retrieval from landsat 8 TIRS—Comparison between radiative transfer equation-based method, split window algorithm and single channel method. Remote Sens. 6, 9829–9852 (2014).
Sam, S. C. & Balasubramanian, G. Spatiotemporal detection of land use/land cover changes and land surface temperature using Landsat and MODIS data across the coastal Kanyakumari district. India. Geod. Geodyn. 14, 172–181 (2023).
Jalbuena, R. & Yee, J.-J. Seasonal and temporal ensemble models for accurate near-surface air temperature estimation. Sensors 24, 7507 (2024).
Li, S., Wang, J., Li, D., Ran, Z. & Yang, B. Evaluation of landsat 8-like land surface temperature by fusing landsat 8 and MODIS land surface temperature product. Processes 9, 2262 (2021).
Guha, S. & Govil, H. Seasonal impact on the relationship between land surface temperature and normalized difference vegetation index in an urban landscape. Geocarto Int. 37, 2252–2272 (2022).
Alex, E. C. Quantification and understanding the observed changes in land cover patterns in Bangalore. (2017).
Baidya, D., Sarkar, A., Mondal, A. spsampsps Mitra, D. Application of Cellular Automata (CA) for Predicting Urban Growth and Disappearance of Vegetation and Waterbodies. In Proceedings of Research and Applications in Artificial Intelligence (eds. Pan, I., Mukherjee, A. spsampsps Piuri, V.) 49–61 (Springer, Singapore, 2021). https://doi.org/10.1007/978-981-16-1543-6_5.
Kafy, A.-A., Rahman, Md. S., Faisal, A. A., Hasan, M. M. & Islam, M. Modeling future land use land cover changes and their impacts on land surface temperatures in Rajshahi. Bangladesh Remote Sens. Appl. Soc. Environ. 18, 100314 (2020).
NASA SRTM. Shuttle Radar Topography Mission (SRTM) Global. Preprint at https://doi.org/10.5069/G9445JDF (2013).
El-Tantawi, A. M., Bao, A., Chang, C. & Liu, Y. Monitoring and predicting land use/cover changes in the Aksu-Tarim River Basin, Xinjiang-China (1990–2030). Environ. Monit. Assess. 191, 480 (2019).
Balas, D. B., Tiwari, M. K., Trivedi, M. & Patel, G. R. Impact of land surface temperature (LST) and ground air temperature (Tair) on land use and land cover (LULC): An investigative study. Int. J. Environ. Clim. Change 13, 3117–3130 (2023).
Abulibdeh, A. et al. Unveiling the nexus between land use, land surface temperature, and carbon footprint: A multi-scale analysis of building energy consumption in arid urban areas. Earth Syst. Environ. https://doi.org/10.1007/s41748-024-00550-6 (2024).
Cochran, W. g. Sampling Techniques. (1977).
Moniruzzam, M. et al. Impact analysis of urbanization on land use land cover change for khulna city, bangladesh using temporal landsat imagery. Int. Arch. Photogramm. Remote Sens. Spat. Inf. Sci. XLII–5, 757–760 (2018).
Agrawal, Y., Pandey, H. & Tiwari, P. S. An analytical study of relation between land surface temperature and land use/land cover using spectral indices: A case study of Chandigarh. J. Geomat. 17, 184–197 (2023).
Singh, V. D., Ali, S. R. & Piyoosh, A. K. A Review on the Relationship between LULC and LST using Geospatial Technologies. https://ieeexplore.ieee.org/document/10047156 (2022).
Kovats, R. S. & Hajat, S. Heat stress and public health: A critical review. Annu. Rev. Public Health 29, 41–55 (2008).
Faurie, C. Increased temperatures and child health outcomes: A systematic review. Eur. J. Pub. Health 33, 1161 (2023).
Gyimah, R. R. et al. Trading greens for heated surfaces: Land surface temperature and perceived health risk in Greater Accra Metropolitan Area, Ghana. Egypt. J. Remote Sens. Space Sci. 26, 861–880 (2023).
Author information
Authors and Affiliations
Contributions
Irteja Hasan: Conceptualization, Formal analysis, Investigation, Methodology, Resources, Software, Supervision, Validation, Visualization, Writing – original draft, Writing – review & editing Md. Osman Goni, Zarin Tasnim Katha, Md. Mainul Islam Rabby, Md. Siam Hossain, Arpa Banik & Md. Sabbir Hasan: Formal analysis, Investigation, Methodology, Resources, Software, Validation, Visualization, Writing – original draft, Writing – review & editing. Iftekhar Rahman: Software, Analyzed and interpreted the data.
Corresponding author
Ethics declarations
Competing interests
The authors declare no competing interests.
Additional information
Publisher’s note
Springer Nature remains neutral with regard to jurisdictional claims in published maps and institutional affiliations.
Rights and permissions
Open Access This article is licensed under a Creative Commons Attribution-NonCommercial-NoDerivatives 4.0 International License, which permits any non-commercial use, sharing, distribution and reproduction in any medium or format, as long as you give appropriate credit to the original author(s) and the source, provide a link to the Creative Commons licence, and indicate if you modified the licensed material. You do not have permission under this licence to share adapted material derived from this article or parts of it. The images or other third party material in this article are included in the article’s Creative Commons licence, unless indicated otherwise in a credit line to the material. If material is not included in the article’s Creative Commons licence and your intended use is not permitted by statutory regulation or exceeds the permitted use, you will need to obtain permission directly from the copyright holder. To view a copy of this licence, visit http://creativecommons.org/licenses/by-nc-nd/4.0/.
About this article
Cite this article
Hasan, I., Goni, O., Katha, Z.T. et al. Prediction modeling of land surface temperature in relation to land cover dynamics and health risk perception analysis in barishal city of Bangladesh. Sci Rep 15, 30730 (2025). https://doi.org/10.1038/s41598-025-14868-2
Received:
Accepted:
Published:
Version of record:
DOI: https://doi.org/10.1038/s41598-025-14868-2




























