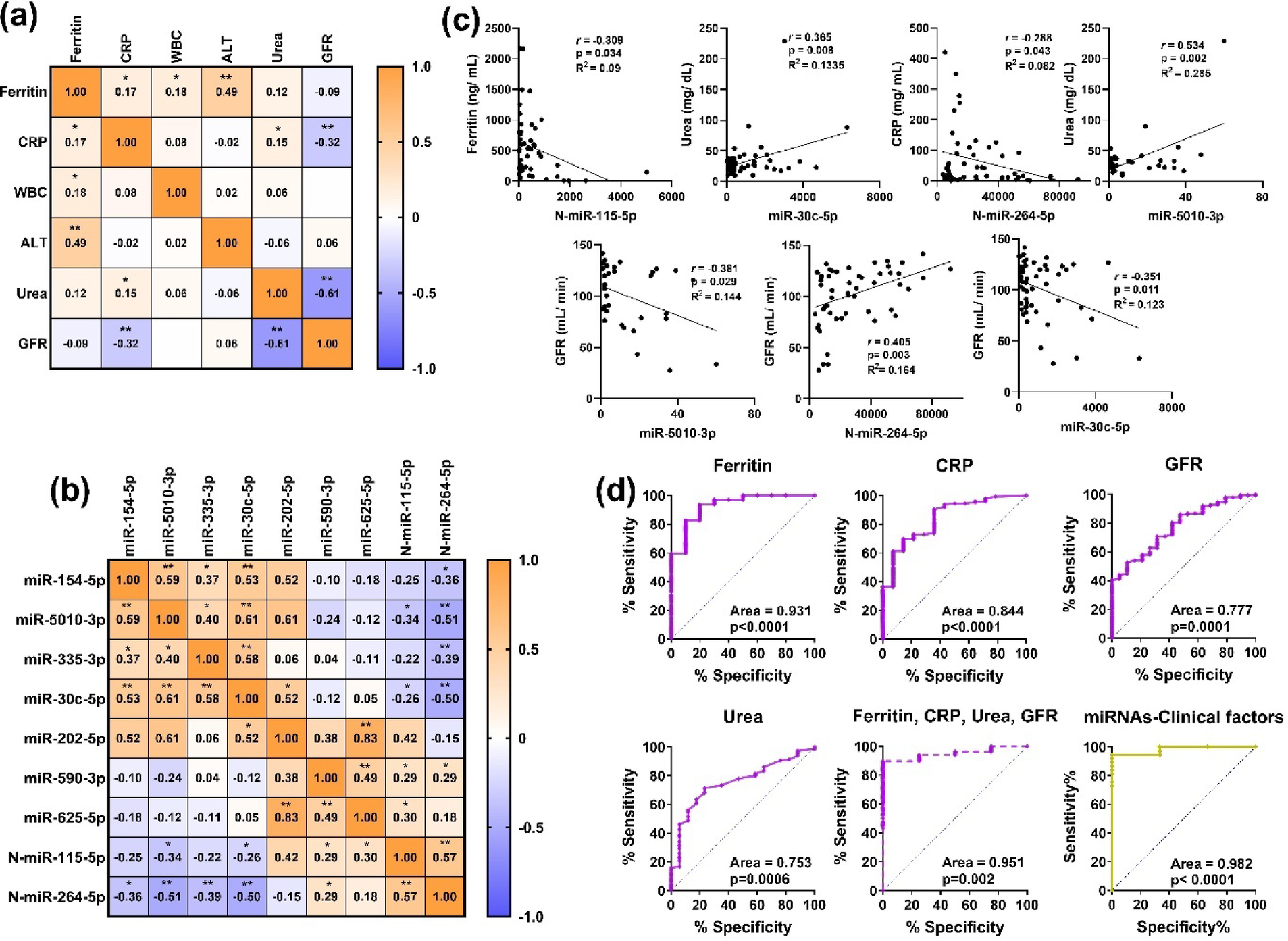
Fig. 6

Correlation analysis and diagnostic performance of clinical markers and miRNA biomarkers in SARS-CoV-2 infection. Pearson’s correlation coefficient (r), p-values, and R² values were calculated to assess associations between clinical markers and differentially expressed miRNAs. Analyses were conducted using RNA sequencing data and clinical parameters from up to 51 samples (controls: n = 13; infected: n = 38). (a) Heatmap representing Pearson’s correlation coefficients among clinical markers, including ferritin, C-reactive protein (CRP), white blood cell count (WBC), alanine aminotransferase (ALT), urea, and glomerular filtration rate (GFR). Significant correlations are indicated by asterisks (*p < 0.05, **p < 0.01). (b) Heatmap showing Pearson correlation values among selected potential biomarker miRNAs. (c) Scatter plots illustrating significant individual correlations between specific clinical markers (ferritin, CRP, GFR, urea) and candidate miRNAs (N-miR-115-5p, N-miR-264-5p, N-miR-30c-5p, and miR-5010-3p). (d) ROC curve analysis assessing the diagnostic performance of individual clinical markers (ferritin, CRP, urea, and GFR), their combined performance, and performance in combination with selected miRNAs. Integration of miRNA expression profiles with clinical markers markedly improved diagnostic accuracy (AUC = 0.982, p < 0.0001).