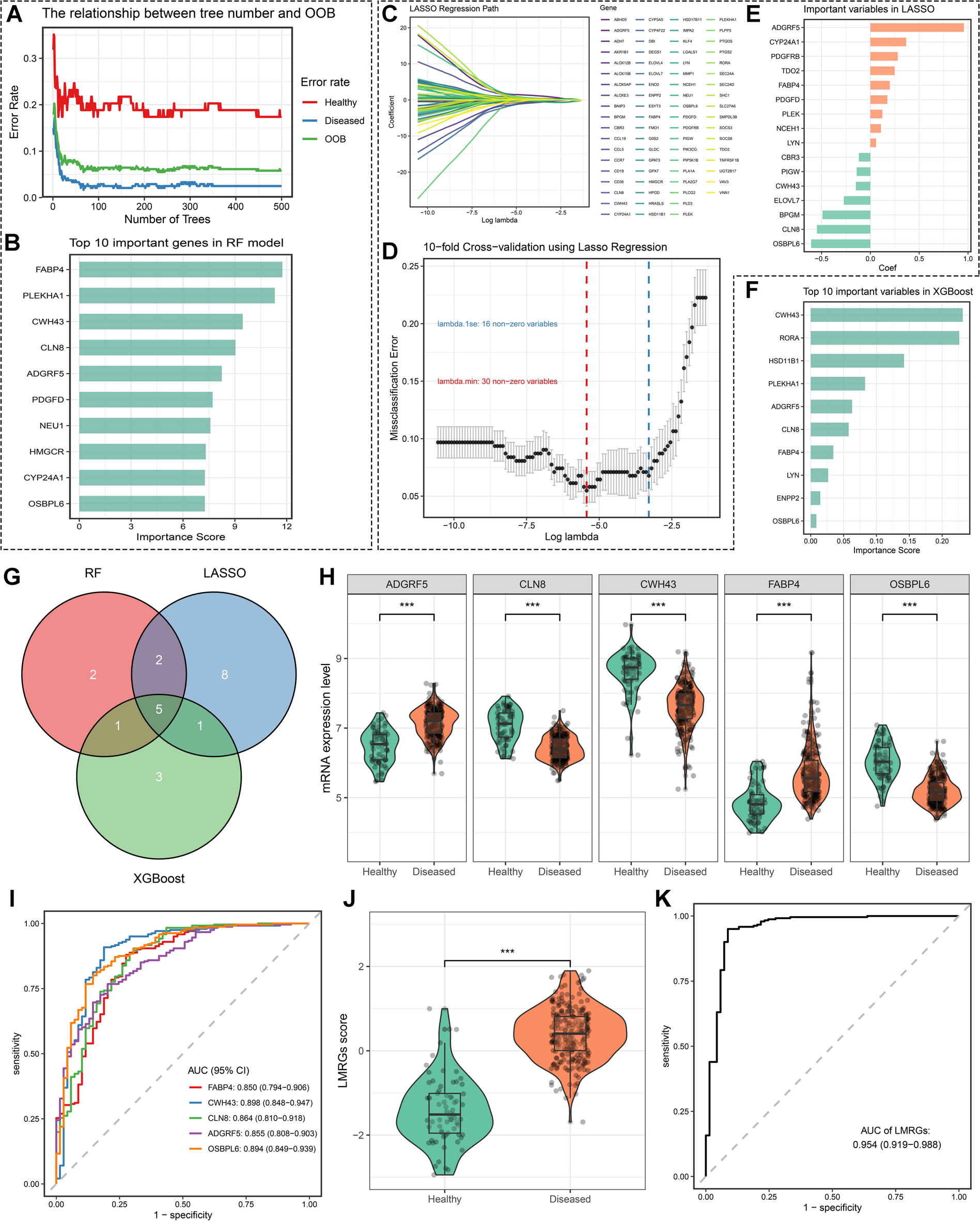
Fig. 2

Identification of hub lipid metabolism-related genes (LMRGs) as promising diagnostic biomarkers for periodontitis through machine learning framework. (A–B) Variable selection in the Random Forest algorithm. (A) Line plot illustrating the relationship between the number of trees and the misclassification rate and out-of-bag (OOB) error in the Random Forest model. (C–E) Variable selection in the least absolute shrinkage and selection operator (LASSO) regression model. (C) The variable selection process during LASSO regression, with the horizontal axis representing the penalized parameter lambda (log-transformed) and the vertical axis showing the coefficients of each variable. (D) The 10-fold cross-validation (CV) of the LASSO model. The blue line represents the value of lambda and the corresponding variable number with non-zero coefficients selected by lambda.1se, while the red line represents the value of lambda and the corresponding variable number with non-zero coefficients selected by lambda.min. (E) Bar plot displaying the coefficients of the LMRGs identified by LASSO regression. (F) The importance score of the top 10 variables identified by the XGBoost model. (G) Venn plot illustrating the common LMRGs identified by the three machine learning algorithms. (H–I) Facet boxplots (H) and receiver operator characteristics (ROC) curves (I) to demonstrate the expression pattern and diagnostic ability of key LMRGs in periodontitis. (J–K) Boxplots (J) and ROC curve (K) showing the expression pattern and diagnostic ability of the LMRGs score in periodontitis.