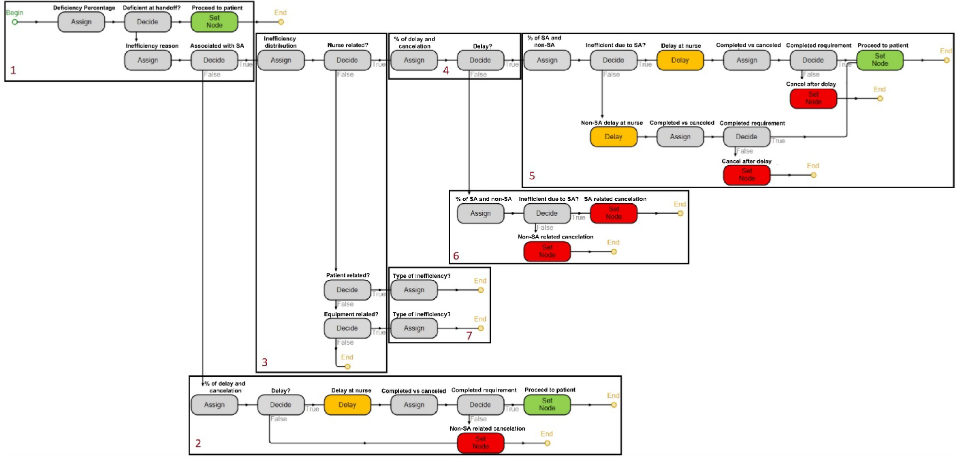
Fig. 6

The add-on steps for modelling deficiency associated with handoff sub-process. Yellow steps indicate a delay, and green steps indicate a proceed to the next sub-process. Boxes one through seven represent distinct stages of the add-on process, included for clarity and are described in Alhaider64.