Abstract
Topical therapies with improved antiviral efficacy, bioavailability, and safety profiles are needed to combat blindness caused by herpes simplex virus type-1 (HSV-1) eye infections. Our previous work demonstrated that micron-sized high porosity activated carbon (HPAC) particles loaded with acyclovir (ACV), termed drug-encapsulated carbon (DECON), showed superior topical efficacy to ACV alone while reducing dosage frequency. Here, we advance our findings by utilizing a nanoparticle-based DECON (nanoDECON), which enhances cell permeability while maintaining DECON’s nontoxic, cost-effective, and nonimmunogenic properties. Our assays demonstrate nanoDECON’s low toxicity and nearly 100% loading of nucleoside analogs acyclovir, ganciclovir, and penciclovir. Drug release studies indicate that nanoDECON stably encapsulates these drugs with minimal passive release over 48 hours. Furthermore, antiviral studies with HSV-1-infected human corneal epithelial (HCE) cells show excellent antiviral activity at concentrations as low as 25 µg/mL. FITC-loaded nanoDECON illustrates a novel ability of this agent to deliver payloads into the cytoplasm and nucleus, as evidenced by confocal imaging. However, attempts to use nanoDECON for plasmid DNA delivery indicated poorer loading efficiency and a lack of GFP expression.
Similar content being viewed by others
Introduction
Herpes simplex virus type 1 (HSV-1) is estimated to cause lifelong infection in approximately 67% of the population worldwide1. The chronic immune-inflammatory response associated with corneal ocular HSV-1 infection causes irreversible corneal scarring, thinning, and neovascularization, resulting in various ocular diseases that can lead to visual impairment and blindness2. Providing an optimal ocular concentration of antiviral drugs over an extended period remains a chief issue in treatment3. The chronic nature of HSV-1 poses unique challenges for ocular drug delivery due to the requirement of frequent and prolonged drug treatments, requiring significant patient compliance in addition to undesirable side effects in systemic treatment4. For instance, while the nucleoside analog acyclovir (ACV) is an effective treatment for HSV-1, it requires multiple daily doses and creates resistance and nephrotoxicity when administered systemically over an extended period5,6,7,8. Both physical and physiological barriers further complicate ocular drug delivery to treat HSV-1. The immune-privileged nature of the eye limits the effectiveness of drugs that require an immune response for their therapeutic action9. Furthermore, the bioavailability and ocular permeability of topical ocular delivery remain at less than 5% due to the blinking reflex, ocular barriers, lacrimal turnover, and nasolacrimal drainage10.
Our previous work has demonstrated that ACV, when loaded into a micron-sized, highly porous activated carbon (HPAC) known as drug-encapsulated carbon (DECON), improves efficacy and tolerability when used topically. Compared to approved topical or systemic antivirals alone, DECON significantly reduces the frequency of dosing required for recovery in a murine model of HSV-1 infection. The highly porous nature of activated carbon was exhibited to provide antiviral effects through the trapping of virions and blocking infection11,12. This study expands upon our previous work by exploring a nanoparticle-based drug-encapsulated carbon (nanoDECON), which contains the same nontoxic, cost-effective, and nonimmunogenic nature of DECON with an added factor of cell permeability due to its smaller size. Other nucleoside analogs, including ganciclovir (GCV), penciclovir (PCV), and famciclovir (FCV), exhibited successful loading and release in nanoDECON with similar efficacy and tolerability. This study aims to evaluate the efficacy, bioavailability, and intracellular delivery of nanoDECON for antiviral therapy.
Results
Nanosized activated carbons demonstrated good tolerability on corneal epithelial cells
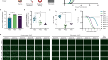
Human corneal epithelial cells (HCEs) were incubated for 24 hours with varying concentrations of micro- and nano-sized activated carbons that were either uninfected or infected at 0.1 MOI with HSV-1. After incubation, cells were washed with PBS and analyzed for viability, with results compared with untreated (positive control) and PBS-only (negative control) wells. Our results indicated that in non-infected cells treated at the highest concentration of 500 µg/mL, the viability dipped just below 80% (Fig. 1A). However, the rest of the concentrations were non-toxic. In HSV-1-infected cells, the highest concentrations showed increased cell viability compared to those treated at lower concentrations (Fig. 1B). As evidenced by two-way ANOVA analysis, non-infected cells and HSV-1-infected cells did not demonstrate a significant difference in viability between the carbon-treated and non-treated groups at concentrations less than 500 µg/mL (p<0.05), implying a good safety profile. Representative fluorescent images were procured to show the health of the non-infected cells (Fig. 2A) and cells with HSV-1 infection (Fig. 2B).
Nano-activated carbons are well tolerated, like micro-sized counterparts. Nano-sized and micro-sized activated carbons were added at different concentrations to human corneal epithelial cells that were either left non-infected or HSV-1 infected for a period of 24 h. (A) Non-infected cells and (B) HSV-1-infected cells were processed for the MTT assay. Non-treated cells and blank wells served as positive and negative controls, respectively, to measure 0 and 100% viability. Two-way ANOVA was performed to compare the viability of carbon-treated cells to the non-infected, non-treated cells that were used as a positive control. p-value *<0.05; **<0.01; no indication represents non-significant differences.
The application of nano-activated carbons does not show abnormal cell behavior and shows antiviral activity. Select images of noninfected (A) and HSV-1-infected cells (B) with 0 µg/mL (no activated carbons) or 100 µg/mL activated carbons are displayed in brightfield, with green fluorescence corresponding to viral activity. These images demonstrated no cellular atypia or abnormal cell activity, suggesting good tolerance in addition to antiviral activity.
Nano-sized activated carbons have high loading efficiency
After the cell viability was assessed, we hypothesized that nano-sized activated carbons could load drugs the same way their micro-sized counterparts could, but with improved cellular uptake and the unique potential to demonstrate intracellular delivery. In our previous study, we showed that micro-sized activated carbons can load approximately 100% of drugs incubated with them12. Following the same methodology, we incubated 500 µM aqueous solutions of various nucleoside analogs (Acyclovir (ACV), Ganciclovir (GCV), Famciclovir (FCV), and Penciclovir (PCV)) with 1 mg of activated carbon in a volume of 1 mL overnight (~16h) at room temperature. Post incubation, samples were centrifuged at 20,000 g to precipitate the nano carbons, and the supernatants were collected. Supernatants were stored at −80°C until they were processed via mass spectrometry analysis. The results (Fig. 3) show that ACV was loaded at 99.6%, GCV was loaded at 99.99%, FCV was loaded at 99.98% and PCV at 99.98% efficiency, respectively. There was a statistically significant difference between the drug concentration given at time 0 and the concentration remaining in the solution after 16 hours of incubation with activated carbon (p < 0.0001), indicating substantial drug uptake by the carbon over time.
Nano-activated carbons demonstrated approximately 100% drug loading. LC-MS analysis was used to compare the initial drug concentration at time 0 (500 μM, referred to as Total Drug) with the concentration of drug remaining in the supernatant after 16 hours of incubation with activated carbon (Free Drug). The amount of drug loaded onto the carbon was estimated by subtracting Free Drug from Total Drug (i.e., Loaded Drug = Total Drug – Free Drug). Using this approach, we determined that drug loading was approximately 100%. A Student’s t-test confirmed that the difference between the initial and remaining drug concentrations was statistically significant (****p < 0.0001).
Drug release patterns of nano-sized carbons
Nucleoside analogs were loaded in nano-sized carbons as mentioned above. Post loading, samples were centrifuged at 20,000 g for 5 minutes to pellet the nano carbons. Supernatants were then carefully aspirated, and fresh 1mL of deionized water was added to the pellets. The samples were vortexed and recentrifuged. After repeating this wash process 3 times, the activated carbons were incubated in fresh PBS for a period of 8, 24, and 48 hours to determine any passive release of drugs from the carbons via mass spectrometry analysis. Our results (Fig. 4) indicate that no significant drug release was evident during this time frame in cell-free conditions, as evidenced by Student’s t-test. All drug content determined in the supernatants was less than or equal to 2 µM.
NanoDECONs showed no significant drug release. Nano-activated carbons loaded with the drugs were dispersed in fresh PBS for a period of 8, 24, and 48 h after loading. LCMS analysis of the supernatants after centrifuging the samples at 20,000g demonstrated a statistically significant difference between the amount of drug released at 0 h as compared to 8, 24, and 48h. The samples were collected at discrete time intervals, with graphs demonstrating the release kinetics of a loaded drug vehicle with a burst phase release.
Nanosized carbons loaded with nucleoside analogs show significant antiviral activity in vitro
Drug-loaded nano carbons (nanoDECON) were added to HSV-1-infected HCEs with GFP reporter, 2 hours post-infection. Pure drugs at a concentration of 50 µM were used as a positive control, and DMSO at the same volume as the pure drugs was used as a negative control. DMSO-loaded nano carbons were also used to determine whether the nano carbons by themselves had any activity.
Fluorescent images show that ACV, GCV, and PCV-loaded nanoDECON-treated cells were strongly protected from HSV-1 infection at concentrations as low as 25 µg/mL (Fig. 5A). FCV and FCV-loaded carbons did not show activity as suspected, given FCV’s nature as a pro-drug, which needs to be processed in the liver prior to its activation. Plaque assays of samples (Fig. 5B) collected from these experiments prove that ACV, GCV, and PCV loaded activated carbons reduced viral load multiple log10 folds even at a concentration of 25 µg/mL and comparable to pure drugs at 50 µM, as demonstrated by one-way ANOVA (p<0.05) (Fig. 5C).
Antiviral-loaded nanoDECONs show excellent antiviral activity. Different concentrations of drug-loaded nano-activated carbons were added to human corneal epithelial cells infected with 0.1 MOI HSV-1 17GFP, 2 h post-infection. (A) Fluorescent microscopy images showing cells infected with HSV-1. (B) Samples were collected and processed for plaque assays. (C) Plaque assays of samples treated with 50 µM pure drugs not loaded into nano carbons. One-way ANOVA tests were performed to compare drug-loaded DECONs and pure drugs to DMSO-loaded carbon or DMSO alone. *p<0.05; **p<0.01; ***p<0.001; ****p<0.0001.
Nanosized activated carbons can carry payloads into the nucleus
Unlike their micron-sized counterparts (DECON), the nano carbons used in this study were 15-20nm in size. Due to their size range, we hypothesized that these nanoDECON particles could easily penetrate the plasma membrane and deliver their payloads intracellularly. To test the intracellular payload delivery, we loaded our nano carbons with fluorescein isothiocyanate (FITC). FITC alone is incapable of crossing the plasma membrane, making it an ideal candidate for testing. Loading was performed as mentioned above by incubating 1mg/mL of FITC with 1 mg of nanocarbon overnight, followed by multiple DI water washes. After preparation, FITC-loaded nanoDECONs were incubated with HCEs for a period of 24 h in a glass-bottom dish suitable for confocal imaging. Post incubation, the cells were washed with PBS, and fresh media were added. Live cells were imaged using a confocal microscope at 63x. Our results indicated that not only were the carbons able to deliver to the cytoplasm, but also FITC staining was observed in the nucleus, suggesting the nuclear delivery potential of these particles (Fig. 6A). From this knowledge, we hypothesized that nano carbons may even be used for the delivery of nucleic acid payloads such as plasmids. To test this, we incubated nano carbons with a GFP plasmid overnight and then incubated the loaded carbons with cells for a period of 48 h. Our initial determination of total DNA content using a nanodrop machine showed low loading efficiency of plasmids onto the carbon. As expected, no GFP fluorescence was observed in the plasmid-loaded nano carbon group (Fig. 6B). As a positive control, we used Lipofectamine 2000 (L2k) as a transfection agent, and as a negative control, plasmid alone.
NanoDECON increases intracellular payload concentration. FITC or GFP fluorescence alone images, along with accompanying ‘merged’ images of bright field with fluorescence, are displayed. (A) Nano-activated carbons were loaded with FITC overnight. FITC alone (A-b), nano carbons alone(A-a), and nano carbons loaded with FITC (A-c) were added to human corneal epithelial cells. The samples were then imaged using a fluorescent microscope at 63x. (B) Based on the success of nuclear delivery of FITC, the GFP plasmid was incubated with nano-activated carbons and added to cells to observe transfection efficiency. Unfortunately, transfection with nano-activated carbon (B-c) did not work with this method when compared to plasmid only (B-a), plasmid transfected with lipofectamine 2000 (B-b).
Discussion
As highlighted by mass spectrometry analysis, nanoDECON exhibited significant drug loading efficiency of acyclovir (ACV) and its nucleoside analogs ganciclovir (GCV), penciclovir (PCV), and famciclovir (FCV). This high loading efficiency might be attributed to the unique physicochemical properties of nanoDECON, including its extensive porosity, high surface area, and functionalized surface groups that enable strong adsorption of nucleoside analogs via hydrogen bonding and Van der Waals interactions. The addition of functionalized surface groups during the carbon activation process significantly alters carbon surface charge and chemistry, a technique that has previously been studied in the adsorption kinetics of water vapor and utilized in the application of activated carbon to remove heavy metals from aqueous solutio13,14. The carbons we characterize in this study are derived from a physical activation process with steam at 1000 °C, which commonly yields carboxyl, phenyl, and lactone functionalized surface groups15. All nanoDECON formulations achieved close to 100% efficiency of free drug loading, a significant contrast to the <10% drug loading typically seen in existing nanomedicines16. This near-complete encapsulation not only enhances drug stability but also minimizes premature drug degradation by metabolic and enzymatic pathways. Minimal passive release (>1%) was also observed for ACV, GCV, PCV, and FCV up to 48 hours post-loading, with drug release triggered by viral presence. We postulate that the viral-triggered release mechanism results from competitive displacement of the drugs by viral proteins with a higher binding affinity for nanoDECON’s carbon matrix, ensuring targeted drug delivery upon infection. HPAC, noted in previous studies for trapping viruses and binding to cells, competitively binds to the surface of nanoDECON, releasing the loaded drug from its pores11.
NanoDECON’s sustained release properties can enhance target specificity, reduce dosage frequency, and prevent adverse effects from larger doses. Compared to other carbon-based drug carriers, such as graphene oxide and carbon nanotubes, nanoDECON offers a more controlled release profile due to its high pore density and tunable surface chemistry, reducing the amount of burst release that is often observed with other systems. Our nanocarbons showed limited cytotoxicity in vitro, maintaining >80% HCE cell viability even at concentrations higher than those used clinically. Plaque assays demonstrated that nanoDECON formulations had similar antiviral efficacy to the drugs alone, effectively suppressing HSV-1 infection in HCEs. FCV-loaded nanoDECON, despite being a negative control due to FCV’s nature as a prodrug, underscored nanoDECON’s drug loading and release capabilities.
Compared to conventional antiviral treatments, nanoDECON enables near-complete drug loading, superior retention, and controlled release upon viral presence. Additionally, its smaller size, three orders of magnitude smaller than DECON, improves intracellular uptake and distinguishes it from other carbon-based delivery systems that exhibit limited cellular penetration. Our findings suggest that nanoDECON could provide a more stable and predictable drug release mechanism for prolonged antiviral activity, improving the durability of pre-existing treatment modalities. Importantly, the comparable antiviral potency of nanoDECON-loaded drugs to free drug formulations suggests that the encapsulation process does not interfere with their mechanism of action, reinforcing their therapeutic potential.
NanoDECON was shown through confocal imaging to cross the HCE cell membrane to deliver fluorescein isothiocyanate (FITC), unlike DECON particles that remained around HCEs. This enhanced intracellular penetration is likely due to the combination of nanoDECON’s reduced size, hydrophobic interactions with lipid membranes, and high surface functionalization, which collectively facilitate passive diffusion into cells. Intracellular drug delivery systems like nanoDECON are crucial as they can infiltrate host cells, similarly to the fusogenic properties of HSV-1. Despite this attribute, we observed poor loading and delivery efficacy for the plasmid. This limitation might be attributed to the electrostatic repulsion between nanoDECON’s negatively charged hydroxyl-coated pores and the highly anionic nature of plasmid DNA, preventing efficient entrapment. Large DNA molecules such as plasmids also carry a large negative charge. Activated carbons are known to contain billions of pores, which are coated with hydroxyl groups, which give them a negative charge as well. To overcome this limitation, future studies might explore surface modifications, such as functionalizing nanoDECON with cationic polymers (e.g., polyethyleneimine), changing surface properties through different activation strategies, or lipid coatings to improve nucleic acid loading and intracellular delivery.
In sum, these findings have significant implications for antiviral therapy, particularly in the treatment of ocular HSV-1 infections, where sustained drug delivery is essential due to rapid ocular clearance mechanisms3. The ability of nanoDECON to maintain drug levels for extended durations could reduce dosing frequency and improve patient adherence to treatment regimens, providing a noninvasive alternative to ocular drug implants3.
Furthermore, this study contributes to ongoing research in ophthalmic drug delivery, where challenges in achieving prolonged retention and intracellular targeting have limited therapeutic efficacy. NanoDECON’s ability to deliver FITC intracellularly highlights its potential as a vehicle for delivering other bioactive molecules, such as small interfering RNAs (siRNAs), peptides, or even CRISPR/Cas9-based gene editing components, into ocular cells. Notably, compared to other carbon-based carriers, nanoDECON’s enhanced stability in physiological conditions, reduced cytotoxicity, and controlled drug release kinetics make it a promising candidate for targeted ophthalmic therapies.
Given the challenges of corneal drug penetration, nanoDECON could serve as a promising carrier for drugs targeting not only viral infections but also other ocular diseases, such as glaucoma and macular degeneration, where sustained intracellular drug delivery is needed3. With optimization of its surface chemistry and exploration of hybrid formulations, nanoDECON’s potential can be expanded beyond small-molecule therapeutics, bridging the gap between nanoparticle-based drug delivery and gene therapy applications.
Limitations of the study
Despite the promising results demonstrated by nanoDECON in enhancing antiviral therapy, several limitations need to be addressed. Firstly, this study was conducted in vitro, and the efficacy of nanoDECON in penetrating the stromal barrier of the cornea remains to be tested in vivo. The ability of nanoDECON to effectively penetrate this barrier is crucial for its application in treating ocular infections. Therefore, animal models should be utilized to verify whether nanoDECON can indeed bypass this barrier more efficiently than existing treatments. Additionally, the mechanism of drug release from nanoDECON has not been fully elucidated. While our previous study on DECON provided a hypothesis, this remains largely untested in the context of nanoDECON. Understanding this mechanism is vital for optimizing the delivery and release profiles of the encapsulated drugs.
Future directions include testing nanoDECON in animal models and clinical trials to assess in vivo safety and efficacy. Furthermore, the use of positively charged activated carbons may be investigated for the delivery of plasmids for gene therapy into cells. Additionally, the long-term stability and pharmacokinetics of nanoDECON should be studied further before clinical application. Future studies will focus on confirming the penetration efficacy of nanoDECON through the corneal stromal barrier using in vivo animal models or ex vivo porcine or human corneas. Expanding the scope to include a broader range of antiviral agents and assessing efficacy against different viral strains will provide a more comprehensive understanding of its potential. Long-term toxicity and biocompatibility studies are also necessary to ensure safety for clinical use.
Conclusion
This study highlights the potential of nanoDECON as an advanced drug delivery system for antiviral therapy. By achieving near-total drug loading efficiency, sustaining drug retention, and facilitating intracellular drug delivery, nanoDECON presents a promising alternative to conventional antiviral formulations. Our results demonstrate its ability to effectively suppress HSV-1 infection at low concentrations while minimizing cytotoxicity.
Despite its advantages, further in vivo studies are recommended to assess nanoDECON’s pharmacokinetics, biodistribution, and ability to penetrate the corneal stromal barrier. Additionally, exploring surface modifications to improve plasmid and gene therapy applications could broaden its potential use beyond small-molecule antiviral drugs. Future investigations should also evaluate the stability, long-term safety, and potential immunogenic responses associated with nanoDECON in clinical settings.
Overall, this study lays the foundation for nanoDECON as a novel, scalable, and efficient drug delivery platform, with potential applications in ocular antiviral therapy and beyond.
Materials and methods
MTT assay
An MTT viability assay was conducted on the HCE cell line (K. Hayashi, National Eye Institute) using various concentrations of nano-activated or micro-sized carbons after 24 hours of incubation (Table 1). Initially, cells were seeded at a density of 1 × 104 per well in a 96-well plate and left overnight. The next morning, starting at 500 µg/ml, concentrations were serially diluted twofold and added to the cell monolayers in complete media for 24 hours. One row was left untreated to serve as a 100% viable positive control, and one row contained only the vehicle (PBS) with no cells to serve as a negative control. Following the incubation period, half of the cells were infected with 0.1 multiplicity of infection (MOI) of HSV-1 while the other half were non-infected. MTT assay was then performed by adding MTT (0.5 mg/ml in complete media) to the cells and incubating them for 3 hours to allow crystal formation. Acidified isopropanol (1% glacial acetic acid v/v) was then used to dissolve the formazan crystals. The dissolved violet crystals were transferred to a new 96-well plate and analyzed with a microplate reader (BioTek Plate reader) at 492 nm. To account for the signal generated by the oxidative degradation of MTT by HPAC alone, the assay was also performed under cell-free conditions, and these values were subtracted from the cell-mediated results.
Preparation of drug-loaded nanoDECON
Activated carbon was pre-weighed and UV sterilized overnight. A 10 mg/mL sterile stock solution was then prepared in phosphate-buffered saline (PBS). Stock solutions of acyclovir (ACV), penciclovir (PCV), ganciclovir (GCV), and famciclovir (FCV) were prepared in dimethyl sulfoxide (DMSO) at a concentration of 50 mM and stored in 10 µL aliquots at −80 °C until use. For drug loading, 1 mL of a 1 mg/mL activated carbon solution was prepared from the stock in micro-centrifuge tubes, followed by the addition of 10 µL of either ACV, PCV, GCV, FCV, or DMSO as a control. These tubes were incubated overnight at room temperature on a rocker to facilitate drug loading onto the activated carbon particles. The following morning, samples were centrifuged to precipitate activated carbon particles. The supernatant was collected and sent for mass spectrometry analysis to quantify drug loading. Drug loading studies were performed in triplicate to assess variability between replicates.
Mass spectrometry analysis
The Mass Spectrometry Core at the Research Resources Center of the University of Illinois Chicago performed the mass spectrometry analysis. Solutions of 0.5mM Acyclovir (ACV), Famciclovir (FCV), Ganciclovir (GCV), and Penciclovir (PCV) were provided. An initial stock solution of these analytes at 1µM was prepared by diluting them with 50% methanol in water. This solution was further diluted to concentrations of 500nM, 200nM, 100nM, 50nM, 25nM, 10nM, and 5nM using 50% methanol in water to create the spiking standards for the standard curve. All solvents used were of LC-MS grade. Lysergic acid diethylamide-D3 (LSD-D3), purchased from Sigma-Aldrich as a 100 µg/mL solution in acetonitrile (ACN, Part number: L-002), served as the internal standard (IS). This solution was diluted to 10 ng/mL for the preparation of the standard curve and samples. Calibrators for the standard curve were made by adding the standard spiking solution and IS working solution, resulting in a final IS concentration of 1ng/mL. ACV-nanoDECON, PCV-nanoDECON, GCV-nanoDECON, and FCV-nanoDECON were diluted in 50% methanol to reach the linear detection range. Samples for LC/MS were prepared by mixing the sample with the IS working solution. A 5µL aliquot of each calibrator or sample was injected into an AB SCIEX 5500 QTRAP coupled with an Agilent 1290 UPLC system. Separation was performed using an Agilent Poroshell column 120 EC-C18 2.7 µm, 2.1 x 100 mm (P/N 695775-902) at a flow rate of 300 µL/min, with the column compartment maintained at 40 °C. The LC elution started with 95% mobile phase A (0.1% formic acid in water) for 1 minute, followed by a linear gradient increase of mobile phase B (0.1% formic acid in ACN) from 5% to 90% over 4 minutes. The column was then washed with 90% B for 2 minutes and re-equilibrated to the initial condition (95% A) for 3 minutes. The autosampler was kept at 10 °C. MS data was acquired in positive mode using MRM scan. The ESI spray voltage and source temperature were set at 4.5 kV and 500 °C, respectively. A standard curve for each analyte (ACV, PCV, GCV, and FCV) was plotted with concentration on the X-axis and the peak area ratio of analytes to LSD-D3 on the Y-axis (Figs. 1, 3–5). The accuracy of each calibrator was within the acceptable range of 15%. The lower limit of quantitation (LLOQ) and limit of detection (LOD) were recorded, and good linearity in the concentration-response was observed over the range from 5 femtomoles to 1 picomole on the column.
HSV-1 Infection of HCEs
HCEs were seeded in a 24-well plate and allowed to grow overnight until they reached confluency. The cells were then infected with HSV-1 17 GFP at a multiplicity of infection (MOI) of 0.1 for 2 hours in serum-free MEM media. Meanwhile, various concentrations of nanoDECON particles were prepared in complete MEM and added to the cells following the virus incubation. At 24 hours post-infection (hpi), the cells were imaged using the BioTek Lionheart LX instrument. Subsequent analysis included either plaque assay or flow cytometry17.
Live-cell imaging of HSV-1 infected HCEs
Human corneal epithelial (HCE) cells were seeded in a 24-well plate and incubated overnight to reach confluency. Cells were infected with HSV-1 17-GFP at a multiplicity of infection (MOI) of 0.1 for 2 hours in OptiMEM (Gibco, Thermo Fisher Scientific), allowing viral entry. In parallel, dilutions of various nano-DECON particles were prepared in complete Minimum Essential Medium (MEM) and added to cells immediately following the viral incubation. At 24 hours post-infection (hpi), live-cell fluorescence imaging was performed using the BioTek Lionheart LX automated imaging system (Agilent), capturing GFP fluorescence to assess viral spread and infection dynamics before further processing.
Confocal microscopy of fixed and permeabilized HCEs
For high-resolution imaging of nanoparticle interactions, HCE cells were cultured in glass-bottom dishes (MatTek Corporation) and allowed to adhere. Cells were then fixed with 4% paraformaldehyde for 10 minutes at room temperature to preserve cellular structures, followed by permeabilization with 0.1% Triton X-100 (Thermo Fisher Scientific; catalog no. BP151) for 10 minutes to enable intracellular labeling. After permeabilization, cells were incubated with either nano-carbons alone or nano-carbons conjugated with fluorescein isothiocyanate (FITC) for 1 hour to visualize particle uptake and distribution. Following incubation, excess particles were removed by washing with phosphate-buffered saline (PBS), and fluorescence imaging was performed using confocal laser scanning microscopy to analyze nanoparticle localization within the cells.
Plaque assay
The plaque assay was conducted following previously described methods18. Infected cells were ultrasonicated on ice using a probe sonicator and then subjected to 10-fold serial dilutions in micro-centrifuge tubes. These samples were overlaid on Vero cells for 2 hours to allow infection, after which the medium was replaced with DMEM containing 5% methylcellulose. The cells were incubated for 3 days, then fixed with 100% methanol, and stained with crystal violet. Plaques were manually counted, and the data were entered into GraphPad statistical analysis software for result visualization.
Statistical analysis
All statistical analysis used in this manuscript was performed using GraphPad Prism software version 10. Student’s t-test, one-way ANOVA, and two-way ANOVA were used to measure statistically significant differences between treatment, infected, and control groups. All experiments were performed a minimum of 3 times to increase redundancy and ensure repeatability.
Data availability
The datasets used and analyzed during the current study are available from the corresponding author on reasonable request.
Abbreviations
- ACV:
-
Acyclovir
- GCV:
-
Ganciclovir
- PCV:
-
Penciclovir
- FCV:
-
Famciclovir
- NanoDECON:
-
Nanoparticle-based drug-encapsulated carbon
- DECON:
-
Drug encapsulated carbon
- HSV-1:
-
Herpes simplex virus type 1
- HCEs:
-
Human corneal epithelial cells
- FITC:
-
Fluorescein isothiocyanate
- GFP:
-
Green fluorescent protein
- HPAC:
-
High porosity activated carbon
- SiRNA:
-
Small interfering RNA
- MOI:
-
Multiplicity of infection
References
James, C. et al. Herpes simplex virus: global infection prevalence and incidence estimates, 2016. Bull World Health Organ. 98(5), 315–329. https://doi.org/10.2471/BLT.19.237149 (2020).
Koujah, L., Suryavanshi, R. K. & Shukla, D. Pathological processes activated by herpes simplex virus-1 (HSV-1) infection in the cornea. Cell Mol. Life Sci. CMLS. 76(3), 405–419. https://doi.org/10.1007/s00018-018-2938-1 (2019).
Irimia, T. et al. Strategies for Improving Ocular Drug bioavailability and corneal wound healing with chitosan-based delivery systems. Polymers 10(11), 1221. https://doi.org/10.3390/polym10111221 (2018).
Gote, V., Sikder, S., Sicotte, J. & Pal, D. Ocular drug delivery: Present innovations and future challenges. J. Pharmacol. Exp. Ther. 370(3), 602–624. https://doi.org/10.1124/jpet.119.256933 (2019).
Piret, J. & Boivin, G. Antiviral resistance in herpes simplex virus and varicella-zoster virus infections: diagnosis and management. Curr. Opin. Infect Dis. 29(6), 654–662. https://doi.org/10.1097/QCO.0000000000000288 (2016).
Shen, Z., Yu, Q., Li, Y., Bao, Y. & Lu, H. Determination of acyclovir in renal microdialysis fluid and confirmation of renal function index. Drug. Chem. Toxicol. 43(6), 574–580. https://doi.org/10.1080/01480545.2018.1524474 (2020).
Leowattana, W. Antiviral Drugs and Acute Kidney Injury (AKI). Infect Disord. Drug. Targets. 19(4), 375–382. https://doi.org/10.2174/1871526519666190617154137 (2019).
Al-Alawi, A. M., Al-Maqbali, J. S., Al-Adawi, M., Al-Jabri, A. & Falhammar, H. Incidence, patterns, risk factors and clinical outcomes of intravenous acyclovir induced nephrotoxicity. Saudi Pharm J. SPJ Off Publ. Saudi Pharm. Soc. 30(6), 874–877. https://doi.org/10.1016/j.jsps.2022.03.013 (2022).
Nieto-Aristizábal, I., Mera, J. J., Giraldo, J. D., Lopez-Arevalo, H. & Tobón, G. J. From ocular immune privilege to primary autoimmune diseases of the eye. Autoimmun. Rev. 21(8), 103122. https://doi.org/10.1016/j.autrev.2022.103122 (2022).
Patel, A., Cholkar, K., Agrahari, V. & Mitra, A. K. Ocular drug delivery systems: An overview. World J. Pharmacol. 2(2), 47–64. https://doi.org/10.5497/wjp.v2.i2.47 (2013).
Yadavalli, T. et al. Drug-encapsulated carbon (DECON): A novel platform for enhanced drug delivery. Sci Adv. 5(8), eaax0780. https://doi.org/10.1126/sciadv.aax0780 (2019).
Yadavalli, T. et al. Safety, efficacy and delivery of multiple nucleoside analogs via drug encapsulated carbon (DECON) based sustained drug release platform. Eur. J. Pharm. Biopharm. Off J Arbeitsgemeinschaft Pharm. Verfahrenstechnik EV. 173, 150–159. https://doi.org/10.1016/j.ejpb.2022.03.001 (2022).
Fletcher, A. J., Uygur, Y. & Thomas, K. M. Role of Surface Functional Groups in the Adsorption Kinetics of Water Vapor on Microporous Activated Carbons. J. Phys. Chem. C. 111(23), 8349–8359. https://doi.org/10.1021/jp070815v (2007).
Mahesh, N. et al. Carbon-based adsorbents as proficient tools for the removal of heavy metals from aqueous solution: A state of art-review emphasizing recent progress and prospects. Environ. Res. 213, 113723. https://doi.org/10.1016/j.envres.2022.113723 (2022).
Demiral, İ, Samdan, C. & Demiral, H. Enrichment of the surface functional groups of activated carbon by modification method. Surf. Interfaces. 22, 100873. https://doi.org/10.1016/j.surfin.2020.100873 (2021).
High drug-loading nanomedicines: progress, current status, and prospects - PMC. Accessed March 24, 2024. https://www.ncbi.nlm.nih.gov/pmc/articles/PMC5459982/
Yadavalli, T. et al. Standalone or combinatorial phenylbutyrate therapy shows excellent antiviral activity and mimics CREB3 silencing. Sci. Adv. 6(49), 9443. https://doi.org/10.1126/sciadv.abd9443 (2020).
Yadavalli, T. et al. Targeting herpes simplex virus-1 gD by a DNA aptamer can be an effective new strategy to curb viral infection. Mol. Ther. - Nucleic Acids. 9, 365–378. https://doi.org/10.1016/j.omtn.2017.10.009 (2017).
Acknowledgements
The authors declare that the research was conducted without any commercial or financial relationships that could be construed as a potential conflict of interest. The mass spectrometry analysis was performed by the Mass Spectrometry Core directed by Dr. Hui Chen in Research Resources Center of University of Illinois at Chicago. The study was supported by the National Institutes of Health grants R01 EY034508 (TY), R01 EY024710, R01 EY029426, and P30 EY001792 (DS).
Funding
The Ophthalmology department is supported by unrestricted funds from Research to Prevent Blindness.
Author information
Authors and Affiliations
Contributions
DW, TY, and DS conceptualized the study. DS provided the resources. FB and DW wrote and prepared the original draft. DW, FB, TY, and DS wrote, reviewed, and edited the manuscript. TY conducted the visualization. DW, TY, and DS supervised the study. TY and DS acquired the funding. All authors contributed to the article and approved the submitted version.
Corresponding author
Ethics declarations
Competing interests
The authors declare no competing interests.
Additional information
Publisher’s note
Springer Nature remains neutral with regard to jurisdictional claims in published maps and institutional affiliations.
Rights and permissions
Open Access This article is licensed under a Creative Commons Attribution-NonCommercial-NoDerivatives 4.0 International License, which permits any non-commercial use, sharing, distribution and reproduction in any medium or format, as long as you give appropriate credit to the original author(s) and the source, provide a link to the Creative Commons licence, and indicate if you modified the licensed material. You do not have permission under this licence to share adapted material derived from this article or parts of it. The images or other third party material in this article are included in the article’s Creative Commons licence, unless indicated otherwise in a credit line to the material. If material is not included in the article’s Creative Commons licence and your intended use is not permitted by statutory regulation or exceeds the permitted use, you will need to obtain permission directly from the copyright holder. To view a copy of this licence, visit http://creativecommons.org/licenses/by-nc-nd/4.0/.
About this article
Cite this article
Wu, D., Bobat, F., Yadavalli, T. et al. Efficacy, bioavailability, and intracellular delivery of nanoparticle based drug encapsulated carbon for antiviral therapy. Sci Rep 15, 34179 (2025). https://doi.org/10.1038/s41598-025-15356-3
Received:
Accepted:
Published:
Version of record:
DOI: https://doi.org/10.1038/s41598-025-15356-3








