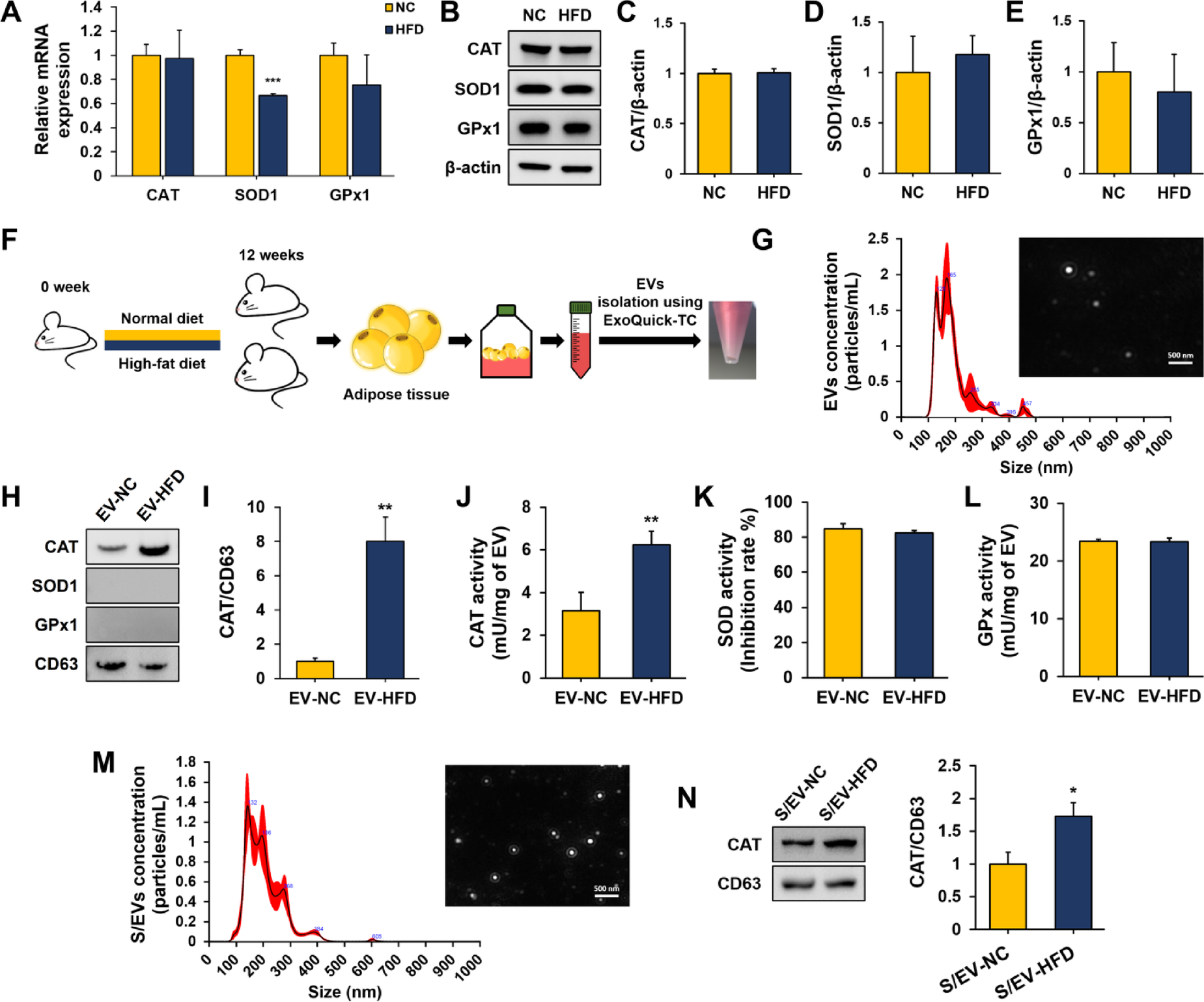
Fig. 1

HFD stimulated the loading of only CAT into EVs. mRNA expression of (A) CAT, SOD1, and GPx1; and protein expression (B; bands) of (C) CAT, (D) SOD1, and (E) GPx1 in adipose tissue. (F) Experimental schematic of EVs isolation from adipose tissue of mice fed NC and HFD for 12 weeks. (G) Adipose tissue-derived EVs size and vesicle observation using NanoSight (Scale bar = 500 nm). Antioxidant enzyme protein expression (H; bands), and quantification of (I) CAT in mice adipose tissue-derived EVs. Activity of (J) CAT, (K) SOD, and (L) GPx in mice adipose tissue-derived EVs. (M) S/EVs size and vesicle observation using NanoSight (Scale bar = 500 nm). (N) CAT protein expression in S/EVs. All data are presented as mean ± SD. NC vs. HFD, EV-NC vs. EV-HFD, *p < 0.05, **p < 0.01, ***p < 0.001.