Fig. 4
From: Inhibition of DJ-1 protects from lupus onset and severity

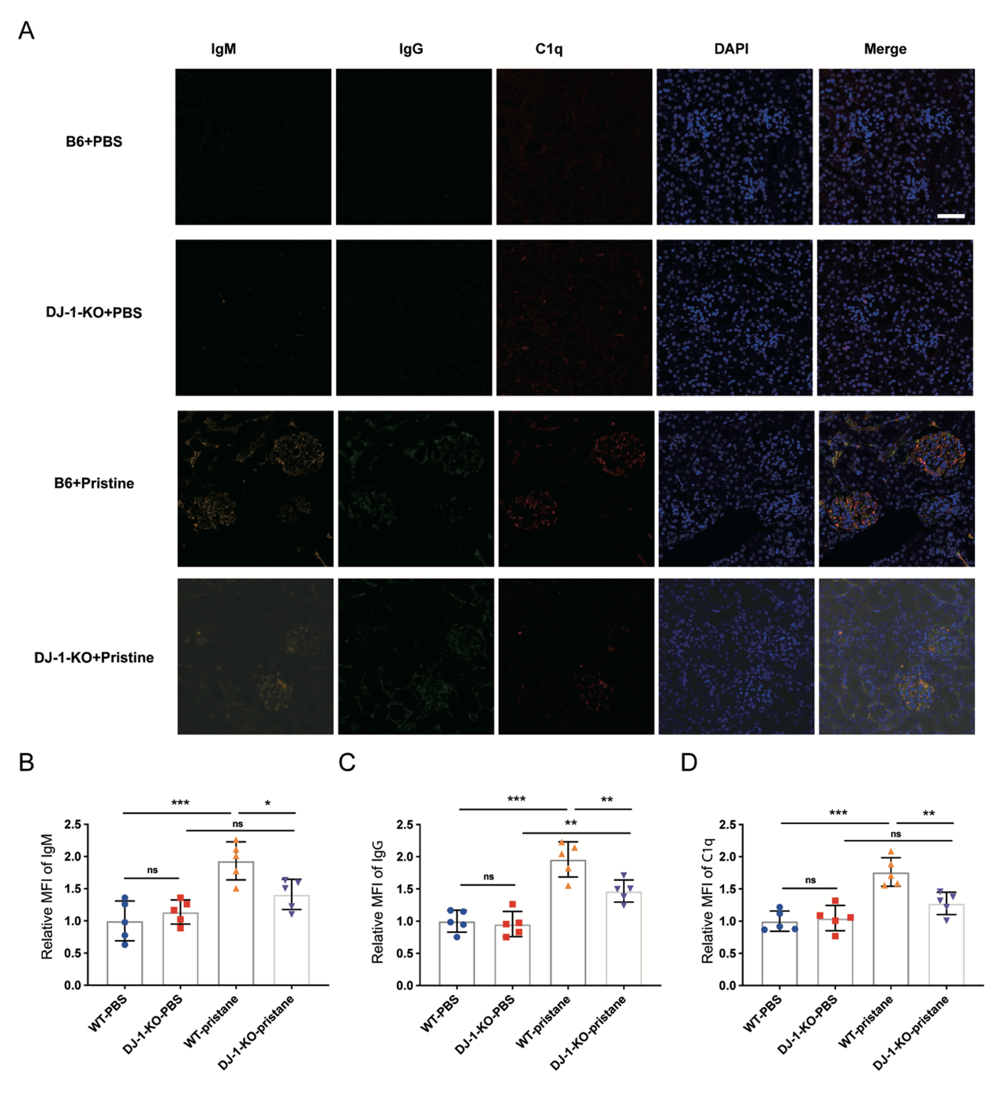
DJ-1 deficient alleviates glomerular deposition of IgG, IgM and C1q. (A) Representative immunofluorescent images of glomeruli stained with C1q (red), IgM (yellow), IgG (green), and DAPI (blue). Quantitative analysis of mean fluorescence intensity (MFI) for IgM (B), IgG (C), and C1q (D). The scale bar represents 50 μm. n = 5. Data are shown as mean ± SD. *p < 0.05, **p < 0.01, ***p < 0.001, ****p < 0.0001, ns p > 0.05.