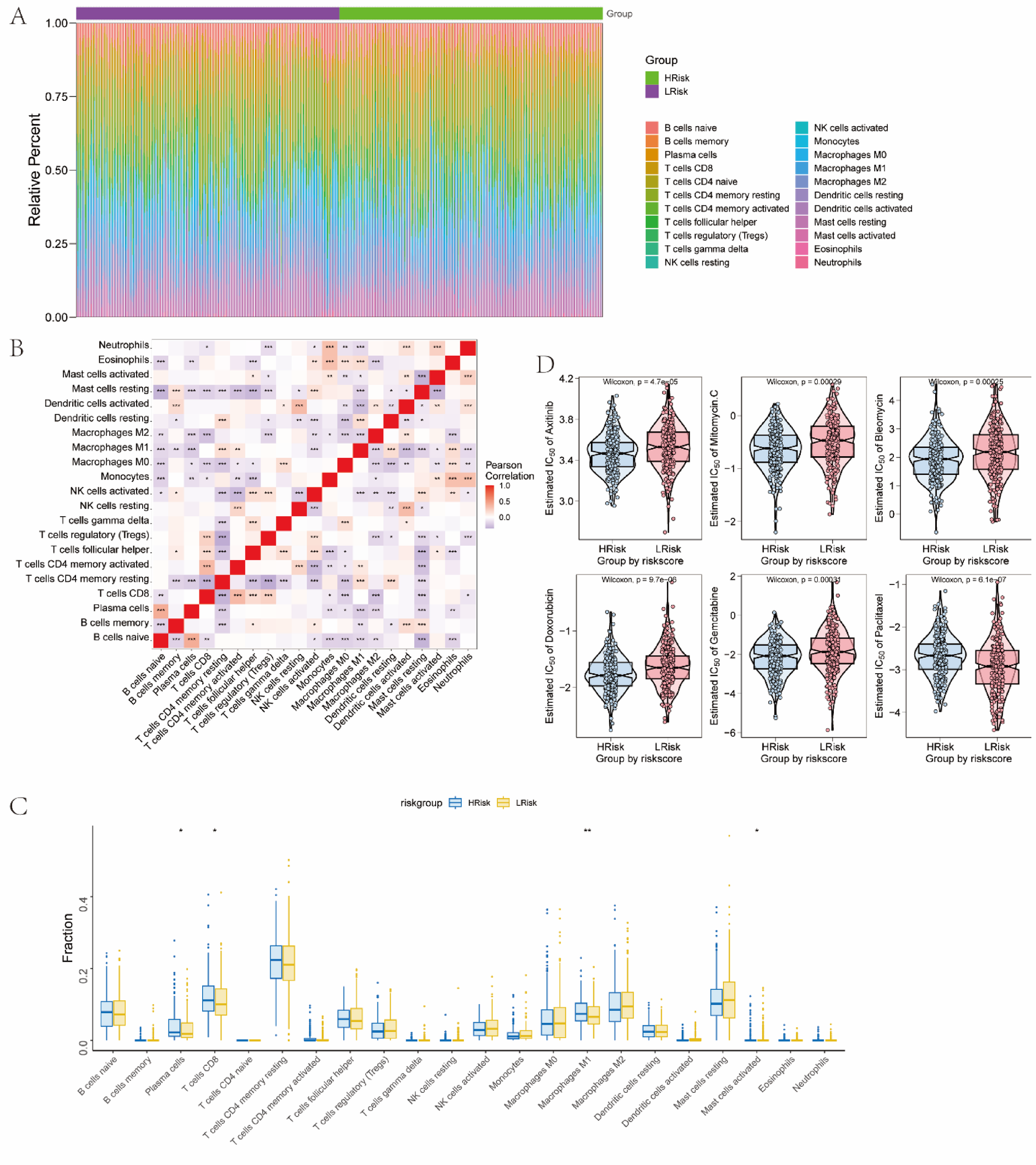
Fig. 5

Immune infiltration analysis (A) Bar chart displaying the relative abundance of different immune cell populations in HRisk and LRisk groups. The y-axis represents the relative percentage of various immune cells, with colors corresponding to different immune cell types as labeled in the legend. The x-axis represents samples grouped by HRisk (purple) and LRisk (green). (B) Heatmap of Pearson correlation coefficients between various immune cell types. Positive and negative correlations are represented in red and blue, respectively, with color intensity indicating the strength of the correlation. Significant correlations are denoted by asterisks (* p < 0.05, ** p < 0.01, *** p < 0.001). (C) Boxplot of the distribution of different immune cell types between HRisk (yellow) and LRisk (blue) groups. The y-axis represents the score for each immune cell type, with significant differences between the two groups marked by asterisks. (D) Violin plot showing drug sensitivity analysis between HRisk (red) and LRisk (blue) groups, with differences compared using the Wilcoxon test.