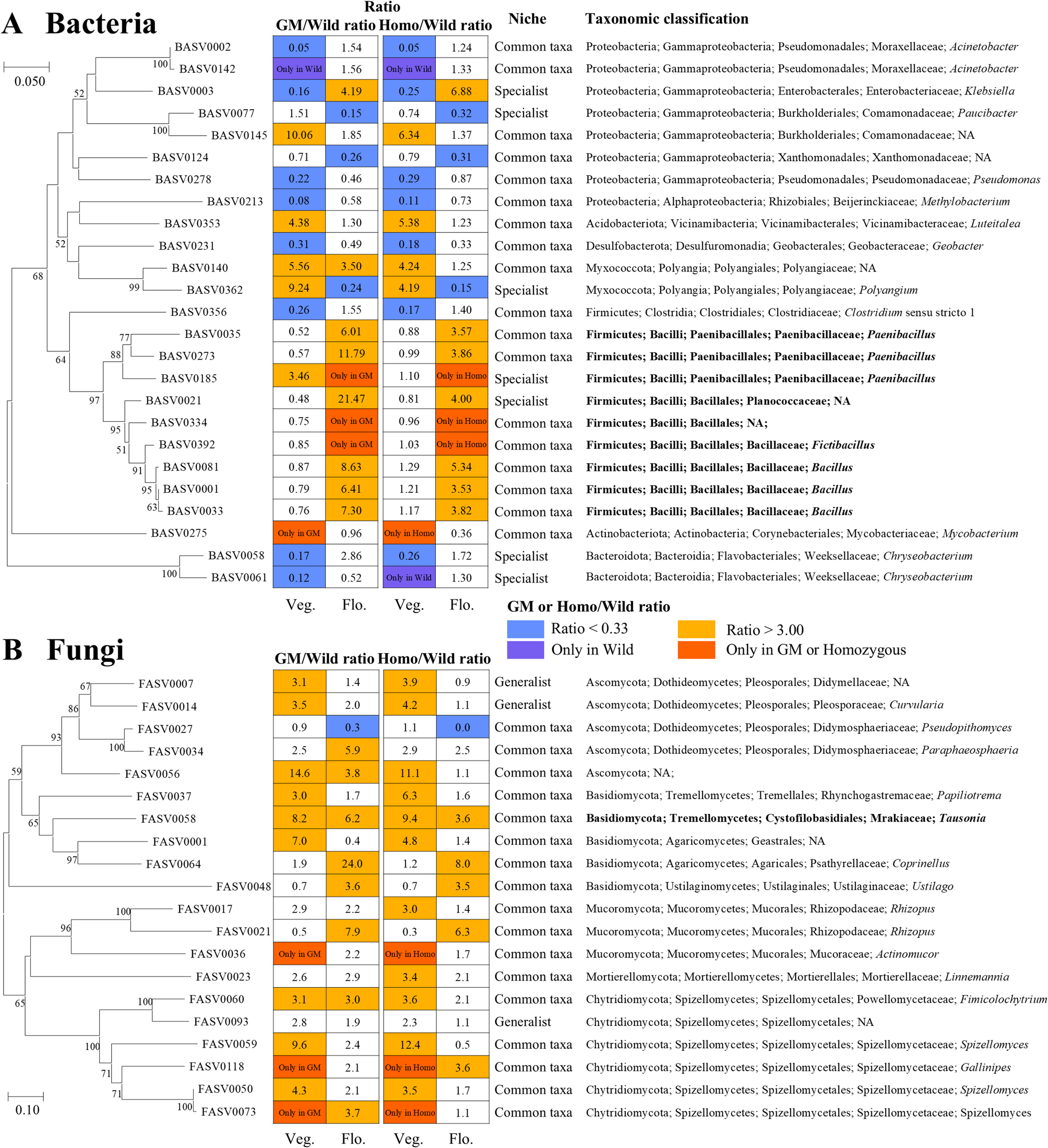
Fig. 6

Phylogenetic tree, GM/homozygous-to-wild soybean abundance ratios, and niche/taxonomic classifications of selected ASVs. A Bacterial ASVs and B fungal ASVs were selected on the basis of a relative abundance ratio greater than 3.0 or less than 0.33 when comparing GM or homozygous plants to wild soybean. In the ratio tables, the color highlights the ASVs meeting these selection thresholds. Labels were added to highlight key taxa discussed in the text. Phylogenetic trees were constructed via the neighbor‒joining method on the basis of partial 16S rRNA (bacteria) or ITS (fungi) sequences. Bootstrap values (%) are shown at nodes for values exceeding 50%. One wild soybean sample from the vegetative stage was excluded from the calculation because of abnormally low sequencing depth and diversity.