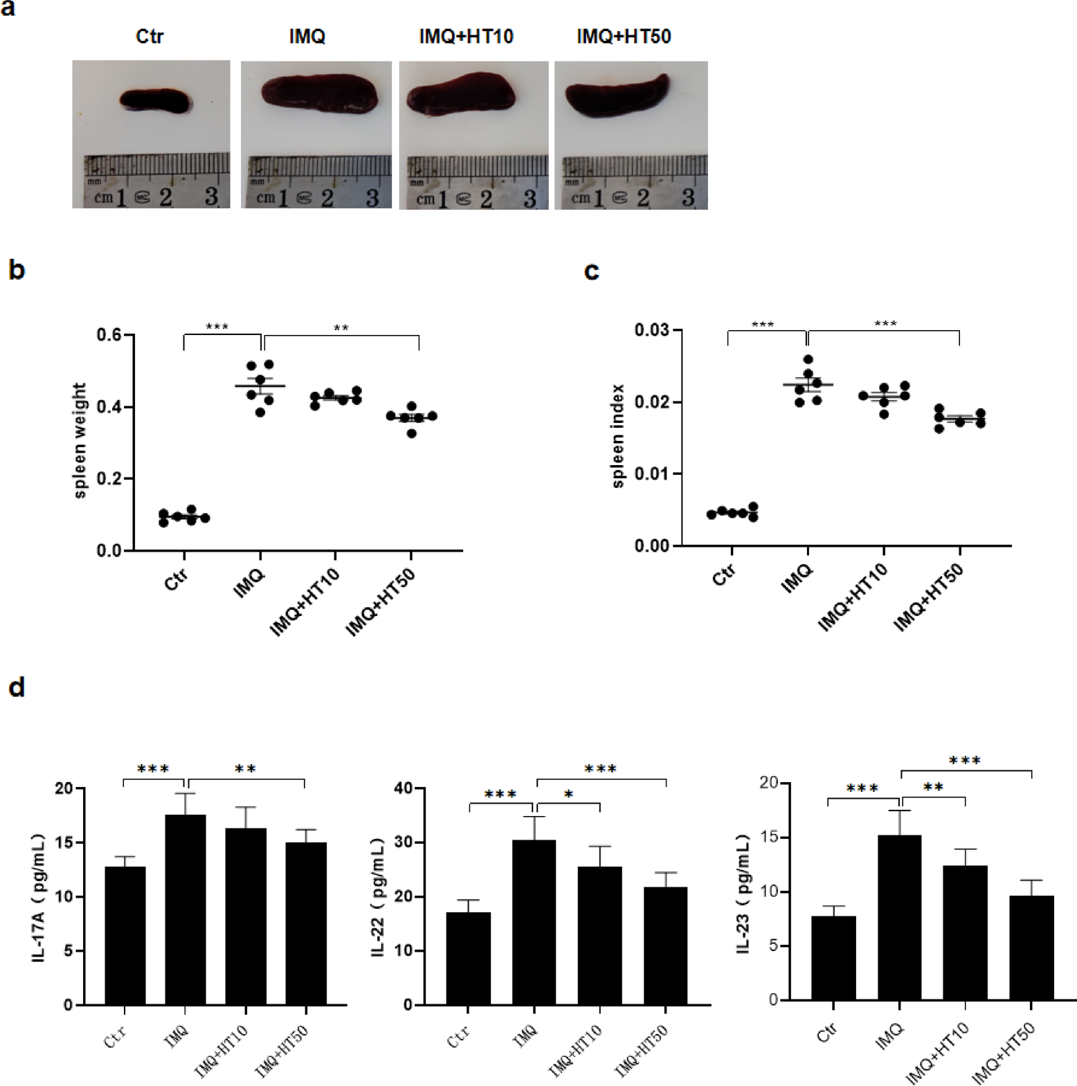
Fig. 5

HT inhibited systemic inflammation in IMQ-treated mice. (a) Representative images of spleen tissues of each group. (b) Spleen weight. (c) Spleen index. (d) The levels of IL-17 A, IL-22 and IL-23 in the mice serum were measured by elisa. Data were presented as mean ± SD. n = 3 per experiment. * p < 0.05, ** p < 0.01, *** p < 0.001. Ctr: control; HT: hydroxytyrosol; IMQ: imiquimod; IL: interleukin.