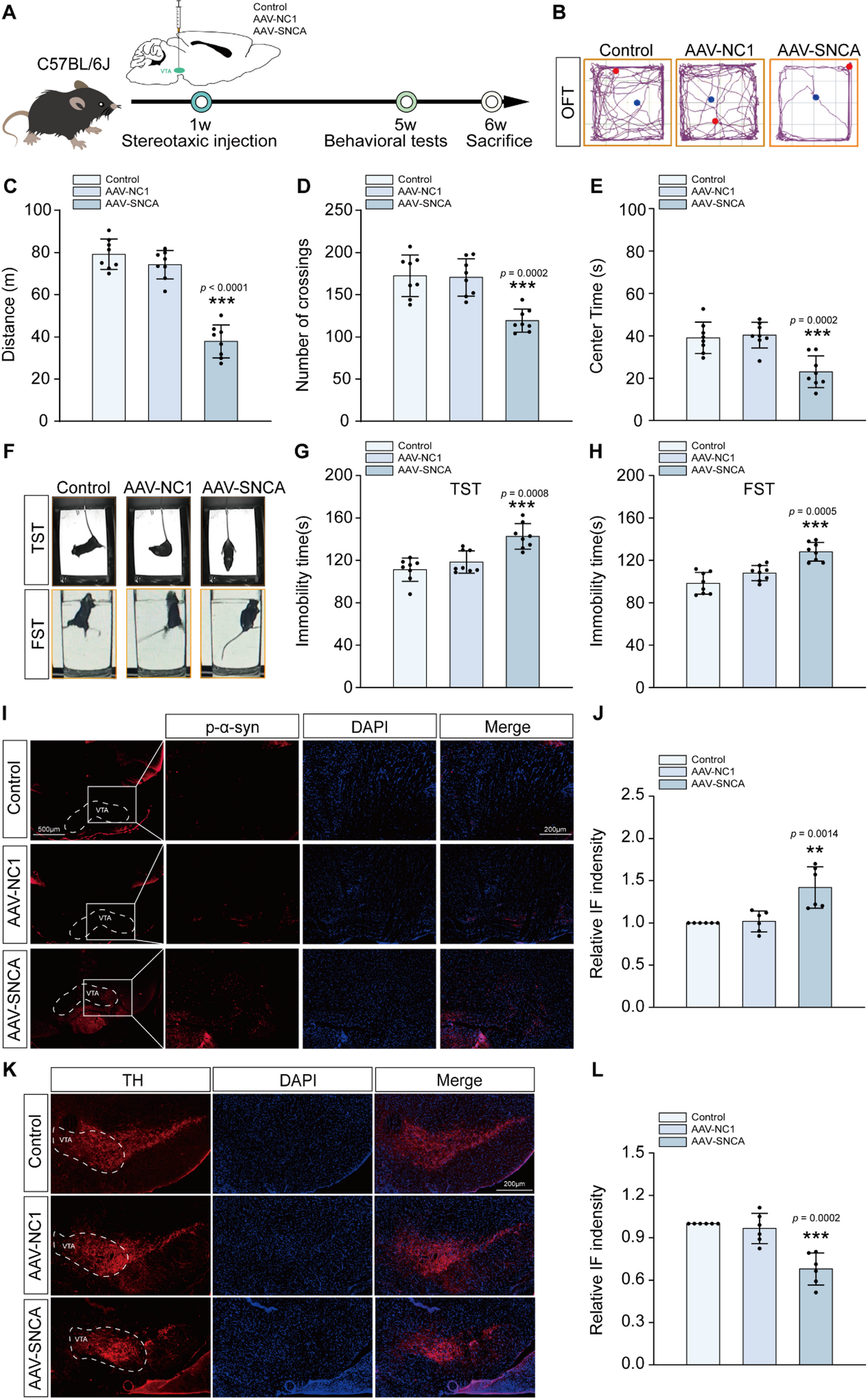
Fig. 1

The utilization of AAV-SNCA resulted in the aggregation of α-syn and a decrease in TH in the VTA, as well as depression-like behaviors. (A) Experimental timeline. (B) OFT trajectories (blue: start; red: end). (C) Moving distance (OFT, n = 8). (D) Grid crossings (OFT, n = 8). (E) Center time (OFT, n = 8). (F) TST/FST images. (G) Immobility time (TST, n = 8). (H) Immobility time (FST, n = 8). (I, J) p-α-syn IF in the VTA (n = 6; scale bars: 200/500 µm). (K, L) TH IF in the VTA (n = 6; scale bars: 200 μm). Data: Mean ± SEM; *P < 0.05, **P < 0.01, ***P < 0.001 vs. AAV-NC (one-way ANOVA with Tukey’s test).