Abstract
Schiff base complexes possess biological activity and electronic features, making them suitable for integration into both core and auxiliary components of bioelectronic technologies. However, integrated studies addressing their electrical, biological, and mechanical properties remain limited. This work investigates a Cu(II) complex based on a Schiff base ligand derived from 2-hydroxy-1-naphthaldehyde and 1,8-diaminonaphthalene. Comprehensive textural analyses using XRD, HRTEM, FESEM, AFM, and N₂ adsorption revealed high surface area, nanoscale morphology, and porosity, which are advantageous for antimicrobial and therapeutic bioelectronic platforms. Mechanical characterization via ultrasonic pulse-echo indicated auxetic behavior, a rare and valuable trait for flexible substrates. The complex also exhibited high ionic conductivity, facilitating charge transport in aqueous environments and contributing to antimicrobial efficacy through ionic disruption of microbial membranes. Thermal analyses showed a phase transition at 44 °C and decomposition onset at 70 °C. A temperature-induced insulator-to-metal transition was observed, suggesting potential for thermally activated sensing, temperature-triggered drug release, and adaptive signal modulation. Biological assays confirmed strong antimicrobial activity, with a 30 mm inhibition zone against Bacillus subtilis (agar well diffusion), and potent cytotoxicity against MCF-7 breast cancer cells, with an IC₅₀ of 18.4 μg/mL (MTT assay). These biological properties enhance the complex’s biocompatibility and support its role in long-term bioelectronic device stability, particularly in applications where infection control is essential.
Similar content being viewed by others
Introduction
Schiff bases and their metal complexes are extensively employed chemical compounds known for a broad spectrum of biological activities, including antioxidant and anti-inflammatory1, antibacterial and antifungal2, antiviral3, as well as anticancer and antiproliferative characteristics4,5. Beyond their biological significance, these compounds find extensive applications as corrosion inhibitors6, pigments7, electrochemical sensors8, smart precursor for the synthesis of nano oxides9, and polymer stabilizers10. Moreover, their potential as photosensitizers in dye-sensitized solar cells (DSSCs) has been demonstrated in several studies11,12.
The importance of Schiff base ligands stems from their ability to coordinate with metal ions, forming complex structures that can be precisely engineered without undergoing irreversible transformations13. This coordination is crucial because it enables scientists to tailor the entire properties of the resulting compounds for a variety of applications14,15. By adjusting the metal center and the Schiff base ligand, researchers can fine-tune aspects like conductivity and band gap energy, which are vital for the performance of electronic and optoelectronic devices11.
Bioelectronics is an emerging interdisciplinary field that aims to establish a synergy between electronics and biology16. It encompasses the development of biocompatible electronic devices, in vitro and in vivo biosensors, biologically derived materials for electronics and optics, and electronic materials synthesized through biological processes. Additionally, it includes technologies for imaging and interfacing with individual biomolecular functional units17. A wide range of epidermal and implantable bioelectronic devices are now in use, including glucose sensors, cardiac pacemakers, and electrocorticography systems18.
Microbial adhesion and biofilm formation on implantable or wearable bioelectronic devices can significantly increase impedance, degrade signal fidelity, and trigger inflammatory responses. This underscores the importance of developing materials that integrate electronic functionality with built-in infection control, particularly when applied as protective coatings on bioelectronic implants to safeguard against microbial contamination and oxidative degradation19,20.
The antimicrobial and electronic multifunctionality of Schiff base metal complexes has been confirmed in several studies. For instance, Nassir et al. explored the multifunctionality of some nano metal complexes based on Schiff base ligands derived from 2-hydroxy-1-naphthaldehyde and antiviral valacyclovir. The Cu(II) complex of the synthesized ligand showed semiconducting nature in addition to its antitumor activities21. More of that, Mohanan et al. synthesized a Schiff base ligand that is derived from 2-hydroxy-1-naphthaldehyde and 2-amino-3-carboxyethyl-4,5-dimethylthiophene. The metal complexes based on this ligand demonstrated semiconducting nature in addition to their antimicrobial activities22.
While Schiff base complexes are widely recognized for their chemical biological, and electronic versatility, understanding their mechanical properties is essential for advancing their use in flexible electronics, implantable systems, and smart bioelectronic coatings, where durability and biocompatibility are paramount23. Yet, there is a lack of integrated research on Schiff base complexes that concurrently examines their electrical properties, biological efficacy, and mechanical integrity.
A notable Schiff base ligand, synthesized through the condensation reaction of 2-hydroxy-1-naphthaldehyde and 1,8-diaminonaphthalene, has demonstrated antimicrobial activities when complexed with certain metals24,25. To the best of our knowledge, the AC conductivity and mechanical properties of this complex has not yet been investigated.
In this work, the AC conductivity of Cu(II) complex based on a Schiff base ligand derived from 2-hydroxy-1-naphthaldehyde and 1,8-diaminonapthalene is studied across various temperature and frequency ranges. Thermal analyses, including thermogravimetric analysis (TGA) and differential scanning calorimetry (DSC), are employed to further elucidate the structural changes of the complex within the studied temperature range. Additionally, the ultrasonic pulse-echo technique is utilized to explore the mechanical properties of the complex by determining the acoustic attenuation coefficient, acoustic impedance, and other rigidity parameters. Moreover, textural parameters such as crystallinity, particle size, size distribution, surface area, and surface morphology are analyzed using X-ray diffraction (XRD), high resolution transmission electron microscope (HRTEM), field emission scanning electron microscope (FESEM), atomic force microscope (AFM), and N2 gas adsorption techniques. Finally, the Schiff base ligand and its Cu(II) complex are evaluated for their in vitro biological activity using the agar well diffusion method against six microbial strains as well as anticancer activity against MCF-7 cell line using MTT assay.
Experimental
Materials and reagents
Analytical reagent grade (AR) chemicals with the finest purity attainable were utilized. The chemicals used include 1,8-diaminonapthalene, 2-hydroxy-1-naphthaldehyde (Sigma-Aldrich) and CuCl2.2H2O (BDH). Ethyl alcohol (95%), N,N-dimethylformamide (DMF), and diethyl ether were used as solvents.
Synthesis of the Schiff base ligand and Cu(II) complex
The present ligand and its Cu(II) complex were synthesized as reported in literature24,26,27. In brief, Schiff base ligand was firstly synthesized by the condensation of 1,8-diaminonapthelene (25.00 mmol, 4 g) dissolved in hot ethanol (60 °C) and 2-hydroxy-1-naphthaldehyde (25.00 mmol, 8.6g) dissolved in hot ethanol (70 °C) in 1:2 molar ratio. The mixture was left 3 h for reaction under reflux. The violet obtained yield was filtrated, washed with ethanol repeatedly and then dried under vacuum over anhydrous CaCl2.
The Cu(II) chelate was synthesized by mixing the prepared Schiff base ligand (2 mmol, 0.5 g) which is dissolved in DMF (20 ml; 60 °C) with the Cu(II) ion (2 mmol, 0.34 g CuCl2.2H2O) which is dissolved in absolute ethanol (20 ml; 60 °C). The mixtures obtained were subjected to reflux for a duration of 1 h, to precipitate the complex. The precipitate was filtrated followed by multiple washing with diethyl ether. It was then purified by recrystallization using hot ethanol and subsequently dried under vacuum conditions with anhydrous calcium chloride.
To confirm successful preparation, the compounds were characterized using elemental analyses (supplementary material), FT-IR (Supplementary Fig. 1), 1H-NMR (Supplementary Fig. 2), mass spectra (Supplementary Fig. 3), molar conductivity (supplementary material), and UV–Vis analysis (Supplementary Fig. 4). The results confirmed the successful synthesis of the Cu(II) complex with a 1:1 metal-to-ligand stoichiometric ratio. The structures of the ligand and its Cu(II) complex are illustrated in Fig. 1.
Instrumentation
The crystallinity of the synthesized complex was analyzed using an X-ray diffractometer (XRD; Empyrean, Malvern Panalytical Company). The measurements were conducted at room temperature using Cu-target Kα radiation (0.154 nm) at a scanning rate of 1 degree per minute, within a (2θ) range; 5 to 90 degrees. Transmission electron microscope (TEM) (model EM-2100, High-Resolution) at voltage 200 kV and field emission scanning electron microscope (FE—SEM; Quanta 250 Field Emission Gun) were used to analyze the size and morphology of the complex. In addition, roughness profile was carried out by an atomic force microscope (AFM 5600 LS Agilent Technology Company). Sample preparation for AFM measurement involved ultrasonication of powdered material in deionized water for 45 min and the resulted suspension was deposited onto a mica slide. The measurement conditions were set to a size of 100 × 100 nm, a speed of 0.4 in./sec, and an I Gain of 0.4 and P Gain of 18, utilizing contact mode. N2 adsorption at 77 K using a pore size analyzer (NOVAtouch series, Quantachrome Instruments) is used to assess the surface area and pore size distribution of the complex. Vacuum outgassing of the sample was processed at 40 °C for 24 h before measurements.
The pulse echo technique was used to perform the ultrasonic studies28. The system consists of receiver/transmitter transducers (S12Y2 and S12HB2, Karl Deutsch), an ultrasonic flaw detector (USN60, GE inspection technologies), an oscilloscope (LeCroy W, wave Jet 354 A), and reference standard blocks (VI and VII). Ultrasonic studies were performed according to ASTM E114-15 standard at normal climate (temperature = 21 °C ± 2 °C and humidity = 52% ± 5%)29. The density was determined experimentally using an immersion method based on Archimedes’ principle.
A Shimadzu TG‐50H thermal analyzer was used to carry out thermogravimetric analysis (TGA) of the complex from room temperature to 1000 °C at a heating rate of 10 °C/min under nitrogen atmosphere. Differential scanning calorimetric analysis (DSC) was performed using a DSC‐60 Shimadzu analyzer in the temperature range 25 to 120 °C at a rate of 10 °C/min under nitrogen atmosphere.
AC electrical conductivity analysis was conducted using a computer controlled LCR bridge (HIOKI, 3532–50 LCR HiTESTER, JAPAN) in the frequency range 50 Hz – 5 MHz. The measurements were taken in the temperature range (303 K – 393 K) using a home‐built, computer‐controlled electric oven (± 0.1 °C). Powdered complex was compressed at 25 bar for 2 min and then coated with silver paste. The sample chamber underwent a 12-h process of evacuation in order to completely eliminate any remnants of the silver-paste solvent.
Biological activity
Agar well diffusion method is utilized to deduce the antimicrobial activity of samples. The method was followed as described in the supplementary material. Zones of inhibition were determined on mm scales and the experiment was replicated three times30.
Anticancer activity
The protocol for assessing anticancer activity was carried out according to the guidelines provided in the supplementary material31. The treated sample and the cell control without the investigated compounds were compared. Every experiment was run in triplicate. For the compounds under investigation, the cytotoxic effect on cells was computed32,33.
Results and discussion
Textural properties
Parameters such as crystallinity, particle size, size distribution, specific surface area, and surface morphology significantly influence the physicochemical properties and functional performance of Schiff base complexes, thereby affecting their suitability for diverse applications. These parameters are considered in this section using XRD, HRTEM, FESEM, AFM, and N2 gas adsorption techniques.
X-ray powder diffraction
The X-ray powder diffractogram of Cu(II) complex at room temperature is shown in Fig. (2). CHEKCELL program is used to index the observed diffraction peaks and analyze the obtained data34. The complex exhibited triclinic structure, a space group P1, and a cell volume of 78.67 Å 3. The lattice parameters are a = 5.6710 Å, b = 4.1410 Å, c = 3.3970 Å, α = 86.720°, β = 82.710°, and γ = 81.790°.
Primary analysis of Fig. (2) revealed the crystallinity index (CI), Eq. (1), which indicates quantitatively the percentage of crystalline and amorphous regions in the synthesized complex.
The synthesized complex exhibits a moderate crystallinity index of 66.9%. In its highly crystalline domains, extended lattices not only facilitate delocalized charge transport, enhancing electronic mobility, but also impart greater hardness and tensile strength while reducing compressibility. Grain boundaries and lattice defects in polycrystalline regions disrupt carrier flow, raise resistivity, and act as stress concentrators that increase stiffness. Amorphous regions introduce localized electronic states that trap carriers and lower conductivity, yet their higher free energy promotes faster dissolution and solubility, thereby enhancing the bioavailability of the complex.
Moreover, the crystallite size (D) and dislocation density (δ) are evaluated according to Scherrer formula:
where K: shape factor (used here as 0.89), β: full width at half maximum, and θ: Bragg’s angle.
The estimated average crystallite size of the Cu(II) complex is 25.6 nm with dislocation density value of 15.2 × 10–4 nm−2. Increased dislocation density often leads to work hardening and higher yield strength, but it also scatters charge carriers and phonons, thereby reducing conductivity.
Field-emission scanning electron microscopy
FESEM micrograph of the complex is illustrated in Fig. (3). A continuous connection between small size grains in non-uniform sizes is observed in the micrograph in addition to some noticeable agglomerations. This morphology is evidence of polycrystalline structure of the sample.
High-resolution transmission electron microscopy
Fig. (4) represented the HRTEM image of synthesized complex and the histogram of particle size distribution based on several snapshots. An average particle size of 33.7 nm is estimated by applying a Gaussian fitting to the histogram. The crystallite size detected by XRD is normally smaller than particle size elucidated by HRTEM due to amorphous content. It is worth mentioning that nano-sized particles dramatically increase surface area to volume ratio, accelerating dissolution rates, delivery and cellular uptake of bioactive ingredients35.
Atomic force microscopy
The surface roughness of the investigated nano complex is depicted in Fig. (5). The analysis of the figure revealed the roughness profile of the sample including maximum height (Rz), maximum peak height (Rp), maximum valley depth (Rv), arithmetic mean height (Ra), skewness (Rsk), and kurtosis (Rku). A high kurtosis value (7.50) indicated that the complex surface consists of spikes. The roughness parameters of the chosen area are summarized in Table (1). Nanoscale valleys and peaks can generate localized electric fields that promote reactive oxygen species generation, enhancing antimicrobial or anticancer activity of the complex35.
Adsorption measurements
The N2 adsorption–desorption isotherm of the Cu(II) complex, illustrated in Fig. (6), shows a typical type II isotherm with a clear H3 hysteresis loop, which is a common behavior of montmorillonite clays and aggregates of other platy particles36,37.
Herein, the surface area of the particles is determined using the Brunauer–Emmett–Teller (BET) equation:
where W: weight of adsorbed gas at given relative pressure \(\left(P/{P}_{o}\right)\), Wm: weight of monolayer of adsorbate, and C: constant.
Fig. (7) presents a plot of [\(\frac{1}{W\left[\left({P}_{o}/P\right)-1\right]}\)] vs \(\left(\frac{P}{{P}_{o}}\right)\), in the relative pressure range 0.1 ~ 0.31. A linear fitting is applied to the figure in order to calculate C and Wm. Therefore, the specific surface area of the complex \({SA}_{BET}\) is deduced as:
where N: Avogadro’s number, Acs: molecular cross section of the adsorbate molecule (0.162 nm2 for N2 at 77 K), M: molar mass of the adsorbate gas, and m: mass of the sample.
Dubinin-Astakhov (DA) method is used to calculate the pore volume, pore size distribution, and adsorption energy (E) as given by Eqs. (6) and (7)38
where V: pore volume at relative pressure \(\left(P/{P}_{o}\right)\), Vp: whole micropore volume, R: universal gas constant, T: temperature (77 K), n: non-integer value (normally 1 ~ 3), r: pore radius, and K: interaction constant (2.96 kJ.nm3/mol for N2).
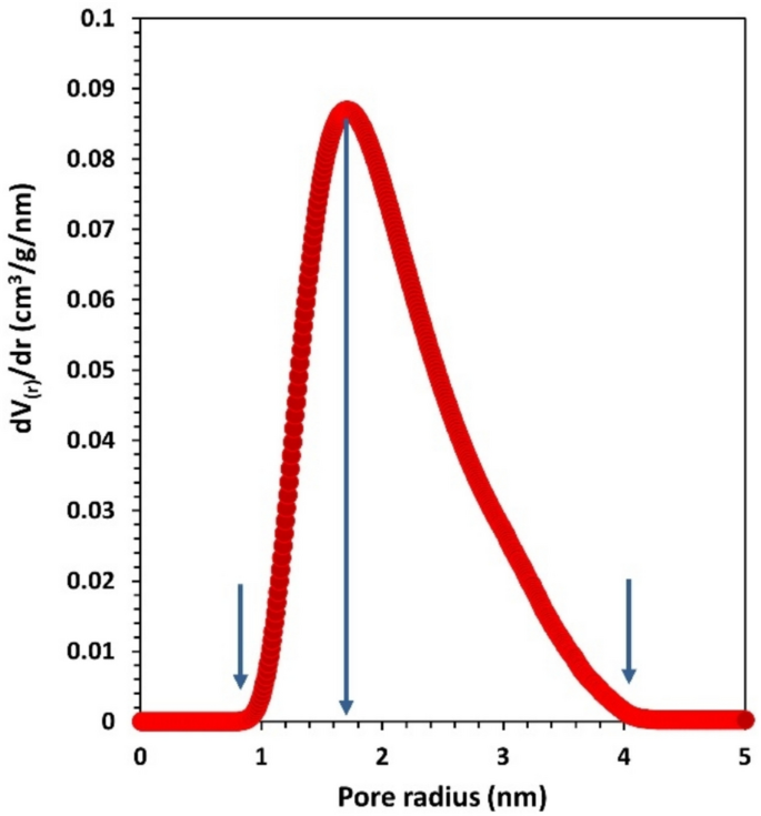
Fig. (8) is plotted, based on the analysis of Eq. (7), to demonstrate the heterogeneous distribution of pore size in the micropore–mesopore range (0.9 nm—4.0 nm) within the complex. When Schiff bases serve as carriers or form porous matrices, the distribution of pore sizes controls how much drug can be loaded and how quickly it is released. The heterogeneous pore size distribution in the present Cu(II) complex supports both immediate and prolonged delivery phases.
The specific surface area, pore volume, adsorption energy, and other fitting parameters of Eqs. (4) and (6) are gathered in Table (2). Based on its adsorption energy value, the process can be classified as physisorption.
Ultrasonic measurements
Assessing the mechanical properties of drug formulations and delivery systems is crucial for optimizing both their performance and manufacturing processes23. Elastic properties of powder samples can be evaluated using the acoustic ultrasonic technique, a real-time and non-destructive method39.
The ultrasonic pulse echo method utilizes high frequency sound waves that penetrate the specimen and then bounce back at the interfaces. The sound waves experience energy damping (attenuation) due to medium defects such as; cracks, grain boundaries, pores, delaminations, and disbonds40. Thus, the sound attenuation coefficient (α) is a measure of such energy loss.
where d: acoustic path traveled by the beam, and Ao and A: amplitudes of the beam before and after attenuation.
Another important parameter that can be deduced by ultrasonic pulse echo technique is the acoustic impedance (Z) which refers to the degree of resistance that a medium offers to the movement of sound waves29. The acoustic impedance is related to the density (ρ) of material and the speed of the sound waves traveling in the medium (V) as follows:
where x: sample’s thickness, and t: time traveled by the echo in the specimen.
Measurements revealed that α and Z values of Cu(II) complex were 1.1 dB/cm and 13.4 MRayl, respectively.
Hence, the rigidity of the material is characterized by means of longitudinal (VL) and shear (VS) ultrasonic velocities41. Mechanical parameters such as; longitudinal modulus (L), shear modulus (S), bulk modulus (B), Poisson’s ratio (P), Young’s modulus (Y), and microhardness (H) are given by:
The calculated mechanical parameters of Cu(II) complex are tabulated in Table (3). Negative value of Poisson’s ratio predicts the auxetic nature of the synthesized complex42. Auxetic substrates expand laterally under tension, reducing stress concentrations and enhancing mechanical resilience, which makes them well-suited for stretchable electronics43. Moreover, auxetic biomaterials mimic the nonlinear mechanical behavior of soft tissues, promoting improved cell adhesion44.
Akseli et al.45 measured the elastic properties of commercially available monolayer-coated tablets containing 200 mg of ibuprofen, a nonsteroidal anti-inflammatory drug (NSAID), using the ultrasonic pulse-echo technique. These tablets exhibited an acoustic impedance (Z) of 1.5 MRayl and a Young’s modulus (Y) of 2.38 GPa, which are significantly lower than those observed for the present Cu(II) complex. Compared with ibuprofen tablets, the Cu complex’s higher modulus suggests it may exhibit prolonged or more controlled release profiles, an attractive feature for sustained-delivery formulations.
Thermal analyses (TGA and DSC)
The thermogravimetric (TGA) curve of the Cu(II) complex is illustrated in Fig. (9). The initial decomposition stage occurs between 70 °C (343 K) to 164 °C (437 K), resulting in a mass loss of 13.88% (calculated mass loss = 13.78%). This mass loss is attributed to the release of half of the chlorine gas molecule (½Cl2) and three water molecules (3H2O), potentially altering the coordination environment of Cu(II). The second decomposition stage takes place between 249 °C (522 K) and 454 °C (727 K) and can be attributed to the breakdown of another half chlorine gas molecule (½Cl2) and C11H18 molecules, resulting in a measured mass loss of 28.82% (calculated mass loss = 28.48%). The final stage, commencing at 631 °C (904 K) and concluding at 1000 °C (1273 K), results in a mass loss of 31.35% (calculated mass loss = 31.24%), attributed to the elimination of the C13H4N2O molecule. The remaining product of the decomposition process is CuO, contaminated with carbon residues. The total weight reduction is 74.76% (calculated mass reduction = 73.50%).
Two major endothermic peaks appeared in the DSC thermograph of the complex as presented in Fig. (10). The first peak indicates a phase transition occurring between 36.6 °C (309.8 K) and 51.4 °C (324.5 K), with a peak temperature Tpk1 of 44.1 °C (317.1 K), enthalpy change ΔH of 0.95 kJ/mol, and an entropy change ΔS of 3 J/mol.K. The second peak is broad, appearing in the temperature range of 65.5 °C (338.7 K) to 118.0 °C (391.1 K), with Tpk2 = 87.5 °C (360.7 K), ΔH = 8.9 kJ/mol, and ΔS = 28 J/mol.K. This broad peak corresponds to the first decomposition step predicted by TGA, with minor differences.
AC conductivity analysis
AC conductivity analysis is a highly effective tool for exploring the dynamics of charge carriers in both crystalline and amorphous solids46.
Frequency dependence
Fig. (11a) shows the variation of [ln σac)] vs. ln (ω) of Cu(II) complex upon heating. The universal dynamic response (UDR), also known as Jonscher’s power law behavior, is observed in numerous insulators and semiconductors at specific temperatures, resulting in a variation of σac47.
where 0 < s < 1. This behavior is linked to relaxations caused by the movement of electrons or atoms between their equilibrium states, either through hopping or tunneling48.
However, varying rates of conductivity increase have been observed across different temperature regions. To clarify this complex behavior, the entire measurement is divided into four distinct phases corresponding to four temperature regions:
a- Phase (I):
Fig. (11b) shows the variation of [ln σac)] vs. ln (ω) in temperature range (T ≤ 311 K). The conductivity exhibits a consistent increasing trend with rising frequency within this temperature range, with excellent fit to Eq. (17). The conductivity values for this temperature range are consistent with those of insulators.
b- Phase (II):
Fig. (11c) shows the variation of [ln σac)] vs. ln (ω) in temperature range (313 ≤ T(K) ≤ 321). This temperature range corresponds to a phase transition within the sample as detected by DSC. Below T = 316 K, the conductivity exhibits irregular increasing behavior. At T = 316 K, the conductivity undergoes a drastic change, where σ- value decreases with frequency up to a certain point, after which it starts to increase with increasing frequency. The critical frequency at which the inversion occurs is temperature-dependent, decreasing as the temperature increases. Besides, one can observe that the conductivity value approaches ~ 3 × 10–3 Ω−1 cm−1. This behavior suggests the presence of metallic-like nature in the sample at this temperature range. For all curves in phase (II), the conductivity relations could not be fitted well to Eq. (17).
c- Phase (III):
Fig. (11d) shows the variation of [ln σac)] vs. ln (ω) in temperature range (323 ≤ T(K) ≤ 343). Differing low conductivity values at low frequencies, with converging high values at high frequencies, have been observed. An excellent fit to Eq. (17) is obtained.
d- Phase (IV):
Fig. (11e) depicts the variation of [ln σac)] vs. ln (ω) in temperature range (345 ≤ T(K) ≤ 393). This temperature range corresponds to the evolution of half a chlorine gas molecule and water molecules, as identified by TGA and DSC. Within the frequency range of 1.2 kHz to 3.8 MHz, the conductivity exhibits a superimposed linear relationship with temperature-independent behavior.
However, the behavior of (s) parameter with temperature plays a crucial role in determining the conduction mechanism49,50,51. The fitting parameter (s) has been plotted versus T(K), see Fig. (12). It shows clearly the four phases discussed above. For phase (I) the fitting parameter (s) decreases, (0.97- 0.9), as temperature increases, suggesting quantum mechanical tunneling conduction in this low temperature range. In phase (III), (s) shows increasing behavior with temperature at different rates. Such a behavior suggests small polaron tunneling for phase (III). Correlated barrier hopping is the most probable conduction mechanism for phase (IV) corresponding to high temperature response.
Fig. (13) verified the inverse linear relation between fitting parameters (s) and ln (A) which confirm the fitting accuracy. DC conductivity as obtained from Eq. (17) gave values of ΔEDC = 1.74 eV for phase (I) and ΔEDC = 0.69 eV for phase (IV).
Temperature dependence
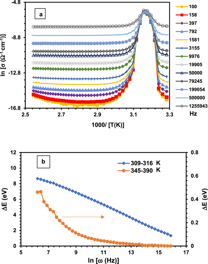
The variation of [ln σac)] vs. 1000/T of Cu(II) complex upon heating is illustrated in Fig. (14a). A frequency-dependent relationship has been observed, displaying a wide range of conductivity values from σ = 6 × 10–8 Ω−1.cm−1 at 100 Hz to σ = 6 × 10–4 Ω−1.cm−1 at 1.26 MHz. This range falls within the insulator-semiconductor conductivity spectrum. A clear transition has been observed at T = 316 K, where the conductivity increased at all frequencies and merged with high conductivity value (σ ~ 3.3 × 10–3 Ω−1.cm−1). The temperature dependence of the AC conductivity (σac) is thermally activated in two distinct regions (309–316) K and (345–390) K, following the well-known Arrhenius relation:
Where ΔE is the activation energy, Ao is the pre-exponential factor, k is Boltzmann constant and T is the temperature.
(a) [ln (σ)], as a function of reciprocal temperature [1000/T (K)], at selected frequencies and (b) Activation energy (ΔE) vs. frequency as ln[f (Hz)] according to Eq. (18).
Fig. (14b) showed the frequency dependence of the calculated activation energies. It showed a decreasing behavior in accordance with the relation52:
where ΔEo is the activation energy in the limit of f → 0 and has values 0 < α < 1.
The dependence of ΔE on frequency fits well to Eq. (19) in two temperature regions (309–316) K and (345–390) K. The fitting revealed high activation energy values (6.2 eV – 2.2 eV) in the temperature region (309 K – 316 K), indicating band type conduction. The fitting parameters are Eo = 11.125 eV, fo = 1134.5 Hz, and α = 0.179. In contrast, the activation energy values in the temperature region 345 K – 390 K are comparatively small, starting from 0.46 eV and decreasing to almost zero at high frequencies (> 250 kHz). The activation energy values in this region align with proton hopping conduction53,54. The fitting parameters are Eo = 0.765 eV, fo = 44.19 Hz, and α = 0.554.
The intriguing insulator-to-metal conductivity transition, accompanied by high activation energy values (6.2 eV – 2.2 eV) near 316 K (43 °C), suggests that the complex undergoes a conformational structural phase transition likely involving reorganization of its coordination sphere. Such a transition may planarize the ligand scaffold, thereby enhancing π-electron delocalization throughout the network. However, this thermally induced behavior, indicative of potential for responsive electronic applications, resembles that observed in some organic–inorganic hybrid perovskites55.
Biological activity
Antimicrobial activities
The antimicrobial activities of the ligand and its Cu(II) complex were assessed using the agar well diffusion method against six microbial strains. The Schiff base ligand showed biological activity of 14, 12, 10, 11, 10 and 13 mm against Bacillus Subtilis, Streptococcus pneumoniae, Escherichia coli, Pseudomonas aeruginosa, Aspergillus fumigates, and Candida albicans organisms, respectively. In comparison, its Cu(II) complex demonstrated enhanced activity, with inhibition zones of 30, 22, 18, 13, 14 and 20 mm against the same set of organisms, respectively. According to the results, the Cu(II) complex surpassed the Schiff base ligand in its activities against all species of bacteria and fungi. The Cu(II) complex exhibited its highest activity value against Bacillus Subtilis (30 mm) and candida albicans (20 mm) species. Furthermore, these values were far closer to the ampicillin (32 mm) and amphotericin B (25 mm) standards and greater than the Schiff base ligand (14 mm and 13 mm for Bacillus Subtilis and candida albicans, respectively).
Therefore, Cu(II) complex is a particularly effective medication against the species Bacillus Subtilis. The enhanced antimicrobial activity of the Cu(II) complex arises from multiple synergistic factors, with chelation playing a central role. Chelation reduces the polarity of the metal ion through partial charge sharing with donor atoms and promotes π-electron delocalization across the metal–ligand framework. This increases the complex’s lipophilicity, facilitating its penetration through microbial lipid membranes and enabling efficient attachment and infiltration into the cellular architecture of pathogens56,57,58,59. Notably, the complex exhibits high molar conductivity (Supplementary material), indicative of its electrolytic nature60,61. This property enhances its solubility and ionization in biological media, improving its interaction with microbial cell surfaces and potentially disrupting membrane integrity. The elevated conductivity may also facilitate transport across cell membranes and amplify the compound’s bioavailability at the site of action62. In addition, chelation is known to influence key physicochemical parameters such as dipole moment and cell permeability, further contributing to biological efficacy. The Cu(II) ion itself may participate in redox reactions, leading to the generation of reactive oxygen species (ROS) within microbial cells, as supported by previous studies63.
The Schiff base ligand previously reported64 revealed no antifungal activity against Aspergillus fumigates, and Candida albicans organisms in contrast to the present Schiff base ligand which showed remarkable activity. Meanwhile, the previously reported Cu(II) complex64 showed higher antimicrobial activity than the present Cu(II) complex. The Cu(II) complex reported previously by Abdel-Halim et al.65 showed higher activity than the Schiff base ligand in accordance to our findings. They reported that the Schiff base ligand had antimicrobial activity values of 15.9, 14.6, 9.8, 10.2, 0 and 12.1 mm while Cu(II) complex had activity of 33.7, 22.6, 15.3, 13.1, 11.5 and 16.5 mm against Bacillus Subtilis, Streptococcus pneumoniae, Escherichia coli, Pseudomonas aeruginosa, Aspergillus fumigates, and Candida albicans organisms, respectively65. It was clear from these data that the previously reported Schiff base65 had more or less antimicrobial activity comparable with our described Schiff base except it had no activity against Aspergillus fumigates in contrast to our results. Similarly, the previously described Cu(II) complex65 revealed antibacterial activity close to our reported Cu(II) complex while it had lower antifungal activity in comparison with that reported in this article. This may be attributed to differences in ligand substituents, affecting coordination geometry and lipophilicity. These factors significantly affect how well the complex interacts with fungal cells and, consequently, its effectiveness as an antifungal agent63. Moreover, the Cu(II) complex reported by Singh et al.66 exhibited antibacterial activity against Escherichia coli (17.3 mm inhibition zone) and antifungal activity against Candida albicans (15.6 mm inhibition zone). These values were lower than those reported for the Cu(II) complex in this article. Thus, the present Cu(II) complex showed a higher antimicrobial and cytotoxic effect, suggesting that the unique structural features of the ligand—particularly the presence of the azomethine, naphthalene ring and phenolic groups play a key role in enhancing the biological activity.
Anticancer activities
Cancer is regarded as the most serious affliction among numerous human diseases, and unfortunately, there are now no effective treatments or techniques of control accessible for its treatment67. The cytotoxicity of the Schiff base ligand and its Cu(II) complex were assessed against breast carcinoma cells (MCF-7 cell line), a prevalent kind of malignancy, using MTT assay. Firstly, the Cu(II) complex was produced and then tested in a single dose experiment on the MCF-7 cell line at a concentration of 100 μg/ml. The IC50 (μg/ml), which represents the concentration needed to inhibit 50% of cell viability68 was calculated. Based on the findings provided in the experimental section, it is evident that the Cu(II) complex (IC50 (μg/mL) 18.4) exhibited significant efficacy for treating breast cancer than the Schiff base ligand (IC50 (μg/mL) 25.2). Aazam et al.69 reported the synthesis of a novel Schiff base ligand and its Cu(II) and Ni(II) complexes. The in-vitro cytotoxic activity of the free ligand and its complex compounds was evaluated against two cancer cell lines (HeLa and MCF-7 cells). The Cu complex showed considerable activity against the HeLa and MCF-7 cell lines, as evidenced by the IC50 values of 14.04 and 19.25 mM for HeLa and MCF-7 cells, respectively. It was clear that the reported Cu(II) complex had nearly the same IC50 values as the previously described Cu(II) complex on MCF-7 cells and higher activity than the one on HeLa cells. It is worth mentioning that, the reported specific surface area of the Cu(II) complex as determined by N2 adsorption (33 m2/g) was lower than that of the present Cu(II) complex (73 m2/g).
Conclusion
Few studies have concurrently explored the electrical, biological, and mechanical properties of Schiff base complexes. In this study, a Cu(II) complex based on a Schiff base ligand derived from 2-hydroxy-1-naphthaldehyde and 1,8-diaminonaphthalene was synthesized and comprehensively characterized.
Textural analysis revealed a crystallinity of 66.9%, an average particle size of 33.7 nm, nano-scale surface roughness, and a specific surface area of 72.96 m2/g, with a heterogeneous pore size distribution. These parameters were determined using XRD, HRTEM, FESEM, AFM, and N₂ adsorption techniques. The combination of high surface area, nanoscale morphology, and porosity suggests rapid dissolution and enhanced solubility, which can facilitate reactive oxygen species (ROS) generation and support prolonged release kinetics, features that are particularly advantageous for bioelectronic platforms involving antimicrobial action or controlled therapeutic delivery. Mechanical properties, evaluated using the ultrasonic pulse-echo method, indicated auxetic behavior, an uncommon and valuable trait for flexible bioelectronic substrates.
Thermal analysis showed a phase transition at 44 °C (DSC) and decomposition onset at 70 °C (TGA). Notably, an insulator-to-metal transition was observed at the transition temperature, enabling temperature-dependent electrical modulation. This thermal responsiveness positions the complex as a candidate for bioelectronic applications such as thermally activated sensing, temperature-triggered drug release, and adaptive signal modulation.
The complex exhibited high ionic conductivity, as evidenced by its molar conductance, supporting efficient charge transport in aqueous environments. This electrolytic behavior likely contributes to its antimicrobial efficacy via ionic disruption of microbial membranes.
Biologically, the Cu(II) complex exhibited superior activity, showing a 30 mm inhibition zone against Bacillus subtilis using agar well diffusion method and cytotoxicity against MCF-7 breast cancer cells with an IC₅₀ of 18.4 μg/mL using MTT assay. These results surpass those of the free ligand (14 mm inhibition zone; IC₅₀ = 25.2 μg/mL), indicating a clear enhancement in bioactivity upon complexation. The complex’s biological activity enhances its biocompatibility and contributes to long-term device stability, particularly in bioelectronic applications where infection risk is a major concern. These include skin-contact or implantable devices, wound monitoring platforms, and flexible healthcare electronics requiring integrated sensing and antimicrobial defense.
Overall, these findings highlight the multifunctionality of the Cu(II) Schiff base complex and its potential as a versatile material for bioelectronic devices that require mechanical adaptability, thermal responsiveness, and antimicrobial efficacy.
Future prospects
Future research should focus on the development of novel Schiff base complexes that seamlessly integrate biological activity with electronic functionality, enabling their use in advanced bioelectronic systems. Equally important is the incorporation of these multifunctional complexes into biocompatible polymers or hydrogels to fabricate flexible, responsive platforms suitable for interfacing with biological tissues. Such hybrid materials hold great promise for applications in wearable diagnostics, implantable sensors, and smart therapeutic devices, where mechanical adaptability, bioactivity, and electronic performance must converge.
Data availability
The data that support the findings of this study are available as electronic supplementary materials.
References
Krishna, G. A., Dhanya, T. M., Shanty, A. A., Raghu, K. G. & Mohanan, P. V. Transition metal complexes of imidazole derived Schiff bases: Antioxidant/anti-inflammatory/antimicrobial/enzyme inhibition and cytotoxicity properties. J. Mol. Struct. 1274, 134384 (2023).
Kumar, R. et al. Recent advances in synthesis of heterocyclic Schiff base transition metal complexes and their antimicrobial activities especially antibacterial and antifungal. Journal of Molecular Structure vol. 1294 Preprint at https://doi.org/10.1016/j.molstruc.2023.136346 (2023).
Behzad, M., Ghasemi, L. & Abbasi, A. Crystal structural characterization, molecular docking and ADMET analysis of new Cu(II) Schiff base complexes: Antiviral properties against SARS-CoV-2 and HPV. Polyhedron 276, 117549 (2025).
Lv, L., Zheng, T., Tang, L., Wang, Z. & Liu, W. Recent advances of Schiff base metal complexes as potential anticancer agents. Coordination Chemistry Reviews vol. 525 Preprint at https://doi.org/10.1016/j.ccr.2024.216327 (2025).
Behzad, M. et al. Cu(II) complexes with unsymmetrical N3O-type Schiff base ligands: Synthesis, crystal structures, in vitro antiproliferative studies against the human breast (MCF-7), colon (HCT-116) and lung (A549) cancer cell lines, and molecular docking studies. Inorg. Chem. Commun. 177, 114367 (2025).
Saha, S. K., Murmu, M., Murmu, N. C. & Banerjee, P. Synthesis, characterization and theoretical exploration of pyrene based Schiff base molecules as corrosion inhibitor. J. Mol. Struct. 1245, 131098 (2021).
Bhagya, R. S., Muthamma, K., Sunil, D., Shetty, P. & Kulkarni, S. D. Pyrene-naphthalimide Schiff base as a fluorescent pigment in water-based security ink. Chem. Pap. 77, 4905–4912 (2023).
Yan-Yan, L. I. et al. An Electrochemical Sensor Based on Redox-Active Schiff Base Polymers for Simultaneous Sensing of Glucose and pH. Chinese J. Anal. Chem. 49, e21118–e21125 (2021).
Refat, M. S. et al. Charge transfer complexation between some transition metal ions with azo Schiff base donor as a smart precursor for synthesis of nano oxides: An adsorption efficiency for treatment of Congo red dye in wastewater. J. Mol. Liq. 345, 117140 (2022).
Cui, Z. et al. Synthesis of zinc Schiff base complex and its application as highly efficient thermal stabilizer for flexible poly (vinyl chloride). Polym. Degrad. Stab. 211, 110317 (2023).
Upendranath, K., Venkatesh, T., Arthoba Nayaka, Y., Shashank, M. & Nagaraju, G. Optoelectronic, DFT and current-voltage performance of new Schiff base 6-nitro-benzimidazole derivatives. Inorg. Chem. Commun. 139, 109354 (2022).
Gautam, C. et al. Copper(ii) and cobalt(iii) Schiff base complexes with hydroxy anchors as sensitizers in dye-sensitized solar cells (DSSCs). RSC Adv. 13, 9046–9054 (2023).
Gogoi, H. P., Singh, A. & Barman, P. Synthesis and Mechanism of S chiff Base-Metal Complexes. Schiff Base Metal Complexes https://doi.org/10.1002/9783527839476.ch9 (2023).
Zhang, J., Xu, L. & Wong, W. Y. Energy materials based on metal Schiff base complexes. Coordination Chemistry Reviews. 355 180–198 Preprint at https://doi.org/10.1016/j.ccr.2017.08.007 (2018).
Malav, R. & Ray, S. Recent advances in the synthesis and versatile applications of transition metal complexes featuring Schiff base ligands. RSC Adv. 15, 22889–22914 (2025).
Carrara, S. What is bioelectronics? in Handbook of Bioelectronics: Directly Interfacing Electronics and Biological Systems 1–4 (Cambridge University Press, 2015). https://doi.org/10.1017/CBO9781139629539.001.
Göpel, W. Bioelectronics and Nanotechnologies. Biosens. Bioelectron. 13, 723–728 (1998).
Chen, P., Sun, X. & Peng, H. Emerging Soft Bioelectronics. Advanced Functional Materials. 30 Preprint at https://doi.org/10.1002/adfm.202001827 (2020).
Dheilly, A. et al. Monitoring of microbial adhesion and biofilm growth using electrochemical impedancemetry. Appl. Microbiol. Biotechnol. 79, 157–164 (2008).
Dube, E. & Okuthe, G. E. Silver nanoparticle-based antimicrobial coatings: Sustainable strategies for microbial contamination control. Microbiol. Res. (Pavia) 16, 110 (2025).
Nassir, K. M. et al. Novel nanoSchiff base M(II) and M(III) complexes derived from antiviral valacyclovir and 2-hydroxy-1-naphthaldehyde (HNAPB). Structural characterization, bio-efficiency, DNA interaction, molecular modeling, docking and conductivity studies. IOSR J. Appl. Chem. 13, 1–25 (2020).
Mohanan, K., Subhadrambika, N., Selwin Joseyphus, R., Swathy, S. S. & Nisha, V. P. Synthesis, spectroscopic characterization, solid state d.c. electrical conductivity and biological studies of some lanthanide(III) chloride complexes with a heterocyclic Schiff base ligand. J. Saudi Chem. Soc. 20, 379–390 (2016).
Sun, C. C. Mechanical Properties. in Pharmaceutical Crystals 273–296 (Wiley, 2018). https://doi.org/10.1002/9781119046233.ch7.
Sakunthala, M. & Subramanian, P. Synthesis, characterization and antimicrobial studies of Cu(II), Ni(II), Mn(II) and Zn(II) Schiff base complexes derived from 2-hydroxy naphthaldehyde and 1,8-diaminonaphthalene. Int. J. Pharm. Technol. 4, 4630–4644 (2012).
Esther, et al. Synthesis, Characterization and Antimicrobial Studies Of A Schiff Base Derived From 1,8 Diaminonaphthalene And 2-Hydroxy-1-Naphthaldehyde With Its Metal Complexes. Int. J. Chemtech. Res. 12, 72–79 (2019).
Ayad, M. M., Ayad, M. I. & Mansour, I. A. Synthesis, thermal and electrical studies on solvated oxovanadium(IV) complexes with schiff bases derived from aromatic diamines and 2-hydroxy-1-naphthaldehyde. Monatshefte fur. Chemie Chem. Monthly 124, 995–1003 (1993).
Liu, Z. & Anson, F. C. Schiff Base Complexes of Vanadium(III, IV, V) as Catalysts for the Electroreduction of O2 to H2O in Acetonitrile. Inorg. Chem. 40, 1329–1333 (2001).
Al-Ghonamy, A. I. & Barakat, M. A. Upgrading of acrylonitrile–butadiene copolymer properties using natural rubber–graft– N -(4-aminodiphenylether) acrylamide. J. Appl. Polym. Sci. 118, 2202–2207 (2010).
Barakat, M. A. Y. & El-Wakil, A. A. Preparation of polyvinyl acetate composite as a new backing material for the manufacture of ultrasonic transducers. J. Mater. Res. 38, 894–905 (2023).
Ahmed, Y. M., Omar, M. M. & Mohamed, G. G. Synthesis, spectroscopic characterization, and thermal studies of novel Schiff base complexes: Theoretical simulation studies on coronavirus (COVID-19) using molecular docking. J. Iran. Chem. Soc. 19, 901–919 (2022).
Khalaf, M. M. et al. Design, Structural Inspection and Bio-Medicinal Applications of Some Novel Imine Metal Complexes Based on Acetylferrocene. Materials vol. 15 Preprint at https://doi.org/10.3390/ma15144842 (2022).
Ahmed, Y. M. & Mohamed, G. G. Synthesis, spectroscopic characterization, density functional, thermal studies, and molecular docking simulation of rare earth element complexes. Appl. Organomet. Chem. 36, e6476 (2022).
Skehan, P. et al. New colorimetric cytotoxicity assay for anticancer-drug screening. JNCI J. Natl. Cancer Inst. 82, 1107–1112 (1990).
Laugier, J. & Bochu, B. LMGP-Suite of Programs for the Interpretation of X-ray Experiments. ENSP/Laboratoire des Matériaux et du Génie Physique, BP vol. 46 38042 Preprint at (2004).
Kokkarachedu, V. & Sadiku, R. Nanoparticles in Modern Antimicrobial and Antiviral Applications. (Springer International Publishing, Cham, 2024). https://doi.org/10.1007/978-3-031-50093-0.
Sing, K. S. W. & Williams, R. T. Physisorption hysteresis loops and the characterization of nanoporous materials. Adsorpt. Sci. Technol. 22, 773–782 (2004).
Sing, K. S. W. Reporting physisorption data for gas/solid systems with special reference to the determination of surface area and porosity (Recommendations 1984). Pure Appl. Chem. 57, 603–619 (1985).
Mousa, E. S. & Mahmoud, W. H. Spectroscopic, textural, electrical and magnetic properties of antimicrobial nano Fe(III) Schiff base complex. Appl. Organomet. Chem. 33, 1–18 (2019).
Akseli, I., Libordi, C. & Cetinkaya, C. Real-time acoustic elastic property monitoring of compacts during compaction. J. Pharm. Innov. 3, 134–140 (2008).
Barakat, M. A. Y., El-Wakil, A.E.-A.A. & Hasan, E. H. Modification of ultrasonic transducers to study crack propagation in vinyl polymers, supported by SEM technique. J. Vinyl Add. Tech. 29, 84–99 (2023).
Moustafa, H. et al. Expanded bentonite clay by bio-adhesive resins and its impact on the mechanical, adhesion, and ultrasonic properties of NR/SBR/polyester cords systems. J. Adhes Sci. Technol. 38, 1–23 (2024).
Greaves, G. N., Greer, A. L., Lakes, R. S. & Rouxel, T. Poisson’s ratio and modern materials. Nat. Mater. 10, 823–837 (2011).
News, R. & Lakes, R. ADVANCED MATERIALS Advances in Negative Poisson’s Ratio Materials **.
Lvov, V. A., Senatov, F. S., Veveris, A. A., Skrybykina, V. A. & Lantada, A. D. Auxetic Metamaterials for Biomedical Devices: Current Situation, Main Challenges, and Research Trends. Materials vol. 15 Preprint at https://doi.org/10.3390/ma15041439 (2022).
Akseli, I., Becker, D. C. & Cetinkaya, C. Ultrasonic determination of Young’s moduli of the coat and core materials of a drug tablet. Int. J. Pharm. 370, 17–25 (2009).
Elliott, S. R. AC conduction in amorphous chalcogenide and pnictide semiconductors. Adv. Phys. 36, 135–217 (1987).
Jonscher, A. K. Universal Relaxation Law: A Sequel to Dielectric Relaxation in Solids. (Chelsea Dielectrics Press, 1996).
Ngai, K. L. & White, C. T. Frequency dependence of dielectric loss in condensed matter. Phys. Rev. B 20, 2475–2486 (1979).
Tammam, A. K., Gawad, D. & Mostafa, M. F. Crossover from overlap large polaron to small polaron tunneling: A study of conduction mechanisms and phase transitions in a new long chain organic inorganic hybrid. J. Phys. Chem. Solids 149, 109787 (2021).
Mostafa, M. F. & Tammam, A. K. Crystal structure, phase transitions, dielectric and conduction mechanisms of the new long chain organic-inorganic hybrid [(CH2)8(NH3)2]CoCl4. Phys. Scr. 99, 25948 (2024).
Mostafa, M. F. & Tammam, A. K. Overlap large polaron sensitivity to phase changes in the first alkali earth organic-inorganic hybrid: [(CH2)7(NH3)2]CaCl4. J. Phys. Chem. Solids 161, 110376 (2022).
Long, A. R. Frequency-dependent loss in amorphous semiconductors. Adv. Phys. 31, 553–637 (1982).
Scott, J. F. Phase transitions in BaMnF 4. Rep. Prog. Phys. 42, 1055–1084 (1979).
Colomban, P. & Badot, J.-C. Frequency dependent conductivity, microwave dielectric relaxation and proton dynamics. in Proton Conductors 389–408 (Cambridge University Press, 1992). https://doi.org/10.1017/CBO9780511524806.026.
Mostafa, M. F., Elkhiyami, S. S. & Alal, S. A. Discontinuous transition from insulator to semiconductor induced by phase change of the new organic- inorganic hybrid [(CH2)7(NH3)2]CoBr 4. Mater. Chem. Phys. 199, 454–463 (2017).
Manisha, et al. Synthesis, characterization, biological activity, DFT, molecular docking and ADME studies of metal (II) complexes of a bidentate Schiff’s base (E)-4-chloro-2-((2-hydroxy-3-methoxybenzylidene)amino)benzoic acid. J. Dispers. Sci. Technol. https://doi.org/10.1080/01932691.2025.2461124 (2025).
Alka, & SinghKumariJain, J. P. P. Synthesis, Characterization, Biological, ADMET, and Molecular Docking Studies of Transition Metal Complexes of Aminopyridine Schiff Base Derivative. Chem. Biodivers. 21, e202401101 (2024).
Jain, P. et al. Bioactive Thiosemicarbazone Coordination Metal Complexes: Synthesis, Characterization, Theoretical analysis, Biological Activity, Molecular Docking and ADME analysis. Chem. Biodivers. 20, e202300760 (2023).
Alka, et al. New Development of Triaminepyrimidine Derived Tridentate Schiff’s Base Ligand and Its Mn (II), Co (II), Ni (II), Cu (II) Complexes: Synthesis, Spectral, Molecular Docking, DFT, In Silico ADMET and Biological Screening. Appl. Organomet. Chem. 39, e70076 (2025).
Hanif, M. & Chohan, Z. H. Design, spectral characterization and biological studies of transition metal(II) complexes with triazole Schiff bases. Spectrochim. Acta A Mol. Biomol. Spectrosc. 104, 468–476 (2013).
Alaghaz, A.-N.M.A., Bayoumi, H. A., Ammar, Y. A. & Aldhlmani, S. A. Synthesis, characterization, and antipathogenic studies of some transition metal complexes with N,O-chelating Schiff’s base ligand incorporating azo and sulfonamide Moieties. J. Mol. Struct. 1035, 383–399 (2013).
Sahin, M., Koçak, N. & Damla Erdenay, U. A. Zn(II), Ni(II), Cu(II) and Pb(II) complexes of tridentate asymmetrical Schiff base ligands: Synthesis, characterization, properties and biological activity. Spectrochim. Acta A Mol. Biomol. Spectrosc. 103, 400–408 (2013).
Ngece, K., Khwaza, V., Paca, A. M. & Aderibigbe, B. A. The Antimicrobial Efficacy of Copper Complexes: A Review. Antibiotics vol. 14 Preprint at https://doi.org/10.3390/antibiotics14050516 (2025).
Mahmoud, W., Refaat, A. M. & Mohamed, G. G. Nano Schiff base and its metal complexes: Synthesis, Characterization tools, biological applications and molecular docking studies. Egypt. J. Chem. 63, 2157–2176 (2019).
Abd El-Halim, H., El-Sayed, O. Y. & Mohamed, G. G. Anti-carcinoma and anti -microbial behavioral studies for octahedral synthesized Schiff base metal complexes. J. Iran. Chem. Soc. 20, 2713–2725 (2023).
Singh, S. K. et al. Synergistic antimicrobial and anticancer activities of thiocarbohydrazide-based schiff base metal complexes: Experimental and theoretical investigations. Appl. Organomet. Chem. 39, e70286 (2025).
Tyagi, P., Chandra, S., Saraswat, B. S. & Yadav, D. Design, spectral characterization, thermal, DFT studies and anticancer cell line activities of Co(II), Ni(II) and Cu(II) complexes of Schiff bases derived from 4-amino-5-(pyridin-4-yl)-4H-1,2,4-triazole-3-thiol. Spectrochim. Acta A Mol. Biomol. Spectrosc. 145, 155–164 (2015).
Long, N. J. Organometallic Compounds for Nonlinear Optics—The Search for Enlightenment! Angewandte Chemie International Edition in English vol. 34 21–38 Preprint at https://doi.org/10.1002/anie.199500211 (1995).
Aazam, E. S. & El-Said, W. A. Synthesis of copper/nickel nanoparticles using newly synthesized Schiff-base metals complexes and their cytotoxicity/catalytic activities. Bioorg. Chem. 57, 5–12 (2014).
Funding
Open access funding provided by The Science, Technology & Innovation Funding Authority (STDF) in cooperation with The Egyptian Knowledge Bank (EKB).
Author information
Authors and Affiliations
Contributions
Writing, review, and editing were performed by Emad Mousa; measurements and writing of dielectric analysis were done by Ahmed K. Tammam; material preparation and chemical analyses were done by Ahmed M. Refaat; conceptualization, and review were done by Gehad G. Mohamed.
Corresponding author
Ethics declarations
Competing interests
The authors declare no competing interests.
Additional information
Publisher’s note
Springer Nature remains neutral with regard to jurisdictional claims in published maps and institutional affiliations.
Supplementary Information
Rights and permissions
Open Access This article is licensed under a Creative Commons Attribution 4.0 International License, which permits use, sharing, adaptation, distribution and reproduction in any medium or format, as long as you give appropriate credit to the original author(s) and the source, provide a link to the Creative Commons licence, and indicate if changes were made. The images or other third party material in this article are included in the article’s Creative Commons licence, unless indicated otherwise in a credit line to the material. If material is not included in the article’s Creative Commons licence and your intended use is not permitted by statutory regulation or exceeds the permitted use, you will need to obtain permission directly from the copyright holder. To view a copy of this licence, visit http://creativecommons.org/licenses/by/4.0/.
About this article
Cite this article
Mousa, E., Tammam, A.K., Refaat, A.M. et al. Integrated analysis of nano Schiff base complex for bioelectronic applications. Sci Rep 15, 31202 (2025). https://doi.org/10.1038/s41598-025-16628-8
Received:
Accepted:
Published:
Version of record:
DOI: https://doi.org/10.1038/s41598-025-16628-8
















