Fig. 4
From: Identification and analysis of the endoplasmic reticulum stress hub genes in sepsis-associated ARDS

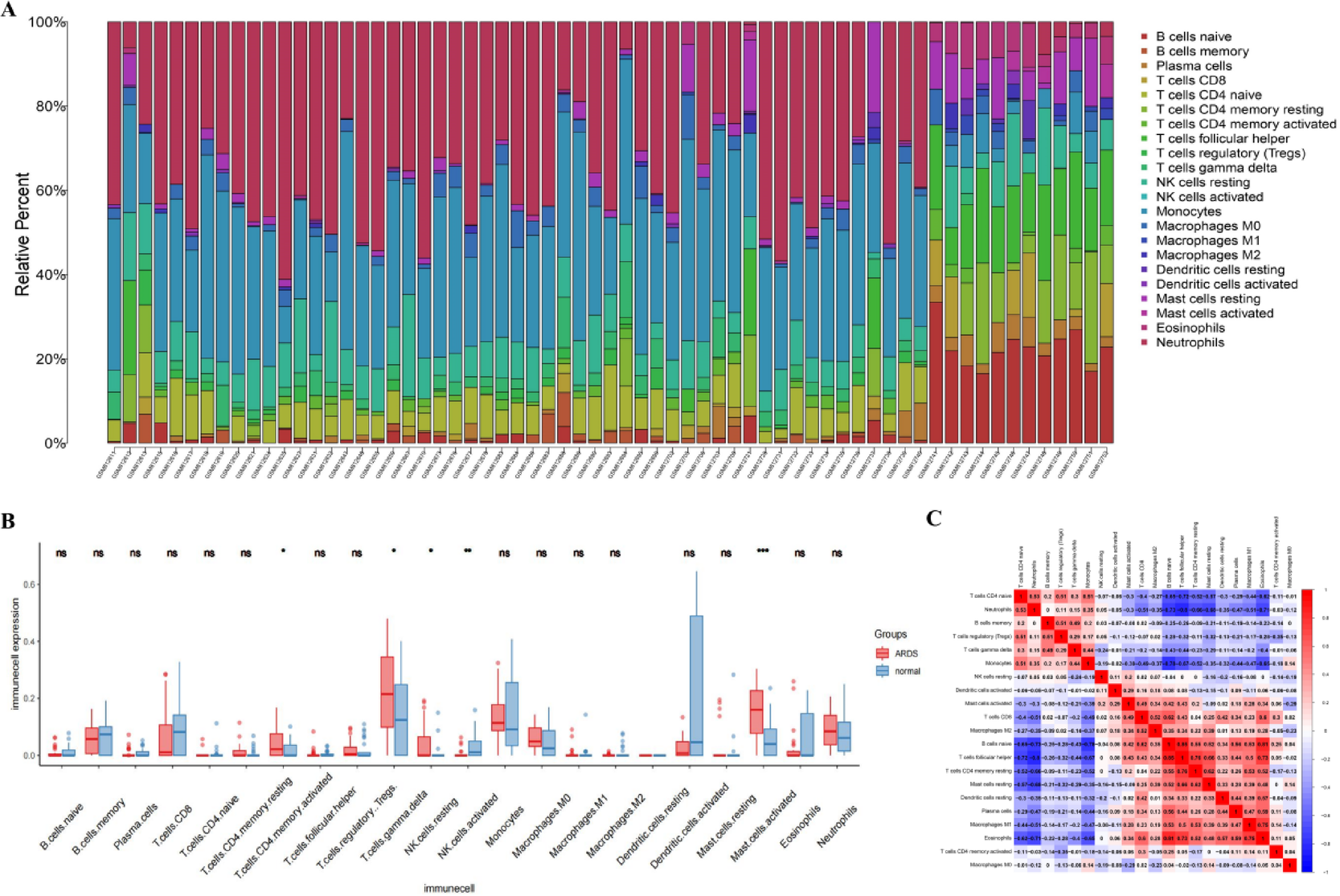
Immune cell subtype distribution based on DEGs. (A) Bar plot showing the relative proportion of immune cell infiltration across samples in the two groups. (B) Comparison of immune cell infiltration levels between the sepsis-associated ARDS and healthy control groups. (C) Heatmap of correlation analysis among immune cell types.*P < 0.05, **P < 0.01, ***P < 0.001; ns indicates no statistically significant difference.