Abstract
Saraca asoca, commonly known as ‘Asoka’ or 'Ashoka,' holds significant medicinal value in India. However, due to the escalating demand in the herbal market, the species has suffered a severe decline in naturally occurring populations, primarily caused by the unregulated extraction of its wood. Particularly within the Western Ghats, a global biodiversity hotspot, the species faces critically low population sizes. The study addresses a highly relevant conservation concern, focusing on an ecologically and culturally important species within a global biodiversity hotspot. Twelve populations in the Western Ghats were analyzed using five highly polymorphic and newly developed microsatellite markers. The results revealed a total of 78 alleles, with an average of 15.6 alleles per locus across the twelve populations. The AMOVA analysis indicated that the species exhibits higher diversity within populations (91.38% variation) compared to the variation observed among populations (8.62%). Further analysis employing Bayesian clustering identified six distinct genetic clusters within Saraca asoca. Based on these genetic findings, strategies for the development of an in-situ conservation plan for the species have been formulated. Overall, this study sheds light on the genetic characteristics of Saraca asoca populations in the Western Ghats and provides valuable insights for the implementation of effective conservation measures.
Introduction
Forests are integral components of ecosystems, covering approximately 31% of the Earth’s land area and comprising an estimated 80,000–100,000 tree species globally, there are 73,000 tree species globally, among which ∼9,000 tree species are yet to be discovered1. In tropical countries, forest tree species play a crucial role in supporting people’s livelihoods, providing wood-based fuels, as well as non-timber products for nutrition, health, and income. Nonetheless, in most tropical countries, the forests are subject to high anthropogenic pressures and typically exhibit extensive fragmentation, leading to spatially scattered tree populations and isolated individual trees. Fragmentation leads to immediate repercussions for the reproductive processes of individual species2. The Western Ghats are recognized on a global scale as an ecosystem of immense importance for biological diversity protection. The 30 km Palghat Gap located around 11°N is the only break in the 1600 km long stretch of these mountains, that stretch an area approximately 140,000 km2.
The Western Ghats’ unique and perplexing effects on large-scale biophysical and ecological processes across the Indian peninsula, alongside its extraordinarily high level of biological diversity and endemism, indicate the region’s Outstanding Universal Value. The Western Ghats are home to at least 325 species that are listed as globally endangered on the IUCN Red Data List. 129, 145, and 51 of the 325 globally threatened species occurring in the Western Ghats are listed as vulnerable, endangered, and critically endangered, respectively. The Ghats were declared a world heritage by UNESCO in 2012 for their exceptionally high level of biological diversity and endemism3. Moreover, there are genetic implications to consider, such as genetic drift and inbreeding4,5, which have a recognized role in hastening the risk of extinction6,7. However, investigations into the impact of forest fragmentation and the quality of the surrounding areas on biodiversity in landscapes influenced by human activities seldom take into account genetic diversity, despite its crucial significance8,9. Understanding the extent and the role played by genetic diversity is needed to booster efforts in biodiversity conservation and the planning of forest restoration initiatives.
Genetic diversity ensures the overall vitality of forests by enabling their resilience against diverse biotic and abiotic stresses in the face of changing and unpredictable environmental conditions. Genetic diversity empowers populations to mount effective evolutionary responses to unpredictable environmental challenges such as fluctuating weather patterns, disturbance events, and variations in resource availability and changes in the population sizes of competing species10. The level of genetic variation directly impacts a species’ ability to cope with threats and adapt to environmental changes11. Populations with high levels of genetic variation are better equipped to respond to new environmental challenges. Conversely, low genetic variation restricts a species’ short-term adaptability and long-term persistence12. Genetic diversity also serves as a valuable resource for tree breeding and improvement programs, enabling the development of well-adapted tree species and enhancing the genetic gain for various desirable traits13. It also supports the livelihoods of indigenous and local communities that rely on traditional knowledge and utilize forest resources. Therefore, the presence of high genetic diversity within and among plant species forms a vital foundation for maintaining food security and facilitating sustainable development14.
Among all plant species, long-lived woody species exhibit the highest genetic diversity, characterized by a higher percentage of polymorphic loci and a greater number of alleles per locus. Genetic diversity within populations is generally highest (HE = 0.15) compared to other plant life forms (HE < 0.10). However, heterogeneity in genetic diversity exists among woody species taxa due to their different evolutionary histories. For instance, species originating from smaller founder populations or those that have experienced past population bottlenecks typically exhibit lower genetic diversity. Examples of species with high diversity include Alseis blackiana, Picea glauca, Robinia pseudoacacia and Pinus sylvestris, while Acacia mangium, Pinus resinosa, P. torreyana, and Populus balsamea show very low diversity15,16.
Ashoka, known as Saraca asoca, is a rainforest tree primarily distributed in the evergreen forests of India, particularly in West Bengal, Assam, Odisha, Tamil Nadu, Karnataka, Kerala, Andhra Pradesh, Meghalaya, and Maharashtra17,18,19. It also has a wide distribution across the Western Ghats (both South and Central), the Sahyadri region, and throughout the Himalayas20. Despite its extensive range, the population of Saraca asoca is highly fragmented21 The Northern Western Ghats, in particular, have experienced significant deforestation, resulting in the fragmentation of the natural populations of Saraca asoca22. Saraca asoca has also been indiscriminately exploited, and the rampant extraction of its wood has led to a sharp decline in naturally occurring populations in India23. Consequently, this species has recently been classified as “vulnerable” by the International Union for Conservation of Nature (IUCN) (IUCN 2011),24,25,26. Recently, the Planning Commission of the Government of India and the Medicinal Plant Board has included Saraca asoca in a list of 32 prioritized medicinal plants for further research and development24,27. The increase in deforestation, coupled with the high demand for Saraca asoca, has resulted in a limited supply and widespread adulteration of the species in the raw herbal trade market28. The primary reason for the global vulnerability and local endangerment of Saraca asoca is primarily the overexploitation of wild populations to meet the high commercial demand for its pharmaceutical value and traditional uses. The extract of S. asoca is used for leucorrhea and has an astringent but stimulative effect on endometrium and ovarian tissues29,30. The bark is used to cure dyspepsia, dysentery, piles, sores and irregular menstruation. The dried flowers are used for treatment of syphilis, hemorrhagic, diabetes and dysentery (Table 1). It also helps to get rid of the toxins from the body and is effective in purifying the blood naturally and in curing skin allergies. Seeds are used to treat bone fracture and vesicle calculi (Table 2). The plant is used in the treatment of dyspepsia, indigestion, blood disorders, tumours etc.31. There are various indigenous preparations available with Ashoka as a major constituent, of which the important ones include Ashokarishta, Ashokaghrita, Ashoka kwath32,33.
The high medicinal value of Saraca asoca has led to its overexploitation across its natural range of distribution23. The adaptation of Saraca asoca to different environmental conditions depends on the genotype, ecotype, and phenology of the tree species, as well as various environmental factors such as temperature, precipitation, elevation, soil water availability, and day length19. Given the species’ significance, the primary focus of this paper is to assess the population’s genetic structure and gene flow across the fragmented populations in Western Ghats, India. This study aims to understand the genetic dynamics of Saraca asoca, providing valuable insights for conservation efforts and strategies to ensure its sustainable survival.
Results and discussion
Numerous research studies have been conducted on the valuable plant species S. asoca, encompassing various fields such as taxonomy, phytochemistry, and molecular genetics. These studies have aimed to explore its potential for enhanced utilization while emphasizing the need for conservation23,28,33 due to high commercial demand in India24. Many bio-active, secondary metabolite compounds such as alkaloids, steroids, terpenoid, glycosides etc. were found predominantly in this species56, also it is found to have antibacterial, antifungal and antioxidant, anti-depressant activities57,58. Recognizing the significance of S. asoca, the current research primarily focuses on understanding its population genetic structure in the Western Ghats across South India, with the aim of formulating effective conservation strategies.
Genetic diversity: In this study, we analysed five polymorphic SSR loci (Table 3), which generated a total of 78 alleles across 252 individuals representing 12 populations from the Central Western Ghats region. There was a significant level of heterozygosity among the populations sampled. Heterozygosity was quantified as observed (Ho) and expected (He) heterozygosity, across the 12 populations of S. asoca, Ho ranged from 0.63 to 0.88, while He ranged from 0.51 to 0.76, with mean values of 0.790 and 0.67 respectively (Table 4). Observed heterozygosity was found to be higher than expected heterozygosity among the 12 natural populations. Populations such as Patoli, Urabail, Palda, Banavasi, Kuppalli, Jog and Kodachadri exhibited higher Ho values, whereas Jambani, Urabail, Palda, Banavasi, Kuppalli, Jog and Kodachadri showed higher He values. Honnavara, Kakkalli, Subramanya, Devimane and Jambani populations displayed lower.
Ho and He, Urabail population measured the highest observed and expected heterozygosity, Kakkalli and Subramanya the less among the 12 populations respectively.
The total allele number by locus is a measure of genetic diversity, more sensitive to loss of genetic variation as consequence of small population size. The number of alleles in the 12 populations of S. asoca ranged from 2.6 to 8.2, while allelic richness ranged from 2.6 to 5.03. The mean number of alleles across the 12 populations was calculated as 6.53 (Table 4). Populations such as Jambani, Urabail, Devimane, Banavasi, Kuppalli, Honnavara, and Kakkalli exhibited a higher number of alleles. Urabail showed the highest allelic richness. The effective number of alleles (ne), which inversely relates to expected homozygosity, was also measured. The mean number of effective alleles among the populations was found to be 3.48. In this study, Urabail and Honnavara displayed the highest effective number of alleles, with values of 4.20 and 4.05, respectively. Subramanya had a lower number of alleles, with 2.30.
Genetic polymorphism is a crucial aspect in assessing the existing genetic diversity among populations. Eleven populations showed 100% genetic polymorphism, except for Subramanya, which exhibited 80%. These results indicate that S. asoca wide genetic variability within populations, favouring higher heterozygosity. Private alleles (AP), alleles exclusive to specific populations, were most abundant in Jambani and Urabail (5 each), while Kuppalli and Jog had the lowest number of private alleles (2 each) (Table 4). The F-statistics factors, including the fixation index (Fis) and FST, analyzed in this study for S. asoca populations, showed negative F values, indicating high heterozygosity. The FST value was highest in Subramanya (23%) and lowest in Urabail (6%), indicating significant genetic differentiation among the 12 populations (Fig. 1).
Population genetic structure: Dendrogram generated using microsatellite markers revealed distinct genetic distances among the 12 populations of S. asoca (Fig. 2). Jambani and Subramanya formed two extreme clades with the longest genetic distance, while the remaining nine populations (Kakkalli, Kuppalli, Kodachadri, Urabail, Honnavara, Patoli, Palda, Jog, and Banavasi) formed the largest cluster. Three distinct clusters were observed, one comprising Jambani and Devimane, another consisting of Subramanya alone, and the third cluster comprising the remaining nine populations. The molecular variance (AMOVA) analysis was conducted to assess the variation within and among populations of S. asoca in South India for 252 individuals (Table 5). The results showed a significant (p > 0.01) difference, indicating that the genetic diversity within populations (91.38%) was higher than the variation among populations (8.62%) with a permutation of 1023. The fixation index (Fst) value was low, measuring 0.0862. These findings suggest a strong gene flow between populations of S. asoca (Nm = 2.0353). According to Wright59, a migration rate of Nm = 1.0 is theoretically required to counteract the effects of genetic drift. Gene flow is a micro evolutionary process that maintains the genetic exchange among local populations increasing population genetic diversity60. In our present study, the Nm value suggests that genetic drift may not have been the primary factor influencing the genetic structure of S. asoca populations. Additionally, the low level of genetic differentiation with a GST value of 0.109 (considered high if > 0.15, according to Nei, 1978) indicates that these populations are generally less prone to ‘environmental stress. In the present study, high level of gene flow value (2.035) and the inbreeding coefficient (0.227) was found among the 12 population of S. asoca, indicating the greater possibility of genetic differentiation. In the present study, the geographical distance among the population of S. asoca influenced the flow of alleles and genetic diversity significantly among all the 12 populations of S. asoca. Increase in geographical distance between the populations restricted the gene flow significantly.
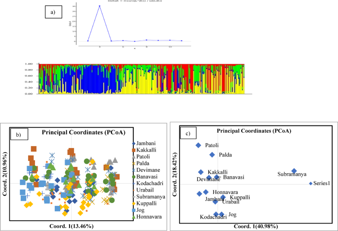
The genetic diversity analysis, based on maximum likelihoods using a Bayesian model with alternative values of K, and population structure analysis for the 12 populations of S. asoca, revealed the presence of four genetic clusters (Fig. 3a). The length of the vertical lines represents the proportion of admixture attributed to the inferred clusters. The principal component analysis performed revealed the scatter plot for individuals in populations showing 13%%(coordinate axis 1), 11% (coordinate axis 2) and 10% (coordinate axis 3) variance and for 12 populations are placed according to values of first two principal coordinates determined during the PCoA. This plot showed 5 distinct clusters among individuals of populations and along with populations distributed in negative coordinates whereas Subramanya population is present in positive coordinate suggesting distinct subgroup having 41%(coordinate axis 1), 18%(coordinate axis 2) and 12% (coordinate axis 3) variance among first 3 axes based on genetic and genotypic distances with negative Eigen values indicating less variability in each dimension (Fig. 3b&c). These analysis provides insights into the population structure and genetic relationships among the different populations of S. asoca. High level of gene flow (2.035) and inbreeding coefficient (0.227) observed among the 12 populations of S. asoca, indicates a greater possibility of genetic differentiation. The geographical distance between these populations significantly influenced the flow of alleles and genetic diversity. As the geographical distance increased, the gene flow was restricted. Among the 12 populations studied, five populations (Patoli, Jambani, Subramanya, Jog, and Urabail) were identified as genetically diverse and suitable candidates for "in-situ" -
(a) Bayesian clustering analysis of 12 populations of S. asoca based on five microsatellite primers. The peak of the graph indicates the delta K value to represent the possible clustering, the Posterior probability value of 12 different populations, and estimated population structure and (b) Principal Component analysis for individuals and (c) populations on percentage of coordinates.
-conservation. "In-situ" conservation of forest species is a promising and feasible method for conserving the genetic diversity. This approach involves identifying source populations61,62 that contribute to genetic diversity and sink populations that benefit from this diversity. Based on the genetic parameters calculated, populations such as Patoli, Jambani, and Urabail were considered as sources, while Subramanya and Kakkalli are identified as sinks. The remaining populations were found to have medium genetic diversity and were highly vulnerable, the populations with low level of genetic variation are generally less genetically stable and more vulnerable to pathogenic infections and harmful changes of environmental conditions. Artificial cultivation may be an effective approach for securing medicinal and bark supply which generates beneficial ecological effect and considerable economic benefit. However, to maintain local variation, plant materials used in reforestation efforts should be obtained within the same conservation unit to maintain the genetic uniformity and also to avoid the dilution of original genetic characteristics by introducing inappropriate gene pools. Some populations with higher genetic variation, eg Urabail, Jambani, could be given high priority for in-situ conservation as a source of genes to bring genetic introgression in order to develop new genetic dimension in S. asoca for its overall genetic improvement.
Conclusion
Many approaches to the conservation of genetic diversity, knowledge on the amount and distribution of genetic diversity within S. asoca populations through genetic information contained in DNA, particularly in microsatellite sequences, offers valuable input to the in situ and ex situ conservation strategies and forest‐genetic resources. Populations in sink areas are of utmost importance and require "in-situ" conservation efforts. However, the genetic pool of these populations can be augmented by incorporating genetic diversity from the source populations. The understanding of population structure and molecular diversity of S. asoca obtained in this study not only contributes to "in-situ" conservation strategies but also holds potential for overall genetic improvement. Furthermore, the identification of donor and source populations through various genetic parameters can be instrumental in developing viable strategies for establishing gene banks for S. asoca. The results regarding population diversity and genetic structure of S. asoca provide a foundation for further research on this valuable plant species.
Experimental design
Study species: S. asoca, a small evergreen tree reaching heights of up to 10 m, demonstrates a distribution ranging from longitude 72.930°E to 91.5°E and latitude 8.33°N to 30.44°N. This species is found across various geographic locations with minimal phenotypic variations. Despite its wide distribution, it exhibits a high degree of restriction to specific fragmented habitat types, such as moist evergreen patches and streamlines.
Study site: The study was carried out in the Central Western Ghats, a mountain range located along the west coast of India. Twelve localities with varying levels of protection, ranging from wildlife sanctuaries to reserve forests, were selected and mapped spatially to develop a distribution map. Leaf samples of S. asoca were collected from approximately 252 individual trees across 12 natural populations (Fig. 1 and Table 2) belonging to three niches become the primary source of materials as these three niches were more prominent in nature with highest population size. The samples were stored at -20 °C in a deep freezer and served as the source material for genomic DNA isolation throughout the study. Genomic DNA was extracted from fresh leaf samples of S. asoca using the CTAB method with modifications based on the procedure suggested by Glenn and Schable63. The quantification of DNA was performed using a bio-photometer (Eppendorf) and by comparing it with a known quantity of DNA standard (Lambda DNA) through electrophoresis on 1% agarose gels with ethidium bromide.
Genotyping/Molecular data: The genotyping process involved preparing a polymerase chain reaction (PCR) mixture of 20 µl for each aliquot. The composition of the mixture included 10X PCR reaction buffer (2.5 µl), forward primer (5 pmol/µl, 1.0 µl) labeled with a fluorescent dye, reverse primer (5 pmol/µl, 1.0 µl), 1 mM dNTPs (2.5 µl), distilled water (12.0 µl), Taq DNA polymerase enzyme (0.20 µl), and DNA template (25 ng/µl, 1.50 µl) for amplification. The PCR profile consisted of an initial denaturation step at 94 °C for 3 min, followed by denaturation at 94 °C for 1 min, annealing at the primer’s specific temperature for 1 min 30 s, extension at 72 °C for 2 min, final extension at 72 °C for 10 min, and a hold at 4 °C. The PCR products containing fluorescent dye-labeled primers were electrophoresed on 2.5% agarose gels in 1 × TAE buffer. Five microliters of the PCR product from each individual representing different populations of S. asoca were loaded onto the gels along with a pre-stained ethidium bromide 100 bp ladder. The gels were then documented using a Gel Documentation System. The remaining 15 µl of amplified products were sent for genotyping analysis using the ABI 310 Genetic Analyzer (Chromous Biotech, Bangalore), and the chromatograms of the genotyped samples were analyzed.
Genetic diversity measures are calculated for each population using data from five loci developed newly for this study species. These five primers were proven high resolution polymorphic bands, degree of polymorphism and number of alleles than other primers in preliminary screening for analyzing population genetic structure of S. asoca. These measures included the mean number of alleles per locus (Na), the effective number of alleles per locus (Ne), observed heterozygosity (Ho), expected heterozygosity (He), and fixation index (FIS). The genetic variation among the twelve populations, such as allele distribution and private alleles (alleles present in only one population and not shared by any other population), quantified using the Peakall and Smouse GENAlex 6.5 software64, 2012). The mean effective number of alleles (Ne) per population was adjusted to the smallest number of individuals genotyped to account for uneven sampling. The standardized estimate of allelic richness (Ar) per locus, averaged across each locus and per population, adjusted to sample size, was calculated using the FSTAT 2.9.3 program. FST was calculated by Arlequin version 3.11 with 1000 dememorization steps and 10,000 MCMC chains65. Dendrogram was constructed based on Nei’s genetic distance data using PHYLIP version 3.5 software. The molecular variations within and among the twelve populations of S. asoca were examined using the analysis of molecular variance (AMOVA) method implemented in GENAlex 6.5. To detect population structure and assign individuals to groups, a model-based Bayesian clustering method implemented in STRUCTURE version 2.3.3 was employed66. The parameters were set to an admixture model with correlated allele frequencies between populations, without prior population information. The cluster number (K) was varied from 1 to 12 (K = 1 to K = 12), and the model was run as 20 independent simulations for each K. A burn-in length of 1000 and a run length of 10,000 MCMC iterations. Evanno et al.67 method was used for determining most likely value of K by plotting log probability (L (K)) and ∆K of data over multiple runs as implemented in STRUCTURE HARVESTER68.
Data availability
The data that support the findings of this study are not openly available due to reasons of sensitivity and are available from the corresponding author upon reasonable request.
References
Roberto Cazzolla Gatti, Peter B. Reich, Javier G. P. Gamarra,+144, and Jingjing Liang, The number of tree species on Earth Ecology 119 (6) e2115329119 (2022) https://doi.org/10.1073/pnas.2115329119
Ghazoul J Pollen and seed dispersal among dispersed plants. Biol Rev 80(03):413 (2005).
Balasubramanian, M. & Sangha, K. K. Valuing ecosystem services applying indigenous perspectives from a global biodiversity hotspot, the Western Ghats India. Front. Ecol. Evol. 11, 1026793. https://doi.org/10.3389/fevo.2023.1026793 (2023).
Aguilar, R., Ashworth, L. & Galetto, L. Aizen MA Plant reproductive susceptibility to habitat fragmentation: review and synthesis through a meta-analysis. Ecol Lett 9(8), 968–980 (2008).
Lowe, A. J., Boshier, D., Ward, M., Bacles, C. F. E. & Navarro, C. Genetic resource impacts of habitat loss and degradation; reconciling empirical evidence and predicted theory for neo- tropical trees. Heredity 95(4), 255–273 (2005).
Frankham R, Ballou JD, Briscoe D.A. Introduction to Conservation Genetics. Cambridge University Press, 617 p (2002).
Spielman, D. & Brook, B. W. Frankham R Most species are not driven to extinction before genetic factors impact them. Proc Natl Acad Sci USA 101(42), 15261–15264 (2004).
Koh, L. P., Lee, T. M., Sodhi, N. S. & Ghazoul, J. An overhaul of the species-area approach for predicting biodiversity loss: incorporating matrix and edge effects. J Appl Ecol 47(5), 1063–1070 (2010).
Laikre, L. et al. Neglect of genetic diversity in implementation of the convention on biological diversity. Conserv Biol 24(1), 86–88 (2010).
Falk, DA., Richards, CM, Montalvo, AM. and Knapp EE. Population and Ecological Genetics in Restoration Ecology. Foundations of Restoration Ecology. Washington, DC. Island Press. Pp14–41(2006).
Hoffmann, A. & Yvonne, W. Detecting genetic responses to environmental change. Nat. Rev. Genet. 9(6), 421–432 (2008).
Amos, W. & Harwood, J. Factors affecting levels of genetic diversity in natural populations. Phil. Trans. R. Soc. B 353, 177–186 (1998).
Jansson, S. & Ingvarson, P. K. Cohort-structured tree populations. Heredity 105, 331–332 (2010).
Anonymous. Food and Agriculture Organization of the United Nations. Report of the 14th Regular Session of the Commission on Genetic Resources for Food and Agriculture (2014).
Hamrick, JL., Godt, MJW. and Herman-Broyles, SL. Factors influencing levels of genetic diversity in woody plant species. New Forest. 6 95–124(1992).
Ilga Porth and Yousry A. El-Kassaby. Assessment of the Genetic Diversity in Forest Tree Populations Using Molecular Markers. Diversity, 6, 283–295. ISSN 1424–2818(2014).
Bhalerao, S. A., Verma, D. R., Didwana, V. S. & Teli, N. C. Saraca asoca (Roxb) De Wild: An overview. Ann. Plant Sci. 3(07), 770–775 (2014).
Preeti, B., Bharti, A. & Sharma, A. N. Singh V A review on Saraca indica plant. Int J Pharm 3(4), 80–84 (2012).
Sumangala, R. C., Rosario, S., Charles, B., Ganesh, D. & Ravikanth, G. Identifying Conservation priority sites for Saraca asoca: An important medicinal plant using ecological Niche models. Indian Forester 143(6), 531–536 (2017).
Satpal Singh, TH., Krishna, A., Kamalraj, S., Kuriakose, G C., Jinu Mathew, V. and Jayabaskaran, C. Phytomedicinal importance of Saraca asoca (Ashoka): an exciting past, an emerging present and a promising future. Curr. Sci. 109 (10):1790–1801(2015).
Kumar, A., Marcot, BG. and Saxena, A. Tree species diversity and distribution patterns in tropical forests of Garo Hills. Curr. Sci. 91:1370–1381(2006).
Mhaskar, M., Joshi, S., Chavan, B., Joglekar, A., Barve, N. and Patwardhan, A. Status of Embelia ribes Burmf. (Vidanga), an important medicinal species of commerce from Northern Western Ghats of India. Curr. Sci. 100(4): 547–552(2011).
Santhosh, K. J. Urumarudappa, Sachin Rosario, Ravikanth G, Suchada Sukrong A comprehensive review on Saraca asoca (Fabaceae) - Historical perspective, traditional uses, biological activities, and conservation. J. Ethno Pharmacol. https://doi.org/10.1016/j.jep.2023.116861 (2023).
Gowthami, R. N. et al. Status and consolidated list of threatened medicinal plants of India. Genet Resour Crop Evol. 68, 2235–2263 (2021).
Mohan, C. et al. RAPD studies of Saraca asoca by fluorescent-labeled primers and development of micro propagation protocol for its conservation. Int. J. Appl. Agric. Res. 12(2), 137–151 (2017).
Senapati, S. K., Das, G. K., Aparajita, S. & Rout, G. R. Assessment of genetic variability in the Asoka Tree of India. Biodiversity 13(1), 16–23 (2012).
Haridasan, K., Anupam, S., Buyan, C. R. & Bisht, N. S. Medicinal sector in Arunachal Pradesh - an overview. Ind. For. 129(1), 37–47 (2003).
Santhosh, K., Urumarudappa, et al. DNA barcoding and NMR spectroscopy-based assessment of species adulteration in the raw herbal trade of Saraca asoca (Roxb.) Wild, an important medicinal plant. Int. J. leg. Med. 130(6): 1457–1470(2016).
Nadkarni, K. M. Indian materia medica Vol. 1, 1104–1106 (M/s Bombay Popular Prakashan Pvt Ltd, 1976).
Nudrat, S Z. and Usha, M. In: Khan, IA. and Khanum, A. (eds) Medicinal and aromatic plants of India, Part I, Ukaaz Publication, Hyderabad, India p 35. (2005).
Kirtikar, K. R. & Basu, B. D. Indian medicinal plants Vol. II, 883–884 (M/s Periodical Expert Book Agency, 1981).
Ghose, SC. Drugs of Hindustan, 9th Edn. M/s. Hahnemann Publishing Co. Pvt. Ltd, Calcutta, pp 259–267. (1984).
Pradhan, P. et al. Saraca asoca (Ashoka): A review. J. Chem. Pharm. Res. 1, 62–71 (2009).
Sadhu, S. K., Khatun, A., Phattanawasin, P., Ohtsuki, T. & Ishibashi, M. Lignan glycosides and flavonoids from Saraca asoca with antioxidant activity. J. Nat. Med. 61, 480–482 (2007).
Saha, J., Mitra, T., Gupta, K. & Mukherjee, S. Phytoconstituents and HPTLC analysis in Saraca asoca (Roxb) Wilde. Int. J. Pharmacol. Sci. 4, 96–99 (2012).
Jain, S. Hypolipidemic, hypoglycemic and antioxidant potential of Saraca asoca ethanolic leaves extract in streptozotocin induced-experimental diabetes. Int. J. Pharm. Sci. 5, 302–305 (2013).
Sarojini, N., Manjari, S A. and Kanti, CC. Phytochemical screening and anti-helminthic activity study of Saraca indica leaves extract. Int. Res. J. Pharmacol. 2: 194–197. (2011).
Mishra, A., Kumar, A., Rajbhar, N. & Kumar, A. Phytochemical and Pharmacological importance of Saraca indica. Int. J. Pharm. Chem. Sci. 2, 1009–1013 (2013).
Pandey, A K., Ojha, V., Yadav, S. and Sahu, SK. Phytochemical evaluation and radical scavenging activity of Bauhinia variegata, Saraca asoca and Terminalia arjuna barks. Res. J. Phytochem. 5: 89–97. (2011).
Gahlaut, A., Shirolkar, A., Hooda, V. & Dabur, R. β-sitosterol in different parts of Saraca asoca and herbal drug ashokarista: qualitative and quantitative analysis by liquid chromatography-mass spectrometry. J. Adv. Pharm. Technol. Res. 4, 146–150 (2013).
Kalakotla, S., Mohan, G. K., Rani, M. S., Divya, L. & Pravallika, P. L. Screening of Saraca indica (Linn.) medicinal plant for anti - diabetic and anti-oxidant activity. Der. Pharm. Lett. 6, 227–233 (2014).
Somani, G. & Sathaye, S. Bioactive fraction of Saraca indica prevents diabetes induced cataractogenesis: an aldose reductase inhibitory activity. Pharmacogn. Magazine 11, 102–110 (2015).
Shirolkar, A., Gahlaut, A., Chhillar, A. K. & Dabur, R. Quantitative analysis of catechins in Saraca asoca and correlation with antimicrobial activity. J. Pharmacol. Anal. 3, 421–428 (2013).
Ahmed, F. et al. Anti- inflammatory flavonol glycosides from Saraca asoca bark. Nat. Prod. Res. 23, 1–4 (2015).
Behari, M., Andhiwal, C. K. & Streibl, M. Hydrocarbons, esters and free alcohols in the bark of Saraca indica L. Collect. Czech. Chem. Commun. 42, 1385–1388 (1977).
Verghese, CD., Nair, SC. and Panikkar, KR. Potential anticancer activity of Saraca asoca extracts towards transplantable tumours in mice. Ind. J. Pharm. Sci. 54, 37–40. (1992).
Samee, W. & Vorarat, S. Simultaneous determination of gallic acid, catechin, rutin, ellagic acid and quercetin in flower extracts of Michelia alba, Caesalpinia pulcherrima and Nelumbo nucifera by HPLC. Thai Pharm. Health Sci. J. 2, 131–137 (2007).
Panchawat, S. and Sisodia, S. In vitro antioxidant activity of Saraca asoca Roxb.de Wilde stem bark extracts from various extraction processes. Asian J. Pharm. Clin. Res. 3: 231–233. (2010).
Yadav, N. K. et al. Saraca indica bark extract shows in vitro antioxidant, antibreast cancer activity and does not exhibit toxicological effects. Oxid. Med. Cell. Longev. https://doi.org/10.1155/2015/205360 (2015).
Gupta, M., Sasmal, S. and Mukherjee, A. Therapeutic effects of acetone extract of Saraca asoca seeds on rats with adjuvant induced arthritis via attenuating inflammatory responses. ISRN Rheumatol. pp. 1–12. (2014).
Annapurna, J., Bhalerao, U. T. & Iyengar, D. S. Antimicrobial activity of Saraca asoca leaves. Fitoterapia 70(1), 80–82 (1999).
Suganthan and Santhakumari. Antifertility activity of an indigenous preparation Ayush-47. Indian J. Med. Res. 70, 504–516 (1979).
Hattori, M. et al. Inhibitory effects of various Ayurvedic and Panamanian medicinal plants on the infection of Herpes Simplex Virus-1 in vitro and in vivo. Phytotherapy Res. 9, 270–276 (1995).
Kusumoto, I. T. et al. Screening of various plant extracts used in Ayurveda medicine for inhibitory effects on human immunodeficiency virus type 1 (HIV-1) protease. Phyto. Res. 9(3), 180–184 (1995).
Satyavati, G V., Prasad, DN., Sen, SP. and Das, PK. Oxytocic activity of a pure phenolic glycoside (P2) from Saraca indica Linn (Ashoka): a short communication. Indian J. Med. Res. 58: 660–663. (1970).
Patil. A.M., Potdar. G.G., Pawar. S.G., Patil. S.R. Preliminary phytochemical screening of some important medicinal plants. Indian Journal of Applied Research. Volume-8, Issue-4, print ISSN No 2249–555X (2018).
Rasekar, V. & Shahi, S. Medical application of Ashok tree (Saraca asoca): A review. Int. J. Health Sci. 6(S2), 8752–8759 (2022).
Shashikumara S, Krishna Purushotham, Darshan. C. L., Bhuvanesh S K. Characterization of antidepressant activity of Saraca asoca flower (Roxb.) Wilde in mice subjected to acute restraint stress. Am J Transl Res; 14(7):5014–5023(2022).
Wright, S. The theory of gene frequencies; university of chicago press: Chicago, IL, USA. Evolution and the Genetics of Populations. 2, p519 (1984).
Hartl, DL, Clark AG. Principles of population genetics. Sinauer Associates, Inc. Publishers; 652 p(2007)
Uma Shaanker R., Ganeshaiah K.N, Nageswara Rao. M. and Ravikanth. G., A new approach to conservation of genetic resources of forest trees: promise and processes. In: Forest genetic resources: Status, threats and conservation strategies, Uma Shaanker, R., Ganeshaiah, K.N. and Bawa, K.S. (edns), Oxford and IBH Publishing Co. Pvt. Ltd pp. 263–271 (2001).
Ravikanth, G., Ganeshaiah K.N. and Uma Shaanker. R. Mapping genetic diversity of rattans in Central Western Ghats: Identification of hot-spots of variability for in situ conservation. Status, threats and conservation strategies, Uma Shaanker R., Ganeshaiah K.N. and Bawa K.S. (eds), Oxford and IBH Publishing Co. Pvt. Ltd. In: Forest genetic resources: pp. 69–83, (2001)
Glenn, T. C. & Schable, N. A. (2005). Isolating microsatellite DNA loci. Methods Enzymol. 395, 202–222.
Peakall R, Smouse PE GENALEX 6: genetic analysis in Excel. Population genetic software for teaching and research. Mol Ecol Note, http:// www.anu.edu.au/BoZo/GenAlEx/, 6:288–295 (2006).
Excoffier, L., Laval, G. & Schneider, S. Arlequin ver 3.0: An integrated software package for population genetics data analysis. Evol. Bioinf. 1, 47–50 (2005).
Pritchard JK, Wen W, Falush D Documentation for STRUCTURE software: version 2.3. Available from http://pritch.bsd.uchicago.edu/structure.html(2010).
Evanno, G., Regnaut, S. & Goudet, J. Detecting the number of clusters of individuals using the software structure: a simulation study. Mol Ecol 14, 2611–2620 (2007).
Earl, D. A. von Holdt BM STRUCTURE HARVESTER: a website and program for visualizing STRUCTURE output and implementing the Evanno method. Cons Genet Res 4, 359–361 (2009).
Acknowledgements
We thank Forest department of Karnataka for providing permission to collect leaf samples.
Author information
Authors and Affiliations
Contributions
All authors contributed for the successful completion of research and manuscript preparation.
Corresponding author
Ethics declarations
Competing interests
The authors declare no competing interests.
Additional information
Publisher’s note
Springer Nature remains neutral with regard to jurisdictional claims in published maps and institutional affiliations.
Rights and permissions
Open Access This article is licensed under a Creative Commons Attribution-NonCommercial-NoDerivatives 4.0 International License, which permits any non-commercial use, sharing, distribution and reproduction in any medium or format, as long as you give appropriate credit to the original author(s) and the source, provide a link to the Creative Commons licence, and indicate if you modified the licensed material. You do not have permission under this licence to share adapted material derived from this article or parts of it. The images or other third party material in this article are included in the article’s Creative Commons licence, unless indicated otherwise in a credit line to the material. If material is not included in the article’s Creative Commons licence and your intended use is not permitted by statutory regulation or exceeds the permitted use, you will need to obtain permission directly from the copyright holder. To view a copy of this licence, visit http://creativecommons.org/licenses/by-nc-nd/4.0/.
About this article
Cite this article
Sumangala, R.C., Rosario, S., Ravikanth, G. et al. Genetic diversity and population structure of the vulnerable medicinal tree Saraca asoca in the Western Ghats India. Sci Rep 15, 38122 (2025). https://doi.org/10.1038/s41598-025-16652-8
Received:
Accepted:
Published:
Version of record:
DOI: https://doi.org/10.1038/s41598-025-16652-8


