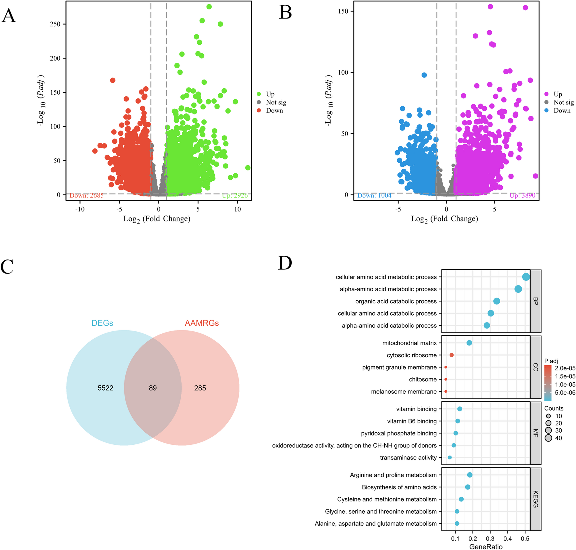
Fig. 1

Identification of differentially expressed genes and amino acid metabolism-related genes in colorectal cancer. (A,B) Volcano plots showing differentially expressed genes (DEGs) and differentially expressed long non-coding RNAs (lncRNAs) between CRC tissues and adjacent normal tissues (cut-off: |log2FC| > 1, FDR < 0.05). (C) Venn diagram illustrating the overlap between DEGs and 374 amino acid metabolism-related genes (AAMRGs) obtained from MSigDB. (D) GO and KEGG enrichment analyses were performed to reveal the biological functions and pathways associated with the identified AAMRGs.