Abstract
Colorectal carcinoma (CRC) is a prevalent malignancy affecting the digestive system. However, the role of amino acid metabolism-related LncRNAs in predicting CRC prognosis and influencing the tumor microenvironment remains unclear. Amino acid metabolism-related genes (AAMGs) were curated from MSigDB databases. Subsequently, RNA-seq data from TCGA-CRC underwent differential expression analysis. Univariate Cox regression analysis was employed to identify AAMGs associated with prognosis, while Pearson correlation analysis facilitated the identification of lncRNAs correlated with amino acid metabolism (AAMLs). Furthermore, the tumor microenvironment of the two risk groups was comprehensively examined utilizing the ESTIMATE and Cibersort algorithms. Additionally, the cell proliferation and apoptosis were detected with CCK8 and flow cytometer. LINC01354, LINC02257, AC083967.1, AC005342.2, and AC005050.3 expressions would be used for a prognostic model constructing for CRC, and the prognosis of high-risk group was significantly worse than that of low-risk. These lncRNAs are closely associated with macrophages and Th subset cells, indicating their potential role in the immune microenvironment. There were significant differences in the immune microenvironment between the two groups. In addition, LINC01354 siRNA or LINC02257 siRNA inhibits the proliferation and migration of HCT116 cells. LncRNAs associated with amino acid metabolism exhibit prognostic significance and possess the potential to predict the response to immunotherapy in CRC. This suggests a pivotal role for these lncRNAs in the progression of cancer.
Similar content being viewed by others
Introduction
One of the most prevalent malignant tumors of the digestive tract, colorectal cancer (CRC) still has a poor prognosis and is associated with around 930,000 fatalities annually1. CRC, which originates from polyps in the lining of the colon, is one of the most common types of cancer2. The current treatment methods, including systemic therapy, preoperative radiotherapy and surgical local resection, still have a low survival rate. It is commonly known that metabolic reprogramming, which increases the availability of nutrients and energy, is a sign of rapidly growing tumor cells and malignancy. This phenomenon allows for unchecked proliferation and resistance to apoptosis3. Amino acid uptake and metabolism are abnormally upregulated in many cancers that exhibit addiction to specific amino acids4. Cancer cells regulate amino acid metabolism by increasing or decreasing the demand for specific amino acids to meet their biosynthetic and energetic requirements5,6. Large quantities of glutamine are used by cancer cells to create α-ketoglutarate (α-KG), which restores the TCA cycle when aerobic glycolysis depletes it7. Glutamine is also known as a “conditionally essential amino acid” because of its high demand by cancer cells. Other amino acids that provide a source of carbon and nitrogen, such as serine, are also essential for cancer cell survival8. Serine can be acquired through the serine synthesis pathway, a branch of glycolysis, or external input9. Certain amino acid metabolites can affect the tumor microenvironment, such as suppressing immune responses and promoting angiogenesis, thereby supporting tumor growth and spread10. Glutamine metabolism has been proposed as a cancer therapeutic target, and several kinds of chemical inhibitors are being developed or clinical trials11. In colorectal cancer, heat shock factor 1 (HSF1), an oncogene, stimulates glutamine metabolism and mTOR activation. It is well known that SLC7A11 prevents iron death by increasing glutathione production via cysteine absorption12. Safrhansova et al. reviewed the significance of asparagine, arginine, methionine, and cysteine as potential targets for antitumor therapy, e.g., asparagine depletion has been successfully used in the treatment of acute lymphoblastic leukemia4. Targeting specific pathways of amino acid metabolism represents a novel strategy with translational potential in CRC therapy.
LncRNAs are dysregulated in cancerous tissues and are involved in the broad regulation of tumorigenesis13,14. LncRNAs form associations with biomolecules, including DNA, RNA, and proteins, to intricately modulate transcription, translation, and post-translational modifications within target genes. This, in turn, significantly influences the activity of pathways relevant to cancer15. In glutamine metabolism, lncRNAs were shown to act on amino acid transport proteins and glutamine metabolizing enzymes16. Several studies have shown that lncRNAs can participate in the reprogramming regulatory network of amino acid metabolism in cancer by interacting with other macromolecules17. Lei et al. identified eight prognostically relevant lncRNAs (LINC01561 et al.) that affect cancer progression by participating in amino acid metabolic activities in gliomas18. Therefore, To address the lack of integrated prognostic models linking amino acid metabolism and immune regulation, we developed a five-lncRNA signature using TCGA data and performed both in silico and experimental validation.
We used transcriptomic data from the TCGA CRC database and clinical follow-up data. Differentially expressed genes and lncRNAs associated with amino acid metabolism pathways were utilized to identify amino acid-related lncRNAs. Prognostic-associated lncRNAs were then identified through Cox regression analyses. Subsequently, a prognostic model for CRC was constructed and validated via lasso regression, and the correlation between risk scores and the immune microenvironment was analyzed. This study aims to identify lncRNAs associated with amino acid metabolism in CRC and construct a prognostic model to explore their roles in the tumor immune microenvironment.
Materials and methods
Data collection
Data on gene expression profiles and clinical characteristics of 622 colorectal cancer (CRC) tissues and 50 adjacent normal tissues were extracted from The Cancer Genome Atlas (TCGA) website (https://www.cancer.gov/tcga).
Screening of amino acid metabolism-related genes and LncRNAs
Tumor tissues and corresponding normal tissues underwent differential expression analysis employing the DESeq2 package in R. Differentially expressed genes and long non-coding RNAs were discerned based on stringent criteria (|log2FoldChange| > 1, FDR < 0.05). A comprehensive set of 374 amino acid metabolism-related genes (AAMRGs) was extracted from the Molecular Signature Database (MSigDB, https://www.gsea-msigdb.org/gsea/msigdb). GO and KEGG enrichment analyses were implemented to elucidate the functional implications of mRNAs associated with amino acid metabolism-related genes. Wayne diagrams were employed for the identification of differentially AAMRGs. Subsequently, univariate Cox regression analysis was applied to predict different expressed genes (DEGs) correlated with prognosis. Pearson correlation coefficients were calculated to explore the associations between differentially expressed lncRNAs and genes related to amino acid metabolism. lncRNAs meeting the criteria of |r| > 0.3 and p < 0.001 were designated as lncRNAs associated with amino acid metabolism.
Development and validation of the prognosis model
We performed univariate Cox regression to calculate amino acid-related lncRNAs affecting CRC overall survival (OS). Only statistically significant (p < 0.05) lncRNAs were included in the multivariate regression analyses used to screen for independent prognostic amino acid-related lncRNAs and were further applied in the LASSO Cox regressions to build the prognostic risk modeling. The specific formula was as follows: Risk_Score = (A1 × expression of lncRNA1) + (A2×expression of lncRNA2) +…+ (An×expression of lncRNAn), where A is the regression coefficient of each lncRNA, expression is the expression level of the corresponding lncRNA. Patients were categorized into low-risk group and high-risk group based on the median value of Risk_Score. The ROC curve was used to verify the diagnostic ability of the model. Comparison of OS among distinct risk score subtypes were conducted utilizing the KM method alongside log-rank testing. Log-rank tests were exact, being based on hypergeometric probabilities. Stratification of all patients was performed based on both clinical stage and TNM stage, followed by a meticulous comparison of the disparities in their respective risk scores.
Evaluation of immune cell infiltration
The Estimate algorithm was employed for the evaluation of Stromal, Estimate, and immune scores. We employed the CIBERSORT algorithm to measure and evaluate the relative prevalence of different immune cell types in the low-risk and high-risk groups, enabling a comparative analysis and predictive assessment of immune cell infiltration across the cohorts. Additionally, the ssGSEA algorithm was applied to scrutinize the correlation between prognosis-associated lncRNAs and various immune cell subtypes. Comparative analyses of immune checkpoint-associated genes were also conducted to discern distinctions between the groups.
Clinical samples
Five pairs of CRC tumor tissues and adjacent tissues were provided with Shanghai Outdo Biotech Company (Shanghai, China). The study was approved by the Ethics Committee of Shanghai Outdo Biotech Company.
Cell culture
Human colorectal cancer cell line HCT116 was purchased from ATCC. RPMI-1640 medium (Thermo Fisher Scientific, Waltham, MA, USA), containing FBS (10%, Thermo Fisher Scientific) and Glutamine (2 mM) was used for cell culture medium and the cells were kept in 37 °C.
Reverse transcription-quantitative PCR (RT-qPCR)
TRIZOL reagent (Thermo Fisher Scientific) was used to extract total RNAs from HCT116 using. An EntiLink™ 1st Strand cDNA Synthesis Kit (ELK Biotechnology, China) was sued to synthesis the cDNA. Next, a StepOne™ Real-Time PCR System was applied to conduct RT-qPCR.
The primers were applied as follows: LINC01354, Forward: 5’-CTTGCTGAATCCTCACCACAG-3’, Reverse: 5’-CAGTGGCTTGTACCCACAATC-3’. LINC02257, Forward: 5’-CTCAGGTCCTCAGACCGACTAG-3’, Reverse: 5’-GCTGAAGCAGGAGAATCACTTG-3’. β-actin, Forward: 5’-GTCCACCGCAAATGCTTCTA-3’, Reverse: 5’-TGCTGTCACCTTCACCGTTC-3’. β-actin was used as the internal control, and 2−ΔΔCt method was used for data quantification.
Cell viability detection
HCT116 cells were treated with siRNA negative control, LINC01354 siRNA or LINC02257 siRNA (Ribobio Biotech, China) for 48 h using with Lipofectamine® 2000 (Thermo Fisher Scientific), and the cell viability was measured with Cell Counting Kit-8 (CCK-8, Beyotime, China). Briefly, the HCT116 cells were incubated with Cell Counting Kit-8 (CCK-8) reagent for 2 h. Later on, the absorbance at 450 nm was measured with a microplate reader.
Cell apoptosis detection
Annexin V-FITC Apoptosis Detection Kit (Beyotime, China) was used to detect the apoptosis of HCT116 cells. Briefly, HCT116 cells at a density of 5 × 104 cells/well were seeded into 6-well plates and were then incubated with 5 µl Annexin V-FITC for 10 min and 5 µl PI for 5 min in the dark. Finally, a flow cytometer was used to detect the apoptosis of HCT116 cells. Early apoptosis and late cell apoptosis were counted and quantified.
Migration assay
Transwell assay (Corning, New York, NY, USA) was used to measure the migration of colorectal cancer cells. In briefly, HCT116 cells were cultured in the upper chamber with serum-free RPMI-1640 medium. Meanwhile, the lower chamber was filled with complete medium. Then, the cells migrated into the lower membrane were stained with 1% crystal violet solution for 10 min. After that, the stained cells were observed and counted using a microscope.
Statistical analysis
We employed the Bioconductor package within the R software environment. Statistical significance was established at a threshold of p < 0.05. Student’s t-test (2 groups) or one-way analysis of variance (ANOVA) followed by Tukey’s test (more than 2 groups) was applied for data analysis (Prsim Graghpad, version 7.0). P < 0.05 suggested a significant change.
Results
Identification of DEGs and DEL associated with amino acids metabolic
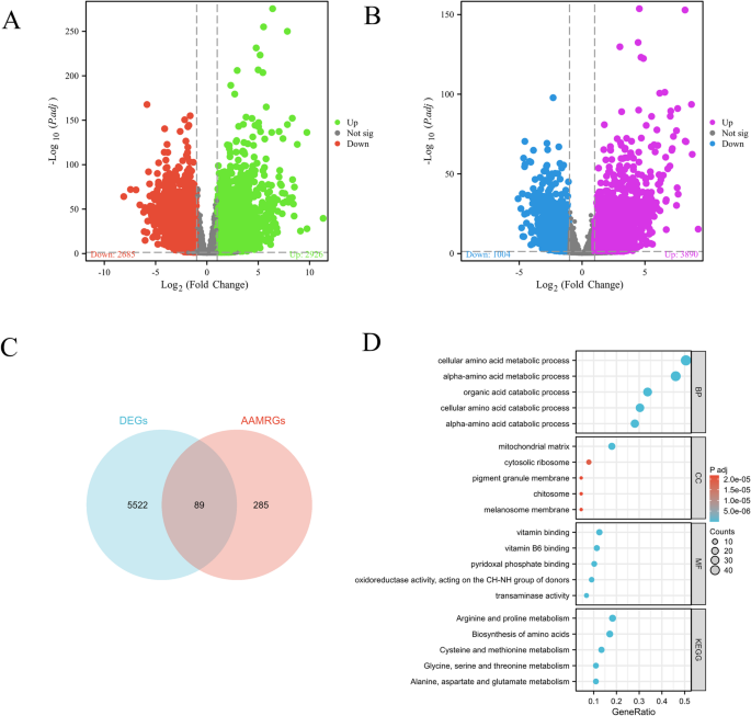
First, 5614 differentially expressed genes have been discovered from the TCGA database (Fig. 1A), and 4894 differentially expressed lncRNAs were found between colorectal cancer samples and adjacent normal tissues (Fig. 1B). In addition, a comprehensive set of 374 amino acid metabolism-related genes, which extracted from the Molecular Signature Database and 89 overlapped gens were found (Fig. 1C). Moreover, the result of GO and KEGG enrichment analyses indicated the implications of DEGs associated with the amino acid metabolism-related genes (Fig. 1D).
Identification of differentially expressed genes and amino acid metabolism-related genes in colorectal cancer. (A,B) Volcano plots showing differentially expressed genes (DEGs) and differentially expressed long non-coding RNAs (lncRNAs) between CRC tissues and adjacent normal tissues (cut-off: |log2FC| > 1, FDR < 0.05). (C) Venn diagram illustrating the overlap between DEGs and 374 amino acid metabolism-related genes (AAMRGs) obtained from MSigDB. (D) GO and KEGG enrichment analyses were performed to reveal the biological functions and pathways associated with the identified AAMRGs.
five amino acid metabolic-related genes (PHGDH, MAT1A, ASPG, RIMKLB, HDC) that may affect prognosis were obtained by univariate cox analysis, and then 710 amino acid metabolic-related lncRNAs were obtained according to Pearson correlation analysis.
To construct a prognostic model of amino acid metabolism-related LncRNAs
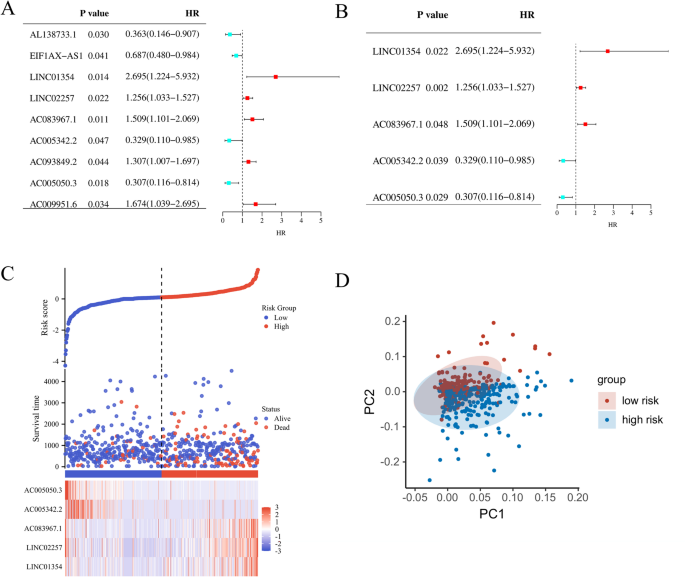
Next, nine amino acid metabolic-related lncRNAs associated with colorectal cancer prognosis were identified by univariate Cox regression analysis (Fig. 2A). Moreover, the impact of these lncRNAs on OS and clinical outcomes in CRC patients was assessed through multivariate Cox regression analysis. Notably, five genes emerged as independent prognostic risk factors for CRC (Fig. 2B). Among them, LINC01354, LINC02257 and AC083967.1 were identified as high-risk genes, while AC005342.2 and AC005050.3 were identified as low-risk genes (Fig. 2C). Finally, the prognostic risk model was constructed using LASSO Cox regression based on the 5 selected lncRNAs (Fig. 2D). The risk score was calculated using the following equation:
\(\begin{gathered} {\text{Risk score}}=\left( {{\text{1}}.00{\text{88}}} \right)*{\text{LINC}}0{\text{1354}} \hfill \\ +\left( {0.{\text{27}}0{\text{5}}} \right)*{\text{LINC}}0{\text{2257}}+\left( {0.{\text{4247}}} \right)*{\text{AC}}0{\text{83967}}.{\text{1}} \hfill \\ +\left( { - {\text{1}}.{\text{3562}}} \right){\text{ }}*{\text{AC}}00{\text{5342}}.{\text{2}}+{\text{ }}\left( { - {\text{1}}.{\text{2487}}} \right){\text{ }}*{\text{AC}}00{\text{5}}0{\text{5}}0.{\text{3}}. \hfill \\ \end{gathered}\)
Construction of a prognostic model based on amino acid metabolism-related lncRNAs. (A) Forest plot of univariate Cox regression identifying lncRNAs associated with overall survival (OS) in CRC patients. (B) Multivariate Cox regression analysis showing five independent prognostic lncRNAs. (C) Risk score distribution, survival status, and expression heatmap of the five lncRNAs. (D) Principal component analysis (PCA) plot illustrating the distribution of patients in high- and low-risk groups based on the lncRNA signature.
The prognostic of patient with CRC and amino acid metabolism related LncRNAs was validated
Next, the result of K-M survival analysis also showed that patients with CRC in the high-risk group had a lower OS (p < 0.05) (Fig. 3A). The diagnostic ROC showed that the predictive efficacy of the prognostic model (Fig. 3B). Additionally, time-dependent ROC analysis showed that the AUC predictive values of the prognostic model for 1-, 3-, and 5-year survival rates of patients were 0.714, 0.674, and 0.653, respectively, which had reliable predictive ability (Fig. 3C).
Validation of the prognostic model in CRC patients. (A) Kaplan-Meier survival analysis comparing OS between high- and low-risk groups (log-rank test, p < 0.05). (B) ROC curve showing the overall predictive accuracy of the model. (C) Time-dependent ROC curves indicating model performance at 1-, 3-, and 5-year survival (AUCs: 0.714, 0.674, and 0.653, respectively).
The association between risk scores and clinical characteristics was explored
We next explored the association between risk scores and clinical characteristics. The stratified analysis of the risk score of patients according to clinical stage showed that the risk score was closely related to stage and TNM stage (Fig. 4A–D). Specifically, there were significant differences between stage I and stage III, stage I and IV, T2 and T3, T2 and T4, N0 and N2, N1 and N2, and M0 and M1 (Fig. 4A–D).
Associations between risk scores and clinical characteristics. (A–D) Boxplots showing the distribution of risk scores across clinical stage (I–IV), T stage (T2–T4), N stage (N0–N2), and M stage (M0 vs. M1). Statistically significant differences were observed among subgroups (ANOVA with Tukey’s post hoc test, *p < 0.05).
Tumor immune microenvironment analysis
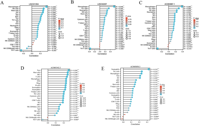
Next, the Estimate algorithm was employed for the evaluation of Stromal, Estimate, and immune scores. The result suggested the high-risk group showed higher matrix scores (p < 0.001, Fig. 5A). Among the 22 types of immune cells, only plasma cells and regulatory T cells (Tregs) showed statistically significant differences between the two groups (p < 0.05), while other immune subsets showed non-significant trends (p < 0.05, Fig. 5B). In addition, the correlation analysis showed that the risk score was positively correlated with factors including activated NK cell and macrophage, and negatively correlated with T cell follicular helper (Fig. 5C). In high-risk cohort, immune related genes HAVCR2 and SIGLEC15 expression significantly higher (p < 0.05, Fig. 5D). The expression levels of the five identified lncRNAs demonstrated a notable positive correlation with macrophage abundance and, conversely, exhibited a negative correlation with the relative content of Th17 cells (p < 0.001, Fig. 6A–E).
Analysis of tumor immune microenvironment between high- and low-risk groups. (A) Boxplot comparing Stromal, Immune, and ESTIMATE scores calculated using the ESTIMATE algorithm. (B) Relative proportions of 22 immune cell types (e.g., Tregs, plasma cells, macrophages) assessed by CIBERSORT algorithm and compared between groups. (C) Heatmap showing the correlations between risk scores and immune cell infiltration levels. (D) Differential expression analysis of immune checkpoint genes (e.g., HAVCR2, SIGLEC15) between high- and low-risk groups (*p < 0.05).
Correlations between the five prognostic lncRNAs and immune cell subtypes. (A–E) Lollipop plots showing Spearman correlation coefficients between each lncRNA and immune cells. Positive associations with macrophages and negative associations with Th17 cells were most prominent. Statistical significance: ***p < 0.001.
LINC01354 SiRNA or LINC02257 SiRNA inhibits the proliferation of HCT116 cells
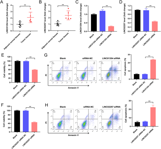
In order to validate the function of identified lncRNAs in CRC, RT-qPCR and CCK8 assays were applied. As indicated in Fig. 7A,B, LINC01354 and LINC02257 levels were significantly upregulated compared with that in adjacent tissue. In addition, LINC01354 siRNA and LINC02257 significantly inhibited the expression of LINC01354 and LINC02257 in HCT116 cells, respectively (Fig. 7C,D). Moreover, the result of CCK8 suggested LINC01354 siRNA or LINC02257 prevented the proliferation of HCT116 dramatically (Fig. 7E,F). The data of FACS indicated LINC01354 siRNA or LINC02257 notably induced the apoptosis of HCT116 cells (Fig. 7G,H). These results suggested that inhibition of the identified lncRNAs inhibited the proliferation of CRC cells.
Functional validation of LINC01354 and LINC02257 in HCT116 cells. (A,B) Expression levels of LINC01354 and LINC02257 in CRC tumor and adjacent normal tissues by RT-qPCR. (C,D) Knockdown efficiency of LINC01354 and LINC02257 siRNAs in HCT116 cells. (E,F) Cell viability analysis by CCK-8 assay showing inhibition of proliferation following siRNA transfection. (G,H) Flow cytometry analysis indicating increased apoptosis in siRNA-treated cells (*p < 0.01, n = 3).
LINC01354 SiRNA or LINC02257 SiRNA inhibits the migration of HCT116 cells
We next explored the function of identified lncRNAs on CRC cell migration. As indicated in Fig. 8A,B, LINC01354 siRNA or LINC02257 siRNA significantly prevent the migration of HCT116 cells. All these data illustrated the identified lncRNAs play important roles in CRC.
Effect of LINC01354 and LINC02257 knockdown on CRC cell migration. (A,B) Transwell migration assays showing significant inhibition of HCT116 cell migration after treatment with LINC01354 siRNA or LINC02257 siRNA. Migrated cells were stained with crystal violet and counted under a microscope (**p < 0.01, n = 3).
Discussion
Presently, the prevalence and fatality rates of colorectal cancer remain elevated, with a disproportionately limited corpus of research dedicated to the clinical prognosis of colorectal cancer in comparison to investigations pertaining to its diagnosis and therapeutic modalities19. Early on, the prognostic clinical predictions primarily relied on clinicopathological attributes, encompassing factors such as age, pathological grading, and TNM staging20. It is difficult to make accurate prognostic predictions based on these clinicopathologic features due to the high degree of bias in these features. The heightened proliferation rate of cancer cells results in an augmented requirement for energy and biomolecules21. The reconfiguration of energy metabolism has garnered recognition as an emerging hallmark of cancer within the scientific discourse. Metabolic reprogramming is a hallmark observed in colorectal cancer and in the development of drug resistance, in which amino acid metabolism plays a key role22,23. Amino acids constitute essential cyto-structural components and serve as vital energy sources imperative for normal cellular growth, differentiation, and functionality. Disorders of amino acid metabolism are associated with many pathological conditions, including metabolic diseases, cardiovascular diseases24immune disorders25 and cancer26. In recent years, studies to predict the risk of cancer death based on LncRNA profiles have become a new hotspot for researchers, but so far, these studies have failed to identify reliable indicators for predicting CRC prognosis27.
This study aimed to identify amino acid metabolism-related genes for colorectal cancer prognosis prediction using multiple factors regression analysis. Five independent prognostic amino acid metabolism-related lncRNAs were identified from the TCGA dataset. Subsequently, LASSO Cox analysis was employed to construct the prognosis model. Our model integrates amino acid metabolic pathways and lncRNA signatures, building upon previous frameworks that were limited to transcriptomic or clinical predictors alone. Recent studies have suggested similar approaches involving immunometabolism and lncRNA-mediated regulation in cancer28,29. Prognostic and survival analyses conducted independently indicated that the prognostic model serves as a standalone risk factor for assessing patient prognosis. The high-risk group demonstrated a significantly poorer prognosis compared to the low-risk. We also determined differences in risk scores between different clinical characteristics. In addition, the risk score and the group of a certain differences in tumor microenvironment, also has carried on the immune to independent prognostic lncRNA correlation analysis.
LINC01354 has been characterized as a pivotal oncogenic driver across diverse cancer types, encompassing endometrial cancer and lung cancer30. Prior investigations have demonstrated that the suppression of LINC01354 impedes cellular proliferation, migration, and the formation of the epithelial-mesenchymal transition (EMT) phenotype in CRC cells31. This study not only found LINC02257 in colorectal cancer biology functions associated with amino acid metabolic pathways, also confirmed its prognostic significance. A similar conclusion was reached by a bioinformatics study, which found that high LINC02257 expression in colon cancer was more prone to poor prognosis and correlated with various clinical features32.
Abundant evidence underscores the pivotal role of amino acid metabolism in the progression, prognosis, and therapeutic considerations of colorectal cancer. Notably, glutamine addiction manifests as a prominent characteristic in numerous tumor types, including colorectal cancer22. Glutamine serves as the principal precursor for glutamate, subsequently contributing to the constitution of glutathione, a primary component among cellular antioxidants. Hence, glutamine assumes an indirect role in preserving cellular REDOX homeostasis. Spada et al. discerned the significance of glutamine as a critical metabolite for cell growth, noting that its deprivation attenuates the proliferation of colorectal cancer cells. Additionally, a deficiency in serine impedes colorectal cancer cell proliferation in both in vitro settings and in vivo tumor growth. In a p53-dependent manner, Liu et al. observed that the overexpression of circMYH9 fosters colorectal cancer proliferation through the regulation of serine/glycine metabolism and REDOX homeostasis33. Serine and glycine starvation sensitize a range of cancer cells to radiotherapy, including colorectal cancer23. A deficiency in glutamine enhances the surface expression of SLC1A3 in colon cancer cells through the activation of the p53 signaling pathway34,35. Serine metabolism regulates YAP activity through USP7 in colon cancer36,37.
Immunotherapy, grounded in the interplay of immune cells and the TME, assumes a crucial role in colorectal cancer38. The activation and functional adaptability of immune cells intricately intertwine with metabolic reprogramming, an imperative process essential for supplying the requisite energy and substrates facilitating this dynamic transformation39. Beyond their role as substrates for protein synthesis, amino acids serve dual functions by contributing to energy generation and the production of functional metabolites, thereby participating in essential physiological processes. Numerous amino acids and their derivatives are categorized as neurotransmitters, playing discernible roles in transmitting signals between nerve cells or mediating communication between nerve cells and immune cells, functioning as immune transmitters. Several amino acid catabolic pathways have surfaced as pivotal checkpoints in modulating immune responses40. The molecular mechanisms underlying this interplay have recently been investigated, including the role of lncRNAs as immunometabolic regulators in the tumor microenvironment41,42. Therefore, we need to further explore the home of amino acid metabolism and tumor immune microenvironment crosstalk, which may put forward new clinical reference for cancer treatment. Our experimental validation was limited to the HCT116 cell line. Future studies should assess the expression patterns of these lncRNAs in a broader panel of CRC cell lines with varying degrees of malignancy and metabolic activity to validate their functional relevance more comprehensively. In addition, while we showed that silencing LINC01354 and LINC02257 inhibits proliferation and migration in vitro, we did not investigate the effects under amino acid deprivation or supplementation (e.g., glutamine starvation). Future studies integrating metabolic modulation with lncRNA silencing would provide mechanistic insights.
In conclusion, we sought to elucidate the importance of AAM-associated lncRNAs in CRC by constructing prognostic models for predicting prognosis and identifying immune and molecular features of patients with colorectal cancer. However, real-world cohort studies are needed.
Data availability
The datasets used or analyzed during the current study are available from the corresponding author on reasonable request.
Abbreviations
- CRC:
-
Colorectal cancer
- α-KG:
-
α-ketoglutarate
- HSF1:
-
Heat shock factor 1
- TCGA:
-
The cancer genome atlas
- AMRGs:
-
Acid metabolism-related genes
- OS:
-
Overall survival
References
Kobecki, J., Gajdzis, P., Mazur, G. & Chabowski, M. Prognostic potential of Nectin expressions in colorectal cancer: an exploratory study. Int. J. Mol. Sci. 2 (21). https://doi.org/10.3390/ijms242115900 (2023).
Alzamami, A. Implications of single-cell immune landscape of tumor microenvironment for the colorectal cancer diagnostics and therapy. Med. Oncol. Northwood, London, England). 40(12), 352. https://doi.org/10.1007/s12032-023-02226-z (2023).
Quan, J. et al. Acyl-CoA synthetase long-chain 3-mediated fatty acid oxidation is required for TGFβ1-induced epithelial-mesenchymal transition and metastasis of colorectal carcinoma. Int. J. Biol. Sci. 18 (6), 2484–2496. https://doi.org/10.7150/ijbs.69802 (2022).
Safrhansova, L., Hlozkova, K. & Starkova, J. Targeting amino acid metabolism in cancer. Int. Rev. Cell. Mol. Biol.. 373, 37–79. https://doi.org/10.1016/bs.ircmb.2022.08.001 (2022).
Sharma, S., Agnihotri, N. & Kumar, S. Targeting fuel pocket of cancer cell metabolism: A focus on Glutaminolysis. Biochem. Pharmacol. 198, 114943. https://doi.org/10.1016/j.bcp.2022.114943 (2022).
Doubleday, P. F., Fornelli, L., Ntai, I. & Kelleher, N. L. Oncogenic KRAS creates an aspartate metabolism signature in colorectal cancer cells. FEBS J. 288 (23), 6683–6699. https://doi.org/10.1111/febs.16111 (2021).
Reid, M. A. et al. IKKβ promotes metabolic adaptation to glutamine deprivation via phosphorylation and Inhibition of PFKFB3. Genes Dev. 15 (16), 1837–1851. https://doi.org/10.1101/gad.287235.116 (2016).
Sniegowski, T., Korac, K., Bhutia, Y. D. & Ganapathy, V. SLC6A14 and SLC38A5 drive the Glutaminolysis and Serine-Glycine-One-Carbon pathways in cancer. Pharmaceuticals (Basel, Switzerland). Mar 4 (3). https://doi.org/10.3390/ph14030216 (2021).
Zhao, X., Fu, J., Du, J. & Xu, W. The role of D-3-Phosphoglycerate dehydrogenase in cancer. Int. J. Biol. Sci. 16 (9), 1495–1506. https://doi.org/10.7150/ijbs.41051 (2020).
Zheng, Y. et al. Amino acid metabolism reprogramming: shedding new light on T cell anti-tumor immunity. J. Exp. Clin. Cancer Res. 3 (1), 291. https://doi.org/10.1186/s13046-023-02845-4 (2023).
Linder, S. J. et al. Inhibition of the proline metabolism rate-limiting enzyme P5CS allows proliferation of glutamine-restricted cancer cells. Nat. Metab. 13 https://doi.org/10.1038/s42255-023-00919-3 (2023).
Li, J. et al. Heat shock factor 1 epigenetically stimulates Glutaminase-1-Dependent mTOR activation to promote colorectal carcinogenesis. Mol. Ther. J. Am. Soc. Gene Therapy. 5 (7), 1828–1839. https://doi.org/10.1016/j.ymthe.2018.04.014 (2018).
Zhan, D. T. & Xian, H. C. Exploring the regulatory role of LncRNA in cancer immunity. Front. Oncol. 13, 1191913. https://doi.org/10.3389/fonc.2023.1191913 (2023).
Xia, H. et al. LncRNA digeorge syndrome critical region gene 5: A crucial regulator in malignant tumors. Biomed. Pharmacother. 141, 111889. https://doi.org/10.1016/j.biopha.2021.111889 (2021).
Hu, Q. et al. Amino acid metabolism regulated by lncrnas: the propellant behind cancer metabolic reprogramming. Cell. Commu. Signal. CCS. May 1 (1), 87. https://doi.org/10.1186/s12964-023-01116-1 (2023).
Roh, J., Im, M., Chae, Y., Kang, J. & Kim, W. The involvement of long Non-Coding RNAs in Glutamine-Metabolic reprogramming and therapeutic resistance in cancer. Int. J. Mol. Sci. 26 (23). https://doi.org/10.3390/ijms232314808 (2022).
Guo, Y. et al. Role of LncRNAs in regulating cancer amino acid metabolism. Cancer Cell. Int. 13 (1), 209. https://doi.org/10.1186/s12935-021-01926-8 (2021).
Lei, Q., Yuan, B., Liu, K., Peng, L. & Xia, Z. A novel prognostic related LncRNA signature associated with amino acid metabolism in glioma. Front. Immunol. 14, 1014378. https://doi.org/10.3389/fimmu.2023.1014378 (2023).
Pan, Q. et al. Nano-enabled colorectal cancer therapy. J. Controlled Release Soc. 362, 548–564. https://doi.org/10.1016/j.jconrel.2023.09.014 (2023).
Kido, H. et al. The metabolic parameters based on volume in PET/CT are associated with clinicopathological N stage of colorectal cancer and can predict prognosis. EJNMMI Res. 6 (1), 87. https://doi.org/10.1186/s13550-021-00831-5 (2021).
Xie, H. et al. Adipose triglyceride lipase activity regulates cancer cell proliferation via AMP-kinase and mTOR signaling. Biochim. Biophys. Acta Mol. Cell. Biology Lipids 1865 (9), 158737. https://doi.org/10.1016/j.bbalip.2020.158737 (2020).
Spada, M. et al. Glutamine starvation affects cell cycle, oxidative homeostasis and metabolism in colorectal cancer cells. Antioxidants (Basel, Switzerland). 10 (3). https://doi.org/10.3390/antiox12030683 (2023).
Falcone, M. et al. Sensitisation of cancer cells to radiotherapy by Serine and Glycine starvation. Br. J. Cancer. 127 (10), 1773–1786. https://doi.org/10.1038/s41416-022-01965-6 (2022).
Maszka, P. et al. Metabolomic footprint of disrupted energetics and amino acid metabolism in neurodegenerative diseases: perspectives for early diagnosis and monitoring of therapy. Metabolites 1 (3). https://doi.org/10.3390/metabo13030369 (2023).
Mondanelli, G. et al. Amino acid metabolism as drug target in autoimmune diseases. Autoimmun. Rev. 18 (4), 334–348. https://doi.org/10.1016/j.autrev.2019.02.004 (2019).
Sato, M. et al. L-type amino acid transporter 1 is associated with chemoresistance in breast cancer via the promotion of amino acid metabolism. Sci. Rep. 12 (1), 589. https://doi.org/10.1038/s41598-020-80668-5 (2021).
Huang, B. et al. Qingjie Fuzheng granule prevents colitis-associated colorectal cancer by inhibiting abnormal activation of NOD2/NF-κB signaling pathway mediated by gut microbiota disorder. Chin. Herb. Med. 17 (3), 500–512. https://doi.org/10.1016/j.chmed.2025.04.001 (2025).
Liang, L. et al. Bioinformatic analyses and integrated machine learning to predict prognosis and therapeutic response based on E3 Ligase-Related genes in colon cancer. J. Cancer. 15 (16), 5376–5395. https://doi.org/10.7150/jca.98723 (2024).
Fu, X. Y. et al. Three rounds of Stability-Guided optimization and systematical evaluation of oncolytic peptide LTX-315. J. Med. Chem. 67 (5), 3885–3908. https://doi.org/10.1021/acs.jmedchem.3c02232 (2024).
Yang, G., Yang, C., She, Y., Shen, Z. & Gao, P. Dec. LINC01354 enhances the proliferation and invasion of lung cancer cells by regulating miR-340-5p/ATF1 signaling pathway. Artif. Cells Nanomed. Biotechnol. 47(1), 3737–3744. https://doi.org/10.1080/21691401.2019.1667816 (2019).
Li, J., He, M., Xu, W. & Huang, S. LINC01354 interacting with hnRNP-D contributes to the proliferation and metastasis in colorectal cancer through activating Wnt/β-catenin signaling pathway. J. Exp. Clin. Cancer Res. CR 15 (1), 161. https://doi.org/10.1186/s13046-019-1150-y (2019).
Xiao, J., Liu, Y., Yi, J. & Liu, X. LINC02257, an enhancer RNA of prognostic value in colon adenocarcinoma, correlates with Multi-Omics Immunotherapy-Related analysis in 33 cancers. Front. Mol. Biosci. 8, 646786. https://doi.org/10.3389/fmolb.2021.646786 (2021).
Liu, X. et al. CircMYH9 drives colorectal cancer growth by regulating Serine metabolism and redox homeostasis in a p53-dependent manner. Mol. Cancer 8 (1), 114. https://doi.org/10.1186/s12943-021-01412-9 (2021).
Sun, J. et al. SLC1A3 contributes to L-asparaginase resistance in solid tumors. EMBO J. 4 (21), e102147. https://doi.org/10.15252/embj.2019102147 (2019).
Tajan, M. et al. A Role for p53 in the Adaptation to Glutamine Starvation through the Expression of SLC1A3. Cell Metab. 28(5), 721–736.e6. https://doi.org/10.1016/j.cmet.2018.07.005 (2018).
Zhang, W. et al. Generation and validation of intracellular ubiquitin variant inhibitors for USP7 and USP10. J. Mol. Biol.. 10 (22), 3546–3560. https://doi.org/10.1016/j.jmb.2017.05.025 (2017).
Zhao, X. et al. Serine metabolism regulates YAP activity through USP7 in colon cancer. Front. Cell. Dev. Biol. 9, 639111. https://doi.org/10.3389/fcell.2021.639111 (2021).
Shao, Y. et al. CXCL8 induces M2 macrophage polarization and inhibits CD8(+) T cell infiltration to generate an immunosuppressive microenvironment in colorectal cancer. FASEB J. 37 (10), e23173. https://doi.org/10.1096/fj.202201982RRR (2023).
Maduka, C. V. et al. Nov. Polylactide Degradation Activates Immune Cells by Metabolic Reprogramming. Adv. Sci. (Weinheim, Baden-Wurttemberg, Germany). 10(31), e2304632. https://doi.org/10.1002/advs.202304632 (2023).
Murray, P. J. Amino acid auxotrophy as a system of immunological control nodes. Nat. Immunol. 17 (2), 132–139. https://doi.org/10.1038/ni.3323 (2016).
Wang, Y. et al. Enhanced RNA secondary structure prediction through integrative deep learning and structural context analysis. Nucleic Acids Res. 53 (11), gkaf533. https://doi.org/10.1093/nar/gkaf533 (2025).
Duan, W. W. et al. A TGF-β signaling-related LncRNA signature for prediction of glioma prognosis, immune microenvironment, and immunotherapy response. CNS Neurosci. Ther. 30 (4), e14489. https://doi.org/10.1111/cns.14489 (2024).
Funding
This study is funded by the Guangdong Second Provincial General Hospital Youth Fund (YQ2019-006); Guangzhou Science and Technology Program Project (No. 2023A03J0284); Guangdong Provincial Key R&D Programme (2022B1111020003); GuangDong Basic and Applied Basic Research Foundation (2021A1515220067, 2021A1515110712); The Technology Research Program of Guangzhou City (202201020560, 2023A03J0283).
Author information
Authors and Affiliations
Contributions
We declare that all the listed authors have participated actively in the study and all meet the requirements of the authorship. Dr. YJX designed the study and wrote the paper, Dr. FW performed research/study, Dr. YLW & EQZ managed the literature searches and analyses, Dr. YJX & JZ undertook the statistical analysis, Dr. DLC contributed to the correspondence and paper revision. All authors reviewed the manuscript.
Corresponding author
Ethics declarations
Competing interests
The authors declare no competing interests.
Consent for publication
The work described has not been published previously.
Statement of ethics
Five pairs of CRC tumor tissues and adjacent tissues were purchased from Shanghai Outdo Biotech Company (Shanghai, China). Ethical approval was obtained from ethics committee of Shanghai Outdo Biotech Co., Ltd.
Additional information
Publisher’s note
Springer Nature remains neutral with regard to jurisdictional claims in published maps and institutional affiliations.
Rights and permissions
Open Access This article is licensed under a Creative Commons Attribution-NonCommercial-NoDerivatives 4.0 International License, which permits any non-commercial use, sharing, distribution and reproduction in any medium or format, as long as you give appropriate credit to the original author(s) and the source, provide a link to the Creative Commons licence, and indicate if you modified the licensed material. You do not have permission under this licence to share adapted material derived from this article or parts of it. The images or other third party material in this article are included in the article’s Creative Commons licence, unless indicated otherwise in a credit line to the material. If material is not included in the article’s Creative Commons licence and your intended use is not permitted by statutory regulation or exceeds the permitted use, you will need to obtain permission directly from the copyright holder. To view a copy of this licence, visit http://creativecommons.org/licenses/by-nc-nd/4.0/.
About this article
Cite this article
Xu, Y., Wu, F., Wu, Y. et al. Prognostic signature and tumor microenvironment infiltration based on amino acid metabolism-related genes and lncRNAs of colorectal cancer. Sci Rep 15, 32794 (2025). https://doi.org/10.1038/s41598-025-17111-0
Received:
Accepted:
Published:
Version of record:
DOI: https://doi.org/10.1038/s41598-025-17111-0










