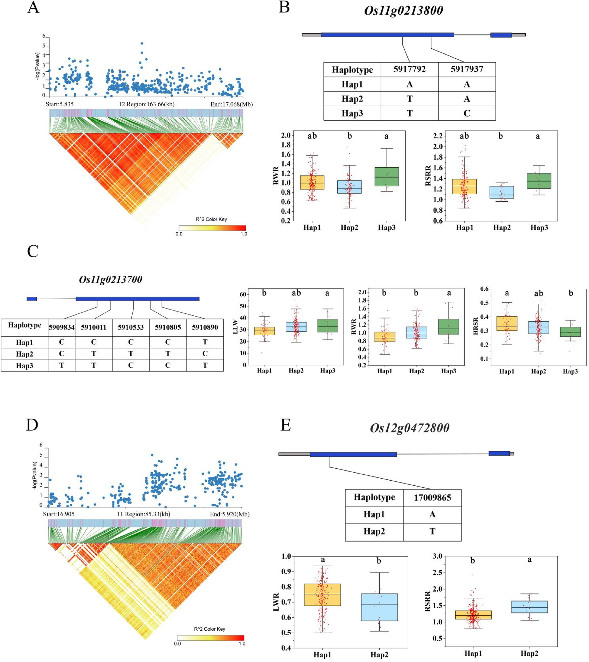
Fig. 7

Analysis of gene architecture and haplotypes of Os11g0213700, Os11g0213800 and Os12g0472800. (A) Regional Manhattan plot and linkage disequilibrium (LD) heat map of Os11g0213700 and Os11g0213800. (B) Gene structure and haplotype analysis of Os11g0213700. (C) Gene structure and haplotype analysis of Os11g0213800. (D) Regional Manhattan plot and LD heat map of Os11g0213700 and Os12g0472800. (E) Gene structure and haplotype analysis of Os12g0472800. Lowercase letters indicated significance between treatments at the 0.05 level. The significant difference analysis was performed using the One-way ANOVA.