Fig. 1
From: Cathepsin B in human peripheral blood lymphocytes as a peripheral biomarker for cardiac hypertrophy

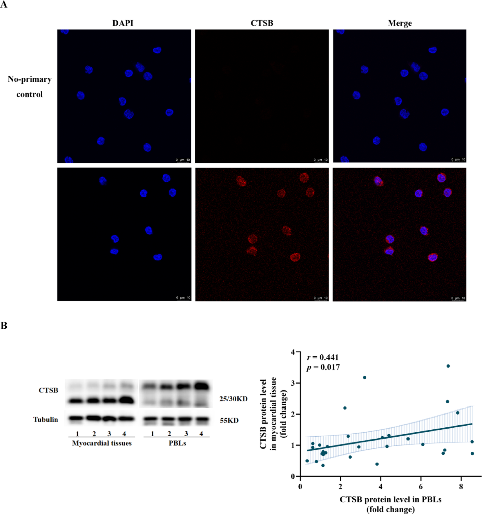
Expression of cathepsin B (CTSB) in human PBLs. (A) Immunofluorescence staining deteced the cathepsin B expression in human PBLs. No-primary control refers to the condition without primary antibody incubation. Scale bar = 10 μm. (B) Cathepsin B protein expession in both PBLs and in left atrial appendage tissues from 30 patients were assessed using western blotting analysis. Original blots are presented in Supplementary Fig. 1. Cathepsin B protein levels were calculated by the ratio of the gray value of its protein band to the gray value of tubulin. Spearman correlation was used to analyze the correlation between the protein levels of cathepsin B in PBLs and that in myocardial tissues. The shaded area represent 95% confidence bands.