Abstract
Melanoma, influenced by changes in deoxyribonucleic acid (DNA), requires early detection for effective treatment. Traditional melanoma research often employs supervised learning methods, which necessitate large, labeled datasets and are sensitive to hyperparameter settings. This paper presents a diagnostic model for melanoma, utilizing a semi-supervised generative adversarial network (SS-GAN) to enhance the accuracy of the classifier. The model is further optimized through an enhanced artificial bee colony (ABC) algorithm for hyperparameter tuning. Conventional SS-GANs face challenges such as mode collapse, weak modeling of global dependencies, poor generalization to unlabeled data, and unreliable pseudo-labels. To address these issues, we propose four improvements. First, we add a reconstruction loss in the generator to minimize mode collapse and maintain structural integrity. Second, we introduce self-attention in both the generator and the discriminator to model long-range dependencies and enrich features. Third, we apply consistency regularization on the discriminator to stabilize predictions on augmented samples. Fourth, we use pseudo-labeling that leverages only confident predictions on unlabeled data for supervised training in the discriminator. To reduce dependence on hyperparameter choices, the Random Key method is applied, enhanced through a mutual learning-based ABC (ML-ABC) optimization. We evaluated the model on four datasets: International Skin Imaging Collaboration 2020 (ISIC-2020), Human Against Machine’s 10,000 images (HAM10000), Pedro Hispano Hospital (PH2), and DermNet datasets. The model demonstrated a strong ability to distinguish between melanoma and non-melanoma images, achieving F-measures of 92.769%, 93.376%, 90.629%, and 92.617%, respectively. This approach enhances melanoma image classification under limited labeled data, as validated on multiple benchmark datasets. Code is publicly available at https://github.com/AmirhoseinDolatabadi/Melanoma.
Similar content being viewed by others
Introduction
According to the World Health Organization (WHO), skin cancer is a significant global health issue, with over a million new cases diagnosed each year. This accounts for approximately one-third of all cancer diagnoses. The primary cause of skin cancer is ultraviolet (UV) radiation from the sun. Therefore, the WHO recommends that individuals with fair skin limit sun exposure and regularly inspect their skin for unusual growths or markings, as noted by the research of Hu et al.1.
Skin cancer is generally classified into two categories: melanoma and non-melanoma, as reported by Weir et al.2. According to the Global Cancer Observatory 2020 (GLOBOCAN 2020) report, there were 324,635 new cases of melanoma and 1,198,073 cases of non-melanoma skin cancer in 2020. Melanoma resulted in 57,043 deaths, while non-melanoma was responsible for 63,731 deaths, as noted by Bray et al.3. The age-standardized rate (ASR) for melanoma was 3.4 per 100,000 individuals, in contrast to 11 per 100,000 for non-melanoma. Ferlay et al.4 further noted that the age-standardized mortality rates were 0.56 per 100,000 for melanoma and 0.6 per 100,000 for non-melanoma. Early detection is critical, as it can significantly reduce the risk of death from skin cancer. For example, a study in Pennsylvania, United States of America (USA), reported the detection of many early-stage melanomas. These melanomas were initially superficial lesions but could progress into more dangerous forms without timely intervention. In recent years, image analysis technologies have played an increasing role in supporting early diagnosis. According to Liu and Kawashima5, artificial intelligence (AI)-assisted tools have emerged as valuable aids, providing faster and often more accurate assessments of skin lesions compared to manual inspections by clinicians.
Research gaps
Numerous investigations into melanoma have predominantly employed supervised learning methods, as seen in studies by Jayaraman et al.6, Poornima et al.7, and Luu et al.8. This technique involves training algorithms on categorized skin image datasets, where images are distinctly labeled as either melanoma or non-melanoma. The algorithm develops the ability to detect melanoma-specific patterns and features, enhancing its diagnostic precision for novel images. Nonetheless, these methods face substantial challenges. They require extensive, accurately labeled datasets, which are often scarce in the medical sector due to confidentiality concerns and the variable nature of clinical scenarios. Supervised learning models are also susceptible to overfitting if trained on limited or narrowly specific datasets, which can reduce their efficacy in unfamiliar cases. To mitigate these challenges, semi-supervised approaches, such as SS-GANs, offer a promising alternative. SS-GANs utilize a smaller set of labeled data combined with a larger pool of unlabeled data. This approach significantly enhances the accuracy and resilience of the learning process, as noted by Xu et al.9. Although SS-GANs provide important benefits over traditional supervised methods by leveraging both labeled and unlabeled data, they still suffer from several fundamental issues. These limitations significantly affect their performance in clinical environments.
One of the major limitations of SS-GANs is mode collapse, a phenomenon where the generator produces limited or repetitive outputs rather than covering the full data distribution, as recorded by Tomar and Gupta10. In melanoma detection, this becomes particularly problematic. Synthetic lesion images generated under mode collapse often lack the variety of visual characteristics found in real clinical data. These characteristics include differences in shape, color gradation, size, and irregularities at the borders. As a result, the model becomes biased toward a narrow range of lesion types, ignoring atypical or rare presentations. This significantly reduces generalizability, resulting in poor detection rates for rare melanoma subtypes. In clinical contexts, where early and accurate diagnosis is critical, failure to capture lesion heterogeneity poses a serious risk.
Another key problem is the inability of conventional SS-GANs to model long-range dependencies in medical images, as confirmed by Pacal et al.11. This is particularly concerning in dermoscopic image analysis. Accurate melanoma diagnosis depends not only on localized features but also on broader structural patterns across the lesion. For instance, asymmetrical pigment distribution, irregular streaks, and border asymmetries span across the lesion. These characteristics require a large receptive field to be interpreted correctly. Standard convolutional architectures often overlook these relationships, resulting in shallow feature representations. In practical terms, this limitation means the model may overlook subtle visual cues that are critical for identifying malignant lesions. This reduces diagnostic accuracy in real-world clinical scenarios.
SS-GANs also struggle with poor generalization to unlabeled data, which is abundant in medical domains as noted by Khan et al.12. In real-world applications, particularly for melanoma, labeled datasets are limited due to the need for expert annotation and privacy constraints. When only a small fraction of samples is labeled, the model relies heavily on the discriminator. It uses the discriminator to learn meaningful decision boundaries. However, if the discriminator fails to differentiate between malignant and benign features with limited guidance, its predictions on unlabeled samples become unreliable. This is particularly problematic for ambiguous or borderline lesions that deviate from textbook appearances. As a result, the model may misclassify cases. This reduces its effectiveness in assisting clinicians and undermines trust in AI-assisted diagnosis.
A further limitation involves the use of unreliable pseudo-labeling strategies, as demonstrated in the study by Peng et al.13. In many SS-GAN implementations, unlabeled data are automatically assigned labels based on the discriminator predictions. Without proper confidence filtering, this process can introduce substantial noise into the training pipeline. For example, if low-confidence samples are mistakenly labeled as melanoma or non-melanoma, the model learns incorrect patterns. This may lead to benign lesions being misinterpreted as having malignant features or vice versa. Such misclassifications in a clinical setting are dangerous. False positives may lead to unnecessary biopsies, while false negatives can result in missed diagnoses. Therefore, ensuring the quality of pseudo-labels is vital for maintaining diagnostic integrity and patient safety.
Beyond these architectural issues, there are also important optimization challenges that affect model performance and usability. Determining the most effective hyperparameters for melanoma detection models is complex due to variations in skin characteristics and imaging conditions across different datasets. This challenge requires sophisticated tuning techniques. Traditional methods such as grid search and genetic algorithms are frequently employed. Grid search evaluates every combination of hyperparameters within a set range to identify the optimal configuration, as used in the study by Wu et al.14. Conversely, genetic algorithms utilize principles from evolutionary biology to evolve hyperparameters towards the best solutions. Nonetheless, grid search can be prohibitively resource-demanding and inefficient as it exhaustively explores all possible combinations. Meanwhile, genetic algorithms struggle with consistent convergence and may prematurely settle on suboptimal solutions, as reported by Jiang et al.15.
Hypothesis
To address key challenges in SS-GANs for melanoma detection and the complexity of hyperparameter optimization, this study proposes five targeted hypotheses:
• hypothesis 1
• Integrating a reconstruction loss into the generator objective function is expected to mitigate mode collapse. This modification encourages the generation of structurally consistent and diverse synthetic lesion images. It is expected to improve subtype coverage and enhance generalizability across various patient cases.
• hypothesis 2
• Employing self-attention mechanisms in both the generator and the discriminator is hypothesized to strengthen the modeling of long-range spatial dependencies in dermoscopic images. This design enables the network to capture global contextual patterns, such as asymmetric pigmentation and irregular structures, allowing for more accurate predictions.
• hypothesis 3
• Incorporating consistency regularization into the discriminator will help enforce prediction stability across multiple augmented versions of the same input. This approach is expected to reduce sensitivity to noise and improve generalization, particularly on unlabeled data from imbalanced or heterogeneous datasets.
• hypothesis 4
• Utilizing a confidence-based pseudo-labeling strategy will enhance the reliability of training signals from unlabeled data. By selecting only high-confidence samples for supervised loss, this strategy aims to minimize label noise and stabilize training, ultimately improving diagnostic accuracy in clinical settings.
• hypothesis 5
• Enhancing the ABC algorithm with a mutual learning mechanism will improve hyperparameter optimization. This mechanism fosters collaborative exploration among candidate solutions, helping overcome the limitations of traditional tuning methods such as grid search and standard ABC. Consequently, the model should achieve higher diagnostic accuracy. This holds true, even under heterogeneous imaging conditions and varied skin characteristics.
Together, these five hypotheses form a comprehensive framework for addressing the core limitations of conventional SS-GANs and optimizing performance, specifically tailored to the demands of melanoma image analysis.
proposed approach overview
This study presents an advanced model for melanoma diagnosis that integrates an SS-GAN with an improved ABC algorithm for hyperparameter optimization. The SS-GAN framework utilizes a discriminator to categorize samples into three classes: melanoma (positive), non-melanoma (negative), and real versus fake.
To enhance the robustness and diagnostic reliability of the model, several architectural improvements are introduced. A reconstruction loss is incorporated into the generator to reduce mode collapse and maintain diversity among generated lesions. Self-attention modules are added to both the generator and the discriminator to enhance global context modeling. This capability is crucial for identifying intricate dermoscopic patterns. Additionally, consistency regularization is applied to the discriminator to stabilize the prediction outputs across augmented inputs. A confidence-based pseudo-labeling mechanism is also used. It selectively includes only high-confidence unlabeled samples to reduce training noise and improve label quality. To reduce dependency on fixed hyperparameter settings, the model utilizes the Random Key encoding method. This is further enhanced with a mutual learning-based ABC algorithm. This algorithm promotes a dynamic balance between exploration and exploitation during the optimization process.
key contributions
The main contributions of this paper are outlined as follows:
-
This paper implements an SS-GAN for melanoma detection, offering a substantial contribution to the field. This method effectively addresses the limited availability of labeled data, a common challenge in medical imaging. The model uses a semi-supervised learning (SSL) framework. It combines both labeled and unlabeled data to enhance the learning process. This makes the approach particularly useful when acquiring fully labeled datasets is difficult or costly. As a result, the model achieves notable gains in classification performance on benchmark melanoma datasets, validating its capability to operate effectively with scarce labeled data.
-
To overcome the limitations of conventional SS-GANs, the model integrates four architectural enhancements. (a) A reconstruction loss in the generator prevents mode collapse and maintains lesion diversity. (b) Self-attention mechanisms in both the generator and discriminator capture long-range dependencies in dermoscopic images. (c) Consistency regularization on the discriminator stabilizes predictions under variations in augmented inputs. (d) A confidence-guided pseudo-labeling mechanism reduces label noise and improves learning from unlabeled samples. These improvements enable the model to capture the complexity of melanoma features more accurately and enhance its generalization across diverse clinical cases.
-
Hyperparameter tuning plays a crucial role in achieving optimal performance, particularly in complex models such as GANs. In this study, the ABC algorithm is used to dynamically and efficiently adjust the hyperparameters of the model. This bio-inspired approach eliminates the need for exhaustive search. It reduces computational costs and enhances the scalability of the model for deployment in real-world clinical environments.
-
A key innovation is the enhancement of the ABC algorithm through a mutual learning mechanism. In this improved framework, candidate solutions within the ABC population share information during the search process. This cooperation accelerates convergence and helps avoid getting stuck in local optima. The algorithm promotes collaborative exploration of the hyperparameter space. This process identifies more effective configurations, which significantly improve the performance of the model in melanoma diagnosis.
Organization of the paper
The remainder of this study is organized as follows: Sect. 2 reviews previous research in melanoma detection. Section 3 describes our proposed method for diagnosing melanoma, while Sect. 4 presents the results of our experiments. Finally, Sect. 5 provides a conclusion for this paper.
Related work
In recent years, a range of techniques for diagnosing melanoma has emerged, including approaches based on machine learning (ML), deep learning (DL), and transfer learning (TL). Each of these methodologies is explored in detail in the following sections of this paper.
Machine learning
Over the years, the techniques for automatically classifying melanoma have evolved substantially, particularly in the early 2000s, a crucial period for introducing these methods. In these foundational years, there was an emphasis on using simple, manually crafted features to distinguish between melanoma and non-melanoma cases. These essential features focused on vital characteristics such as shape, color, and texture. Detailed studies investigated shape-related attributes16 color details17 and textural properties18 as primary factors for differentiation19.
Several studies employed supervised machine learning with explicit feature extraction followed by conventional classifiers. In 2023, Poornima et al.7 worked with the MedNode dataset. They applied image enhancement and segmentation to extract features related to ABCD (asymmetry, border, color, diameter) and statistical attributes. Classification was conducted using feed-forward neural networks (FFNN), support vector machine (SVM), and k-nearest neighbors (KNN). Luu et al.8 analyzed the optical properties of skin using Mueller matrix-based imaging. These polarimetric data were processed using KNN, decision trees (DT), and SVM for cancer detection. Naghavipour et al.20 offered an open-source guide to ML for melanoma recognition in dermoscopy. It covers data processing, lesion boundary detection, and model comparison among artificial neural network (ANN), SVM, and KNN. Their findings indicate that ANN achieves superior accuracy. In 2024, Camargo et al.21 presented a skin lesion classification framework combining KNN and SVM models. Their method incorporated image preprocessing via Otsu thresholding and feature extraction based on the criteria of ABCD.
Some studies used hybrid methods or techniques enhanced by metaheuristics to improve performance. In 2023, Liu and Kawashima5 introduced a method for melanoma identification. It uses reinforcement learning for skin segmentation and applies an enhanced fish migration optimizer (EFMO) for both feature extraction and SVM tuning. Ghahfarrokhi et al.22 developed a computer-aided diagnosis (CAD) framework. It combines an online region-based active contour model (ORACM) for region of interest (ROI) detection with a non-dominated sorting genetic algorithm II (NSGA-II) for feature selection. They utilized a pattern recognition neural network (PatNet) for classification, achieving strong performance. Chaugule et al.23 proposed an automated tool for skin cancer diagnosis. Their pipeline includes image preprocessing, feature extraction, and classification via convolutional neural networks (CNNs), SVMs, and random forests (RF). Alenezi et al.24 built a hybrid system by integrating deep residual networks with Relief-based feature selection. Model performance was further refined using SVM and Bayesian optimization. In 2025, Paramasivam et al.25 utilized the Visual Geometry Group 16 (VGG16) DL architecture to extract relevant features from skin lesion images. They applied several ML classifiers, including DT, KNN, logistic regression (LR), RF, and SVM, for lesion classification. The bat algorithm (BA) was employed to optimize model hyperparameters.
Some studies explored unsupervised learning and clustering techniques. In 2024, Romero-Morelos et al.26 introduced a non-invasive diagnostic strategy for melanoma by analyzing the fractal characteristics of skin lesion boundaries. They applied principal component analysis (PCA) and iterative k-means clustering, two unsupervised learning methods, to perform classification.
Several ensemble and fusion-based models were also proposed. In 2024, Courtenay et al.27 investigated the use of near-infrared hyperspectral imaging for identifying non-melanoma skin cancers. Their method utilized a hybrid CNN to extract features and applied SVM for classification. They also evaluated how transfer learning influences model performance. In 2025, Mishra et al.28 proposed a novel melanoma identification method that combines multiple KNN algorithms into a fused model. This model is further optimized using an indoor positioning system (IPS) to enhance classification accuracy.
Deep learning
While classical machine learning methods laid the foundation for melanoma classification, the field has progressively moved toward more data-driven deep learning approaches that can automatically extract high-level features.
Many studies focus on supervised models that use CNNs and labeled datasets to learn useful features. In 2023, Tembhurne et al.29 proposed an integrated skin cancer detection pipeline that combines CNNs for feature extraction with traditional ML techniques for feature refinement. Their method incorporated contourlet transforms and local binary pattern (LBP) histograms to enhance image interpretation. Waheed et al.30 developed a graphics processing unit (GPU)-accelerated DL system. This method utilized a pre-trained CNN to differentiate melanoma from benign lesions. Bandy et al.31 developed a CNN-based classification model designed to enhance the receiver operating characteristic–area under the curve (ROC-AUC) scores. They integrated various AI clustering algorithms to enhance decision-making. In 2024, Angeline et al.32 introduced a computer-aided skin cancer detection system that employs a two-phase CNN to extract high-level features. These features are then combined with ABCD dermatological rules and ensemble classifiers, such as gradient boosting and extreme gradient boosting (XGBoost), to enhance the reliability of classification. Veeramani et al.33 proposed a double-decker CNN (DDCNN) for melanoma classification. It incorporates a novel ‘F’ Flag feature, intra-class variance score, and hybrid feature fusion to improve the diagnosis of malignant lesions. Veeramani et al.34 suggested a multi-class skin cancer detection system. It combines you only look once version 7 (YOLOv7) with explainable AI (XAI) techniques, such as local interpretable model-agnostic explanations (LIME) and Shapley Additive exPlanations (SHAP). This system ensures transparent and reliable melanoma classification across eight skin cancer types, including melanoma. In 2025, Hu and Zhang35 introduced a melanoma recognition framework that incorporates multiple CNNs, with an ML-ABC algorithm guiding the optimization. The model also incorporates reinforcement learning strategies to more effectively address class imbalance issues during training. Kaur et al.36 proposed an end-to-end CAD solution for melanoma. Their framework begins with image preprocessing using morphological filters and employs context-aware deep aggregation networks for feature extraction. It then applies deep learning-based segmentation and classification to distinguish between benign and malignant skin lesions. Adamu et al.37 developed an innovative approach for tuning CNN hyperparameters in skin cancer analysis, relying on the manta ray foraging optimization (MRFO) algorithm. This method systematically refines model parameters, yielding enhanced classification accuracy.
Another area of research explores semi-supervised and self-supervised learning to address the challenge of small or partially labeled datasets. In 2023, Dong et al.38 proposed a semi-supervised multi-path grid network (SSGNet) that integrates colorization and classification branches. These branches share an encoder and utilize spatial self-attention, along with a multi-scale residual grid structure, to enhance feature extraction. Zhou et al.39 developed an SSL method. This method combines label smoothing with consistency regularization. The goal is to reduce the impact of noisy pseudo-labels and improve classification reliability in medical imaging. Zhu et al.40 introduced a semi-supervised framework that incorporates two components: noisy-consistent sample learning (NCSL) and uncertainty-aware attention. These components help refine pseudo-labels and integrate discriminative features for improved skin lesion classification. Peng et al.13 proposed a dynamic semi-supervised approach. The model combines multi-curriculum pseudo-labeling (MCPL) with label smoothing (LS). It adjusts class-wise confidence thresholds to enhance learning from imbalanced and unlabeled datasets, including those containing melanoma images. In 2024, Lal et al.41 presented a semi-automated framework using self-supervised learning. The method utilizes deep convolutional GANs (DCGAN) to augment the training data, starting with unlabeled images and refining the classification using labeled ones. Yuan et al.42 developed a semi-supervised melanoma classifier using self-feedback threshold focal learning (STFL). This method dynamically selects unlabeled samples and applies focal loss to handle class imbalance during training. In 2025, Wang43 proposed a self-supervised learning approach for multimodal, multilabel skin lesion classification, utilizing clustering-based pseudo-labels and a label-relation-aware module with attention-enhanced CNNs.
Some newer models utilize GANs and transformer architectures to enhance data variation and feature extraction. Albraika et al.44 designed a DL-based diagnostic model for melanoma. The process began with image enhancement and augmentation. Segmentation was then performed using the k-means clustering algorithm. Features were extracted using capsule networks, and classification was performed using sparse autoencoders (SAE) combined with crow search optimization (CSO). Sukanya et al.45 introduced a multi-stage framework. First, the self-adaptive sea lion optimization algorithm was used to segment the lesion. Then, texture features were analyzed using deep belief networks (DBNs) for classification. Nirmala et al.46 proposed a method combining GAN-generated synthetic melanoma images with a CNN model. The model uses the VGG-16 architecture for efficient skin lesion classification. This method reduces preprocessing time and enhances diagnostic accuracy. Wang et al.47 proposed a two-step detection system. In the first phase, they applied styleGANs with adaptive discriminator augmentation to increase dataset diversity. In the second phase, they used a dual-branch vision transformer to extract deep features for melanoma detection. Ju et al.48 built a DL-based identification model integrating dilated convolutions with off-policy proximal policy optimization (PPO). They also utilized a GAN to generate synthetic samples, which helped to resolve the class imbalance. Suryanarayana et al.49 employed a spatiotemporal joint graph convolutional network (STJGCN) combined with a red panda optimization algorithm (RPOA) for classification. Noise reduction was achieved through preprocessing using the information exchange multi-Bernoulli filter (IEMBF). Veeramani et al.50 submitted a melanoma information improved generative adversarial network (MELIIGAN) framework. It uses AI-based reconstruction, stacked residual blocks, and hybrid loss functions to aid early melanoma diagnosis from dermoscopic images.
Transfer learning
Due to the limited dataset sizes, many recent studies employ transfer learning by applying pre-trained models to enhance melanoma detection. These methods utilize information learned from large, labeled datasets to enhance classification, particularly in cases where domain-specific data is limited.
A major group of studies relies on standard deep feature extraction with pre-trained CNNs. These methods utilize well-established architectures for image representation, which precede classification. In 2023, Thanka et al.51 designed an integrated skin cancer recognition framework that leverages VGG16 for extracting visual patterns and combining them with the XGBoost classifier to enhance prediction reliability. Shobarani et al.52 applied deep transfer learning for melanoma classification. Their approach involved enhancing images using filters and histogram equalization. Then, they utilized a densely connected convolutional network with 121 layers (DenseNet-121), the Inception architecture with a residual network version 2 (Inception-Resnet-V2), and the extreme Inception (Xception) architecture for classification. Koppolu et al.53 employed the efficient convolutional neural network–baseline model B0 (EfficientNetB0) architecture, renowned for its computational efficiency, in conjunction with data augmentation strategies to categorize skin lesions using the HAM10000 dataset, with a focus on detecting melanoma. Orhan and Yavşan54 implemented a melanoma detection approach driven by AI using popular deep learning models such as Alex Krizhevsky’s convolutional neural network (AlexNet) and mobile network (MobileNet). Their model was trained on a large image dataset and envisioned integration into a smartphone application for early screening. In 2025, Shakya et al.55 assessed three deep-learning approaches for melanoma detection. They utilized transfer learning on VGG-19, ResNet-18, and MobileNet, paired with classifiers such as DTs and SVMs. The pipeline also involves preprocessing methods, such as resizing and noise removal.
Another category comprises transfer learning methods that either utilize multiple models in conjunction or integrate deep learning with traditional machine learning techniques. In 2023, Hussain et al.56 introduced a novel dataset called Nailmelanoma, tailored for nail melanoma analysis. They evaluated seven different CNNs and applied model compression techniques to support deployment on mobile platforms, enabling the development of swift and lightweight diagnostic solutions. Kalyani et al.57 developed a hybrid model that combines the arithmetic optimization algorithm with an ensemble deep learning approach. It includes Gabor filtering for feature extraction and a U-shaped network (U-Net) for segmentation and integrates multiple deep networks for a detailed melanoma diagnosis. Viknesh et al.58 proposed a diagnostic model that merges deep learning with SVMs. The system uses CNNs for feature learning and SVM with radial basis function (RBF) kernel for classification, targeting both web and mobile platforms. In 2024, Meswal et al.59 introduced a novel melanoma identification method based on a weighted ensemble strategy, which integrates predictions from four pre-trained deep learning models: InceptionV3, VGG16, Xception, and ResNet50. The final decision is derived by assigning weights to each model based on its classification performance, thereby enhancing diagnostic precision.
A smaller group incorporates optimization and interpretability techniques into transfer learning frameworks. In 2023, Pérez and Ventura60 created a CNN-based system that operates within an active learning framework. The model iteratively improves through expert input and batch query selection, resulting in strong generalization across various datasets. In 2025, Verma et al.61 proposed a full diagnostic pipeline built on a dual-branch CNN-transformer combination. This system performs joint feature extraction and segmentation. Convolutional network next (ConvNeXt) is used with attention-based fusion, while ResNet-50 is refined with gradient-weighted class activation mapping (Grad-CAM) to enhance interpretability. They applied Henry gas solubility optimization (HGSO) and water strider algorithm (WSA) metaheuristics to further optimize performance.
A few studies have adopted augmentation-enhanced transfer learning, where augmented data improves model training despite the limited availability of labeled samples. In 2024, Vishnu et al.62 developed a detection framework that combines two neural networks trained on augmented dermoscopic data. This setup helps compensate for the limited number of samples, enabling the classification of lesions into six categories with greater robustness. Bazgir et al.63 developed a CNN architecture for skin disease diagnosis with a focus on melanoma. Their approach optimizes an Inception-based network using preprocessing filters to improve input clarity. The model is trained on a dataset of 2637 curated dermoscopic images.
Limitations
Table 1 outlines various ML, DL, and TL techniques used for melanoma detection. Many existing studies on melanoma detection rely heavily on supervised learning techniques. While effective under ideal conditions, these methods require large, accurately labeled datasets, which are often expensive and time-consuming to obtain in the medical domain. Moreover, supervised models are susceptible to hyperparameter configurations, and their performance tends to degrade when facing class imbalance or noise in the data. TL is a promising approach to mitigating data scarcity by leveraging pre-trained models, but it also introduces new challenges. TL methods often face domain shifts when the source and target datasets differ. This problem reduces the ability of the model to generalize across different dermoscopic datasets. Also, most TL models do not handle hyperparameter tuning directly. As a result, their performance may drop due to poor parameter settings.
Several semi-supervised and self-supervised methods have been proposed to address the lack of labeled data in melanoma detection13,38,40,42,43. However, they often struggle with noisy pseudo-labels, poor generalization, and sensitivity to domain shifts40. SS-GANs provide a promising solution. They utilize adversarial training to combine labeled and unlabeled data, thereby enhancing feature learning and reducing the reliance on large annotated datasets. However, conventional SS-GANs still face limitations, including mode collapse, weak global dependency modeling, unreliable pseudo-labels, and instability under input variations. These issues reduce their robustness and limit their clinical applicability.
To overcome these issues, the proposed model integrates four targeted enhancements into the SS-GAN framework. First, a reconstruction loss is introduced into the generator to counter mode collapse and preserve structural details. Second, self-attention mechanisms are incorporated into both the generator and the discriminator. These help capture long-range dependencies and improve the quality of learned features. Third, consistency regularization is applied to the discriminator, ensuring stable predictions under augmented inputs. Fourth, confidence-based pseudo-labeling restricts supervised learning to only high-certainty predictions, improving label reliability. Additionally, an ML-ABC algorithm is used to reduce sensitivity to hyperparameter settings. It utilizes a random key representation to efficiently explore the search space. This integrated solution enhances generalization and boosts robustness on unlabeled data. It also reduces manual intervention in hyperparameter tuning, making the model highly suitable for clinical melanoma detection.
The proposed model
Figure 1 illustrates the overall architecture of the proposed melanoma detection model. It integrates an SS-GAN with hyperparameter optimization using the Random Key method and an ML-ABC algorithm. The model is designed as a binary classifier to distinguish between melanoma and non-melanoma cases. It utilizes both labeled and unlabeled dermoscopic images as the main input.
-
Generator: A random noise vector is fed into the generator as input to produce synthetic feature vectors. This noise input is a standard feature in GAN-based models, helping to improve feature diversity and mitigate mode collapse. In our approach, the generator incorporates a novel self-attention module and a reconstruction loss (\(\:{L}_{r}\)). These components are not used in conventional SS-GAN architectures. The self-attention mechanism processes the input noise to model internal feature dependencies, leading to improved diversity in generated features. The reconstruction loss is designed to reduce mode collapse and enhance diversity in the generated features. Additionally, the generator employs an unsupervised loss (\(\:{L}_{{G}_{usup}}\)), which is commonly used in conventional SS-GANs. This loss guides feature generation to align with real data distributions.
-
Discriminator: The discriminator receives input from two sources. The first source is synthetic feature vectors generated by the generator, which are considered fake data. The second source is feature vectors extracted from real images using the VGG-16 feature extractor to produce high-level feature embeddings. The output of the discriminator includes positive (melanoma) and negative (non-melanoma) classifications for real images, and real/fake classification for generator outputs. In our approach, the discriminator introduces novel components, including a self-attention module and additional loss functions that enhance its learning capability. The self-attention module is applied to numerical feature vectors from the generator or real image embeddings extracted by the VGG model. It captures global dependencies among features before these are passed to the multi-layer perceptron (MLP). Moreover, the incorporation of consistency loss (\(\:{L}_{\text{consistency\:}}\)) ensures stable predictions on augmented inputs. The addition of pseudo-labeling loss \(\:{L}_{\text{pseudo\:}}\)) leverages high-confidence predictions from unlabeled samples. Additionally, the discriminator employs the standard supervised loss (\(\:{L}_{{D}_{sup}}\)) for labeled data. It also uses the unsupervised loss (\(\:{L}_{{D}_{usup}}\)) for unlabeled data. Both losses are commonly used in conventional SS-GANs and are not part of our innovations.
SS-GAN
GANs have significantly improved machine learning by enabling models to generate data similar to real-world examples. They are especially useful when deep learning models need to create synthetic data that resembles actual datasets. Building on this foundation, SS-GANs integrate semi-supervised learning into the GAN architecture to further enhance classification capabilities. In SS-GANs, the generator creates synthetic feature representations to challenge the discriminator. The discriminator is trained to classify samples into \(\:c+1\) classes: real samples belong to one of the target classes from 1 to \(\:c\), and generated (fake) samples are assigned to the extra \(\:c+1\) class. Formally, let \(\:G\) and \(\:D\) represent the generator and discriminator, respectively. The loss function for the discriminator \(\:D\) is expressed as \(\:{L}_{D}\:=\:{L}_{{D}_{sup}}\:+\:{L}_{{D}_{usup}}\). \(\:{L}_{{D}_{sup}}\) and \(\:{L}_{{D}_{usup}}\) refer to the supervised and unsupervised losses, which are defined as follows:
Here, \(\:x\) denotes an input sample, and \(\:y\) is the true label associated with \(\:x\) in labeled data. \(\:{p}_{G}\) and \(\:{p}_{D}\) denote the distributions of generated and real data, respectively. The symbol \(\:E\) denotes the expected value, while \(\:log\) refers to the natural logarithm. Furthermore,\(\:\widehat{y}\:\) represents the predicted label for sample \(\:x\). \(\:{p}_{m}(\widehat{y}\:=\:y|x,y\:=\:c\:+\:1)\) indicates the probability that sample \(\:x\) belongs to the fake class. In contrast, \(\:{p}_{m}(\widehat{y}\:=\:y|x,y\:\in\:\:(\text{1,2},\dots\:,c))\) represents the probability that \(\:x\) belongs to one of the real target classes.
The generator loss function minimizes the probability that the discriminator classifies synthetic samples as part of the additional fake class (\(\:c\:+\:1\)):
Structure of the generator and discriminator
In the proposed SS-GAN architecture, both the generator and discriminator employ MLP networks to model features and perform classification. Each network receives an input feature vector of dimension \(\:d\). Specifically, the generator takes a noise vector sampled from a normal distribution and transforms it into a feature vector \(\:{F}_{fake}\in\:{R}^{d}\). The discriminator accepts an input vector \(\:{F}^{\text{*}}\in\:{R}^{d}\), which can be either \(\:{F}_{fake}\), generated by the generator, or a real feature vector \(\:{F}_{VGG}\) extracted from real images using the VGG16 model. In our implementation of VGG16, the receptive field of the final convolutional layer is approximately 212 × 212 pixels, which nearly covers the entire input image of 224 × 224 pixels. This ensures that each extracted feature vector encompasses a broad spatial context, which is critical for accurate downstream classification by the discriminator. The receptive field size at layer l can be computed recursively using the following formula:
In this formula, \(\:{R}_{l}\) is the receptive field of the previous layer, \(\:{k}_{l}\) is the kernel size at layer \(\:l\), and \(\:{s}_{i}\) denotes the stride of the \(\:i\)-th layer from 1 to \(\:l-1\). For the VGG16 architecture, this yields a receptive field of 212 × 212 at the final convolutional layer.
Self-attention layer
A self-attention mechanism is added before the MLP layers in both the generator and discriminator. This mechanism helps the model capture dependencies between distant components of the input features. In the generator, it promotes better coordination among different parts of the generated feature vectors, improving their diversity and consistency. In the discriminator, this mechanism improves feature representation by focusing on the most relevant global feature interactions.
The mechanism takes the input matrix \(\:X\in\:{\mathbb{R}}^{n\times\:d}\), where \(\:n\) is the number of elements, and produces query (\(\:Q\)), key (\(\:K\)), and value (\(\:V\)) matrices using learned weight matrices. The attention operation calculates weighted combinations of these matrices while keeping the feature dimension d unchanged. This allows both networks to capture the global context. Maintaining the feature dimension helps the attention output capture long-range relationships before the MLP layers perform their nonlinear transformations.
Mathematically, the query, key, and value matrices are computed as follows:
where \(\:{W}_{Q},{W}_{K},{W}_{V}\in\:{\mathbb{R}}^{d\times\:{d}_{k}}\). The attention output is then calculated as:
Here, \(\:{d}_{k}\), the dimensionality of the key vectors, serves as a scaling factor to prevent the dot products from becoming excessively large. The softmax function converts values into a probability distribution, assigning higher weights to more relevant key-query pairs. It is mathematically defined as:
where \(\:{z}_{i}\) is the \(\:i\)-th element of the input vector \(\:z\). This operation transforms the input values into probabilities, ensuring that each output value lies between 0 and 1 and that the sum of all output values equals 1. These normalized values can then be used as attention weights.
Loss function
Generator
Traditional generators in SS-GANs often suffer from mode collapse, a problem where the generator produces limited and repetitive samples. This reduces the diversity of generated data and limits the ability of the model to capture the full complexity of real data. As a result, mode collapse causes a poor generalization and weaker classification performance in tasks such as melanoma detection.
To tackle this issue and improve training stability, our enhanced SS-GAN incorporates a reconstruction loss into the objective function of the generator. This is done in conjunction with the conventional adversarial loss. The reconstruction loss encourages the generator to produce outputs that closely resemble real samples in the feature space, thereby preserving structural details and encouraging diversity. Formally, the reconstruction loss is defined as:
In this configuration, x represents a real input sample sampled from the real distribution \(\:\:{p}_{x}\). The symbol \(\:{.\parallel\parallel}_{2}\) denotes the L2 norm. \(\:{D}_{F}\) refers to the discriminator without its final layer, which is used to convert the input into a high-level feature space. The term \(\:G\left({D}_{F}\right(x\left)\right)\:\)means that \(\:{D}_{F}\) extracts feature representations from the input, and \(\:G\) reconstructs these features into data resembling the original input. Ultimately, the loss function of the generator is established as follows:
where \(\:\lambda\:\) represents a parameter that adjusts the influence of the reconstruction loss. The reconstruction loss (\(\:{L}_{r})\) is crucial for stabilizing SS-GAN training. It helps directly prevent mode collapse. This loss measures the difference between original data samples and their reconstructions. The generator creates these reconstructions after encoding data through the feature-extraction layer of the discriminator (\(\:{D}_{F}\)). Minimizing this difference ensures the generator produces samples that closely resemble real data and preserves their structure and function. This approach helps prevent mode collapse by encouraging the generator to produce diverse outputs instead of repeating limited patterns. The inclusion of reconstruction loss in the objective of the generator fosters a more balanced training process. The parameter \(\:\lambda\:\) controls the balance between reconstruction accuracy and other training goals, ensuring that generated samples remain authentic and diverse during training. Applying reconstruction loss in this manner addresses common GAN training instability and significantly enhances model robustness.
Discriminator
Traditional discriminators in SS-GAN frameworks face several challenges that can reduce their accuracy and stability. A major problem is their sensitivity to small changes in input, which causes unstable predictions. This instability prevents the discriminator from reliably distinguishing between real samples and generated ones, which in turn lowers the overall model performance. Also, when working with unlabeled data, discriminators can assign wrong pseudo-labels. This leads to error propagation and weakens training. To address these problems, two key techniques are integrated into the discriminator:
-
Consistency regularization: This technique enforces the discriminator to produce stable predictions even when inputs are perturbed or augmented. It works by reducing the difference between the outputs of the discriminator on the original and augmented versions of a sample. Formally, the consistency loss is defined as:
Here, \(\:x\) represents the original sample, \(\:\stackrel{\sim}{x}\) denotes the augmented version of that sample, and \(\:{p}_{m}\) refers to the probability distribution predicted by the discriminator.
-
Confidence-based pseudo-labeling: For unlabeled data, only samples with high-confidence predictions—those whose highest predicted class probability is above a threshold \(\:\tau\:\)—are used in supervised training. This selective training helps reduce the impact of incorrect pseudo-labels and improves learning reliability. The pseudo-label loss is given by:
Here, \(\:1(\cdot\:)\) is the indicator function that selects only confident samples, meaning it outputs 1 when the condition inside is true and 0 otherwise. The variable \(\:x\) denotes an unlabeled data sample. This sample is drawn from the distribution of unlabeled data, represented by \(\:{p}_{\text{unlabeled\:}}\). The term \(\:\mathop {max}\limits_y \:{p_m}\left( {\hat y = y|x} \right)\) finds the highest predicted probability across all classes \(\:y\) for the sample \(\:x\). This prediction is given by the probability distribution of the discriminator \(\:{p}_{m}\). The threshold \(\:\tau\:\) is a predefined confidence level used to determine whether a sample is sufficiently confident to be included in supervised training. The term \(\:{\widehat{y}}_{\text{pseudo\:}}\) is the pseudo-label assigned to \(\:x\), corresponding to the class \(\:y\) with the highest predicted probability. The overall discriminator loss combines supervised and unsupervised components, along with the consistency and pseudo-label losses:
Here, \(\:{\lambda\:}_{\text{consistency\:}}\) and \(\:{\lambda\:}_{\text{pseudo\:}}\)control the relative importance of the consistency and pseudo-label losses, respectively.
Configuration
During the back-propagation phase, only unlabeled samples that are misclassified into the additional class \(\:c+1\) contribute to the unsupervised loss \(\:{L}_{{D}_{usup}}\). In other cases, their impact on the loss is excluded to neutralize their influence. In contrast, labeled samples directly contribute to the supervised loss \(\:{L}_{{D}_{sup}}\). Generated samples from the generator influence both \(\:{L}_{D}\) and \(\:{L}_{G}\). The discriminator is penalized if it misclassifies these samples as real. Likewise, the generator (G) is penalized if it fails to fool the discriminator. During the training of the discriminator, the weights in the VGG-16 backbone are updated. This improves the feature representation of the model by using both labeled and unlabeled data.
The consistency regularization used in the discriminator involves creating an augmented version\(\:\:\stackrel{\sim}{x}\) of each sample \(\:x\). Common transformations include random flipping, rotation, or adding Gaussian noise. The discriminator is then encouraged to produce consistent predictions for both \(\:x\) and \(\:\stackrel{\sim}{x}\). This improves robustness to small changes in input. In the pseudo-labeling strategy, only high-confidence unlabeled samples are added to the supervised training. These are samples where the predicted class probability exceeds a predefined threshold \(\:\tau\:\). Such samples are treated as labeled and contribute to \(\:{L}_{\text{pseudo\:}}\). This selective process reduces the chance of learning from noisy pseudo-labels and ensures that synthetic supervision is reliable.
Once training is complete, the generator is discarded, and the discriminator is retained for classification. The model preserves the original functionality of the VGG-16 architecture for inference. This strategy ensures that inference has the same computational cost as the standard VGG-16 model. It avoids any increase in computational overhead.
Hyperparameter optimization
Optimizing hyperparameters is crucial for SS-GAN models, as it significantly impacts their training stability and output quality. Proper tuning helps the model converge faster. It also reduces training time and prevents common issues, such as mode collapse. By selecting optimal values for the learning rate, batch size, and architecture-specific parameters, the SS-GAN can generate more realistic and diverse outputs. Hyperparameter optimization helps the model learn the underlying data distribution effectively. This is essential for applications that need high-fidelity generative results, such as melanoma detection.
Table 2 displays the hyperparameters that were adjusted during our study. We established a suitable range of values for each hyperparameter. These ranges were based on recommendations from deep-learning research related to melanoma.
Random key
This paper uses the Random Key approach for hyperparameter optimization in the proposed SS-GAN. This approach simplifies the encoding of parameter settings into a continuous domain. As a result, it becomes easier to apply metaheuristic optimization algorithms. This technique improves the robustness and efficiency of the tuning process. It also enables a broader exploration of the hyperparameter space and enhances convergence. It effectively aligns with the requirements of SS-GAN for adapting to diverse data characteristics. It helps achieve a finely tuned model with superior performance in semi-supervised learning scenarios.
The process of the Random Key method is broken down into the following steps:
-
Population initialization: A population of \(\:T\) real-valued vectors is generated. Each vector has\(\:\:D\) dimensions. These vectors are denoted as \(\:{p}_{1},\:{p}_{2},\:...,\:{p}_{T}\). Each vector represents a candidate solution or a possible hyperparameter configuration.
-
Hyperparameter mapping design: Suppose the model has \(\:C\) hyperparameters. Each hyperparameter, denoted as c and ranging from 1 to \(\:C\), is assigned a sub-vector of length \(\:{D}_{c}\). If the parameter is continuous, \(\:{D}_{c}\) is set to 1. For categorical parameters, \(\:{D}_{c}\) can be greater than 1 to support sorting-based encoding. The total dimensionality of each vector is denoted as \(\:D=\sum\:_{c=1}^{C}{D}_{c}\).
-
Encoding and decoding mechanism: Each individual\(\:\:{p}_{i}\) is partitioned into \(\:C\) segments. For categorical hyperparameters, each segment is sorted in descending order. The index of the highest value is then used to select an option from a predefined category list, denoted as \(\:{MAP}_{c}\). For continuous hyperparameters, the real value in the corresponding position is used directly.
-
Application of evolutionary operators: The ABC algorithm updates the positions of real-valued vectors using strategies inspired by bee foraging behavior. These strategies include neighbor-based exploration, probabilistic selection of better solutions, and random search mechanisms to ensure diversity. The Random Key scheme ensures that after these updates, the decoded configurations remain valid and meaningful.
An example illustration of the Random Key encoding process is shown in Fig. 2. This example considers a categorical hyperparameter that represents the number of layers in the model. It can take five discrete values. Each value is linked to a specific level label. Level A represents two layers. Level B corresponds to three layers. Level C indicates four layers. Level D maps to 5 layers. Level E represents six layers. Consider the real-valued sub-vector of size \(\:{D}_{c}=5\) as [0.62, 0.89, 0.75, 0.68, 0.93]. In the ranking step, elements of the vector are sorted in ascending order. The ranked vector is then passed to the mapping step to select the appropriate level. The position of the top-ranked value, 0.93 in this case, determines the selected category. This value corresponds to the first position in the mapped array. As a result, the selected level is level A, which represents a configuration with two layers.
ABC
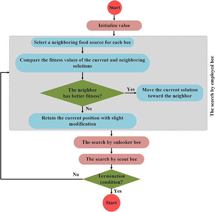
We utilize the ABC algorithm to optimize the Random Key method due to its strong capabilities for both exploration and exploitation. These capabilities are essential for navigating complex and high-dimensional hyperparameter spaces. This approach enables a more systematic and thorough search. It reduces the risk of premature convergence and improves the overall parameter-tuning process. The ABC algorithm can adapt its search strategy based on the fitness landscape. This adaptability makes it especially effective for optimizing the Random Key method in SS-GAN training.
The ABC algorithm revolves around two main concepts: food sources and artificial bees. Artificial bees simulate the natural foraging behavior of real bees. Each food source represents a potential solution to an optimization problem. Bees are divided into employed, onlooker, and scout bees. Employed bees explore known sources to find richer nectar and share results with onlookers through dances in a designated area. The colony maintains an equal split between employed and onlooker bees. Each employed bee is linked to one hive. Onlooker bees use shared insights to explore adjacent areas. If employed bees fail repeatedly, they become scout bees to search for new regions64.
The ABC algorithm operates through four iterative phases: initialization, employed bee phase, onlooker bee phase, and scout bee phase. Each phase ends when a specific termination condition is met. This cyclic process ensures steady advancement towards the optimal solution. In the initialization phase, the food sources are placed based on the bee positions. These positions are defined within a designated search area, as explained below65:
where \(\:{x}_{i}^{j}\:\)shows the initial value of dimension \(\:i\) in candidate solution \(\:j\). Values \(\:{x}_{min}^{j}\) and \(\:{x}_{max}^{j}\) denote the minimum and maximum bounds for dimension \(\:i\) in solution \(\:j\), respectively. \(\:rand\left(\text{0,1}\right)\) is a random number uniformly distributed between 0 and 1. It ensures that \(\:{x}_{i}^{j}\) lies within the interval \(\:[{x}_{min}^{j},\:{x}_{max}^{j}]\).
In the employed bee phase, bees evaluate the current food sources and identify more promising ones. These better options replace the underperforming sources, as described below65:
In this equation, \(\:k\) represents an index randomly selected from the colony. The term \(\:{\phi\:}_{i}^{j}\) represents a random coefficient that ranges between − 1 and 1. The variable \(\:{v}_{i}\) refers to the newly adjusted potential food source, which is derived by modifying the original \(\:{x}_{i}\).
During the onlooker bee phase, employed bees share their discoveries with onlooker bees. The onlooker bees then use a probabilistic method to select and evaluate solutions based on quality. This process helps update the solution pool. The probability of an onlooker bee opting for a new solution is given as follows65:
where \(\:fit\left({x}^{j}\right)\) denotes the fitness of the \(\:{j}^{th}\) solution, and \(\:BN\) is the overall number of solutions. Scout bees identify solutions that do not improve after several iterations. They replace these underperforming solutions with new exploratory candidates.
Mutual learning-based ABC
In the standard ABC algorithm, bees choose the position of a food source at random. They then modify this position to generate a new one. If this new position yields a better fitness value, it replaces the existing position. If not, the original position is retained. In multi-dimensional optimization tasks, one dimension is selected randomly, and its value is modified. The solution with better performance is then adopted in that iteration. According to Eq. 14, the generation of a new solution depends only on two parameters, \(\:\varphi\:\) and \(\:\theta\:\). This limited dependency makes the quality of new food sources unpredictable. Some new solutions improve the existing one, while others degrade it. The ABC algorithm strives to uncover food sources with superior fitness values.
To improve this process, an enhanced version of ABC is proposed. It incorporates a mutual learning mechanism that enables bidirectional knowledge exchange between current and neighboring food sources. The standard ABC generates new solutions through stochastic perturbations alone. In contrast, the enhanced method uses fitness comparisons to guide the solution updates. Specifically, if a neighboring food source has a better fitness value, the current candidate learns from it and moves in its direction. Conversely, if the current candidate is better, it retains its strength while still exploring minor variations through interaction. This strategy improves exploitative accuracy by focusing the search around promising areas. It also preserves the exploratory nature of ABC through stochastic variation. This informed decision-making reduces the randomness of updates. It promotes faster convergence and improves the quality of evolved solutions. As a result, the enhanced ABC algorithm not only boosts model stability but also contributes directly to more effective feature extraction, leading to improved classification performance in the semi-supervised learning setting.
The proposed mutual learning approach is defined as follows65:
Here, \(\:{Fit}_{i}\) and \(\:{Fit}_{k}\:\)denote the fitness levels of neighboring and current food sources, respectively. The variable \(\:{\phi\:}_{i}^{j}\) is a random coefficient selected from the range between 0 and \(\:F\). The value \(\:F\) denotes the mutual learning coefficient and is always positive. This method enhances solutions by favoring food sources with higher fitness. The value of \(\:F\) is pivotal in improving and maintaining the quality of solutions. As the value of \(\:F\) increases, it reduces variability in the solution updates. This reduction indicates movement toward the enhanced fitness of a neighboring food source. However, when \(\:F\) becomes excessively large, it can disrupt the essential balance between exploration and exploitation. This disruption may compromise the overall efficiency of the optimization process.
Traditional cooperative co-evolutionary algorithms split problems into smaller components and evolve them separately. The enhanced ABC model introduces a mutual learning strategy for interactive, integrated learning. In standard co-evolution, individuals evolve based on local objectives with little interaction, contributing to a global solution in isolation. Mutual learning enables each candidate solution to adjust its trajectory dynamically by utilizing information shared by better-performing neighbors. This real-time exchange improves collective adaptation, reduces redundancy, and prevents stagnation. Compared to Bayesian optimization (BO) or evolutionary alternatives like covariance matrix adaptation evolution strategy (CMA-ES)66ML-ABC achieves faster convergence and stronger exploration of high-dimensional spaces through effective knowledge sharing.
Furthermore, the mutual learning mechanism in the enhanced ABC algorithm plays an essential role in preventing entrapment in local optima. This is achieved through a structured exchange of information among candidate solutions. Each updates its position based on the fitness difference with neighboring candidates rather than using arbitrary movements. Weaker candidates are guided adaptively toward stronger ones. This process allows the population to gradually move toward more optimal regions of the solution space. This adjustment encourages directional learning instead of blind exploration. It accelerates convergence and enhances diversity by allowing several high-potential regions to emerge and evolve in parallel. As a result, the population avoids premature convergence around suboptimal peaks. It also preserves a balance between global exploration and local exploitation, both of which are essential for effective optimization in complex and high-dimensional problem spaces.
Figure 3 provides an extensive depiction of the mutual learning-based ABC algorithm. First, the algorithm generates a population of bees with random positions within the defined search space. Then, in the employed bee phase, each bee selects a neighboring solution and evaluates its fitness. If the neighboring solution has better fitness, the bee updates its position by moving toward it. The fitness difference determines the step size and direction during the update. If the neighbor is less fit, the bee retains its current position while applying a slight variation to encourage local exploration. The mutual learning mechanism promotes directional movement through informed comparisons. This helps balance exploitation and exploration while improving convergence. The rest of the algorithm remains consistent with the original ABC framework. During the onlooker bee phase, bees select food sources based on probability related to fitness. They then apply the same update rules used in the employed bee phase. In the scout bee phase, stagnant solutions are replaced with the same update rules used in the employed bee phase. The cycle repeats until the termination condition is satisfied.
Algorithm 1
presents the step-by-step pseudocode for the proposed ML-ABC algorithm. The optimization process begins with the initialization phase, where a population of candidate solutions, referred to as bees, is randomly generated. Each solution vector is constructed by assigning values drawn uniformly from the specified range in every dimension. This range is defined by the lower and upper bounds, denoted as \(\:{x}_{min}\:\)and \(\:{x}_{max}\). The parameter \(\:\text{n}\text{u}\text{m}\_\text{b}\text{e}\text{e}\text{s}\) defines the number of candidate solutions. The algorithm evolves these solutions iteratively to find the one with the highest fitness.
After initialization, the main optimization loop runs for a maximum number of iterations defined by \(\:\text{m}\text{a}\text{x}\_\text{c}\text{y}\text{c}\text{l}\text{e}\text{s}\). In each cycle, the algorithm proceeds through three main stages. These include the employed bee phase, the onlooker bee phase, and the scout bee phase. In the employed bee phase, each bee selects a neighboring solution. This neighbor is indexed as \(\:k\), where \(\:k\:\ne\:\:i\). The bee compares the fitness values of its current solution and the neighbor. A random coefficient \(\:{\phi\:}_{i}^{j}\) is selected from the interval \(\:[0,\:F]\). Here, \(\:F\) is a user-defined mutual learning coefficient that controls the update scale. If the neighbor has higher fitness, the bee moves toward it using a directional update. If the fitness of the neighbor is not higher, the update is reversed. This allows the bee to retain its current position while introducing slight exploratory variation. This strategy promotes informed search behavior and balances the exploitation of good solutions with localized exploration.
Next, in the onlooker bee phase, the algorithm assigns selection probabilities to each solution based on its fitness value. These probabilities determine which bees are selected for further updates. The same mutual learning rule used in the employed bee phase is applied again. This probabilistic mechanism focuses the efforts of the algorithm on promising areas of the search space. At the same time, it maintains diversity across the population of solutions.
In summary, the ML-ABC algorithm systematically updates its population through repeated cycles of learning, selection, and reinitialization. The algorithm uses mutual learning, which is guided by the fitness differential and scaled by the \(\:F\:\)coefficient. This approach improves convergence speed while preserving the ability to explore the global search space.
Experimental results
This section starts with an in-depth dataset analysis, examining its characteristics and their relevance to our study. After the dataset examination, the section describes the evaluation metrics in detail. These metrics define the primary benchmarks and criteria used to assess the performance of the model. The section concludes with the presentation of experimental results. It highlights key findings and discusses their implications for the study objectives.
Datasets
This study utilized two prominent datasets to evaluate the performance of the proposed model. The first dataset originates from the SIIM-ISIC Melanoma Classification Challenge. It is included in the publicly accessible ISIC-2020 dataset, which is hosted on Kaggle. This dataset is part of the International Skin Imaging Collaboration (ISIC) Archive67. The archive is known as the largest open-source collection of high-resolution dermoscopic images of skin lesions. The dataset includes samples from regions such as North America, Europe, and Asia. This international coverage supports the applicability of the model across diverse population groups. It comprises images collected from nearly 2,056 individuals, with 33,126 samples designated for training and 10,982 for testing. It covers a wide range of ethnic and gender groups. This diversity ensures balanced evaluation and reduces bias toward any specific population segment.
The second dataset examined in this research is HAM10000 68. It is recognized as one of the largest resources currently available for dermoscopic image analysis. This dataset was collected using images captured by multiple imaging devices under varied environmental conditions. This dataset was chosen because it includes many clinically relevant skin lesion types. It provides a wide variety of lesion categories that reflect real-world clinical diversity. It has also been widely adopted as a benchmark in melanoma detection studies. Its widespread use enables fair comparison with state-of-the-art models and contributes to the reproducibility and clinical validation of results. HAM10000 was compiled over 20 years through collaboration between the Department of Dermatology at the Medical University of Vienna and the Skin Cancer Clinic in Queensland, Australia. HAM10000 contains 10,015 dermoscopic images representing seven diagnostic categories. These include 6,705 samples of melanocytic nevi (nv), 1,113 of melanoma (mel), 1,099 of benign keratosis (bkl), 514 of basal cell carcinoma (bcc), 327 of actinic keratoses (akiec), 142 of vascular anomalies (vasc), and 115 of dermatofibroma (df). The dataset includes samples from both male and female individuals. It consists of 5,406 male samples and 4,552 female samples, covering different anatomical sites and age groups.
To evaluate the generalization capabilities of the proposed model, we conducted experiments using the PH2 69 and DermNet70 datasets. The PH2 dataset was developed by the Dermatology Service of Pedro Hispano Hospital in Matosinhos, Portugal. It is a valuable resource for researchers and clinicians aiming to improve diagnostic precision in dermatology. This dataset al.so serves as a standardized platform for developing and validating diagnostic tools. All PH2 images were captured using the Tuebinger Mole Analyzer system. This system includes a 20× magnification lens that ensures consistency across images. The images are stored as BMP files in RGB color format, each with a resolution of 768 × 560 pixels. The dataset contains 200 images, categorized into 40 melanoma cases and 160 non-melanoma cases. DermNet is a large public dataset that contains over 23,000 expert-verified images. These images cover 23 distinct dermatological conditions, such as melanoma, eczema, psoriasis, acne, and vascular tumors.
Although four datasets are widely adopted benchmarks, it is important to acknowledge their limitations. ISIC-2020 and HAM10000 do not include explicit metadata on skin phototypes based on the Fitzpatrick scale. This limitation restricts comprehensive performance assessment across skin tones, particularly underrepresented darker types (IV-VI). The PH2 dataset follows strict imaging standards. In contrast, ISIC-2020, HAM10000, and DermNet include images taken under heterogeneous and less controlled conditions. These conditions result in variations in lighting, resolution, and imaging equipment. DermNet differs from ISIC and HAM10000 by contributing more diversity. It includes a wider range of dermatological conditions across varied skin tones and real-world photographic environments. This diversity provides useful, though indirect, insights into the behavior of the model on broader populations. Despite this improvement, the absence of standardized phototype annotation across all datasets remains a significant limitation. Future research should focus on external validation using datasets with clearly labeled skin types. These datasets should also use standardized acquisition settings to support stronger claims of generalizability.
Table 3 presents an overview of the four datasets applied in this research. To ensure a uniform classification framework across all datasets, we focus on a binary classification task (melanoma vs. non-melanoma). For datasets with multiple lesion categories, such as HAM10000, all non-melanoma lesion types are merged into a single “non-melanoma” class. This grouping ensures consistent evaluation across datasets with different labeling schemes. It also reflects a practical clinical scenario where the primary goal is to differentiate melanoma from other benign or less critical skin conditions. This approach simplifies the modeling process. It also enables the proposed SS-GAN framework to learn generalized features that are effective for melanoma versus non-melanoma tasks across diverse datasets.
The ISIC-2020 and HAM10000 datasets were fully used in this study for training, validation, and testing purposes. 70% of the samples from each class were used for training. The remaining 30% was divided equally, with 15% for validation and 15% for testing. The 70-15-15 split was selected to balance effective model training with sufficient data for tuning and testing. Using 70% of the data for training exposes the model to a wide variety of examples. This improves learning and enhances generalization capabilities. The 15% validation set helps fine-tune model parameters and reduces the risk of overfitting. The final 15% used for testing provides an unbiased method for evaluating model performance in real-world settings.
In the semi-supervised stage, we used a hybrid strategy. About 30% of the training data was labeled, while the remaining 70% was unlabeled. This approach is widely used in semi-supervised learning, as it balances the use of scarce labeled data with the abundance of unlabeled data. The labeled data provides supervision for the learning process. The unlabeled data helps the model capture additional patterns and improve generalization. This strategy improves performance on unseen data and reduces reliance on costly labeled datasets. Most studies in the field use a similar ratio, making it a standard practice in semi-supervised learning.
Before training, all input images were processed through a standardized pipeline. This ensured consistency across datasets and helped improve model performance. First, all images were resized to 224 × 224 pixels to match the input dimensions required by the convolutional backbone. Next, pixel values were normalized to the [0, 1] range. A color normalization step was also applied to reduce lighting and contrast variability across different acquisition devices. This step improves the ability of the model to generalize across diverse imaging conditions.
The HAM10000 dataset frequently contains occlusions such as hair artifacts and ruler marks. To address this issue, we applied the DullRazor algorithm. This technique detects and removes linear structures that resemble hair using morphological closing and bilinear interpolation. At the same time, it preserves important lesion details. This process reduces noise and improves lesion visibility, enhancing feature extraction during model training.
To address the class imbalance, especially in the ISIC-2020 dataset, where melanoma cases are rare, we used a hybrid strategy. This strategy combines random oversampling of the minority class with on-the-fly data augmentation. The augmentations include horizontal and vertical flips, random zooms, and slight rotations. These transformations increase diversity within underrepresented classes and reduce model bias during training. This approach ensures that the model is sufficiently exposed to all classes during training. As a result, it improves the sensitivity and robustness of the model in detecting malignant lesions.
Metrics
This article uses Accuracy, F-measure, G-means, and AUC to evaluate the proposed model. These metrics were chosen as they provide a comprehensive assessment of performance across various aspects. Accuracy measures the proportion of correct predictions but can be misleading on imbalanced datasets. F-measure, the harmonic mean of precision and recall, is useful when one class is underrepresented. G-means, the geometric mean of sensitivity and specificity, evaluates balanced performance across classes, making it suitable for imbalanced datasets. AUC, based on the ROC curve, measures the discriminative power of the model across thresholds, offering a robust and class-independent performance indicator.
In addition to these technical metrics, we use clinically significant measures, including true positive rate (TPR) and false negative rate (FNR). These metrics are especially crucial in high-risk domains such as melanoma diagnosis. TPR, also known as sensitivity or recall, measures the proportion of actual positive cases that the model correctly identifies. This is a clinically critical metric in melanoma detection, where missing a malignant case can be fatal. In such cases, a high TPR helps ensure that the model correctly identifies patients with melanoma. This makes it highly valuable in clinical decision-making. On the other hand, FNR quantifies the proportion of actual positive cases that are incorrectly classified as negative. A high FNR means the model misses many melanoma cases. This failure may result in delayed diagnosis and treatment. Such outcomes have serious consequences in real-world medical settings. As such, minimizing the FNR is crucial for ensuring patient safety.
Mathematically, Accuracy, F-measure, G-means, TPR, and FNR are defined as follows:
where
In this context, TP are cases where the model accurately identifies positive outcomes, and true negatives (TN) are cases where the model correctly predicts negative outcomes. False positives (FP) arise when the model incorrectly classifies negative instances as positive, and FN occur when the model overlooks positive instances.
Model performance
The study was conducted on a 64-bit Windows operating system using high-performance hardware that included an Intel Core i9 processor and an NVIDIA GeForce RTX 3080 GPU, which provided the computational power necessary to process large datasets and complex neural network architectures efficiently. The research utilized Python programming language with TensorFlow and PyTorch frameworks, which facilitated the development of the SS-GAN and the implementation of the improved ABC algorithm for hyperparameter tuning. The software setup was chosen to ensure robustness and speed in model training and evaluation. TensorFlow and PyTorch were selected for their comprehensive libraries, ease of use, and strong community support, which are crucial for implementing cutting-edge machine-learning techniques. GPU acceleration was critical for handling the computationally intensive tasks of training deep neural networks and processing high-resolution dermoscopic images from the ISIC-2020, HAM10000, and PH2 datasets.
We used 5-fold stratified cross-validation to evaluate the robustness and accuracy of our model on the ISIC-2020 and HAM10000 datasets. This method ensures that each fold reflects the same class distribution as the entire dataset. This is particularly important for imbalanced cases like melanoma detection, where positive cases are much fewer than negative ones. Stratification reduces model bias toward the majority class. It also improves generalization by ensuring that both melanoma and non-melanoma cases are well represented in each fold. In each round, four folds are used for training and one for testing, with all samples eventually serving as test data. This approach provides a comprehensive performance evaluation across the dataset and reduces result variance. Notably, the PH2 and DermNet datasets were used solely for external testing, not for training or validation. All reported results are presented as mean ± standard deviation (\(\:M\:\pm\:\:\sigma\:\)) to reflect consistency and reliability across folds.
During the evaluation phase, the proposed model was compared against a range of baseline methods. These included five machine learning models: MPMRF (multi-phase melanoma recognition framework)24 BASCA-Opt (bat-algorithm-based skin cancer analysis optimizer)25 CFBD-CM (counting fractal box dimension classification method)26 NIHSC-System (near-infrared hyperspectral signal classification system)27 KNN-HFIP (k-nearest neighbors hybrid-fused indoor positioning approach)28.
In addition, sixteen deep learning approaches were considered: WDNR (Wavelet-based classification through deep neural architectures)6ECSD-Net (ensemble classification for skin disease detection network)29 DDCNN-F (double decker CNN ‘F’ feature fusion)33 YOLOv7-XAI34 MRFO-SCC (manta ray foraging optimizer for skin cancer classification)37 SSGNet (semi-supervised multi-path grid network for diagnosing melanoma)38FixMatch-LS (semi-supervised skin lesion classification with label smoothing)39 NCPLSL (noisy-consistent pseudo labeling model for semi-supervised)40FaxMatch (multi-curriculum pseudo‐labeling for semi‐supervised medical image classification)13GANA-SFE (GAN-based augmentation and self-supervised feature extractor for melanoma)41 STFL (self-feedback threshold focal learning)42 DL-AMC (deep learning-based automated melanoma classification)44 ODLA-Net (optimized deep learning architecture for skin lesion analysis)45 VGG-16-GAN46 GANViT-MD (melanoma detection via GAN synthesis and vision transformer)47 PPO-GAN-MC (proximal policy optimized GAN for melanoma classification)48.
Furthermore, six transfer learning models were included in the comparison: HE-TLMC (hybrid ensemble transfer learning melanoma classifier)51 DLCA-SC (deep learning comprehensive analysis for skin cancer)55 QDLM-NM (quantized deep learning model for nail melanoma)56 WE-TLMC (weighted ensemble-based transfer learning for melanoma classification)59 XAI-MRA (explainable AI model for melanoma risk assessment)61 TL-MD (transfer learning-enhanced melanoma detection)62.
Finally, ablation studies were conducted by comparing the proposed model with five of its derivatives: Proposed w/o RL, w/o SA, w/o CR, w/o PL, and w/o HO. These versions exclude, respectively, reconstruction loss (RL), self-attention (SA), consistency regularization (CR), pseudo-labeling (PL), and hyperparameter optimization (HO) in the SS-GAN framework.
The results of these experiments for ISIC-2020 and HAM10000 datasets are summarized in Tables 4 and 5. An analysis of state-of-the-art models on ISIC-2020 and HAM10000 datasets shows that traditional ML methods underperform. They are less effective than DL and TL approaches. ML models, such as MPMRF, BASCA-Opt, and CFBD-CM, exhibit limited feature representation and poor handling of class imbalance. Their TPR values remain below 75%, with FNRs ranging from 25% to nearly 30%, indicating a weak sensitivity to melanoma. DL models offer notable improvements. MRFO-SCC, NCPLSL, and FaxMatch outperform ECSD-Net and FixMatch-LS in TPR by 10–15% and also significantly reduce FNRs. However, models like DL-AMC and ODLA-Net still struggle due to a lack of self-supervision or inadequate augmentation. TL models, such as DLCA-SC and HE-TLMC, consistently achieve TPR above 88%, benefiting from pre-trained extractors and ensemble techniques. While DL outperforms ML, TL provides additional gains through ensemble learning and explainability. However, most models still struggle to generalize to unlabeled data and remain sensitive to hyperparameter tuning in real-world diagnosis.
Across both datasets, the proposed SS-GAN outperforms all models from traditional ML, DL, and TL categories. On ISIC-2020, SS-GAN achieves a TPR of 92.825%, which is 6–12% higher than top semi-supervised models, such as STFL, FaxMatch, and GANViT-MD. Compared to the best DL model (PPO-GAN-MC), SS-GAN improves the TPR by approximately 4% and the F-measure by over 4.5%. Relative to the strongest TL model (DLCA-SC), it achieves a 4.2% increase in TPR and a 4.3% increase in F-measure. Against BASCA-Opt, it outperforms by over 19% in both metrics. On HAM10000, SS-GAN maintains an edge, with a TPR 3–10% higher than that of semi-supervised competitors and 4.9% higher than PPO-GAN-MC. It also surpasses DLCA-SC and BASCA-Opt by 2.9–13% across metrics. These results stem from the use of reconstruction loss to reduce mode collapse, self-attention for handling long-range dependencies, consistency regularization, confidence-based pseudo-labeling, and hyperparameter optimization, collectively improving feature generalization, stability, and classification fidelity.
The ablation results provide a clear justification for the architectural choices made in the proposed SS-GAN model. Each component contributes uniquely to the final performance. Removing RL results in a significant drop of over 9% in TPR and G-means for both ISIC-2020 and HAM10000. This shows its role in preventing mode collapse and maintaining latent feature consistency. Excluding SA reduces the modeling of long-range dependencies. This is reflected by a 4–6% decrease in TPR in ISIC-2020 and a slightly smaller drop in HAM10000. Omitting CR decreases stability in the presence of input perturbations. This results in a 3–5% performance drop, particularly evident in the ISIC-2020 dataset. The PL mechanism enhances the use of unlabeled data by filtering low-confidence predictions; its absence leads to TPR and AUC drops of up to 8% in HAM10000. HO ensures convergence to optimal configurations; without it, the model underperforms by 6–7% across key metrics in both datasets. Notably, prior semi-supervised models such as FixMatch-LS and GANViT-MD did not integrate all these components, particularly lacking CR and HO strategies. Therefore, the combined effect of all architectural elements in SS-GAN explains its superior generalization, robustness, and accuracy across diverse imaging scenarios.
Two-tailed paired t-tests were performed on six metrics (Accuracy, F-measure, G-means, AUC, TPR, and FNR) to validate the statistical significance of the improvements, comparing SS-GAN with the top models. On ISIC-2020, SS-GAN significantly outperformed BASCA-Opt with p-values of 0.0004, 0.0006, 0.0002, 0.0009, 0.0011, and 0.0013, respectively. Against PPO-GAN-MC, values ranged from 0.0015 to 0.0026, while for DLCA-SC, they were between 0.0019 and 0.0042. For semi-supervised models like FaxMatch and STFL, p-values were all below 0.003. On HAM10000, p-values compared to BASCA-Opt were 0.0003 to 0.0012, versus PPO-GAN-MC 0.0021 to 0.0040, and versus DLCA-SC 0.0028 to 0.0046. Overall, comparisons between the proposed model and other state-of-the-art models across both datasets show consistently low p-values. 95% confidence intervals remained narrow (± 0.01 to ± 0.05) across both datasets. These findings show that the proposed model surpasses existing models in performance metrics. It achieves this with high statistical significance, ensuring that the observed improvements are both authentic and meaningful.
Table 6 Provides an analysis of the computational efficiency of various models. It assesses runtime and GPU usage across the ISIC-2020 and HAM10000 datasets. The proposed SS-GAN exhibits favorable runtime (3042s on ISIC-2020, 2698 s on HAM10000) and moderate GPU usage (21.2 GB, 18.2 GB). Compared to semi-supervised baselines like FixMatch-LS and faxmatch, SS-GAN improves runtime by 8–18%. It also reduces GPU usage by up to 35%, averaged across both datasets. Furthermore, SS-GAN is more efficient than the top DL model, PPO-GAN-MC (3512s, 28.5GB on ISIC-2020). It also surpasses the best TL model, DLCA-SC (3267s, 28.4GB on ISIC-2020). On ISIC-2020, SS-GAN reduces runtime by 13.4% compared to PPO-GAN-MC and by 2.8% compared to DLCA-SC. It also lowers GPU usage by 25.6% and 25.4%, respectively. Similar trends are observed on HAM10000. These findings validate SS-GAN as a scalable, resource-efficient solution well-suited for clinical deployment.
Figure 4shows the training and validation loss curves for 250 epochs on the ISIC-2020 and HAM10000 datasets. In both cases, the proposed model demonstrates stable convergence, with training and validation losses decreasing consistently. The minimal gap between the curves indicates strong generalization and the absence of overfitting. Especially on the HAM10000 dataset, the nearly overlapping loss curves highlight robust learning with minimal variance. On ISIC-2020, some fluctuations are present. However, the overall downward trend confirms effective convergence. These results validate the reliability and learning efficiency of the model across datasets.
Figure 5 illustrates the accuracy trends of the proposed SS-GAN in comparison with baseline SSL models, including FaxMatch (feature-based augmentation for semi-supervised learning), MixMatch (a comprehensive semi-supervised learning approach), ReMixMatch (improved MixMatch for semi-supervised learning), Π-model (pi-model), and UDA (unsupervised data augmentation). The comparison is performed on the ISIC-2020 and HAM10000 datasets across varying ratios of labeled data. SS-GAN consistently achieves superior accuracy, maintaining a 4–8% margin even with only 20% of the data labeled. This advantage stems from its architecture. Reconstruction loss mitigates mode collapse and increases data diversity, improving coverage of rare melanoma subtypes. Self-attention captures global spatial dependencies in dermoscopic images, ensuring critical features are not overlooked. Pseudo-labeling enhances the training set by incorporating high-confidence unlabeled samples, while consistency regularization stabilizes predictions in the presence of perturbations. Hyperparameter tuning with ML-ABC ensures optimal learning dynamics. It also prevents overfitting and achieves smooth convergence in challenging SSL settings. SS-GAN maintains its advantage as labeled data increases, proving scalability and adaptability. It outperforms other SSL methods by efficiently leveraging both labeled and unlabeled data. Its success comes from robust regularization and tuning. These mechanisms ensure consistent improvements and reliable performance, even under low-label conditions or varying labeling ratios.
Figure 6 illustrates the decision-making time distributions of the proposed model in real-time settings, evaluated on the ISIC-2020 and HAM10000 datasets. The results show that most predictions were made within 150–190 ms for ISIC-2020. For HAM10000, prediction times ranged from 135 to 185 ms, confirming real-time suitability across both datasets. This demonstrates that the model consistently maintains low latency, a crucial requirement for real-time clinical settings. The tight distribution and low average inference time confirm the suitability of the mode for time-sensitive applications. It is well-suited for automated skin lesion screening, where rapid decision-making is critical for workflow efficiency.
Figure 7 illustrates instances of misclassification by the proposed SS-GAN model in the HAM10000 dataset. These errors highlight the need for further refinement of classification models, especially for cases with subtle differences between melanoma and non-melanoma lesions. Despite the strong performance of the model, these misclassifications show where it struggles. Distinguishing rare melanoma cases from non-melanoma lesions becomes harder under complex imaging conditions. This analysis highlights the need for enhanced training to improve generalization across diverse datasets and effectively handle the nuances of skin lesion classification.
Figure 8shows the ROC and precision-recall (PR) curves of the proposed model for the ISIC-2020 and HAM10000 datasets. The AUC values of 0.898 (ISIC-2020) and 0.908 (HAM10000), along with PR-AUC scores of 0.775 and 0.821, respectively, indicate excellent discriminatory power. High PR-AUC values indicate that the model maintains strong precision across a wide range of recalls. This is critical for imbalanced classification problems. These curves confirm that the proposed model can reliably distinguish minority classes from dominant ones.
Figure 9 presents the confusion matrices for the ISIC-2020 and HAM10000 datasets, demonstrating the strong performance of the proposed model. The model achieves a high number of TN and TP. It records only 29 FN and 557 FP for ISIC-2020, and 11 FN and 104 FP for HAM10000. These low FN and FP rates indicate that the model is reliable in identifying melanoma cases while minimizing misclassifications. This makes it highly suitable for diagnostic applications.
Figure 10 shows SHAP-based visualizations that highlight the key regions influencing the decisions of the model. In each image, areas shaded in red and yellow indicate features that significantly contribute to the final classification, while purple and blue signify regions that make a low contribution. Board-certified dermatologists have verified these high-importance areas as clinically relevant and linked to malignancy or atypical features. These visualizations demonstrate that the model consistently focuses on lesion boundaries and high-risk pigment zones, suggesting effective feature attribution. Consistent patterns across lesion types confirm the interpretability and transparency of the model. This supports its clinical reliability in dermatological diagnostics.
Analysis of generalizability
We evaluated the generalizability of the proposed model by conducting experiments on the PH2 and DermNet datasets. These datasets provided additional context to assess their performance compared to existing models. Importantly, all samples from both PH2 and DermNet were used exclusively for evaluation purposes. No additional training or fine-tuning was performed on these datasets. Instead, we directly applied the model trained solely on the ISIC-2020 dataset. This zero-shot evaluation protocol provides a rigorous and unbiased method for testing the generalization of the model across domains and skin-type distributions, thereby avoiding dataset-specific adaptation.
The results are presented in Tables 7 and 8 for the PH2 and DermNet datasets. As seen in Table 7, the proposed model significantly outperforms all compared ML, DL, TL, and SSL methods on the PH2 dataset. The proposed method improves the F-measure by + 24.9%, G-means by + 29.8%, and TPR by + 21.9% compared to BASCA-Opt. Even compared to strong DL models like SSGNet and FaxMatch, F-measure improves by + 6.8% and + 11.5%. Compared to the best TL model (DLCA-SC), it achieves a 5.9% increase in F-measure, a 4.3% increase in G-means, and a 4.9% increase in TPR. These results highlight the robustness of the learned features beyond the distribution of the training data.
Similarly, Table 7 confirms the consistent superiority of our model on the DermNet dataset. The proposed model surpasses the best classical ML model (BASCA-Opt) by + 21.3% in F-measure, + 21.8% in G-means, and + 21.3% in TPR. Against strong SSL models, such as FixMatch-LS, NCPLSL, and GANA-SFE, the proposed SS-GAN achieves F-measure improvements of + 14.7% to + 18.6% and TPR improvements of + 14.2% to + 15.9%. Compared to the best TL model (DLCA-SC), the proposed model achieves a 5.4% increase in F-measure, a 4.4% increase in G-means, and a 4.4% increase in TPR.
These results show that the proposed SS-GAN performs exceptionally well across multiple external datasets without retraining. This confirms its strong generalization ability, robust feature extraction, and domain adaptability, which are key requirements for real-world dermatological diagnostic applications.
We performed two-tailed paired t-tests on six metrics (Accuracy, F-measure, G-means, AUC, TPR, FNR) to compare the proposed SS-GAN with top models on PH2 and DermNet datasets. On PH2, SS-GAN outperformed BASCA-Opt with p-values ranging from 0.0004 to 0.0009. Against PPO-GAN-MC, p-values ranged from 0.0012 to 0.0021. For DLCA-SC, values ranged from 0.0017 to 0.0028. On DermNet, SS-GAN showed stronger results compared to BASCA-Opt, with p-values ranging from 0.0002 to 0.0006. Against PPO-GAN-MC, p-values ranged from 0.0011 to 0.0017. For DLCA-SC, values ranged from 0.0019 to 0.0027. Overall, comparisons with state-of-the-art models on PH2 and DermNet show similarly low p-values. Confidence intervals (95%) were ± 0.01–0.08. These findings demonstrate that the proposed model surpasses existing models with high statistical significance. They confirm that the observed improvements are authentic and meaningful.
Analysis of SS-GAN
This section compares the proposed SS-GAN with various GAN variants selected for their relevance and effectiveness in medical imaging or generative tasks. These include style-based GAN version 3 (StyleGAN3)71 deep regret analytic GAN (DRAGAN)72 adversarial generator-encoder (AGE)73 alpha GAN (α-GAN)74 GAN, diffusion GAN (DGAN)75 melanoma high-fidelity GAN (MELIIGAN)50 super-resolution GAN (SRGAN)76 enhanced super-resolution GAN (ESRGAN)77 efficient-GAN (EGAN)78 StarSRGAN79 and the original SS-GAN. StyleGAN3 is well-known for generating high-quality, diverse image features, making it a benchmark in medical image synthesis. DRAGAN and AGE improve training stability and help prevent mode collapse, which is critical for medical datasets with class imbalance. α-GAN and DGAN are considered advanced hybrid GAN architectures that combine multiple generative and discriminative strategies. SRGAN, ESRGAN, and StarSRGAN have shown strong performance in medical image super-resolution. MELIIGAN is a recent GAN tailored for melanoma image fidelity, making it highly relevant for our domain.
We evaluate the performance of the proposed SS-GAN using four metrics: Maximum Mean Discrepancy (MMD), Kullback–Leibler Divergence (KLD), Wasserstein Distance (WD), and Mode Score (MS). These metrics assess diversity (mode coverage) and fidelity (realism) of generated samples. Both aspects are crucial for understanding mode collapse. MMD measures the distance between real and generated data distributions in a reproducing kernel Hilbert space. A lower MMD indicates better alignment and improved diversity. KLD quantifies divergence from the real distribution and is sensitive to missing modes. WD measures geometric distance between distributions, providing meaningful gradients and insights into fidelity. MS combines the number of distinct modes with discriminator confidence. It evaluates how well the generator produces varied yet realistic outputs.
To ensure fairness, all other model components were standardized across tests. The performance outcomes are detailed in Tables 9 and 10 for the ISIC-2020 and HAM10000 datasets. The proposed SS-GAN shows substantial improvements in both fidelity and diversity compared to leading GAN models, particularly StyleGAN3, MELIIGAN, and the baseline SS-GAN. On the ISIC-2020 dataset, it achieves an MMD of 0.264. This is 87% lower than MELIIGAN (2.053) and 94% lower than StyleGAN3 (4.511), indicating superior alignment with real data distributions. The KLD of 0.855 is 76% lower than MELIIGAN (3.626) and 84% lower than StyleGAN3 (5.202). Similarly, the WD of 0.877 is 79% lower than MELIIGAN (4.317) and 87% lower than StyleGAN3 (6.929), confirming improved realism. For diversity, the MS reaches 0.827, which is 21% higher than MELIIGAN (0.682) and over 55% better than SS-GAN (0.531). Similar trends are observed on HAM10000, with a 65% reduction in MMD and a 79% lower KLD compared to MELIIGAN, as well as nearly a 90% improvement over StyleGAN3. These results confirm the superior performance of SS-GAN.
We performed two-tailed paired t-tests on four GAN-specific metrics (MMD, KLD, WD, and MS) to evaluate the statistical significance of the proposed SS-GAN compared to other GAN models. On ISIC-2020, SS-GAN significantly outperforms MELIIGAN with p-values of 0.0006 (MMD), 0.0008 (KLD), 0.0004 (WD), and 0.0010 (MS). Comparisons with StyleGAN3 yield even lower p-values: 0.0003, 0.0005, 0.0002, and 0.0009, confirming the strong improvements. Confidence intervals are narrow (± 0.01 to ± 0.03), validating the findings at a 95% confidence level. On HAM10000, SS-GAN again surpasses MELIIGAN with p-values of 0.0004, 0.0007, 0.0005, and 0.0009, and StyleGAN3 with 0.0002, 0.0004, 0.0003, and 0.0007. Confidence intervals remain tight (± 0.01 to ± 0.04) at the same confidence level. Overall, comparisons with state-of-the-art GAN architectures on both datasets yield low p-values and narrow confidence bounds. These results reinforce the reliability of our enhancements and confirm that the proposed SS-GAN generates diverse, realistic, and generalizable melanoma samples.
Figure 10 compares the data distributions of the original and proposed SS-GAN with real data for the ISIC-2020 and HAM10000 datasets. The proposed SS-GAN closely aligns with the real data distribution, effectively avoiding the mode collapse seen in the original SS-GAN, which concentrates around fewer data modes. This improvement comes from integrating reconstruction loss, self-attention mechanisms, and consistency regularization. These components enhance feature diversity and stabilize the training process. As a result, the proposed model captures a wider range of data variations and preserves the multimodal structure. This ensures the generation of realistic and representative samples compared to conventional GAN models.
Figure 11 visualizes feature vectors generated by the model generator for the ISIC-2020 and HAM10000 datasets. These outputs are originally high-dimensional. Direct visualization of these high-dimensional vectors is difficult, so PCA was applied to reduce them to two dimensions for clearer interpretation. The left plot illustrates the distribution of generated features with reconstruction loss, showing wide dispersion that reflects improved diversity and reduced mode collapse. In contrast, the right plot (without reconstruction loss) reveals dense and localized clusters, indicating limited variability. This comparison confirms that reconstruction loss mitigates mode collapse, allowing the generator to create richer feature representations, which are essential for robust melanoma classification.
PCA-based visualization of feature vectors generated by the model generator for (a) ISIC-2020 and (b) HAM10000 datasets. The right plot (without reconstruction loss) displays dense clustering caused by mode collapse, whereas the left plot (with reconstruction loss) demonstrates improved feature diversity and distribution.
Analysis of the proposed ML-ABC
This section compares the performance of ML-ABC with several popular hyperparameter tuning methods. The analysis considers three basic methods: random search (RS), grid search (GS), Bayesian optimization (BO), and Hyperband (HB). It also evaluates eleven evolutionary algorithms, including human mental search (HMS), salp swarm algorithm (SSA), cuckoo optimization algorithm (COA), firefly algorithm (FA), bat algorithm (BA), particle swarm optimization (PSO), deferential evolution (DE), CMA-ES, puma optimizer (PO)80 arithmetic optimization algorithm (AOA)81 and the original ABC.
To ensure fair assessment, uniformity was maintained across all model variables during evaluations. The results from the ISIC-2020 and HAM10000 datasets are detailed in Tables 10 and 11. Compared to BO, ML-ABC improves accuracy by 7.6% on ISIC-2020 (90.52% vs. 84.08%) and 6.6% on HAM10000 (92.36% vs. 86.63%). Against the top evolutionary algorithm, AOA, ML-ABC shows gains of 10% on ISIC-2020 (90.52% vs. 80.38%) and 12% on HAM10000 (92.36% vs. 82.18%). Compared to the original ABC, ML-ABC boosts accuracy by 18.9% on ISIC-2020 and 18.1% on HAM10000. F-measure and G-means show similar improvements. These gains result from the ability of ML-ABC to share knowledge among sub-populations, accelerate convergence, and avoid local optima. Overall, ML-ABC demonstrates superior stability and generalization compared to all baselines.
We conducted two-tailed paired t-tests on six metrics (Accuracy, F-measure, G-means, AUC, TPR, FNR) to establish statistical significance. The proposed ML-ABC was compared with BO, the strongest basic optimizer, and the AOA, the leading evolutionary optimizer. On the ISIC-2020 dataset, ML-ABC outperformed BO with p-values ranging from 0.0015 to 0.0023 across all metrics. Comparisons with AOA showed p-values of less than 0.003. A similar trend was observed on the HAM10000 dataset, where p-values ranged from 0.0015 to 0.0024 against BO and remained below 0.0035 against AOA, confirming robustness. Confidence intervals for ML-ABC were narrow (± 0.02–±0.04 at a 95% confidence level), confirming its stability and reliability. Overall, each comparison shows that ML-ABC achieves faster convergence, robust exploration, and superior performance compared to other optimization techniques.
Figure 13 shows the loss minimization process over 300 iterations for ISIC-2020 and HAM10000 using the proposed ML-ABC method. Both curves display a smooth and steady decline, confirming the strong convergence capability of the algorithm. The HAM10000 dataset exhibits a slightly faster reduction in loss, while ISIC-2020 shows consistent stability across iterations. This result demonstrates the effectiveness of the mutual learning component in ML-ABC, which improves convergence and enhances hyperparameter tuning.
Figure 14 illustrates the effectiveness of the ML-ABC algorithm in optimizing key generator hyperparameters for the ISIC-2020 and HAM10000 datasets. The figure indicates that the algorithm identifies optimal values for batch size, number of epochs, learning rate, and MLP layers, achieving maximum accuracy for each dataset. Notably, the curves display clear peaks at the optimal configurations, confirming the sensitivity of the model to tuning. These results demonstrate that ML-ABC effectively explores the search space, avoids local optima, and identifies hyperparameter settings that maximize performance.
Discussion
The proposed model enhances an SS-GAN using an ML-ABC algorithm for hyperparameter tuning. It introduces reconstruction loss in the generator to reduce mode collapse. It also incorporates self-attention into both the generator and discriminator to capture long-range dependencies and enhance feature extraction. CR stabilizes predictions under data augmentations. Pseudo-labeling includes only high-confidence unlabeled samples to improve label quality. Together, CR and pseudo-labeling help address class imbalance. CR improves generalization for minority classes, while pseudo-labeling generates reliable labels for underrepresented samples. Reconstruction loss encourages feature diversity. Self-attention helps focus on lesion areas that traditional models might miss. ML-ABC handles hyperparameter tuning. This algorithm combines global exploration with local exploitation, supporting knowledge sharing between candidate solutions. This strategy accelerates convergence, avoids local optima, and leads to better model configurations. Compared to conventional ABC or other metaheuristics, the model shows improved accuracy, stability, and reproducibility. This combination of architectural improvements and optimization makes the model robust and efficient. It performs well in classifying dermoscopic images, even when the labeled data are limited.
Through these innovations, the model outperforms state-of-the-art methods on ISIC-2020, HAM10000, PH2, and DermNet datasets. It achieves superior performance by enhancing generalization, handling imbalanced data, and effectively utilizing both labeled and unlabeled samples. These findings empirically validate all five hypotheses proposed in Sections1–2. The ablation studies demonstrate that each architectural enhancement, including reconstruction loss, self-attention, consistency regularization, confidence-based pseudo-labeling, and improved ABC optimization, makes a unique contribution to the final performance. Together, they form a synergistic framework that significantly enhances generalization, robustness, and diagnostic accuracy across datasets. This confirms that the model effectively addresses challenges such as mode collapse, feature extraction, label noise, and hyperparameter tuning across various clinical conditions.
Beyond technical performance, it is crucial to consider the clinical implications, particularly for melanoma detection, where diagnostic accuracy can have life-critical consequences. To align technical metrics with clinical needs, we emphasize sensitivity (TPR) and FNR. These are critical for melanoma detection, where a missed diagnosis can have severe consequences. As shown in Tables 4, 5 and 7, and 8, the proposed SS-GAN consistently achieves a TPR above 90%. It maintains an FNR below 10%, ensuring that the vast majority of melanoma cases are correctly identified. These results demonstrate that improvements in F-measure and G-means directly translate to clinically meaningful outcomes, reducing false negatives and enhancing diagnostic confidence. Compared to baseline models, the proposed SS-GAN decreases the FNR by up to 30%, significantly minimizing the risk of undetected melanoma. This alignment between metrics and real-world diagnostic needs underscores the potential of the framework for supporting clinical decision-making.
The proposed SS-GAN offers clear advantages over various GAN-based models, including StyleGAN3, DRAGAN, AGE, α-GAN, DGAN, MELIIGAN, SRGAN, ESRGAN, EGAN, and StarSRGAN. StyleGAN3 is known for visually impressive results, but it does not explicitly mitigate mode collapse. In contrast, SS-GAN includes a reconstruction loss that improves structural fidelity and feature diversity. DRAGAN and AGE improve training stability but lack self-attention and consistency regularization, which are essential for modeling long-range dependencies in dermoscopic images. α-GAN and DGAN, although based on hybrid and diffusion frameworks, do not address class imbalance or the utilization of unlabeled data. SS-GAN addresses these challenges by utilizing confidence-based pseudo-labeling and consistency regularization. MELIGAN, while melanoma-focused, prioritizes fidelity over diversity and does not address label scarcity. SS-GAN is more robust in semi-supervised melanoma contexts. SRGAN and ESRGAN target super-resolution, EGAN prioritizes speed, and StarSRGAN focuses on quality. However, none match SS-GAN in balancing diversity and fidelity, as shown by its better MMD, KLD, WD, and mode scores. Unlike many GANs, such as StyleGAN3 or MELIGAN, SS-GAN does not generate synthetic images. Instead, its generator creates high-dimensional feature vectors that mimic the distributions of real dermoscopic images. These are used only in training. All evaluations and clinical analyses rely exclusively on real images. Although SS-GAN incurs a higher computational cost due to self-attention and ML-ABC optimization, these elements ensure strong generalization and top-tier performance across datasets.
The theoretical and practical aspects of the work are significant. Theoretically, adding reconstruction loss, self-attention, and consistency regularization advances semi-supervised learning. These components reduce mode collapse and improve feature diversity. Pseudo-labeling extends the learning capacity by effectively using unlabeled data. ML-ABC introduces a rigorous optimization framework for hyperparameters, which is crucial for ensuring the stability of GANs. Practically, the model demonstrates robust performance across heterogeneous datasets, such as ISIC-2020 and HAM10000, thereby proving its generalization capability. Its ability to handle imbalanced datasets and noisy labels makes it ideal for clinical settings, where labeled data are often scarce. For real-time applications, the model can be deployed using pre-trained weights, requiring only lightweight inference on dermoscopic images. With GPU acceleration, it classifies melanoma and non-melanoma lesions within milliseconds. This speed makes it suitable for mobile diagnostic tools or clinical decision support systems that assist dermatologists in early melanoma detection.
The proposed model can be applied to domains where limited labeled data and class imbalance pose challenges. For example, in medical imaging tasks such as breast cancer detection using mammograms or lung nodule classification in computed tomography (CT) scans, the semi-supervised structure effectively utilizes unlabeled datasets. This improves accuracy. Similarly, reconstruction loss and self-attention capture fine-grained features and spatial dependencies. This makes the model suitable for histopathology image analysis, retinal disease detection, or magnetic resonance imaging (MRI)-based tumor segmentation. Outside healthcare, the approach can benefit industrial defect detection, satellite imagery analysis, and security applications where labeled data are costly to obtain. By adapting the generator and discriminator architectures to the specific domain and using ML-ABC for hyperparameter optimization, the model can deliver state-of-the-art performance. It ensures diversity and fidelity in feature representation while remaining computationally efficient.
Key findings summary
The key outcomes of the comparative evaluation between the proposed SS-GAN model and the best state-of-the-art baselines across the ISIC-2020, HAM10000, PH2, and DermNet datasets are summarized as follows:
-
Accuracy improvements:
-
ISIC-2020: Increased from 87.86% (PPO-GAN-MC) to 90.52% (Proposed) → +3.03%.
-
HAM10000: Increased from 89.24% (DLCA-SC) to 92.36% (Proposed) → +3.12%.
-
PH2: Increased from 82.56% (DLCA-SC) to 89.54% (Proposed) → +6.97%.
-
DermNet: Increased from 84.97% (DLCA-SC) to 91.14% (Proposed) → +6.17%.
-
Precision improvements:
-
ISIC-2020: Increased from 87.90% (PPO-GAN-MC) to 93.00% (Proposed) → +5.10%.
-
HAM10000: Increased from 90.10% (DLCA-SC) to 93.60% (Proposed) → +3.50%.
-
PH2: Increased from 85.20% (DLCA-SC) to 91.00% (Proposed) → +5.80%.
-
DermNet: Increased from 87.50% (DLCA-SC) to 92.90% (Proposed) → +5.40%.
-
F-measure improvements:
-
ISIC-2020: Increased from 88.15% (PPO-GAN-MC) to 92.77% (Proposed) → +4.62%.
-
HAM10000: Increased from 90.40% (DLCA-SC) to 93.38% (Proposed) → +2.98%.
-
PH2: Increased from 85.49% (DLCA-SC) to 90.63% (Proposed) → +5.14%.
-
DermNet: Increased from 87.85% (DLCA-SC) to 92.62% (Proposed) → +4.77%.
-
G-means improvements:
-
ISIC-2020: Increased from 89.97% (DLCA-SC) to 93.51% (Proposed) → +3.54%.
-
HAM10000: Increased from 90.88% (DLCA-SC) to 94.50% (Proposed) → +3.62%.
-
PH2: Increased from 86.93% (DLCA-SC) to 91.33% (Proposed) → +4.40%.
-
DermNet: Increased from 89.41% (DLCA-SC) to 93.38% (Proposed) → +3.97%.
-
AUC improvements:
-
ISIC-2020: Increased from 0.845 (DLCA-SC) to 0.893 (Proposed) → +4.74% (relative).
-
HAM10000: Increased from 0.858 (DLCA-SC) to 0.902 (Proposed) → +5.13% (relative).
-
PH2: Increased from 0.813 (DLCA-SC) to 0.866 (Proposed) → +6.52% (relative).
-
DermNet: Increased from 0.830 (DLCA-SC) to 0.892 (Proposed) → +7.47% (relative).
-
TPR improvements:
-
ISIC-2020: Increased from 88.78% (PPO-GAN-MC) to 92.83% (Proposed) → +4.05%.
-
HAM10000: Increased from 90.55% (DLCA-SC) to 93.48% (Proposed) → +2.93%.
-
PH2: Increased from 86.21% (DLCA-SC) to 90.98% (Proposed) → +4.77%.
-
DermNet: Increased from 88.82% (DLCA-SC) to 92.74% (Proposed) → +3.92%.
-
FNR reduction:
-
ISIC-2020: Decreased from 11.22% (PPO-GAN-MC) to 7.17% (Proposed) → − 36.1%.
-
HAM10000: Decreased from 9.45% (DLCA-SC) to 6.52% (Proposed) → − 30.9%.
-
PH2: Decreased from 13.79% (DLCA-SC) to 9.02% (Proposed) → − 34.6%.
-
DermNet: Decreased from 11.18% (DLCA-SC) to 7.26% (Proposed) → − 35.1%.
Ablation results confirmed the contributions of individual components:
-
RL minimized mode collapse and maintained diverse feature representations.
-
SA improved feature extraction by capturing long-range dependencies and focusing on critical lesion patterns.
-
CR stabilized predictions and enhanced generalization on unlabeled data.
-
PL enhanced label quality by leveraging high-confidence unlabeled samples.
-
ML-ABC optimization achieved superior hyperparameter tuning compared to baseline methods, boosting classification accuracy.
These innovations helped the proposed model outperform state-of-the-art approaches in melanoma detection. The model maintained high robustness, especially under limited labeled data conditions.
Limitations
The limitations of the proposed model and its potential solutions are as follows:
-
Label noise sensitivity: The performance of SS-GAN, like many ML models, can be severely impacted by noise in labeled data. In medical datasets, diagnostic labels come from expert analyses. Even small errors in these labels can disrupt the learning process of the model. Such errors may cause the generator to produce misleading or incorrect samples, thereby reducing the overall model performance. To mitigate this, we propose incorporating label cleaning techniques such as automated label correction algorithms or robust outlier detection methods during preprocessing. Self-training, which iteratively labels high-confidence samples, and active learning, which queries informative samples for labeling, can also reduce label noise. Robust loss functions that down-weight noisy samples and bootstrapping methods can further improve the resilience of the model to label errors. Applying these solutions before or during training ensures the model learns from high-quality labels, improving performance and generalizability.
-
Lack of clinical validation and expert feedback: The proposed SS-GAN shows strong quantitative performance on benchmark datasets. However, its clinical applicability has not yet been validated by dermatologists or in real-world diagnostic workflows. This may limit its acceptance in clinical environments where interpretability, trust, and reliability are critical. Future work should involve collaboration with dermatologists to conduct validation studies, run clinical trials, and compare outputs with expert evaluations. Clinician feedback can guide the fine-tuning of the model to ensure its decisions align with established medical practices. This will enhance trust and usability in real healthcare settings.
-
Computational efficiency and resource constraints: The proposed SS-GAN model shows promising performance. However, its GPU usage and training time may hinder deployment on devices with limited processing power. The architecture, which incorporates components such as self-attention and ML-based hyperparameter optimization, requires substantial computational resources. This makes implementing low-cost clinical devices difficult. This could limit its practicality in real-time applications, especially in smaller clinics or resource-constrained settings. Future work should optimize the architecture of the model for efficiency. Techniques such as pruning, quantization, or lightweight variants can reduce resource usage without compromising performance. Cloud-based solutions for offloading heavy tasks could also enable real-time analysis without straining local hardware.
-
Dataset diversity and demographic bias: Although widely accepted datasets, such as ISIC-2020 and HAM10000, are used, they underrepresent darker skin tones (Fitzpatrick types IV–VI). This imbalance may cause the model to perform better on lighter skin and reduce diagnostic reliability across ethnic groups. The PH2 dataset facilitates evaluation of generalizability due to its standardized imaging; however, it has a limited number of samples from a narrow demographic. The DermNet dataset introduces variation in imaging and lesion types, but it lacks demographic details such as skin tone and ethnicity. Therefore, any claims of generalizability remain limited. Future work should include datasets with balanced Fitzpatrick skin types and external validation on diverse cohorts for fairness and robustness.
-
Pseudo-label reliability: Mechanisms like self-attention, confidence-based pseudo-labeling, and consistency regularization reduce incorrect label propagation, but do not fully eliminate it. SSL models remain sensitive to mislabeled pseudo-samples, which can introduce bias or degrade performance if they are reinforced during training. Our approach mitigates this risk by filtering low-confidence samples and stabilizing predictions, but a full guarantee of correctness is challenging. Future work could investigate noise-robust pseudo-labeling methods, such as curriculum learning, co-training, or ensemble-based label refinement, to enhance the reliability of pseudo-labels.
Conclusion
This study introduced a semi-supervised learning framework for melanoma classification. It addresses key limitations of conventional SS-GANs, including mode collapse, weak global feature modeling, poor generalization, and unreliable pseudo-labeling. The proposed model integrates four key innovations. These include reconstruction loss to preserve diversity, self-attention for capturing long-range dependencies, consistency regularization to stabilize predictions, and confidence-guided pseudo-labeling to filter noisy supervision. Additionally, an enhanced ML-ABC algorithm with Random Key encoding was employed to optimize hyperparameters efficiently. Extensive evaluations on four benchmark datasets (ISIC-2020, HAM10000, PH2, and DermNet) demonstrated superior diagnostic accuracy. The proposed method achieved F-measures of above 90%, consistently outperforming state-of-the-art baselines. These results confirm strong generalization and stability with limited labeled data. They represent a significant advancement in melanoma detection through semi-supervised learning and evolutionary optimization.
Future work can explore several avenues to enhance further the capabilities of the proposed SS-GAN model for melanoma detection. First, integrating multimodal data sources, such as genetic markers, patient demographics, and historical health records, could be pursued. This approach enables the model to incorporate richer features that enhance diagnostic accuracy beyond visual patterns in dermatoscopic images. Using such diverse data inputs can improve understanding of melanoma characteristics, enabling earlier and more accurate diagnoses. We also plan to extend the SS-GAN model beyond binary classification to multi-class classification of lesion types in datasets like HAM10000. This will enable the model to distinguish between multiple skin disease categories, rather than just two classes. To achieve this, we will explore transfer learning methods to fine-tune the model on more lesion classes and other dermatology datasets. This expansion will improve the robustness and accuracy of the model, while significantly increasing its potential impact in dermatology.
Data availability
The datasets used and/or analysed during the current study available from the corresponding author on reasonable request.
References
Hu, W., Fang, L., Ni, R., Zhang, H. & Pan, G. Changing trends in the disease burden of non-melanoma skin cancer globally from 1990 to 2019 and its predicted level in 25 years. BMC Cancer. 22, 836. https://doi.org/10.1186/s12885-022-09940-3 (2022).
Weir, S. A., Kc, K., Shoaib, S. & Yusuf, N. The immunotherapeutic role of type I and III interferons in melanoma and non-melanoma skin cancers. Life 13, 1310. https://doi.org/10.3390/life13061310 (2023).
Bray, F. et al. Global cancer statistics 2018: GLOBOCAN estimates of incidence and mortality worldwide for 36 cancers in 185 countries. Cancer J. Clin. 68, 394–424. https://doi.org/10.3322/caac.21492 (2018).
Ferlay, J. et al. Estimating the global cancer incidence and mortality in 2018: GLOBOCAN sources and methods. Int. J. Cancer. 144, 1941–1953. https://doi.org/10.1002/ijc.31937 (2019).
Liu, Q. & Kawashima, H. An optimal method for melanoma detection from dermoscopy images using reinforcement learning and support vector machine optimized by enhanced fish migration optimization algorithm. Heliyon 9 https://doi.org/10.1016/j.heliyon.2023.e21118 (2023).
Jayaraman, P. et al. Wavelet-based classification of enhanced melanoma skin lesions through deep neural architectures. Information 13, 583. https://doi.org/10.3390/info13120583 (2022).
Jacinth Poornima, J., Anitha, J., Priya Henry, A. & Hemanth, D. J. IOS Press,. Melanoma classification using machine learning techniques. in Design Studies and Intelligence Engineering 178–185 (2023). https://doi.org/10.3233/FAIA220712
Luu, T. N., Nguyen, T. V., Huynh, N. T., Phan, Q. H. & Le, T. H. Polarimetric imaging combining optical parameters for classification of mice non-melanoma skin cancer tissue using machine learning. Heliyon 9 https://doi.org/10.1016/j.heliyon.2023.e22081 (2023).
Xu, C., Zhang, T., Zhang, D., Zhang, D. & Han, J. Deep generative adversarial reinforcement learning for semi-supervised segmentation of low-contrast and small objects in medical images. IEEE Trans. Med. Imaging. 43, 3072–3084. https://doi.org/10.1109/TMI.2024.3383716 (2024).
Tomar, S. & Gupta, A. A review on mode collapse reducing Gans with gan’s algorithm and theory. GANs Data Augmentation Healthc. 21–40. https://doi.org/10.1007/978-3-031-43205-7_2 (2023).
Pacal, I., Alaftekin, M. & Zengul, F. D. Enhancing skin cancer diagnosis using Swin transformer with hybrid shifted window-based multi-head self-attention and SwiGLU-based MLP. J. Imaging Inf. Med. 37, 3174–3192. https://doi.org/10.1007/s10278-024-01140-8 (2024).
Khan, M. A. et al. Automatic melanoma and non-melanoma skin cancer diagnosis using advanced adaptive fine-tuned Convolution neural networks. Discover Oncol. 16, 645. https://doi.org/10.1007/s12672-025-02279-8 (2025).
Peng, Z. et al. FaxMatch: Multi-Curriculum Pseudo‐Labeling for semi‐supervised medical image classification. Med. Phys. 50, 3210–3222. https://doi.org/10.1002/mp.16312 (2023).
Wu, D., Sun, B. & Shang, M. Hyperparameter learning for deep learning-based recommender systems. IEEE Trans. Serv. Comput. 16, 2699–2712. https://doi.org/10.1109/TSC.2023.3234623 (2023).
Jiang, C., Yang, S., Nie, P. & Xiang, X. Multi-objective structural profile optimization of ships based on improved artificial bee colony algorithm and structural component library. Ocean Eng. 283, 115124. https://doi.org/10.1016/j.oceaneng.2023.115124 (2023).
Birkeälv, S. et al. Mutually exclusive genetic interactions and gene essentiality shape the genomic landscape of primary melanoma. J. Pathol. 259, 56–68. https://doi.org/10.1002/path.6019 (2023).
Kim, C., Jang, M., Han, Y., Hong, Y. & Lee, W. Skin lesion classification using hybrid convolutional neural network with edge, color, and texture information. Appl. Sci. 13, 5497. https://doi.org/10.3390/app13095497 (2023).
Mustafa, S. et al. Hybrid color texture features classification through ANN for melanoma. Intell. Autom. Soft Comput. 35 https://doi.org/10.32604/iasc.2023.029549 (2023).
Meenakshi, K., Adepu, A., Nagandla, V. V. T. & Agarwal, S. A. Machine Learning Based Melanoma Skin Cancer using Hybrid Texture Features. in 3rd International Conference on Intelligent Technologies (CONIT). 1–5 (IEEE), 1–5 (IEEE), (2023). https://doi.org/10.1109/CONIT59222.2023.10205876
Naghavipour, H., Zandi, G. & Al-Nahari, A. Three machine learning techniques for melanoma cancer detection. J. Inform. Technol. Manage. 15, 59–72. https://doi.org/10.22059/jitm.2023.92337 (2023).
Camargo, C., Cruz, E., Gordillo, C., Rangel, A. & Franco, M. Comparison of KNN and SVM Methods for Melanoma Classification. in 2024 3rd International Congress of Biomedical Engineering and Bioengineering (CIIBBI). 1–5 (IEEE). https://doi.org/10.1109/CIIBBI63846.2024.10784961
Ghahfarrokhi, S. S., Khodadadi, H., Ghadiri, H. & Fattahi, F. Malignant melanoma diagnosis applying a machine learning method based on the combination of nonlinear and texture features. Biomed. Signal Process. Control. 80, 104300. https://doi.org/10.1016/j.bspc.2022.104300 (2023).
Chaugule, B., Bomble, K., Jundare, S., Maske, N. & Gagare, V. Skin melanoma cancer detection and classification using machine learning. Int. J. Sci. Res. Sci. Technol. 10, 519–524. https://doi.org/10.32628/IJSRST523103110 (2023).
Alenezi, F., Armghan, A. & Polat, K. A multi-stage melanoma recognition framework with deep residual neural network and hyperparameter optimization-based decision support in dermoscopy images. Expert Syst. Appl. 215, 119352. https://doi.org/10.1016/j.eswa.2022.119352 (2023).
Paramasivam, G. B., Rajammal, R. R., Nagaraj, A. M. & Rajendar, P. Optimizing the parameters of machine learning techniques using bat algorithm in the analysis of skin cancer. in AIP Conference Proceedings. (AIP Publishing), 3159. https://doi.org/10.1063/5.0247119
Romero-Morelos, P., Herrera-López, E. & González-Yebra, B. Development, application and utility of a machine learning approach for melanoma and Non-Melanoma lesion classification using counting box fractal dimension. Diagnostics 14 (1132). https://doi.org/10.3390/diagnostics14111132 (2024).
Courtenay, L. A., Barbero-García, I., Martínez-Lastras, S., Del Pozo, S. & Corral, M. González-Aguilera, D. Using computational learning for Non-Melanoma skin cancer and actinic keratosis Near-Infrared hyperspectral signature classification. Photodiagn. Photodyn. Ther. 49, 104269. https://doi.org/10.1016/j.pdpdt.2024.104269 (2024).
Mishra, S. et al. A hybrid fused-KNN based intelligent model to access melanoma disease risk using indoor positioning system. Sci. Rep. 15, 7438. https://doi.org/10.1038/s41598-024-74847-x (2025).
Tembhurne, J. V., Hebbar, N., Patil, H. Y. & Diwan, T. Skin cancer detection using ensemble of machine learning and deep learning techniques. Multimedia Tools Appl. 82, 27501–27524. https://doi.org/10.1007/s11042-023-14697-3 (2023).
Waheed, S. R. et al. Melanoma skin cancer classification based on CNN deep learning algorithms. Malaysian J. Fundamental Appl. Sci. 19, 299–305. https://doi.org/10.11113/MJFAS.V19N3.2900 (2023).
Bandy, A. D., Spyridis, Y., Villarini, B. & Argyriou, V. Intraclass clustering-based CNN approach for detection of malignant melanoma. Sensors 23, 926. https://doi.org/10.3390/s23020926 (2023).
Angeline, J., Siva Kailash, A., Karthikeyan, J., Karthika, R. & Saravanan, V. Automated prediction of malignant melanoma using Two-Stage convolutional neural network. Arch. Dermatol. Res. 316, 1–9. https://doi.org/10.1007/s00403-024-03076-z (2024).
Veeramani, N., Jayaraman, P., Krishankumar, R., Ravichandran, K. S. & Gandomi, A. H. DDCNN-F: double Decker convolutional neural network’f’feature fusion as a medical image classification framework. Sci. Rep. 14, 676. https://doi.org/10.1038/s41598-023-49721-x (2024).
Veeramani, N. & Jayaraman, P. YOLOv7-XAI: Multi‐Class skin lesion diagnosis using explainable AI with fair decision making. Int. J. Imaging Syst. Technol. 34, e23214. https://doi.org/10.1002/ima.23214 (2024).
Hu, F. & Zhang, J. Melanoma detection: integrating dilated convolutional methods with mutual learning-based artificial bee colony and reinforcement learning. Multiscale Multidisciplinary Model. Experiments Des. 8, 1–17. https://doi.org/10.1007/s41939-024-00640-y (2025).
Kaur, R., GholamHosseini, H. & Lindén, M. Advanced deep learning models for melanoma diagnosis in Computer-Aided skin cancer detection. Sensors 25, 594. https://doi.org/10.3390/s25030594 (2025).
Adamu, S. et al. Unleashing the power of Manta rays foraging optimizer: A novel approach for hyper-parameter optimization in skin cancer classification. Biomed. Signal Process. Control. 99, 106855. https://doi.org/10.1016/j.bspc.2024.106855 (2025).
Dong, B., Fu, X. & Kang, X. SSGNet: semi-supervised multi-path grid network for diagnosing melanoma. Pattern Anal. Appl. 26, 357–366. https://doi.org/10.1007/s10044-022-01100-4 (2023).
Zhou, S. et al. FixMatch-LS: Semi-supervised skin lesion classification with label smoothing. Biomed. Signal Process. Control. 84, 104709. https://doi.org/10.1016/j.bspc.2023.104709 (2023).
Zhu, Q., Li, S., Li, Z., Min, X. & Li, Q. Noisy-Consistent Pseudo Labeling Model for Semi-supervised Skin Lesion Classification. in International Conference on Medical Image Computing and Computer-Assisted Intervention. 241–252 (Springer). https://doi.org/10.1007/978-3-031-47425-5_22
Lal, A., Tiwari, S., Patra, R. & Agrawal, S. Melanoma Classification using GAN based augmentation and Self-Supervised feature extraction. in IEEE International Conference on Big Data (BigData). 1360–1366 (IEEE), 1360–1366 (IEEE), (2024). https://doi.org/10.1109/BigData62323.2024.10825005
Yuan, W., Du, Z. & Han, S. Semi-supervised skin cancer diagnosis based on self-feedback threshold focal learning. Discover Oncol. 15, 180. https://doi.org/10.1007/s12672-024-01043-8 (2024).
Wang, H., Ahn, E., Bi, L. & Kim, J. Self-supervised multi-modality learning for multi-label skin lesion classification. Comput. Methods Programs Biomed. 265, 108729. https://doi.org/10.1016/j.cmpb.2025.108729 (2025).
Albraikan, A. A. et al. Automated deep learning based melanoma detection and classification using biomedical dermoscopic images. Computers Mater. Continua. 74 https://doi.org/10.32604/cmc.2023.026379 (2023).
Sukanya, S. & Jerine, S. Skin lesion analysis towards melanoma detection using optimized deep learning network. Multimedia Tools Appl. 82, 27795–27817. https://doi.org/10.1007/s11042-023-14454-6 (2023).
Nirmala, V. & Premaladha, J. Synthetic medical image augmentation: a GAN-based approach for melanoma skin lesion classification with deep learning. in Deep Learn. Personalized Healthc. Decis. Support 69–80 (Elsevier, 2023), https://doi.org/10.1016/B978-0-443-19413-9.00026-6
Wang, R. et al. A novel approach for melanoma detection utilizing GAN synthesis and vision transformer. Comput. Biol. Med. 176, 108572. https://doi.org/10.1016/j.compbiomed.2024.108572 (2024).
Ju, X., Lin, C. H., Lee, S. & Wei, S. Melanoma classification using generative adversarial network and proximal policy optimization. Photochem. Photobiol. 101, 434–457. https://doi.org/10.1111/php.14006 (2024).
Suryanarayana, V. et al. Effects of objects and image quality on melanoma classification using Spatio Temporal joint graph convolutional network. Biomed. Signal Process. Control. 101, 107193. https://doi.org/10.1016/j.bspc.2024.107193 (2025).
Veeramani, N. & Jayaraman, P. A promising AI based super resolution image reconstruction technique for early diagnosis of skin cancer. Sci. Rep. 15, 5084. https://doi.org/10.1038/s41598-025-89693-8 (2025).
Thanka, M. R. et al. A hybrid approach for melanoma classification using ensemble machine learning techniques with deep transfer learning. Comput. Methods Programs Biomed. Update. 3, 100103. https://doi.org/10.1016/j.cmpbup.2023.100103 (2023).
Shobarani, R. et al. Melanoma Malignancy Prognosis Using Deep Transfer Learning. in International Conference on Artificial Intelligence and Applications (ICAIA) Alliance Technology Conference (ATCON-1). 1–6 (IEEE), 1–6 (IEEE), (2023). https://doi.org/10.1109/ICAIA57370.2023.10169528
Koppolu, B. P. Skin Lesion Classification using Transfer Learning. in 2023 International Conference on Intelligent Data Communication Technologies and Internet of Things (IDCIoT). 875–879 (IEEE). https://doi.org/10.1109/IDCIoT56793.2023.10053478
Orhan, H. & Yavşan, E. Artificial intelligence-assisted detection model for melanoma diagnosis using deep learning techniques. Math. Modelling Numer. Simul. Appl. 3, 159–169. https://doi.org/10.53391/mmnsa.1311943 (2023).
Shakya, M., Patel, R. & Joshi, S. A comprehensive analysis of deep learning and transfer learning techniques for skin cancer classification. Sci. Rep. 15, 4633. https://doi.org/10.1038/s41598-024-82241-w (2025).
Hussain, M. et al. Transfer learning-based quantized deep learning models for nail melanoma classification. Neural Comput. Appl. 35, 22163–22178. https://doi.org/10.1007/s00521-023-08925-y (2023).
Kalyani, K. et al. Arithmetic optimization with ensemble deep transfer learning based melanoma classification. Computers Mater. Continua. 75, 149–164. https://doi.org/10.32604/cmc.2023.033005 (2023).
Viknesh, C. K., Kumar, P. N., Seetharaman, R. & Anitha, D. Detection and classification of melanoma skin cancer using image processing technique. Diagnostics 13, 3313. https://doi.org/10.3390/diagnostics13213313 (2023).
Meswal, H., Kumar, D., Gupta, A. & Roy, S. A weighted ensemble transfer learning approach for melanoma classification from skin lesion images. Multimedia Tools Appl. 83, 33615–33637. https://doi.org/10.1007/s11042-023-16783-y (2024).
Pérez, E. & Ventura, S. A framework to build accurate convolutional neural network models for melanoma diagnosis. Knowl. Based Syst. 260, 110157. https://doi.org/10.1016/j.knosys.2022.110157 (2023).
Verma, S., Kumar, A. & Kumar, M. Proposed visual explainable model in melanoma detection and risk prediction using Modified ResNet50. (2025). https://doi.org/10.21203/rs.3.rs-5785966/v1
Vishnu, P. et al. Melanoma Detection with Transfer Learning. in 3rd International Conference on Artificial Intelligence For Internet of Things (AIIoT). 1–6 (IEEE), 1–6 (IEEE), (2024). https://doi.org/10.1109/AIIoT58432.2024.10574577
Bazgir, E., Haque, E., Maniruzzaman, M. & Hoque, R. Skin cancer classification using inception network. World J. Adv. Res. Reviews. 21, 839–849. https://doi.org/10.30574/wjarr.2024.21.2.0500 (2024).
Vakilian, S., Moravvej, S. V. & Fanian, A. Using the artificial bee colony (ABC) algorithm in collaboration with the fog nodes in the Internet of Things three-layer architecture. in 29th Iranian Conference on Electrical Engineering (ICEE). 509–513 (IEEE), 509–513 (IEEE), (2021). https://doi.org/10.1109/icee52715.2021.9544399
Danaei, S. et al. Myocarditis Diagnosis: A Method using Mutual Learning-Based ABC and Reinforcement Learning. in IEEE 22nd International Symposium on Computational Intelligence and Informatics and 8th IEEE International Conference on Recent Achievements in Mechatronics, Automation, Computer Science and Robotics (CINTI-MACRo). 000265–000270 (IEEE), 000265–000270 (IEEE), (2022). https://doi.org/10.1109/CINTI-MACRo57952.2022.10029403
Sinha, N. & Chen, K. W. Neural architecture search using covariance matrix adaptation evolution strategy. Evolution. Comput. 32, 177–204. https://doi.org/10.1162/evco_a_00331 (2024).
Rotemberg, V. et al. A patient-centric dataset of images and metadata for identifying melanomas using clinical context. Sci. Data. 8, 34. https://doi.org/10.1038/s41597-021-00815-z (2021).
Sönmez, A. F. et al. Deep Learning-Based classification of dermoscopic images for skin lesions. Sakarya Univ. J. Comput. Inform. Sci. 114–122 https://doi.org/10.35377/saucis…(6).
Albahli, S. A. R. YOLOv8-Based framework for Real-Time melanoma detection and segmentation with Multi-Dataset training. Diagnostics 15, 691. https://doi.org/10.3390/diagnostics15060691 (2025).
Ahmad, J., Farooq, M. U., Zafeer, F. & Shahid, N. Classification of 24 skin conditions using swin transformer: leveraging DermNet & healthy skin dataset. in International Conference on Energy, Power, Environment, Control and Computing (ICEPECC). 511–519 (IET), 2025, ). 511–519 (IET), 2025, (2025). https://doi.org/10.1049/icp.2025.1160
Tanantong, T. & Srijiranon, K. Improving AI-based skin disease classification with StyleGAN3 for minority skin tone generation. in 16th Biomedical Engineering International Conference (BMEiCON). 1–5 (IEEE), 1–5 (IEEE), (2024). https://doi.org/10.1109/BMEiCON64021.2024.10896290
Saha, A., Mitra, J. & Ghosh, R. Review of Machine Learning Models for Photonic Crystal. in 8th International Conference on Electronics, Materials Engineering & Nano-Technology (IEMENTech). 1–4 (IEEE), 1–4 (IEEE), (2025). https://doi.org/10.1109/IEMENTech65115.2025.10959606
Ulyanov, D., Vedaldi, A. & Lempitsky, V. It takes (only) two: Adversarial generator-encoder networks. in Proceedings of the AAAI Conference on Artificial Intelligence. 32. https://doi.org/10.1609/aaai.v32i1.11449
Ferreira, A., Magalhães, R., Mériaux, S. & Alves, V. Generation of synthetic rat brain MRI scans with a 3D enhanced alpha generative adversarial network. Appl. Sci. 12, 4844. https://doi.org/10.3390/app12104844 (2022).
Yao, F., Zhang, H., Gong, Y., Zhang, Q. & Xiao, P. A study of enhanced visual perception of marine biology images based on diffusion-GAN. Complex. Intell. Syst. 11, 1–20. https://doi.org/10.1007/s40747-025-01832-w (2025).
Ledig, C. et al. Photo-realistic single image super-resolution using a generative adversarial network. in Proceedings of the IEEE conference on computer vision and pattern recognition. 4681–4690. https://doi.org/10.1109/CVPR.2017.19
Nandal, P., Pahal, S., Khanna, A. & Pinheiro, P. R. Super-resolution of medical images using real ESRGAN. IEEE Access. 12, 176155–176170. https://doi.org/10.1109/ACCESS.2024.3497002 (2024).
Innani, S. et al. Generative adversarial networks based skin lesion segmentation. Sci. Rep. 13, 13467. https://doi.org/10.1038/s41598-023-39648-8 (2023).
Vo, K. D. & Bui, L. T. StarSRGAN: improving real-world blind super-resolution. arXiv preprint arXiv:2307.16169, (2023). https://doi.org/10.48550/arXiv.2307.16169
Abdollahzadeh, B. et al. Puma optimizer (PO): a novel metaheuristic optimization algorithm and its application in machine learning. Cluster Comput. 27, 5235–5283. https://doi.org/10.1007/s10586-023-04221-5 (2024).
Yıldız, B. S. et al. A novel hybrid arithmetic optimization algorithm for solving constrained optimization problems. Knowl. Based Syst. 271, 110554. https://doi.org/10.1016/j.knosys.2023.110554 (2023).
Funding
Open access funding provided by Mid Sweden University.
Author information
Authors and Affiliations
Contributions
Alireza Golkarieh: Conceptualization, Methodology, Supervision, Writing – Review & Editing, Parsa Razmara: Data Curation, Formal Analysis, Writing – Original Draft, Ahmadreza Lagzian: Investigation, Validation, Visualization, Writing – Review & Editing, Amirhosein Dolatabadi: Software Implementation, Experimental Design, Writing – Original Draft, Seyed Jalaleddin Mousavirad: Methodology, Supervision, Writing – Review and Editing.
Corresponding author
Ethics declarations
Competing interests
The authors declare no competing interests.
Additional information
Publisher’s note
Springer Nature remains neutral with regard to jurisdictional claims in published maps and institutional affiliations.
Rights and permissions
Open Access This article is licensed under a Creative Commons Attribution 4.0 International License, which permits use, sharing, adaptation, distribution and reproduction in any medium or format, as long as you give appropriate credit to the original author(s) and the source, provide a link to the Creative Commons licence, and indicate if changes were made. The images or other third party material in this article are included in the article’s Creative Commons licence, unless indicated otherwise in a credit line to the material. If material is not included in the article’s Creative Commons licence and your intended use is not permitted by statutory regulation or exceeds the permitted use, you will need to obtain permission directly from the copyright holder. To view a copy of this licence, visit http://creativecommons.org/licenses/by/4.0/.
About this article
Cite this article
Golkarieh, A., Razmara, P., Lagzian, A. et al. Semi-supervised GAN with hybrid regularization and evolutionary hyperparameter tuning for accurate melanoma detection. Sci Rep 15, 31977 (2025). https://doi.org/10.1038/s41598-025-17756-x
Received:
Accepted:
Published:
Version of record:
DOI: https://doi.org/10.1038/s41598-025-17756-x
Keywords
This article is cited by
-
A synergistic enhancement of the Ivy algorithm for GAN-based imbalanced classification
Scientific Reports (2025)
-
Implementation fidelity of universal design for learning and effects on student achievement engagement and belonging
Scientific Reports (2025)
-
Transformer-aided skin cancer classification using VGG19-based feature encoding
Scientific Reports (2025)
-
Incidence of cerebral hyperperfusion syndrome following revascularization surgery in moyamoya patients: a systematic review and meta-analysis
Neurosurgical Review (2025)
-
A two-stage deep learning framework for automated kidney stone detection in CT images
Signal, Image and Video Processing (2025)

















