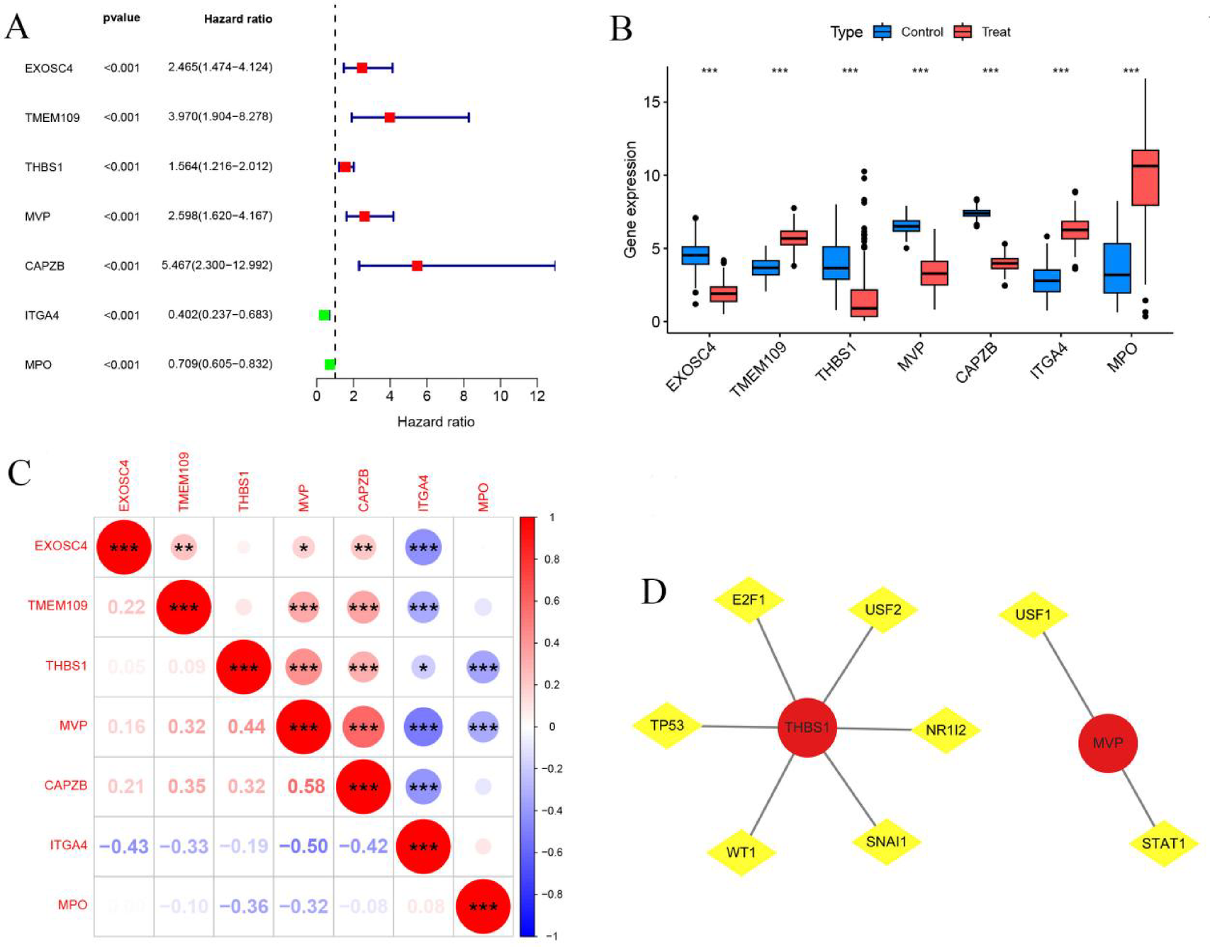
Fig. 9

(A) Forest plot showing the screening of core exosome-related prognostic difference genes by univariate Cox regression analysis with P < 0.001. (B) Box plot of core exosome-related prognostic difference genes. (C) Correlation matrix of core exosome-related prognostic difference genes. (D) The regulatory relationship diagram of transcription factors and core exosome-related prognostic differential gene regulation, where yellow represents transcription factors and red represents differential genes.