Fig. 3
From: IL6/STAT3 induced GRWD1 mediates aerobic glycolysis via P53/GLUT1 signal axis in colon carcinoma

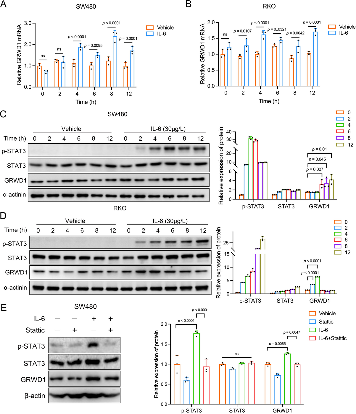
GRWD1 expression following IL-6 treatment. qPCR analysis of GRWD1 mRNA expression following IL-6 (30 μg/L) treatment at pre-defined time points in SW480 cells (A) and RKO cells (B). Western blot analysis of p-STAT3, STAT3, and GRWD1 protein levels after IL-6 treatment at indicated time points in SW480 cells (C) and RKO cells (D). The statistical grey value of relative protein expression was calculated by comparing the IL-6 group with the vehicle group, as shown on the right. (E) Western blot analysis of p-STAT3, STAT3, and GRWD1 protein expression after treatment with IL-6 (30 μg/L)and the STAT3 inhibitor stattic (1 μmol/L) for 6 h in SW480 cells. The statistical grey value of protein expression is delineated on the right.