Abstract
Potassium (K+) is an essential nutrient for plants. It contributes to most physiological and biochemical pathways for plant metabolism, growth, and development. It is the most available plant nutrient, comprising 10–15% of plant weight. Plants have a sophisticated system of K+ transporters and channels for distribution in plant body. Apple is one of the most consumed fruits in the world. Its fruit quality and yield are positively affected by K+. However, limited information is available about K+ transport systems in Apple. In this study, 47 candidate genes (26 K+ transporters and 21 K+ channels) have been identified in Apple (Malus domestica) genome. The phylogenetic comparisons with other plants (Glycine max, Arabidopsis thaliana, and Oryza sativa) indicated that the K+ transport system is much conserved among different plants. The analysis of Gene structure showed the presence of specific introns and exon patterns for these gene families. Transcriptomic data analysis and RT-qPCR demonstrated significant variations in the transcript abundance of these genes in response to abiotic stresses. The current project represents the first report about the K+ transport system in Apple. Therefore, it may act as a starting point for further functional characterizations.
Introduction
Potassium (K+) is the most available and essential nutrient for plants. The dry weight of plant may comprise 10–15% of K+ with a concentration ranging between 60 and 100 mM in cytosol. Its deficiency may cause metabolic changes and serious malfunctions in the normal growth of plants1. Regarding several plant processes, K+ is also very important for regulating water balance, photosynthesis, and biosynthesis of various bioactives. Plant cells use K+ in several important biological functions including stomatal movement, regulation of osmotic pressure, and the cell elongation process2. The K+ plays a key role in the normalization of the overall pH of the cytoplasmic cytosol. Plants have evolved a complex but organized K+ transport system comprising K+ channels and transporters3,4. The K+ Transport System (PTS) ensures the uptake and translocation of K+ to the diverse regions (from soil to the tip of leaves) of the plant body. The Arabidopsis thaliana has 35 genes comprising PTS as 20 transporter genes and 15 channel genes5,6.
The K+ channels mediate K+ transport to and from the cell membranes to maintain cell turgidity, hormonal secretions, cell osmotic level, and cellular contents under several conditions7. K+ channel genes have been classified for their functions, i.e., K+ movement and channel gate opening and closing. Some K+ channels are ligand-gated, where the opening of channel gate is dependent on an ion that pushes up (opens) the channel gate energetically8. Another type of K+ channel is the voltage-gated transport channel in which the opening of the channel gate is linked to a particle-mediated charge (i.e., K+, Ca+ 2)9. Up till now, the K+ channels have been found in all life forms including animals and plants10. Moreover, their amino acid sequences were found highly conserved11. K+ channels are expressed as multimeric proteins (having pore domains and Transmembrane (TM) domain segments) that are very specific regarding their number of pore and TM domains1. K+ selective conduction is mediated by the association of four pore domains with a multimeric protein. These pore domains possess highly conserved signature sequences (BGYGD/E)12. It is observed that according to the nature of their topology, a total of fifteen K+ ion channels of A. thaliana have been categorized into five tandem pore K+ transport genes (TPK), one K+ inward rectifier gene (Kir), and nine voltage-gated channel genes13.
The K+ transporters are grouped into three subfamilies regarding their nature and structure: K+ efflux anti-porters (KEA), K+ uptake permeases (KUP/HAK/KT), and K+ transporters (Trk/HKT). In A. thaliana, a single gene has been reported for high-affinity Trk/HKT, 13 KUP/HAK/KT genes, and 6 KEA genes5,11. High-affinity potassium transporters (HKTs) belong to Trk family and contain multiple MPM signature motifs4,11. The KT/HAK/KUP family is similar to its close relative members (KUP) from bacteria and fungi (HAKs)14,15. KEA (K+ efflux anti-porters) helps to maintain K+ balance across membrane as it does not disturb the charges across the membrane by moving it from a region of lower concentration to a higher concentration and vice versa. It also plays an important role in cytosolic pH maintenance16.
Apple (Malus domestica) is among the widely consumable fruits in the world including Pakistan. It has a huge marketplace both nationally and internationally. It is mainly cultivated in temperate regions of the world and exported to other regions with higher prices17,18. Apple’s genome comprises 17 chromosomes. The average size of proteins ranges between 881 and 1052 amino acids19. Phylogenetic analysis of the family pyreae and its genus Malus has revealed the Apple as a special case of hexaploid20. There exists an association between gene families’ expansion and the development of fruits, including the formation of pome fruit in pyreae tribe21,22. A genomic sequence of a diploid apple cultivar called ‘Golden Delicious’ is used in this work to study potassium transport-related genes23,24.
In this research, the identification of K+ transport system in M. domestica was carried out. Its characterization, i.e., genomic information (domains, transmembrane domains, gene structures) was also investigated using NCBI server. Furthermore, the phylogenetic analysis, cis-regulatory elements analysis, and substitution analysis were also performed to get greater insights into the evolutionary history of genes. Indole acetic acid (IAA) is a phytohormone, and it is critical for plant growth and developmental processes, such as cell division, elongation, and differentiation. This hormone has been shown to promote root growth, lateral shoot formation, and fruit development. This research work will not only develop a deeper insight into potassium regulation for stress resistance but will also help us to improve the production and growth of apples25.
Materials and methods
Identification of K+ transporters and channels
Candidate K+ transport proteins were identified from M. domestica proteome using previously known sequences of K+ transport proteins from O. sativa and A. thaliana26. These sequences were used as a query of BlastP tool, a genomic database of Rosacea (GDR) (https://www.rosaceae.org/ and Genebank (https://www.ncbi.nlm.nih.gov/)27,28,29. Sequences were manually curated to remove incorrect predictions and to reduce redundancy. These sequences were subjected to another screening for the confirmation of transporter or channel-specific motifs. Furthermore, to identify K+ selective motif (G-Y-G) motif, tBLASTx from NCBI was used to analyze sequences in all six reading frames. The selected genes were also confirmed by a method devised by Gomez and Porras30. After verifications, the transporting genes were further searched in other databases such as Pfam (http://pfam.janelia.org/)31, SMART (http://smart.embl-heidelberg.de/), and CDD (http://www.ncbi.nlm.nih.gov/Structure/cdd/wrpsb.cgi)32,33 to check their validity and to confirm their phylogeny and gene structure.
Domain prediction and physicochemical properties
Highly conserved K+ transporting genes from M. domestica were further analyzed to predict TM-Domains. A web-based server TMHMM(http://www.cbs.dtu.dk/services/TMHMM/)” was used to predict TM-domains, as this server uses helical sequences to predict De novo based domain prediction34. Gene databases (i.e., NCBI’s Genbank and Gene) were also searched to locate these genes and find their genomic positions. The physical positions of selected genes on chromosomes and the exons per gene were also identified35. Candidate transporters/channel proteins were used to analyze physicochemical properties of identified domains using ProtParam36.
Motif identification and gene structure analysis
Motifs for all these K+ transport-related proteins were identified using default parameters of ‘MEME’ (http://meme.sdsc.edu/meme/meme.html)37. The names of genes were selected based on their homology to genes in A. thaliana. To identify intron/exon arrangement and gene structures, GSDS (http://gsds.cbi.pku.edu.cn/) was utilized38.
Sequence alignments and phylogenetics
The alignment of protein sequences from different species was performed using ClustalW, which is a web-based Multiple sequence alignment (MSA) special tool (https://www.genome.jp/tools-bin/clustalw)39. Alignment was expressed as sequence logos using WebLogo3 (http://weblogo.threeplusone.com/), which analyzed highly conserved amino acids40. MEGA7 was used to draw phylogenetic trees using neighbor-joining and the maximum likelihood methods41.
Chromosomal mapping, Cis-elements detection, and evolutionary analysis
Complete chromosomal localization for potassium transport-related genes was predicted by the Map Chart tool, which graphically describes the locus positions42. Afterward, all the Cis-regulatory elements for promoters from all K+ transport-related genes were detected using an online available tool Plant-Care43. DNAsp, an offline tool, was used to find out the gene flow and gene duplications, synonymous and non-synonymous substitutions were calculated, and a timeline was drawn to find out the evolutionary pathway44.
Transcriptome-based profiling of K+ channels and transporters in M. domestica
To further investigate the transcript abundance of K+ transport-related genes, NCBI-SRA publicly available RNA-seq BioProject# PRJNA728501 was studied to retrieve transcript abundance during various fruit development stages. Furthermore, another available BioProject, PRJNA645374, was explored to analyze the expression of K+ transporters and channels in salt stress response. The differential expression was estimated by comparing the reads from treated samples with non-treated. All clean reads (paired-end) were mapped to the reference genome and the reads were counted using Bowtie2 and Cufflinks, respectively. The data were used to generate the heatmap using Tbtools45,46,47,48,49,50,51,52,53.
Plant stress treatments, RNA extraction, and RT-qPCR
The plant material for developing plantlets was obtained from Hill Fruit Research Station, Murree, Pakistan (33.9164° N, 73.3968° E). The plantlets of Malus domestica were grown in soil at 20 ± 1 °C and 16 h of light and 8 h of dark cycle in a growth chamber for eight weeks under controlled conditions at Government College University, Faisalabad, Pakistan. The Hoagland solution, a mixture enriched with essential elements required for plant development, was used as an initial treatment for the plants’ drought stress. Uniformly developed plants were then collected for drought treatment. For drought stress treatment, plants were kept in drought for 14 days. After two weeks of regular development, no water or Hoagland solution was given for the following 14 days for severe drought stress. Samples were taken after 0, 3, 7, and 14 days after drought treatment. These samples were immediately frozen in liquid nitrogen and stored at -80 °C. The total RNA was extracted from M. domestica leaves. The Trizol reagent method was employed to extract RNA, and Nanodrop-2000 (Thermo Fisher Scientific, USA) was used to estimate RNA concentration. Reverse transcription was performed using 1 µg of RNA with the Maxima H Minus First Strand cDNA Synthesis Kit (Thermo Fisher Scientific, USA). RT-qPCR was conducted using the iTaq Universal SYBR Green Super-Mix on the CFX96 TouchTM RT-PCR Detection System (BioRad, USA). Oligo Calculator (http://mcb.berkeley.edu/labs/krantz/tools/oligocalc.html/) was used to design gene-specific primers, and NCBI-primer BLAST algorithm (https://www.ncbi.nlm.nih.gov/tools/primer-blast/) was used to confirm the specificity of these primers (Supplementary File 1 and Supplementary File 2)). Relative gene expression was calculated using the 2^–ΔΔCt method, where ΔCt = Ct_target – Ct_reference, and ΔΔCt = ΔCt_treatment – ΔCt_control. For each gene, three biological replicates were analyzed, each consisting of tissue pooled from three independent plants. For each biological replicate, three technical replicates were included to ensure consistency and reproducibility. Statistical significance was assessed using one-way ANOVA followed by Student’s t-test (for pairwise comparisons), depending on the experimental setup. All statistical analyses were performed using R, and a p-value < 0.05 and p < 0.001 was considered statistically significant. The MdEF1α (LOC103443462) was employed as the internal control for normalization of expression values.
Results
Characterization of K+ transport system (PTS) in M. domestica
The identity of PTS genes was confirmed by characterizing their domains, motifs, phylogeny, and gene structures. By analyzing the apple genome, it was found that 47 genes, including 21 K+ channels and 26 K+ transporters, represented PTS. Domains for all these 47 genes were also predicted using a conserved domain database and TMHMM. It was observed that MdHAK6.2 had a maximum (14) number of TM domains and MdKEA2.2 had a minimum (zero) number of TM domains. Similarly, MdKAT3.2 had a maximum isoelectric point (PI) value of 9.54, and MdKEA3.2 had a minimum PI value of 4.78 (Table 1). Both of these families were then named according to the nomenclature proposed by Very and Sentenac54,55.
Among the K+ transporter genes, one high-affinity K+ transporter, 7 K+ efflux anti-porters (KEAs), and 18 K+ uptake permeases (KUP/HAK/KTs) genes were identified in M. domestica4,14. Members of all three families of K+ transporters were observed and characterized with reference to A. thaliana (Fig. 1A).
Gene structure and conserved motif analysis of potassium transporters and channels. (A) Gene structure analysis. In this figure, a genomic pattern of all transporters & channels of M. domestica has been drawn, which shows the total number of exons and intron parts of all genes relative to their phylogeny relation. (B) Sequence logo depicting conserved amino acids in sequences in K+ transport-related proteins.
After the identification of HAK (higher affinity K+ transporters), KT (K+ transporters), and KUP (K+ uptake premises), this family was named as KT/HAK/KUP due to a very strong phylogenetic relationship between these three subfamilies56. Eighteen KT/HAK/KUP genes in M. domestica were predicted, which were known to be involved in the K+ transport system. It was similar to the gene number in A. thaliana, a model plant. By further processing of gene similarity evaluation, it was confirmed that these genes code for proteins with an average length between 915-to-1020 amino acids (AAs) (Table 1). The genomic structure analysis of apple showed that the exon number ranges between 9 and 13. An average of 12–14 transmembrane domains were observed in all members of KT/HAK/KUP gene family. By analyzing its domain structures, it was confirmed that this family was closely related to the members present in A. thaliana. These results were further verified by the identification of a greater similarity of the other motifs from the same family in different plants (Fig. 1A)57.
MdHKT1.1 was found as the only member from this gene family in M. domestica. It has a protein of length 554 AAs with 9 TM-domains and has a similar structure to AtHKT1. The observed HKT transporter was classified as MdHKT1.1, as it has a conserved motif S-G-GG-G in which serine was characterized in the first position. This motif was specifically present in HKT family (Fig. 1B)58.
There were seven KEA members of M. domestica (Table 1). These transporters were named according to their close relatives from A. thaliana. In Apple, this family has proteins with lengths ranging between 574 and 1198 AAs. Genomic analysis of apples suggested that almost 12–15 exons per gene were present in this gene family (Fig. 1A)59.
The 21 K+ channels were characterized in M. domestica, out of these, six genes were voltage-gated channels, eight were tandem pore K+ channels (TPK), five were K+ inward rectifier channels (Kir), and two were SKOR genes (MdSKOR1.1 and MdSKOR1.2)60. At the molecular level, these channels were first studied and reported in A. thaliana61. Experiments showed that there were six shaker channels in M. domestica. Their proteins range between 618 and 892 AAs. The gene structure possessed 9–14 exons (Fig. 1A). Five Kir-like channels and eight TPKs were identified in M. domestica genome. Kir-like channel proteins have one hydrophobic core and one domain, while TPKs possess almost 3 transmembrane domains with a single hydrophobic core8. Conserved regions/motifs ‘RSXpSXpx’ were observed. A highly conserved sequence was revealed among all TPKs of M. domestica. The protein length of this family ranges between 365 and 401 AAs, and the number of exons is 9 to 11 (Fig. 1A)4.
Conserved motif analysis by MEME and genomic structure analysis by GSDS
Multiple sequence Alignment was performed by CLUSTAL OMEGA and then represented using WebLogo3. All sequences were aligned, and detailed information about their highly conserved residues was obtained. Conserved motifs from K+ transporting proteins were identified across the various organisms, i.e., O. sativa, G. max, A. thaliana, C. arietinum, and M. domestica. These were the most conserved motifs from MdKUP/HAK/KT, MdHKT1.1, and K+ channels, respectively (Fig. 1B). Exons and introns in all K+ channels and transporters showed conserved regions among members of subfamilies in different organisms. To find out the overall structural integrity in K+ transporters and channels in M. domestica, the introns and exons configuration was observed62,63. In Malus domestica, MdAKT1.1, MdAKT1.2, and MdAKT1.3 (the Shaker family channel genes) share the same gene structure patterns, including intron and exon patterns and locations. However, MdAKT1.1 is distinguished by having longer introns and a unique feature not present in the other family members. It could be hypothesized that almost all genes from each family were closely related to their relatives from different organisms, but in the same family as A. thaliana and O. sativa64. It has been predicted that all 47 genes involved in PTS in M. domestica have the same features as other genes from different plants’ PTS. Reported K+ transport-related genes exhibit high specificity in their activities, dictated by their locations and structures, yet they primarily serve a singular function: transporting and distributing K+ ions from roots throughout the entire plant65. (Fig. 1A).
Comparative phylogenetic analysis of M. domestica with different plants
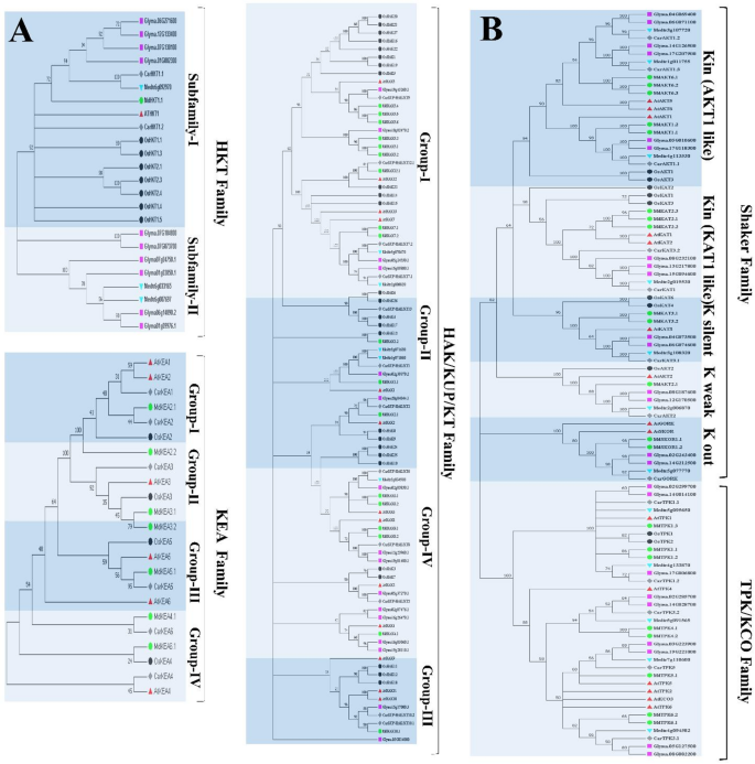
Potassium transporters and channel protein sequences were utilized to investigate their phylogenetic and evolutionary relationships among C. arietinum, M. truncatula, G. max, O. sativa, A. thaliana, and M. domestica. K+ channels were divided into both Shaker and TPK subfamilies in agreement with phylogenetic analysis. Shaker channels were categorized into subfamilies called AKT-like, KAT-like, and SKOR-like. In Arabidopsis and rice, AKT (MdAKT1.1, MdAKT1.2, MdAKT1.3, and MdAKT2.1) family members with their counterparts showed a close relationship (Fig. 2). MdAKT1.1 and MdAKT1.2 indicated a paralogous relation in M. domestica. The MdAKT1.1 and MdAKT1.2 genes were duplicated through segmental duplication, indicated by calculations of divergence. In M. domestica, KAT family members MdKAT1.1 and MdKAT1.2 indicated a neighboring relationship with their counterparts (MdKAT1.1 and MdKAT2.1). Since 52.90 million years ago, the evolutionary study demonstrated the duplication through segmental duplication. Around 40.14 million years ago, segmental duplication resulted in the emergence of two TPK family members, MdTPK1.1 and MdTPK1.2, within M. domestica genome. These duplicates exhibit a paralogous relationship within the apple genome and show co-orthologous and orthologous relationships with OsTPK1.1/OsTPK2.1 from O. sativa and AtTPK1.1 from A. thaliana, respectively. In apples, two members of the SKOR subfamily (SKOR1.1 and SKOR1.2) were also identified, which exhibit a neighboring relationship with respective homologs in O. sativa and A.thaliana (SKOR and GORK) (Fig. 3).
Phylogenetic tree of Potassium transporters and channels in monocots and dicots. This tree is created by MEGA7, this tree gives us detailed evolutionary information about each member of these 47 K+ transporting genes in M. domestica, all families are distinguished with different shape and color markers to make this tree more understandable (Neighbor-joining analysis) (Kumar et al.41).
Phylogenetic evaluation of potassium transporters (A) and Channels (B) in monocots and dicots. The phylogenetic relationships of K+ transporters in G. max, O. sativa, A. thaliana, and M. domestica were analyzed. Phylogenetic trees were constructed for the HKT, KEA, and HAK/KUP/KT transporter families. These trees were derived using the neighbor-joining method (1000 bootstrap) based on the alignment of protein sequences. Evolutionary analyses were conducted using MEGA7 (Kumar et al.41).
Phylogenetic analyses classified K+ transporters into three subfamilies: KUP/HAK/KTs, KEAs, and HKTs (Fig. 2). In M. domestica, only one member of the HKT subgroup, MdHKT1.1, was identified. This gene displayed a paralogous relationship within the species, originating from a tandem duplication event approximately 183.67 million years ago. MdHKT1.1 also showed co-orthologous relationships with OsHKT1.4/OsHKT1.5 and AtHKT1.1 with 47.60% and 46.22% identity, respectively, compared to AtHKT1.1. Additionally, 18 KUP/HAK/KTs were identified from M. domestica genome, revealing a strong relationship with KUP/HAK/KTs from O. sativa and A. thaliana. Among them, MdKUP/HAK/KT8.1 and MdKUP/HAK/KT6.1 exhibited a paralogous relationship, sharing 44.13% identity within M. domestica (Fig. 3). The 163.37 MYA (million years ago), Md KUP/HAK/KT8.1 and MdKUP/HAK/KT6.1 were duplicated through tandem duplication. MdKUP/HAK/KT6.1 demonstrated a 73.16% identity with its ortholog AtKUP/HAK/KT6.1 in Arabidopsis, the highest identity rate observed among paralogous relationships. Similarly, MdKUP/HAK/KT8.1 showed the highest identity of 75.12% with its ortholog AtKUP/HAK/KT8.1 in Arabidopsis. Around 138.5 MYA, MdKUP/HAK/KT3.1 and 4.1 developed a paralogous relationship due to tandem or segmental duplication. MdKUP/HAK/KT3.1 shares an orthologous relationship with AtKUP/HAK/KT3.1, while MdKUP/HAK/KT4.1 exhibits a close relationship with its homolog, showing 76.3% identity. MdKUP/HAK/KT5.1 and 5.3 likely arose from tandem or segmental duplication approximately 178.03 MYA, with MdKUP/HAK/KT5.1 also showing an orthologous relationship with AtKUP/HAK/KT5.1.
Segmental duplication around 67.86 MYA led to a paralogous relationship between MdKUP/HAK/KT10.1 and 10.2. Similarly, AtKUP/HAK/KT9.1, 10.1, and 11 share a co-orthologous relationship with their counterparts. MdKUP/HAK/KT10.1 exhibits a maximum identity of 67.31% with AtKUP/HAK/KT10. The MdKUP/HAK/KT12.1 and 12.2, resulting from segmental duplication about 30.54 MYA, show a co-orthologous relationship with AtKUP/HAK/KT12. MdKUP/HAK/KT7.1 and 7.2, originating from segmental duplication around 40.13 MYA, exhibit a close relationship with AtKUP/HAK/KT7.1, sharing 70.19% identity.
In M. domestica, there are 7 putative members (MdKEA1.1 to MdKEA6.1) of the KEA family, which show a neighboring relationship with their counterparts in O. sativa and A. thaliana. The MdKEA1.1 and 2.1 exhibit a paralogous relationship, evolving 32.68 MYA through segmental duplication. MdKEA1.1 shows a high identity rate of 74.4% and a co-orthologous relationship with AtKEA1.1 and 2. The MdKEA2.1 indicates an orthologous relationship with OsKEA2. Similarly, MdKEA6.1 and MdKEA4.1 show 60.23% identity with each other, considered paralogous, while MdKEA4.1 exhibits an orthologous relationship with AtKEA4.1 and MdKEA6.1 with AtKEA6, showing 70.2% and 71.9% identity, respectively. Evolutionary analysis indicates close relationships among K+ transporters and channels in M. domestica, A. thaliana, and O. sativa.
Consequently, the K+ transporters and channels evolved as a result of segmental duplication revealed by the analysis of duplication events. Analysis of the whole-genome sequence also revealed that a notable 71% of annotated apple genes underwent duplication following the split from legumes, A. thaliana, and V. vinifera, supporting our hypothesis of gene duplication in M. domestica. This tree gave the information about the evolutionary pattern of the same transporters and channels in different organisms and a conserved pattern of phylogeny was observed in different organisms (Fig. 2).
Mutation analysis and chromosomal mapping by map-chart
The synonymous and non-synonymous mutations in all 47 genes of (protein or nucleotide) sequences from M. domestica were evaluated. There were almost (Supplementary File 1). The chromosomal map defined the locations for all genes in detail (Fig. 4A). A significant correlation among mutations was revealed in a graphical map (Fig. 4B).
Map chart of genes involved in Potassium transport system in M. domestica (A). This diagram represents all gene locations for transporting genes from M. domestica. This map is drawn by Map Chart. Mutation analysis of M. domestica potassium transport system (B). This graph showing us the graphical representation of the above-mentioned table in which the blue line indicating insertion-deletion substitutions, green for synonymous and red for non-synonymous mutations, and gray bars displaying stop codon diversity.
Cis-regulatory detection by plant-care database
Cis-regulatory elements are the sites in the upstream regions of transcription start sites (TSS) of genes where transcription factors bind and initiate transcription. In this analysis, some shakers and HKTs sequences found putative cis-elements. To gain insights into tissue-specific and functional regulation of K+ transport-related genes in M. domestica, we screened promoter regions (1000 bp upstream ATG) of these genes for cis-regulatory elements (CREs). Analysis revealed several potential CREs in the promoter sequences of both K+ channels and transporters, including ABRE, NAC Core motif, W-box, GT-1 motif, MYB/MYC recognition site, and G-box. These findings provide valuable information about gene regulatory networks associated with potassium transport in M. domestica. Furthermore, cis-elements associated with plant response to CO2, light signals, and K+ were also identified (Table 2).
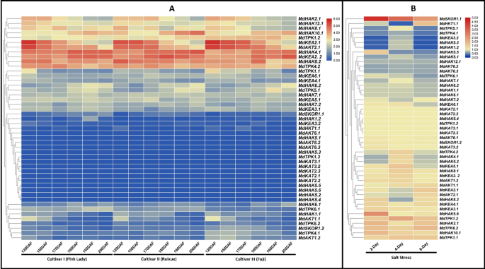
Whole transcriptome-based expression profiling
Based on the cis-regulatory element analysis, there was a need to further explore the molecular mechanism of potassium transport-related genes in M. domestica. Therefore, RNA-seq expression profiling of these genes was performed. Two different transcriptomes were chosen to investigate gene expression. Mostly potassium channels in both experiments were known to be up-regulated. MdKEA2.1 was known to be the most upregulated gene in both experiments. Many potassium transporters including members of the HKT-family and KT-family were observed to be downregulated in both experiments (Fig. 5).
Transcriptome expression profiling. Representation of all potassium transporting genes in M. domestica and their respective RNA-seq expression, (A) Different developmental stages of fruits in multiple cultivars, (B) Salt stress response in leaf tissues.
Gene expression analysis
From M. domestica leaf tissues, RT-qPCR was used to estimate the transcript abundance of all 12 chosen potassium-transporting genes. Apple plant when exposed to drought, these stimuli affected the potassium transporting gene family’s expression, and alterations in expression resulted in stress tolerance. In response to drought, 12 genes, including MdAKT6.2, MdKEA3.2, MdSKOR1.1, MdTPK1.2, MdTPK4.1, MdTPK5.1, MdTPK6.2, MdHAK1.2, MdHAK10.1, MdHAK2.1, MdHAK5.3 and MdHAK5.6, were chosen for RT-qPCR-based quantification. Differential regulation of MdKEA3.2 was seen during drought stress. In reaction to drought stress, the expression of MdSKOR1.1 was shown to be strongly elevated (up to 3-fold change), but it was found to be decreased under drought stress. Interestingly, MdHAK5.3 was found to be upregulated under salinity stress conditions, whereas during drought, it is downregulated. It was shown that MdHAK1.2 was significantly downregulated under salt stress and increased in response to drought (up to a 2-fold change). It was discovered that MdTPK5.1 was significantly increased in drought conditions (Fig. 6). When compared to the control, MdTPK6.2 was shown to be downregulated under drought (Fig. 6).
RT-PCR results. To assess the response of the potassium transporting gene family to drought stress, relative RT-qPCR was conducted. The experiment was performed in triplicate to ensure robustness, and untreated plants served as the baseline with a default expression value set to 1 for each gene. Error bars are included on each column to represent the standard error. Statistical significance (Student’s t-test) is denoted by asterisks: * indicates differences with p < 0.05, while ** indicates extremely significant differences with p < 0.001 for physiochemical measures between environmental stressors and the control.
Discussion
As the role of K+-channels/transporters is well documented in plants, i.e., plants need K+ in a sufficient quantity for its role in photosynthesis and membrane potential stabilization64. K+ also has a role in plant turgidity level maintenance and cytosol pH level normalization. So, there must be a proper system that involves the K+ uptake from the soil and its distribution among plant organs30. Current study describes the K+ transport system in Apple and analyzed the K+ distribution in M. domestica plant and the genes involved in this process. A genome-wide analysis was performed for structural and functional characterization of these genes. It has been observed that there is a well-developed system for K+ transport in M. domestica which comprises total 47 genes (26 transporters: 18 HAK/KUP/KTs, 7 KEAs, and 1 HKT) and 21 K+ channels (2 SKOR, 5 AKT, 6 Shakers and 8 TPKs)). The study revealed that orthologous genes exhibit a highly conserved intron and exon position across significant evolutionary periods, whereas paralogous genes show comparatively lesser but still discernible conservation in their intron/exon structures. In exploring the structural diversity of K+ transporters and channels in M. domestica, we analyzed exon and intron organization. This analysis unveiled substantial diversity in the number of exons observed across these genes, ranging from 2 to 24 exons. Interestingly, within specific subfamilies, there was noticeable similarity in gene structure among members, including consistent patterns in intron numbers, exon lengths, and intron phases. For instance, members of the shaker family such as MdAKT1.1, MdAKT1.2, and MdAKT1.3 exhibited nearly identical intron/exon patterns, except for MdAKT1.1, which featured longer introns compared to the others. This structural conservation within subfamilies suggests functional constraints that may have influenced the evolution of these genes in M. domestica.
The comparative study was also performed for the K+ transport channel genes identified in this study and the previously reported genes from different plants. As AtGORK and AtSKOR in A. thaliana, were closely related to inward rectifier genes of M. domestica (MdSKOR and MdSKOR1). All of the mentioned genes from both plants were K+ transport channel genes5,7. Hence, it could be stated that both MdSKOR and MdSKOR1 were involved in the long-distance transfer of K+ from roots to shoots on M. domestica and also involved in stomata movements68. The similar conserved domains of the Shaker family of channels from M. domestica and A. thaliana were revealed. It was further validated by the Phylogenetic tree of all members of PTS from different plants i.e., G. Max, A. thaliana, and O. sativa. These results showed that PTS of M. domestica is identical to other plants4,55,69,70.
Whole-genome analysis of M. domestica identified 8 TPK channel transport genes, whereas A. thaliana has 5 TPK genes. In M. domestica, 6 Kir channels were also discovered and initially classified as a separate group. However, later studies indicated that these Plant Kir-like channels are similar to TPKs in A. thaliana. The G-Y-G motif, highly conserved, has been recognized as the signature feature of these channels in M. domestica71. Genes from the KT/KUP/HAK family have been identified in a wide range of plants beyond the model species A. thaliana. In current study, we characterized 18 transporters from this family in M. domestica. The sequences of these genes exhibit high similarity to their counterparts in A. thaliana, indicating conserved functional roles. These genes share identical domain patterns, including the presence of conserved motifs essential for potassium transport. The high degree of sequence and structural conservation suggests that these transporters play a crucial role in maintaining potassium homeostasis across different plant species72. Nonetheless, in M. domestica, they have 14 domains along with an extra domain for K+ transportation, which plays a crucial role in its PTS. The MdKUP family containing K+ transportation domain has been reported to play a significant role in K+ transport73. Through phylogenetic analysis, the KT/KUP/HAK gene family was classified into four subfamilies. Within group I, members such as MdHAK5, MdHAK1, and MdHAK2 are known to be involved in K+ transport in roots. This analysis revealed significant diversity in potassium transport systems across different plant species. For instance, OsHAK4 exhibited a notably low K+ influx, showing a reduction of 70% in a 0.2 mM K+ solution. This variation underscores the functional diversity and adaptation of potassium transport mechanisms among different plant species74. The MdHKT1.1 gene observed in M. domestica is closely related to the members of the Trk channel family and is also involved in PTS. Multiple sequence alignment of this family showed that the substitution mutation occurred between both members, i.e., BG was replaced by BS, which changed its function from K+ transfer to Na+ transfer75. Further evidence of their involvement in Na+ transportation is supported by the phylogenetic relationships of these genes with OsHKT1.4 and OsHKT1.5. Previous studies have demonstrated that glycosylation influences membrane stability and morphology. N-glycosylation is a common feature observed in many plants, particularly in membrane-associated proteins76. In high salt concentrations, Na+ starts to accumulate in roots of plants, which leads to enzymatic inactivity affecting the growth and development of plant. HKT genes help to stabilize this Na+-K+ gradient and enhance plant growth. IAA plays a key role in fruit development, sex determination, and cell elongation77. An Auxin-responsive element (motif) was identified in MdHKT1.1, which predicted that MdHKT1.1 was an Auxin-responsive gene. The binding of IAA to MdHKT1.1 can enhance the activity of MdHKT1.1 to stabilize the Na+-K+ gradient and enhance the growth of plants in high salt concentrations79,80.
Conclusion
K+ ion is well known and proven essential cation among plant nutrients. But unfortunately, previously its significance was not well studied, and this nutrient was given the very least attention by researchers as well as cultivators in Apple. The current study characterized the PTS in M. domestica. A total of 47 genes were found to be potentially involved in the K+ transport system. Among them, 26 genes were K+ transporters, and the remaining 21 genes were K+ channels. The phylogenetic analysis, evolutionary studies, and the evaluation of the genetic structure of these genes characterized the PTS genes and provided a deeper insight into their evolutionary and regulatory mechanisms in M. domestica.
Data availability
All data is presented in the manuscript and supplementary files of the article furthermore, RNA-seq data and expression pattern data are available at BioProject: PRJNA728501 and BioProject: PRJNA645374, respectively.
Change history
26 November 2025
The original online version of this Article was revised: In the original version of this Article the author, Najla B. S. Al-Saud was incorrectly affiliated with “Centre of Excellence Bionanoscience Research, King Abdulaziz University, Jeddah 21589, Saudi Arabia.”. The original article has been corrected.
References
Srivastava, A. K. et al. Emerging concepts of potassium homeostasis in plants. J. Exp. Bot. 71 (2), 608–619 (2020).
Hu, W. et al. The reduction in leaf area precedes that in photosynthesis under potassium deficiency: the importance of leaf anatomy. New Phytol.. (2020).
Henslee, E. A. et al. Rhythmic potassium transport regulates the circadian clock in human red blood cells. Nat. Commun. 8 (1), 1–10 (2017).
Azeem, F. et al. Genome-wide analysis of potassium transport-related genes in Chickpea (Cicer arietinum L.) and their role in abiotic stress responses. Plant. Mol. Biology Report. 36 (3), 451–468 (2018).
Han, M., Wu, W., Wu, W. H. & Wang, Y. Potassium transporter KUP7 is involved in K + acquisition and translocation in Arabidopsis root under K+-limited conditions. Mol. Plant. 9 (3), 437–446 (2016).
Tsujii, M. et al. Evidence for potassium transport activity of Arabidopsis KEA1-KEA6. Sci. Rep. 9 (1), 1–13 (2019).
Cuin, T. A., Dreyer, I. & Michard, E. The role of potassium channels in Arabidopsis Thaliana long distance electrical signalling: AKT2 modulates tissue excitability while GORK shapes action potentials. Int. J. Mol. Sci. 19 (4), 926 (2018).
Checchetto, V., Teardo, E., Carraretto, L., Leanza, L. & Szabo, I. Physiology of intracellular potassium channels: a unifying role as mediators of counterion fluxes? Biochim. Et Biophys. Acta (BBA)-Bioenergetics. 1857 (8), 1258–1266 (2016).
Wang, Y. & Wu, W. H. Regulation of potassium transport and signaling in plants. Curr. Opin. Plant. Biol. 39, 123–128 (2017).
Salvador-Recatalà, V. The AKT2 potassium channel mediates NaCl induced depolarization in the root of Arabidopsis Thaliana. Plant Signal. Behav. 11 (4), e1165381. (2016).
Pandey, G. K. & Mahiwal, S. Sequence, Structure and Domain Analysis of Potassium Channels and Transporters, in Role of Potassium in Plants 29–36 (Springer, 2020).
Wu, L. B., Holtkamp, F., Wairich, A. & Frei, M. Potassium ion channel gene OsAKT1 affects iron translocation in rice plants exposed to iron toxicity. Front. Plant Sci. 10, 579 (2019).
Abbott, G. W. KCNQs: ligand-and voltage-gated potassium channels. Front. Physiol. 11, 583 (2020).
Cheng, X. et al. Genome-wide identification and analysis of HAK/KUP/KT potassium transporters gene family in wheat (Triticum aestivum L). Int. J. Mol. Sci. 19 (12), 3969 (2018).
Tenorio-Berrío, R. et al. Identification of two auxin-regulated potassium transporters involved in seed maturation. Int. J. Mol. Sci. 19 (7), 2132 (2018).
Li, W., Xu, G., Alli, A. & Yu, L. Plant HAK/KUP/KT K+ transporters: function and regulation. In Seminars Cell. Dev. Biology. 133–141. (Elsevier, 2018).
Barrett, A. & Northcote, D. Apple fruit pectic substances. Biochem. J. 94 (3), 617–627 (1965).
Awad, M. A., de Jager, A. & van Westing, L. M. Flavonoid and chlorogenic acid levels in Apple fruit: characterisation of variation. Sci. Hort. 83 (3–4), 249–263 (2000).
Velasco, R. et al. The genome of the domesticated Apple (Malus× domestica Borkh). Nat. Genet. 42 (10), 833–839 (2010).
Liang, P. et al. Identification and characterization of a novel geminivirus with a monopartite genome infecting Apple trees. J. Gen. Virol. 96 (8), 2411–2420 (2015).
Shore, P. & Sharrocks, A. D. The MADS-box family of transcription factors. Eur. J. Biochem. 229 (1), 1–13 (1995).
Theissen, G. et al. A short history of MADS-box genes in plants. Plant Mol. Biol. 42 (1), 115–149 (2000).
Cornille, A. et al. New insight into the history of domesticated Apple: secondary contribution of the European wild Apple to the genome of cultivated varieties. PLoS Genet. 8(5), e1002703. (2012).
Daccord, N. et al. High-quality de Novo assembly of the Apple genome and methylome dynamics of early fruit development. Nat. Genet. 49 (7), 1099–1106 (2017).
Tan, L. et al. Genome-wide identification and comparative analysis of MYB transcription factor family in Musa acuminata and Musa balbisiana. 9 (4), 413. (2020).
Rubio, F., Santa-María, G. E. & Rodríguez‐Navarro, A. Cloning of Arabidopsis and barley cDNAs encoding HAK potassium transporters in root and shoot cells. Physiol. Plant. 109 (1), 34–43 (2000).
Delaney, S., Butler, G., Lam, C. & Thiel, L. Three improvements to the BLASTP search 585 of genome databases, In Proc.12th International Conference on Scientific and 586 Statistica Database Management 14–24. (IEEE, 2000).
Benson, D. A., Karsch-Mizrachi, I., Lipman, D. J., Ostell, J. & Sayers, E. W. GenBank. Nucleic Acids Res. 37 (suppl_1), D26–D31 (2009).
Chang, A. L. S. et al. Assessment of the genetic basis of rosacea by genome-wide association study. J. Invest. Dermatology. 135 (6), 1548–1555 (2015).
Gajdanowicz, P. et al. Potassium (K+) gradients serve as a mobile energy source in plant vascular tissues. Proc. Natl. Acad. Sci. 108 (2), 864–869. (2011).
El-Gebali, S. et al. The Pfam protein families database in 2019. Nucleic Acids Res. 47 (D1), D427–D432 (2019).
Yang, M., Derbyshire, M. K., Yamashita, R. A. & Marchler-Bauer, A. NCBI’s Conserved Domain Database and Tools for Protein Domain Analysis. Curr. Protocols Bioinformat. 69 (1). (2020).
Letunic, I. & Bork, P. 20 years of the SMART protein domain annotation resource. Nucleic Acids Res. 46 (D1), D493–D496 (2018).
Krogh, A. & Rapacki, K. TMHMM Server, v. 2.0. Cbs. dtu. dk. (2016).
Brown, G. R. et al. Gene: a gene-centered information resource at NCBI. Nucleic Acids Res. 43 (D1), D36–D42 (2015).
Garg, V. K. et al. MFPPI–multi FASTA ProtParam interface. Bioinformation 12 (2), 74 (2016).
Bailey, T. L., Johnson, J., Grant, C. E. & Noble, W. S. The MEME suite. Nucleic Acids Res. 43 (W1), W39–W49 (2015).
Guo, A. Y., Zhu, Q. H., Chen, X. & Luo, J. C. [GSDS: a gene structure display server]. Yi Chuan. 29 (8), 1023–1026 (2007).
Chenna, R. et al. Multiple sequence alignment with the clustal series of programs. Nucleic Acids Res. 31 (13), 3497–3500. https://doi.org/10.1093/nar/gkg500 (2003).
Crooks, G. E., Hon, G., Chandonia, J. M. & Brenner, S. E. WebLogo: a sequence logo generator. Genome Res. 14 (6), 1188–1190 (2004).
Kumar, S., Stecher, G. & Tamura, K. MEGA7: molecular evolutionary genetics analysis version 7.0 for bigger datasets. Mol. Biol. Evol. 33 (7), 1870–1874 (2016).
Voorrips, R. MapChart: software for the graphical presentation of linkage maps and QTLs. J. Hered. 93 (1), 77–78 (2002).
Lescot, M. et al. PlantCARE, a database of plant cis-acting regulatory elements and a portal to tools for in Silico analysis of promoter sequences. Nucleic Acids Res. 30 (1), 325–327 (2002).
Rozas, J., Sánchez-DelBarrio, J. C., Messeguer, X. & Rozas, R. DnaSP, DNA polymorphism analyses by the coalescent and other methods. Bioinformatics 19 (18), 2496–2497 (2003).
Zhang, Y. I-TASSER server for protein 3D structure prediction. BMC Bioinform. 9 (1), 40 (2008).
Zhang, C., Mortuza, S., He, B., Wang, Y. & Zhang, Y. Template-based and free modeling of I‐TASSER and QUARK pipelines using predicted contact maps in CASP12. Proteins Struct. Funct. Bioinform. 86, 136–151 (2018).
Webb, B. & Sali, A. Protein Structure Modeling with MODELLER, in Functional Genomics 39–54 (Springer, 2017).
Elfiky, A. A., Mahdy, S. M. & Elshemey, W. M. Quantitative structure-activity relationship and molecular Docking revealed a potency of anti‐hepatitis C virus drugs against human Corona viruses. J. Med. Virol. 89 (6), 1040–1047 (2017).
Kaliappan, S. & Bombay, I. UCSF Chimera-Overview. (2018).
Gaulton, A. et al. The chembl database in 2017. Nucleic Acids Res. 45 (D1), D945–D954 (2017).
Trott, O. & Olson, A. J. AutoDock vina: improving the speed and accuracy of Docking with a new scoring function, efficient optimization, and multithreading. J. Comput. Chem. 31 (2), 455–461 (2010).
Dallakyan, S. & Olson, A. J. Small-molecule Library Screening by Docking with PyRx, in Chemical Biology 243–250 (Springer, 2015).
Wallace, A. C., Laskowski, R. A. & Thornton, J. M. LIGPLOT: a program to generate schematic diagrams of protein-ligand interactions. Protein Eng. Des. Selection. 8 (2), 127–134 (1995).
Berthomieu, P. et al. Functional analysis of AtHKT1 in Arabidopsis shows that Na + recirculation by the phloem is crucial for salt tolerance. EMBO J. 22 (9), 2004–2014 (2003).
Very, A. A. & Sentenac, H. Molecular mechanisms and regulation of K + transport in higher plants. Annu. Rev. Plant Biol. 54 (1), 575–603 (2003).
Böhm, J. et al. Venus flytrap HKT1-type channel provides for prey sodium uptake into carnivorous plant without conflicting with electrical excitability. Mol. Plant. 9 (3), 428–436 (2016).
Liu, J. et al. The potassium transporter SlHAK10 is involved in mycorrhizal potassium uptake. Plant Physiol. 180 (1), 465–479 (2019).
Wang, L. et al. AtHKT1 gene regulating K + state in whole plant improves salt tolerance in Transgenic tobacco plants. Sci. Rep. 8 (1), 1–12 (2018).
Rehman, H. M. et al. In-depth genomic and transcriptomic analysis of five K + transporter gene families in soybean confirm their differential expression for nodulation. Front. Plant Sci. 8, 804 (2017).
Nasr, N. et al. Identification and characterization of two zebrafish Twik related potassium channels, Kcnk2a and Kcnk2b. Sci. Rep. 8 (1), 1–10 (2018).
Chen, G. et al. Identification of shaker K + channel family members in rosaceae and a functional exploration of PbrKAT1. Planta 250 (6), 1911–1925 (2019).
Li, W. et al. Phylogenetic analysis, structural evolution and functional divergence of the 12-oxo-phytodienoate acid reductase gene family in plants. BMC Evol. Biol. 9 (1), 90 (2009).
Li, W. Y., Wang, X., Li, R., Li, W. Q. & Chen, K. M. Genome-wide analysis of the NADK gene family in plants. PloS One 9 (6), e101051. (2014).
Maathuis, F. J. Physiological functions of mineral macronutrients. Curr. Opin. Plant. Biol. 12 (3), 250–258 (2009).
Oono, Y. et al. Genome-wide transcriptome analysis reveals that cadmium stress signaling controls the expression of genes in drought stress signal pathways in rice. PloS One 9 (5), e96946. (2014).
Chandler, J. W. Auxin response factors. Plant. Cell. Environ. 39 (5), 1014–1028 (2016).
Huang, B. MetaPocket: a meta approach to improve protein ligand binding site prediction. OMICS J. Integr. Biology. 13 (4), 325–330 (2009).
Azeem, F. et al. Genome-wide analysis and expression profiling of potassium transport related genes in solanum tuberosum. 58 (1). (2021).
Rogers, S. A. & Hanson, J. B. Potassium transport in non-growing corn root tissue as affected by IAA and GA3. Plant Cell Physiol. 27 (8), 1489–1497 (1986).
Yang, Z. et al. Molecular evolution and functional divergence of HAK potassium transporter gene family in rice (Oryza sativa L). J. Genet. Genomics. 36 (3), 161–172 (2009).
Wulff, H., Castle, N. A. & Pardo, L. A. Voltage-gated potassium channels as therapeutic targets. Nat. Rev. Drug Discovery. 8 (12), 982–1001 (2009).
Geiger, D. et al. Heteromeric AtKC1· AKT1 channels in Arabidopsis roots facilitate growth under K+-limiting conditions. J. Biol. Chem. 284 (32), 21288–21295 (2009).
Nawaz, M. et al. Insight of transcriptional regulators reveals the tolerance mechanism of carpet-grass (Axonopus compressus) against drought. 21(1), 1–14. (2021).
Nieves-Cordones, M. et al. Production of low‐Cs + rice plants by inactivation of the K + transporter Os HAK 1 with the CRISPR‐Cas system. Plant J. 92 (1), 43–56 (2017).
Corratgé-Faillie, C. et al. Potassium and sodium transport in non-animal cells: the trk/ktr/hkt transporter family. Cell. Mol. Life Sci. 67 (15), 2511–2532 (2010).
Jabnoune, M. et al. Diversity in expression patterns and functional properties in the rice HKT transporter family. Plant Physiol. 150 (4), 1955–1971 (2009).
Gupta, S. et al. Alleviation of salinity stress in plants by endophytic plant-fungal symbiosis: current knowledge, perspectives and future directions. 461 (1), 219–244. (2021).
Waqas, M. et al. Immunoinformatics and molecular docking studies predicted potential multiepitope-based peptide vaccine and novel compounds against novel SARS-CoV-2 through virtual screening. (2021).
He, W. et al. A small-molecule screen identifies L-kynurenine as a competitive inhibitor of TAA1/TAR activity in ethylene-directed auxin biosynthesis and root growth in Arabidopsis. Plant. Cell. 23 (11), 3944–3960 (2011).
Ortiz-Castro, R. et al. Transkingdom signaling based on bacterial cyclodipeptides with auxin activity in plants. Proc. Natl. Acad. Sci. 108 (17), 7253–7258. (2011).
Acknowledgements
The research work was funded by institutional fund projects under Grant No. (IFPIP: 137-130-1443). Therefore, authors gratefully acknowledge technical and financial supports from the Ministry of Education and King Abdulaziz University, Jeddah, Saudi Arabia.
Author information
Authors and Affiliations
Contributions
MW, HN, RZ and MARR performed analysis. RR, MN, and SL wrote manuscript. FA devised the main idea and supervised the research. AAA, HA, MJ, SF, NBSAS and FZ re-analyzed, literature review, editing and technical expertise to improve the revised the article. AAA, NBSAS, MJ, SF, MARR, HSR, AMR and FA critically revised, proof-read and edited the manuscript.
Corresponding authors
Ethics declarations
Competing interests
The authors declare no competing interests.
Additional information
Publisher’s note
Springer Nature remains neutral with regard to jurisdictional claims in published maps and institutional affiliations.
Supplementary Information
Below is the link to the electronic supplementary material.
Rights and permissions
Open Access This article is licensed under a Creative Commons Attribution-NonCommercial-NoDerivatives 4.0 International License, which permits any non-commercial use, sharing, distribution and reproduction in any medium or format, as long as you give appropriate credit to the original author(s) and the source, provide a link to the Creative Commons licence, and indicate if you modified the licensed material. You do not have permission under this licence to share adapted material derived from this article or parts of it. The images or other third party material in this article are included in the article’s Creative Commons licence, unless indicated otherwise in a credit line to the material. If material is not included in the article’s Creative Commons licence and your intended use is not permitted by statutory regulation or exceeds the permitted use, you will need to obtain permission directly from the copyright holder. To view a copy of this licence, visit http://creativecommons.org/licenses/by-nc-nd/4.0/.
About this article
Cite this article
Waqas, M., Nadeem, H., Alrashidi, A.A. et al. Genome-wide identification of potassium transporters and channels in Malus domestica genome. Sci Rep 15, 32872 (2025). https://doi.org/10.1038/s41598-025-18251-z
Received:
Accepted:
Published:
Version of record:
DOI: https://doi.org/10.1038/s41598-025-18251-z





