Fig. 1
From: RO8191, a new compound for initiating embryo implantation in mice

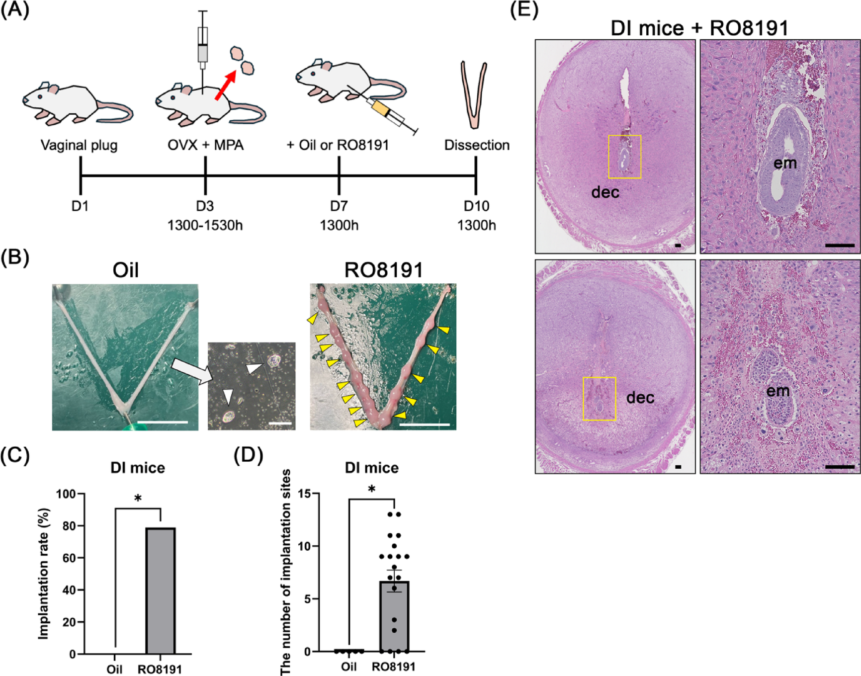
RO8191 induces embryo implantation in delayed implantation (DI) model mice. (A) The experimental procedure for the artificial DI mouse. Ovariectomy (OVX) and subcutaneous administration of siliconized medroxyprogesterone acetate (MPA) were performed on D3. A single injection of oil or RO8191 was performed on D7. Females were euthanized and dissected on D10. (B) Representative images of the gross uterine morphology. Blastocysts were recovered from oil-treated mice (white arrowheads). Implantation sites (yellow arrowheads on right panel) were visible in DI mice after RO8191 treatment. Scale bars: 1 cm for uterine images and 200 μm for blastocysts. (C, D) Implantation rate (C) and the number of implantation sites (D) in the oil and RO8191-treated DI mice. *Significantly different (p < 0.0001). (E) Representative histological image of uterine cross-sections of implantation sites on D10 after RO8191 treatment in DI mice. Right panels are higher magnification of left panels indicated by yellow line. Lower panels indicated abnormal embryo development and decidual reaction. Scale bars: 100 μm. dec: decidua; em: embryo.