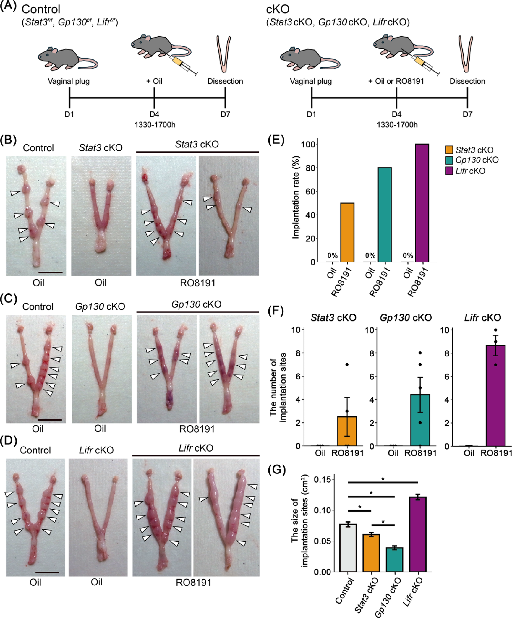
Fig. 3
From: RO8191, a new compound for initiating embryo implantation in mice

RO8191 induces decidual reaction in mice with genetic implantation failure. (A) The experimental procedure for the genetically modified mice. For control, a single oil injection was performed on D4. For cKOs, a single injection of oil or RO8191 was performed on D4. Females were euthanized and dissected on D7. (B–D) Uterine morphology of cKOs mice after the injection of oil or RO8191. The white arrowheads indicate the presumptive implantation sites, including uterine swelling. Scale bars: 1 cm. (E) The implantation rate in cKOs mice after oil or RO8191 administration. (F) The number of implantation sites in cKOs mice after the injection of oil or RO8191. (G) The size of implantation sites in cKOs mice after oil or RO8191 administration. *Significantly different (p < 0.05).