Fig. 7
From: Identification of CD159A as a prognostic and immune biomarker in kidney renal clear cell carcinoma

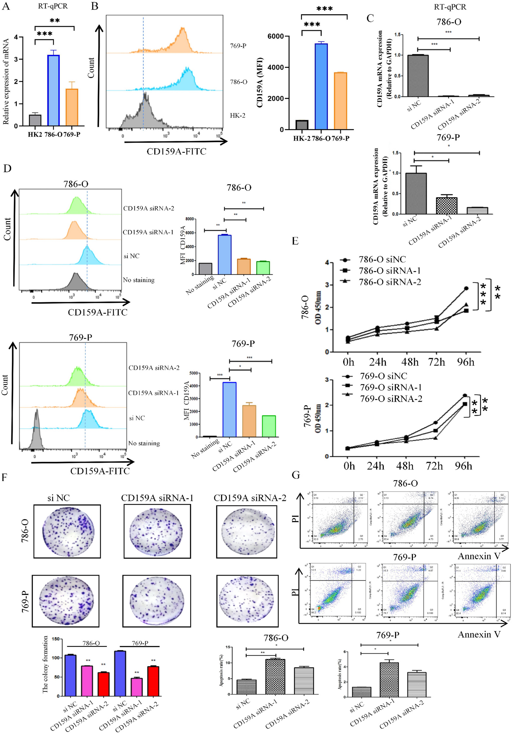
Role of CD159A for proliferation and apoptosis in KIRC cell lines. A, B The mRNA and protein expression of CD159A in normal human kidney cortex proximal convoluted tubule epithelial cells (HK2) and renal clear cell carcinoma cell lines (786-O and 769-P) were detected by RT-qPCR and flow cytometry assay. C Knock-down efficiency of si-NC, CD159A siRNA-1, and CD159A siRNA-2 was validated by qRT-PCR assay in 786-O and 769-P cell lines. D Knock-down efficiency of si-NC, CD159A siRNA-1, and CD159A siRNA-2 was validated by flow cytometry in 786-O and 769-P cell lines. E Proliferation ability of KIRC cell lines with CD159A knockdown detected by CCK8. F Proliferation ability of KIRC cell lines with CD159A knockdown tested using cloning formation assay. G FACS analysis in 786-O and 769-P cells after transfected with si-NC, CD159A siRNA-1, and CD159A siRNA-2. *p < 0.05, **p < 0.01 compared with control.