Abstract
Kidney renal clear cell carcinoma (KIRC) is a highly aggressive malignant tumor, and its occurrence and progression are influenced by tumor microenvironment (TME). CD159A, a natural killer (NK) cell inhibitory receptor, has emerged as a critical immune checkpoint in TME. We conducted a comprehensive multi-omics analysis of CD159A expression, prognostic significance, and functional enrichment in KIRC. Additionally, quantitative real-time PCR (qRT-PCR) and immunohistochemistry (IHC) were employed to perform CD159A expression in the Xiangya KIRC validation cohort. Furthermore, in vitro experiments were evaluated through cell proliferation, colony formation, and flow cytometry (FC) analysis of apoptosis in KIRC cell lines. Our study found that CD159A expression was significantly upregulated in KIRC tissues compared to normal tissues, as confirmed by TCGA data and the Xiangya KIRC validation cohort. In machine learning analyses, the biological significance of the regulatory network risk factors of the CD159A-HLA-E pathway is immunosuppressive receptors or abnormal antigen presentation that may promote immune escape. Elevated CD159A levels were observed in NK cells and CD8+ T cells infiltrating KIRC by single-cell RNA sequencing analysis. A positive correlation between CD159A and NK/CD8+ T cell infiltration was observed, and higher CD159A expression in KIRC patients receiving anti-PD-1/PD-L1 immunotherapy was associated with improved outcomes. In vitro experiments demonstrated that silencing CD159A significantly suppressed proliferation, colony formation and induced apoptosis in KIRC cells. Our research highlights the critical role of CD159A as a key immune checkpoint in KIRC progression and immune evasion, suggesting its potential as a prognostic and immunotherapy biomarker.
Similar content being viewed by others
Introduction
Kidney renal clear cell carcinoma (KIRC) is a common urinary system-related malignancies1,2. Approximately 431,288 people have been diagnosed in 2020, according to GLOBOCAN 2020 data3. The prognosis of KIRC is poorer than that of other kidney cancers4. Furthermore, natural killer (NK) cells serve as dynamic regulators of lymphocyte populations in the context of cancer resistance and infection immunity5. NK cell function depends on a diverse array of functional receptors6. Notably, killer cell lectin-like receptor subfamily C member 1 (KLRC1) encodes the CD159A, which has been recognized as a classic immune checkpoint on the NK cell surface and an immune inhibitory receptor predominantly expressed on lymphocytes, such as NK cells and CD8+ T cells7. The disadvantage of these receptors lies in their potential to exert a detrimental impact on anti-tumour immunity, given that their inhibitory ligands are typically expressed in tumour cells. CD159A forms heterodimers with the CD94 chain and recognizes human leukocyte antigen E (HLA-E), which is the essential ligand8. NK cells exert an anti-tumour effect in immunotherapy, however, tumour cells easily escape NK cell-induced death and their function is often limited in the TME9. CD159A is a late inhibitory receptor expressed after repeated stimulation with a homologous antigen. The inhibitory receptor CD159A in T and NK cells affects tumours and is upregulated in chronic viral infections10. NK cells are innate immune cells that contribute to the body’s defence against viral infections. NK cells are stimulated by severe acute respiratory syndrome corona-virus 2 (SARS-CoV-2)11. The peptide presented by HLA-E, which is encoded by the non-structural SARS-CoV-2 protein, prevents HLA-E from binding to CD159A. In vitro experiments have shown that these cells effectively limit SARS-CoV-2 infection11. In contrast to adults, CD159A-expression cytotoxic T cell populations occur predominantly in children12. Additionally, CD159A serves as an NK cell exhaustion checkpoint for HCV persistence13. Furthermore, CD159A expression is attributed to tumour antigen recognition. CD159A expression further defines the differential responsiveness of exhausted T cells to CD159A immune checkpoint blockade in TME14. Recent studies have demonstrated a high expression of CD159A in NK cells and cytotoxic CD8+ T cells in the TME following PD-1 blockade therapy, as well as after immune activation through cancer vaccines. Elevated expression of CD159A is associated with immune cell exhaustion and serves as a prognostic indicator in patients with liver cancer15. Conversely, CD159A is associated with better survival and increased response to PD-L1 blockade in bladder tumours16. Furthermore, CD159A expression correlates with cell division and is promoted by TGF-β17. Immune checkpoint blockade has shown remarkable clinical benefits and has revolutionised the management of individuals with cancers since anti-PD-1 (nivolumab) therapy was successfully accepted as a second-line treatment for recurrent metastatic cancers18. Monalizumab is a humanised monoclonal antibody that binds to the CD159A receptor. It has been discovered and a large of ongoing clinical trials is investigating its efficacy across multi-tumour indications19. In vitro, CD159A blockade alone or in combination with the blockade of PD-1 enhances NK cell abilities and promotes T cell receptors (TCRs) independent cytotoxicity in CD8+ T cells20. Notably, both anti-CD159A and anti-PD-L1 antibodies (durvalumab) synergistically recovered immune cells while effectively slowing down tumour progression in mouse models21. It can block the function of CD159A to restore immune cells, and CD159A antibody with PD-1 or PD-L1 antibody can achieve a more obvious tumour treatment effect than when used alone22. Immune checkpoint inhibitors (ICIs) targeting CD159A may improve the survival of a subset of patients with KIRC22. However, there have been no reports on CD159A as a predictive biomarker or immunotherapy target for KIRC. Instances of spontaneous regression and the efficacy of interleukin-2 (IL-2) and ICIs confirmed KIRC as an immunogenic tumour type23. A large number of tumour transcriptome analyses suggest that KIRC is among the most obviously immune-infiltrated solid tumours24.
Multiple databases were used to assess the association between CD159A expression and immune cell infiltration in the KIRC. CD159A is seen not only as an important immune checkpoint but also as a potential candidate for further development as a predictive and immunotherapeutic biomarker. This study investigated the expression levels of CD159A in distinct immune cell clusters by analysing differentially expressed CD159A using high-throughput RNA sequencing data and single-cell RNA sequencing data from KIRC tissues. Additionally, quantitative real-time PCR (qRT-PCR) was used to validate CD159A expression profiles in KIRC and normal tissues. A collection of KIRC tissues and corresponding clinical features, as well as verification of CD159A protein expression levels through immunohistochemistry (IHC), was conducted. In KIRC cells, CD159A related to the increasing proliferation, colony formation and decreasing apoptosis. Investigating the correlation between CD159A and immune-infiltrating cells, elucidating the immune mechanisms of CD159A, and exploring its correlation with immune checkpoints may offer valuable insights into cancer treatments. Our study aimed to identify the biomarker CD159A and enhance the predictive capabilities of KIRC.
Methods
Collection of data
We obtained mRNA expression profiles and clinical data from 33 cancers from The Cancer Genome Atlas (TCGA) database (https://portal.gdc.cancer.gov/, on 21 July, 2023) and Genotype-Tissue Expression (GTEx) database (https://www.gtexportal.org/home/, accessed on 21 July 2023). Additionally, we downloaded the Gene Expression Omnibus (GEO) datasets (GSE 84,697, GSE111360, GSE139555 and GSE145281) from the GEO database (https://www.ncbi.nlm.nih.gov/). Patients were stratified into high- and low-expression groups based on the CD159A mRNA expression cut-off point. Clinical data for KIRC were collected from both TCGA database and GEO databases.
Expression profile of CD159A in KIRC
The TIMER2.0 database (http://timer.cistrome.org/, accessed 21 July 2023) and Sangerbox3.0 (http://vip.sangerbox.com/login.html, accessed 21 July 2023) databases were used to assess CD159A mRNA expression levels in various cancer types. Transcriptome sequencing data and clinical information on KIRC were obtained from TCGA using the R Studio software (version 4.3.1). The relative expression of CD159A across KIRC tumours and normal samples was analysed using the ggplot2 [version 3.3.6], stats [version 4.2.1], and car [version 3.1.0] packages in the R programming language platform. Bioinformatics and multivariate analyses were conducted using the Xiantao Academic online platform (https://www.xiantaozi.com/, accessed 21 July 2023) to elucidate the functional role of CD159A in KIRC.
The exoRbase database (http://www.exorbase.org/exoRBaseV2/cell/proportion, accessed 21 July 2023) is a comprehensive repository of RNA derived from human blood exosomes. Blood samples were categorised into various biological classifications, including 118 healthy controls, 130 patients with benign diseases, and representatives of 13 different types of cancer.
Human tissue collection and immunohistochemical (IHC) analysis in KIRC patients
From January 2020 to December 2023, we retrospectively collected the formalin-fixed paraffin-embedded (FFPE) specimens of 32 individuals with KIRC and paired normal tissues from Xiangya Hospital of Central South University. None of the patients received any form of treatment, including radiotherapy, chemotherapy, or immunotherapy, prior to resection. All patients provided informed consent. This study was approved by the Ethics Committee of Xiangya Hospital (Approval No. 202401013).
In this study, the FFPE specimens of 32 individuals with KIRC and paired normal tissues were stained by IHC assay. After the deparaffinizing of the slides, the antigens were restored using a retrieval solution. Endogenous per-oxidase activity was blocked with 3% hydrogen peroxide followed by the addition of goat serum to minimise nonspecific staining. IHC was performed following the traditional biotin–streptavidin–peroxidase staining protocols. CD159A expression was determined using an anti-CD159A antibody (diluted 1:500, catalogue no. ab260035, Abcam, United States), and then three random fields per sample were observed and evaluated by two pathologists who were blinded to the clinical outcomes, as well as, the images were captured25. A semiquantitative evaluation of CD159A protein was performed using a method described in the previous study26.
RNA extraction and quantitative real-time PCR
After the deparaffinization, the FFPE specimens of 32 individuals with KIRC and paired normal tissues with xylene, total RNA was extracted using total RNA AmoyDx® FFPE RNA Extraction Kit (Cat. #8.02.0019; AmoyDx, Xiamen, P. R. China). Then, total RNA (1 μg) was reverse transcribed into cDNA using the Evo M-MLV RT Kit (Code. AG11705, Accurate Biology). qRT-PCR was performed using a SYBR Green Premix Pro Taq HS qPCR Kit (Code. AG11701, Accurate Biology). The qPCR equipment (Quant Studio 3, Thermo Fisher Scientific) was used.
Analysis of the correlation between CD159A expression and clinical features of patients with KIRC
This study collected the clinical features of patients with KIRC from the TCGA project and analysed their correlation with CD159A expression in KIRC samples. The results were visualised using ggplot2 [version 3.3.6]. A receiver operating characteristic (ROC) curves were constructed using the pROC package [version 1.18.0] to verify the correlation between CD159A and KIRC. Logistic regression was used to evaluate the degree of correlation between the clinical characteristics of KIRC and CD159A, which was then visualised using forest plots.
Correlation between CD159A expression and prognosis of KIRC patients
Clinical prognoses were based on the online tool Kaplan–Meier Plotter (https://kmplot.com/analysis/) and analysed by R packages survival [version 3.5.5], ggplot2 [version 3.3.6]. Based on the phenomenon, the calibration plots were drawn using the rms package [version 6.2.0] and survival package [version 3.5.5].
Analysis of genetic alterations in the CD159A gene
The cBioPortal website was used to explore TCGA Pan-Cancer Atlas Studies through “quick selection”. The search term ‘KLRC1’ was used to query genetic alterations in the Cancer Types Summary. Alteration frequency data and mutation type data for all the tumours were obtained from the 'cancer types summary’ module. The mutated site of KLRC1/CD159A was investigated using the ‘mutations’ module, as depicted in the schematic or 3D protein structure diagram. The mutation types and frequencies of KLRC1/CD159A in KIRC were sourced from the Catalogue of Somatic Mutations in Cancer (COSMIC) online website, with kidneys selected for tissue and ‘mutation distribution’. Somatic mutations in KIRC from TCGA database were analysed using the maptools package (version 3.14) and visualised using Oncoplot.
DNA methylation and RNA modification
DNA methylation is a common form of epigenetic modification that affects gene expression. The promoter methylation tendency of CD159A in normal and primary tumour tissues was obtained from the online UALCAN portal. The distribution of methylation probes on the chromosomes was analysed using the Shiny Methylation Analysis Resource Tool. RNA methylation is an essential epigenetic regulatory mechanism involved in tumour initiation, development, and prognosis.
CD159A CNV profile and drug sensitivity analysis
The GSCA database is a web server that provides data on copy number variations (CNV), methylation, pathway activity, immunological infiltration, and drug sensitivity.
Co-expressed genes/interacted proteins and enrichment analysis of CD159A
The STRING database was used to study protein interaction networks, making it more suitable for exploring the interactions of a specific protein. GeneMANIA and BioGRID are online tools used to explore gene interactions and functions and identify co-expressed genes. The CD159A mountain map in KIRC analysed GO, KEGG, and Hallmark enrichment based on the BEST database (https://rookieutopia.com/appdirect/BEST/, accessed on 21 July 2023).
Single-cell level analysis of CD159A expression
The tumour immune single-cell hub (TISCH) is a comprehensive database that provides visual representations of the TME via associated single-cell transcriptomes. We generated a graphical representation of the single-cell expression level of CD159A in the KIRC GSE111360 and GSE139555 datasets utilising the “dataset” module. Furthermore, differences in CD159A expression among immune cells were determined using the KIRC GSE145281 dataset.
Correlation analysis of CD159A and tumour immune microenvironment
Cancer patient prognosis was significantly predicted by the immune, stromal, and estimate scores. The connection between CD159A and the stromal, immune, and estimate scores was analysed using the psych package (version 2.1.6). To conduct a thorough analysis of immune infiltrates across various cancer types, the TIMER and CIBERSOFT algorithms were used.
Using a standardised pan-cancer gene expression database, we correlated CD159A with 60 genes involved in the immune checkpoint pathway, 41 genes involved in the chemokine pathway, 18 genes involved in chemokine receptors, and 21 genes linked to MHC immune pathway signatures. The Pearson statistical technique was employed to obtain the correlation coefficient using the limma package (version 3.54.1).
Cell culture and cell transfection
The NK cell line (NK92) was cultured in RPMI-1640 medium supplemented with 15% fetal bovine serum (FBS) and 10 ng/mL recombinant IL-2 (Sino Biological Inc.). The cells were maintained at 37 °C in a 5% CO₂ atmosphere. The human normal proximal tubular epithelial cells (HK2) and KIRC cell lines 786-O and 769-P were obtained from the Cell Bank of the Chinese Academy of Sciences in Shanghai, China. The cells were cultured in RPMI-1640 medium with 10% foetal bovine serum (FBS) at 37 ℃ with 5% carbon dioxide. When the cells reached 50–70%, they were transfected with KLRC1 (CD159A) siRNAs or negative controls (siRNA NC) using Lipofectamine 3000 (Invitrogen, Thermo Fisher Scientific, USA). CD159A siRNAs (si-RNA-1, si-RNA-2), and negative controls were purchased from RiboBio Biotech (Guangzhou, China). The growth medium was changed at 12 h post-transfection. Silencing efficiency was evaluated by qRT-PCR and flow cytometry forty-eight hours after transfection.
Assay for cell proliferation and assay for colony formation
Specific quantities (5 × 103) of transfected 786-O and 769-P cells were seeded in a 96-well plate. Subsequently, 10 μl of Cell Counting Kit-8 solution (CCK-8; Apexbio, China) was introduced to each well at time points of 0, 24, 48, 72, and 96 h and incubated for 2 h. The absorbance (A) of each well was measured at 450 nm using a multimode Microplate Reader (Varioskan LUX; Thermo Fisher Scientific). For colony formation assay, 2 × 103 transfected cells were plated in each well of a 6-well plate and cultured for a period ranging from 10 to 14 days. Upon observation of macroscopic clones, the culture was terminated by adding 4% paraformaldehyde.
Flow cytometry analysis
After fixation with 4% paraformaldehyde, HK2, 786-O, and 769-P cells were permeabilized using the eBioscience™ Intracellular Fixation & Permeabilization Buffer (catalog #88–8824-00; Thermo Fisher Scientific, USA). Intracellular CD159A expression was then assessed by flow cytometry using an anti-CD159A antibody (catalog #ab260035; Abcam, UK) followed by a FITC-conjugated goat anti-rabbit IgG secondary antibody (catalog #SF134; Sangon Biotech, China). Separately, 786-O and 769-P cells were transfected with either target siRNA or negative control siRNA. After 48 h, apoptosis was analyzed using an Annexin V-FITC/PI Apoptosis Detection Kit (ApexBio, China) according to the manufacturer’s instructions.
The KIRC cell pellet was resuspended in sterile PBS at a density of 1 × 10⁶ cells/mL and stained with 200 nM carboxyfluorescein succinimidyl ester (CFSE; Cat. C34554, Thermo Fisher Scientific) in PBS for 20 min at 37 °C. After three washes with PBS, the CFSE-labeled target cells were seeded into 96-well plates at a density of 1 × 106 cells/well in 100 μL. Effector NK92 cells (5 × 106 cells/well in 100 μL) were then added to the target cells at a defined effector-to-target (E:T) ratio of 5:1, bringing the final volume to 200 μL per well using complete medium. The co-cultures were incubated at 37 °C for 5 h. After incubation, cells were centrifuged at 2000 rpm for 2 min, washed twice with PBS containing 2% FBS, and stained with 7-amino actinomycin D (7-AAD; BD Pharmingen, Cat. 51-68981E) for 10 min at room temperature. Cell viability was analyzed by flow cytometry, with CFSE⁺ target cells assessed for 7-AAD incorporation to determine apoptotic cell death. All flow cytometry analyses were performed on a CytoFLEX flow cytometer (Beckman Coulter, USA) and data were analyzed using CytExpert software (Beckman Coulter, USA) was used to quantify the cell cycle and cell apoptosis distribution.
Statistical analysis
All statistical calculations were performed with the using SPSS software (SPSS, Chicago, IL, USA) and R software (version 4.3.1). Student’s t test was used for comparisons between two groups. p value of less than 0.05, determined by t test, was considered significant.
Results
CD159A mRNA and protein expression is elevated in TCGA-KIRC database and KIRC validation cohort
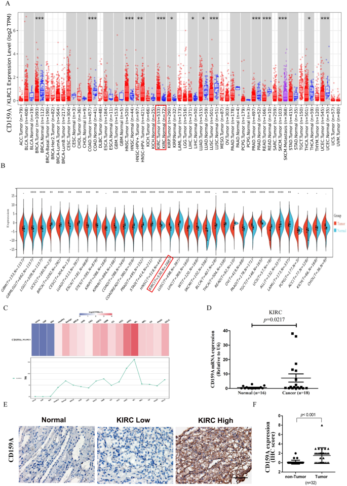
Our research methodology is illustrated in the flowchart (Fig. 1). Firstly, in our investigation into CD159A’s role in oncogenesis, the different expression module of TIMER2.0 in the TCGA database was used to analyse CD159A expression in various cancers using box plots, revealing that CD159A in KIRC tissue samples was increased compared to that in the corresponding control, as depicted in Fig. 2A. The Sangerbox3.0 database revealed elevated levels of CD159A mRNA expression in primary KIRC tissues compared to normal kidney tissues, as shown in Fig. 2B. Analysis of data from the exoRBase database using heat maps and line charts revealed increased CD159A expression within KIRC exosomes compared to healthy controls, as illustrated in Fig. 2C. qRT-PCR analysis performed on 16 normal kidney tissues and 18 KIRC tissues further confirmed the upregulation of CD159A mRNA specifically in Xiangya KIRC patients (Fig. 2D). The protein expression of CD159A was detected using IHC in 32 pairs of Xiangya patient KIRC tissues and corresponding adjacent normal tissues. IHC staining indicated the predominant localisation of CD159A to the cytomembrane of cancer cells within the analysed tissues, as visualized by brown staining (Fig. 2E). Statistical analysis using Student’s t test demonstrated significantly higher CD159A expression levels in KIRC tissues than in adjacent non-tumour tissues (Fig. 2F, p < 0.001). Collectively, the abnormal CD159A expression across pan-cancer especially KIRC, our finding highlights the importance of CD159A as a regulator of KIRC progression.
Differential expression level of CD159A in diverse human cancers. A Analysis of CD159A mRNA expression in different cancers tissues and normal tissues using data from TCGA database using TIMER2.0. B Expression levels of CD159A mRNA in pan-cancer analysed using the Sangerbox3.0 database. C Heat map and line chart displayed the CD159A mRNA expression in KIRC exosomes obtained from the exoRBase database. D qRT-PCR analysis of 16 normal kidney tissues and 18 paired KIRC tissues. E Protein expression of CD159A detected by the IHC assay in 32 pairs of KIRC tumour tissues and corresponding adjacent normal tissues. F IHC score of CD159A protein expression in normal kidney tissue and KIRC. *p < 0.05 compared with control.
Analysis of the correlation between CD159A expression and the clinical characteristics of KIRC
To illustrate the importance of CD159A in KIRC in individuals, the correlation between CD159A expression and clinical characteristics of KIRC has been described (Table 1). Analysis of clinical characteristics showed that age > 60 years (Fig. 3A), pathologic M1 stage (Fig. 3B), gender male (Fig. 3C), and histologic grades G3 and G4 (Fig. 3D) tended to correlate with higher expression of CD159A. Furthermore, logistic regression analysis showed that age > 60 years, pathologic M1 stage, gender male, and G3 and G4 stages were significantly risk factors for CD159A expression in KIRC (Fig. 3E).
Correlation analysis between CD159A and clinical characteristics of KIRC. Correlation between CD159A expression and clinical characteristics of KIRC, including A age, B pathologic M stage, C gender, D histologic grade, and E the risk factors for CD159A mRNA high expression shown in the forest plot based on logistic regression analysis. F ROC analysis of CD159A in KIRC. Survival map and Kaplan–Meier curves of the correlation between CD159A mRNA levels in G OS and H RFS. *p < 0.05, ***p < 0.001.
Receiver Operating Characteristic (ROC) curves was used to assess the diagnostic value of CD159A in KIRC using the TCGA database. The results indicated that CD159A was accurate (AUC = 0.843, CI 0.796–0.889) in predicting KIRC (Fig. 3F). High CD159A expression levels were linked to negative overall survival (OS) as shown in Fig. 3G (HR = 1.38, p = 0.034), but high expression of CD159A was linked to a better recurrence-free survival (RFS) (Fig. 3H) (HR = 0.32, p = 0.043). Therefore, in clinical samples, CD159A has shown potential as a biomarker.
Correlation between CD159A and genetic alteration, copy number variation in KIRC
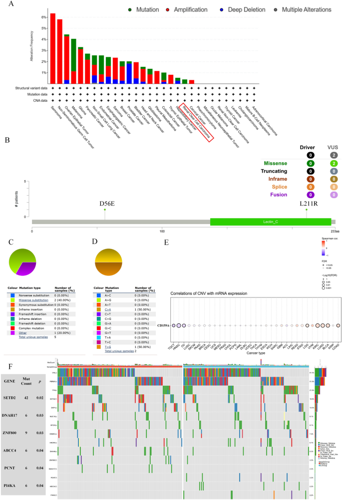
The genetic alteration status of CD159A in different tumour samples was analysed. The occurrence of CD159A alterations in patients was calculated using the cBioPortal database. Notably, KIRC with genetic alterations involves CD159A mutations, accounting for < 1% of cases (Fig. 4A). The types, loci, and mutation sites of genetic alterations in CD159A are shown in Fig. 4B. Notably, two missense mutations (D56E and L211R) in CD159A is a significant genetic alteration in KIRC. Therefore, the COSMIC database was used to identify the types of mutations. These results indicated that missense substitutions occurred in 40% of the KIRC samples (Fig. 4C). The base substitutions were mainly C > A (50%) and T > G (50%) (Fig. 4D). The mRNA expression of genes has also influenced by gene variants, and it has been shown that Single Nucleotide Polymorphism (SNPs) and copy number variations (CNVs) can affect gene expression. CD159A may play a carcinogenic role by affecting the expression of CNV. In KIRC, COAD, BLCA, LUAD, LGG and CD159A mRNA expression were positively. In contrast, there was a significant negative association between among TGCT, HNSC, and OV (Fig. 4E).
Correlation between CD159A expression and gene alterations. A Genetic alteration type and frequency of CD159A. B Mutation sites. C and D Mutation types of CD159A in KIRC in COSMIC database. E Spearman’s association between CNV and CD159A mRNA was performed in pan-cancer base on GSCALite. F Oncoplot of somatic mutation profiles of high and low CD159A expression groups.
From the Oncoplot, there were 6 genes to be significant: SETD2, DNAH17, and ZNF800 mutations were observed in the high CD159A expression group; however, ABCC4, PCNT, and PI4KA mutations were observed in the low CD159A expression group (Fig. 4F). Notably, SETD214 is a common mutant gene in KIRC, which indicated that high CD159A expression is closely connected with the SETD2 mutations.
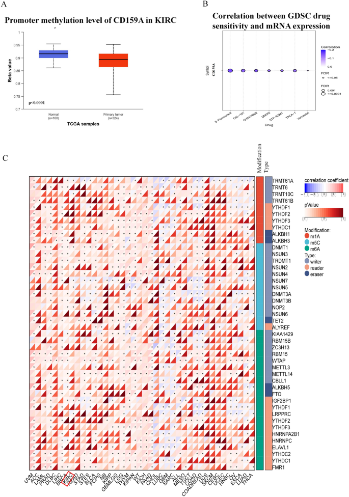
The DNA methylation level of CD159A in KIRC using the UALCAN database, revealed that the promoter methylation level of CD159A in primary KIRC was lower than that in normal tissues, indicating high CD159A expression in KIRC (Fig. 5A). Moreover, we used GSCALite to examine the drug sensitivity of CD159A in various cancers. CD159A/KLRC1 expression was adversely associated with 50% inhibitory concentration (IC50) values in patients treated with 5-Fluorouracil, CAL-101, CH5424802, TPCA-1, DMOG, STF-62247 and Vorinostat. A diagram of the relationship between CD159A and the expected medication reaction is shown in Fig. 5B. 5-Fluorouracil, is a pyrimidine analog and a type of anti-metabolite, primarily used in the treatment of tumors including COAD and KIRC. However, CD159A played a vital role in decreasing these medicine function. Then, we examined the correlation between CD159A and RNA-modifying genes in pan-cancer and found that CD159A was positively correlated with m1A, m5C, and m6A regulatory genes in KIRC (Fig. 5C).
Functional enrichment analysis of CD159A in KIRC
To further investigate the possible role of CD159A in KIRC, we using protein interactions. As shown the Fig. 6A, the 3D structure displayed the CD159A protein contains the protein binding sites (HLA-E, CD159A ligand). Then, the CD159A/KLRC1 protein interaction data were obtained from the STRING database (Fig. 6B). Among them, CD159A was co-expressed with the HLA class in all three datasets, reflecting its immune regulatory function. Based on string database interaction analysis, the top 7 protein were KLRD1, Score: 0.999, HLA-E, Score: 0.999, HLA-G, Score: 0.998, KIR2DL3, Score: 0.994, PTPN6, Score: 0.991, KIR2DL1, Score: 0.990, B2M, Score: 0.990. To further investigate the function of the signature genes, GO/KEGG enrichment analysis was performed. The String databases interaction protein GOKEGG enrichment analyses are shown in Fig. 6C. The process of screening the key interacting proteins of CD159A by LASSO regression, a machine learning method. Three proteins associated with renal clear cell carcinoma were identified by LASSO regression through tenfold cross-validation (Fig. 6D). Finally, three key proteins were identified as risk factors, CD226 (coefficient = – 0.71): A T-cell co-stimulatory molecule, whose low expression may lead to immune response suppression. KIR3DL3 (coefficient = – 0.33), HLA-E (coefficient = – 0.31): Immunosuppressive receptors or abnormal antigen presentation, potentially promoting immune escape.
Interaction analysis of feature proteins. A 3D structure of CD159A. B Protein interaction network of CD159A /KLRC1 in STRING database. C Network of CD159A /KLRC1 and its interactors identified by string database, interaction protein GOKEGG analysis. D The coefficient distribution diagram of LASSO regression models, and the 3 proteins screened by LASSO regression. Mountain map of CD159A in KIRC about E GO, F KEGG and G Hallmark analysis based on BEST database.
Natural killer cell mediated cytotoxicity, Antigen processing and presentation, Graft-versus-host disease, antigen binding, peptide antigen binding, MHC protein binding, external side of plasma membrane, MHC protein complex, phagocytic vesicle membrane, natural killer cell mediated immunity, leukocyte mediated cytotoxicity, natural killer cell mediated cytotoxicity were among the conditions under which enrichment analysis was generally demonstrated. We conducted GSEA-GO enrichment analysis, GSEA-KEGG enrichment analysis, and GSEA-Hallmark enrichment analysis to identify the pathway by which CD159A may be involved to better understand CD159A function in KIRC tissues (Fig. 6E–G). These GSEA enrichment analysis focused on positive regulation of T cell proliferation (Fig. 6E) and apoptosis (Fig. 6G). These studies showed that CD159A not only played a key role in modulating cancer immunity, but also regulated KIRC cell proliferation and apoptosis.
Validation of the biological function of CD159A in KIRC
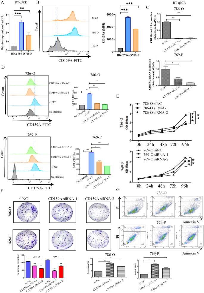
Further experimental verification is necessary to investigate the proliferation and apoptosis function of CD159A in KIRC cell lines, particularly in immune checkpoint regulation. Using the RT-qPCR and flow cytometry assay, we found that compared with normal proximal tubular epithelial cells (HK2), the mRNA and protein expression of endogenous CD159A was upregulated in renal clear cell carcinoma cell lines (786-O and 769-P) (Fig. 7A and B). Furthermore, two different siRNAs (siRNA-1 and siRNA-2) and a negative control (NC) were transfected into the KIRC cell lines (786-O and 769-P), respectively. The expression levels of CD159A mRNA and protein in the transfected cells were assessed using qRT-PCR and Fluorescence Activated Cell Sorter (FACS). Our results demonstrated a significant downregulation of CD159A expression in both 786-O and 769-P cells after transfection with CD159A siRNAs (p < 0.05) (Fig. 7C and D). Furthermore, we observed a remarkable decrease in cell proliferation in both 786-O and 769-P cells treated with CD159A siRNA compared to the control group (p < 0.05) (Fig. 7E). In addition, the colony formation ability was weaker in the CD159A siRNAs groups than in the siNC group for both cell lines tested (Fig. 7F). Importantly, CD159A knockdown resulted in a significant increase in the apoptosis proportion of tumour cells in both the 786-O and 769-P cell lines (Fig. 7G). These findings highlight the regulatory role of CD159A expression in cancer progression in KIRC cells and provide insights into potential immunotherapy strategies and oncogenesis across various cancer types.
Role of CD159A for proliferation and apoptosis in KIRC cell lines. A, B The mRNA and protein expression of CD159A in normal human kidney cortex proximal convoluted tubule epithelial cells (HK2) and renal clear cell carcinoma cell lines (786-O and 769-P) were detected by RT-qPCR and flow cytometry assay. C Knock-down efficiency of si-NC, CD159A siRNA-1, and CD159A siRNA-2 was validated by qRT-PCR assay in 786-O and 769-P cell lines. D Knock-down efficiency of si-NC, CD159A siRNA-1, and CD159A siRNA-2 was validated by flow cytometry in 786-O and 769-P cell lines. E Proliferation ability of KIRC cell lines with CD159A knockdown detected by CCK8. F Proliferation ability of KIRC cell lines with CD159A knockdown tested using cloning formation assay. G FACS analysis in 786-O and 769-P cells after transfected with si-NC, CD159A siRNA-1, and CD159A siRNA-2. *p < 0.05, **p < 0.01 compared with control.
Relationship between CD159A expression and immune infiltration in KIRC tumor microenvironment
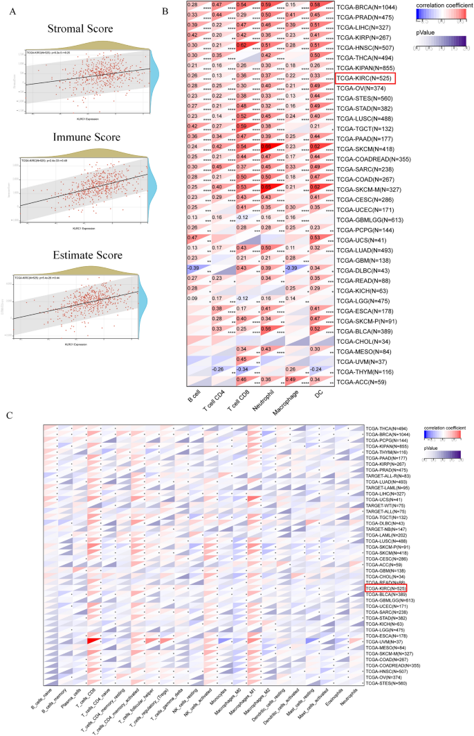
The tumour environment supports the survival of tumour cells, which plays an important role in regulating cancer abilities. CD159A binds to immune related proteins, regulating immune infiltration. The stromal score, immune score, and estimate score algorithms were used to illustrate the connection between CD159A and immune infiltration across cancers. CD159A expression was positively correlated with the estimate score, immune score, and stromal score in KIRC (Fig. 8A). TIMER and CIBERSORT algorithms were used to explain the potential relationship between the infiltration levels of different immune cells and CD159A gene expression in various cancers. A heat map of KIRC shows that CD159A expression is associated with increased immune cell infiltration. A meaningful positive connection was observed between the immune infiltration of CD8+ T cells, NK cells and CD159A in KIRC based on most algorithms (Fig. 8B and 8C). Taken together, these results indicate that high CD159A levels have a wide influence on immunity in patients with KIRC. We identified a positive correlation between CD159A and several immune cells markers using the TIMER 2.0 database (Table 2).
CD159A expression is associated with immune cell infiltration. A Connection between CD159A and Stromal Score, Immune Score and Estimate Score in KIRC. B Correlation between CD159A and the immune infiltration levels of 6 immune-related cells by using TIMER algorithm. C Relationship between CD159A expression levels and the infiltration levels of 22 immune-related cells by using CIBERSOFT algorithm.
The tumour environment supports the survival of tumour cells, which plays an important role in regulating cancer abilities. CD159A typically regulates immune response by being expressed on specific immune cells. RNA sequence analysis (GSE84697) revealed that CD159A expression in immune cells infiltrated with KIRC, CD16+ NK cells, and CD8+ T cells is significantly higher than in non-immune cells, macrophages and CD4+ T cells (Fig. 9A). Furthermore, we investigated the interaction between CD159A and immune cells based on the TISCH database and examined the relationship between CD159A and immune cells in 3 single-cell RNA datasets (GSE111360, GSE139555, and GSE145281) (Fig. 9B). In the GSE111360 and GSE139555 cohorts, CD159A was highly expressed in specific immune cells, especially in CD8+ T and NK cells (Fig. 9C and 9D). In the GSE145281 cohort (anti-PD-L1 mouse model), CD159A was expressed at lower levels in multiple immune cells, such as DC and B cells (Fig. 9E). Thus, CD159A expression markedly correlated with TME infiltration, indicating that CD159A may impact immune regulation in KIRC. Furthermore, we evaluated the role of CD159A in modulating NK cell-mediated immune responses against KIRC cells. 786-O and 769-P cells were transfected with CD159A siRNAs, or negative control (NC) for 48 h. Following transfection, the KIRC cells were labeled with CFSE and used as target cells in co-culture assays with activated human NK92 cells for an additional 5 h at an effector-to-target (E:T) ratio of 5:1. Subsequent staining with 7-AAD and flow cytometric analysis (gating strategy shown in Fig. 9F) revealed significant changes in cytotoxic activity. Specifically, knockdown CD159A enhanced the susceptibility of KIRC cells to NK cell cytotoxicity (Fig. 9G).
Single-cell stage analysis of CD159A expression in TME. A RNA-seq analysis of CD159A was expressed in different immune cells KIRC in GSE84697. B Heat map depicting that CD159A is higher in immune cells in single-cell datasets. C, D UMAP graphs revealing cellular clusters and expression profiles in CD159A based on GSE111360 and GSE139555. E Single-cell analysis of CD159A in anti-PD-L1 immunotherapy in GSE145281. *p < 0.05, **p < 0.01, ***p < 0.001 compared with control. F CD159A reduces the sensitivity of KIRC cells to NK cell-mediated killing. Schematic of the NK cell cytotoxicity assay and representative flow cytometry plots. KIRC cells were transfected with CD159A siRNAs, or control for 48 h, then co-cultured with NK cells at an effector-to-target (E:T) ratio of 5:1 for 5 h. The gating strategy for flow cytometry analysis is shown. G CD159A knockdown in KIRC cells enhanced their sensitivity to NK cell killing in co-culture assays. *P < 0.05, **P < 0.01.
CD159A as a prospective immunotherapy biomarker with a better PD-1/PD-L1 immunotherapy response in KIRC patients
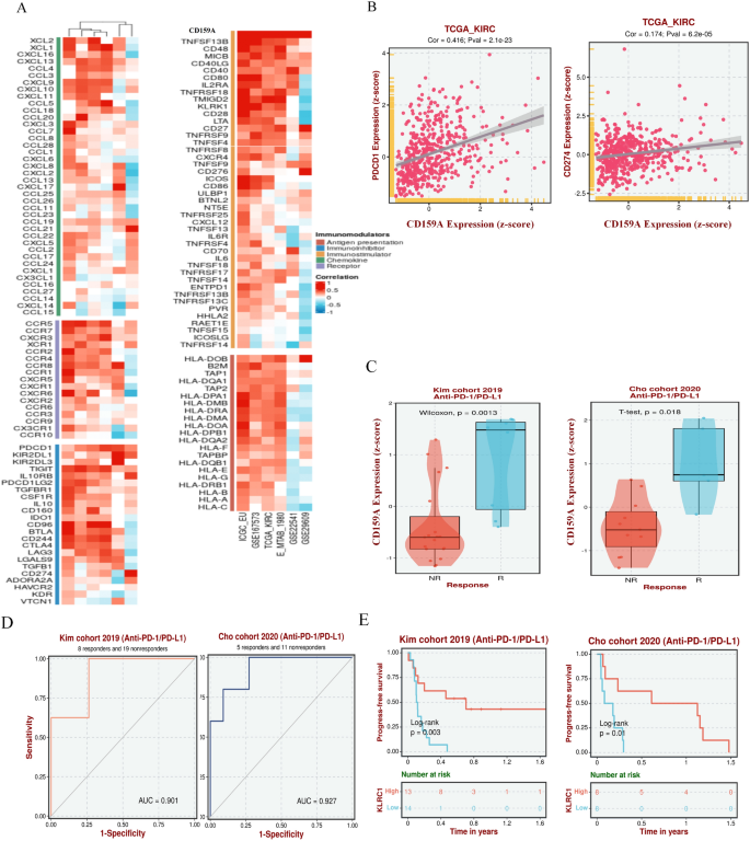
We discovered a comprehensive detection method to explore the correlation between CD159A and various immunomodulators across six datasets using the BEST online analysis. These datasets encompassed antigen presentation, immune inhibitors, immune stimulators, chemokines, and chemokine receptors in KIRC. To gain deeper insight into the impact of CD159A on immunological regulation, we observed a significant positive correlation between CD159A expression and several key factors involved in immune response modulation across all six databases. Specifically, these factors included the chemokine CCL19 and its corresponding receptors CCR7 and CXCR3; immunoinhibitors: PDCD1 (PD-1), TIGIT and TGFBR1; immunostimulators MICB, CD40LG (CD154), CD40, CD27 (TNFRSF7), and TNFSF4 (OX40L); and antigen presentation molecules HLA-DOB and TAP1 (Fig. 10A). Furthermore, as seen in Fig. 10B, we observed a positive association between CD159A, PD-1, and PD-L1 expression. To determine the positive interaction between CD159A expression and immunotherapy efficacy in patients with KIRC, we assessed whether aberrant CD159A expression dysregulated immune treatment. Anti-PD-1 immunotherapy is a promising anticancer approach that enhances anti-tumour activity by alleviating immune suppression mediated by PD-1/PD-L1 interactions in humans. Immunotherapy is effective against advanced malignancies27. However, the effect of anti-PD-1 therapy on renal-clear cell carcinoma remains unclear and requires further study. Therefore, patients responsive to anti-PD-1/PD-L1 therapy exhibited significantly elevated CD159A expression, based on the BEST online database (Fig. 10C). The areas under the ROC for the Kim and Cho cohorts were 0.901 and 0.927, respectively. This result indicated that CD159A could distinguish between anti-PD-1/PD-L1 responders and non-responders in KIRC (Fig. 10D). High CD159A expression correlated with better OS in patients with KIRC receiving anti-PD-1/PD-L1 immunotherapy in the Kim and Cho cohorts (Fig. 10E). Although anti-CD159A antibodies have not been used to treat patients with KIRC in clinical trials, our findings suggest new therapeutic opportunities for KIRC. Hence, regulation of CD159A expression and combined CD159A blocking therapy may predict the clinical response to PD-1 blocking therapy in patients with KIRC.
Evaluating CD159A as a biomarker for immunotherapy response. A Correlation between CD159A and immunomodulators in KIRC based on BEST database. B Association between PDCD1 (PD-1)/CD274 (PD-L1) and CD159A in BEST database. C CD159A expression in anti-PD-1/PD-L1 responders and non-responders in the Kim and Cho cohorts based on BEST database. D ROC of CD159A based on BEST database. E KaplanMeier curves in the Kim and Cho cohorts based on BEST database representative of the correlation between CD159A and OS in KIRC patients receiving anti-PD-1/PD-L1.
Discussion
Killer cell immunoglobulin-like receptors (KIRs) on NK cells play a crucial role in the regulation of cancer progression22. In humans, NK cell reactivity against cancer may be suppressed in the TME by the interaction of the inhibitory receptor CD159A with the non-classical MHC I molecules HLA-E. KLRC1 (encoding CD159A/NKG2A) is a checkpoint gene that mediates the evasion of tumour cells from NK cells and CD8+ T cell surveillance. Anti- CD159A antibodies have been used to effectively interrupt the HLA-E–CD159A axis and repair antitumour functionality. The CD159A dimorphism (rs1983526) in the treatment of acute myeloid leukaemia enhances the function of NK cells and improves the prognosis of immunotherapy based on IL-228. CD159A may enhance the benefits for triple-negative breast cancer patients in clinical trials as a treatment for immunotherapy-resistant MHC-I heterogeneity29.
Furthermore, when Chimeric antigen receptors (CARs) are used to redirect and enhance NK cell anti-tumour responses as an alternative to cytotoxic response-triggering antibodies, further exploration of the synergistic effects of targeting KLRC1/ CD159A may be potentially30. The reversal of NK cells was suppressed by interfering with KLRC1/ CD159A, which in combination with approaches to maximise NK cell activation through CD16 or CAR involvement31. It enhances tumour resistance in NK cells, which is of particularly important in tumours with a highly suppressive TME32. In addition, CD159A knockout is an effective strategy to improve NK cell anti-tumour activity against HLA-E expressing tumours, exhibiting significantly higher cytotoxicity and could be applied in the development of NK cell therapy for solid tumours10. CD159A coupled NK cells enhance toxicity against primary multiple myeloma cells in a small cohort of patients and maintain NK cell-specific cytokine factors33. Furthermore, CD159A is localised in primary NK cells, which offers the prospect of overcoming the inhibition of immune checkpoints in the clinic34. CD159A is associated with prolonged survival and response to anti-PD-L1 antibodies in bladder cancer16. CD159A expression is upregulated in colorectal tumours compared to that in paired normal colonic mucosa, and the inhibition of anti-tumour responsiveness can be overcome by blocking CD159A. CD159A blockade-based immunotherapy for colorectal cancer35. CD57+ CD159A+ NK cells have a negative prognosis, indicating that specific subsets of NK cells play crucial roles in the progression of gastric cancer36. In lung cancer, the expression of CD159A is significantly upregulated and positively correlated with disease progression. Disruption of NK cell colony formation is closely linked to impaired NK cell function in lung cancer, indicating that CD159A can potentially be used as a marker of NK cell exhaustion37,38,39.
Our study focused on investigating the TME using combined single-cell sequencing approaches to identify CD159A as a biomarker and immunotherapeutic target for KIRC treatment based on immune-infiltrated NK cells and CD8+ T cells40. Furthermore, differential expression analysis revealed CD159A potential involvement in tumour immune evasion in KIRC. Gene and protein expression profiles were validated using qRT-PCR and IHC techniques. Based on clinical feature analysis, higher CD159A expression levels were significantly associated with age > 60 years, pathologic M1 stage, male sex, and histologic grades G3-G4. Univariate logistic regression analysis was performed to identify risk factors for high mRNA expression of CD159A by constructing a forest plot. Additionally, we evaluated the diagnostic value of CD159A for KIRC using ROC curves. These results indicate that CD159A expression is associated with patient prognosis. In terms of clinical prognostic analysis, high levels of CD159A expression often indicate poor survival outcomes in patients with KIRC further highlighting its immunosuppressive function. Moreover, we developed machine learning analyses, the biological significance of the regulatory network risk factors of the CD159A-HLA-E pathway is immunosuppressive receptors or abnormal antigen presentation that may promote immune escape.
Based on RNA sequencing analysis of GSE84697 in patients with KIRC, CD159A was mainly expressed in NK cells and CD8+ T cells. Therefore, CD159A expression represents a different immune infiltration state. As CD159A was not an independent predictor, high CD159A expression was significantly associated with NK cell and CD8+T cell exhaustion, suggesting that CD159A acts on the immune microenvironment and affects patient prognosis. Proliferation ability inhibited and apoptosis ability increased by silencing CD159A in KIRC cells.
Given the significant correlation between CD159A and immune checkpoints, targeting PD-1 blockade in tumour cells holds promise for supplementing the additional benefits of current immunotherapies in KIRC treatment. Immune checkpoints are important immunotherapies for the treatment of tumours. However, researches on immune checkpoint genes as cancer biomarkers is limited, and they may have the potential to be used as targeted drugs in combination with immune checkpoint antibodies.
Conclusion
Through integrating bioinformatic analysis with experimental research methods, we investigated the pathological significance and underlying mechanisms of CD159A in KIRC development. Our findings strongly support the involvement of CD159A as an immune checkpoint that contributes to tumour biomarker and immunotherapy response. Moreover, we identified associations between CD159A expression levels and TME characteristics, immune infiltration patterns, and overall outcomes in patients with KIRC. Given its close correlation with disease progression, CD159A holds promise as a potential prognostic tumour biomarker and therapeutic target for KIRC by modulating TME and tumour immunity.
Data availability
The original datasets used in this study are available in the TCGA (https://portal.gdc.cancer.gov/) and Gene Expression Omnibus repository (https://www.ncbi.nlm.nih.gov/geo). The analyzed data sets generated during the research are available from the corresponding author upon reasonable request.
Abbreviations
- KIRC:
-
Kidney renal clear cell carcinoma
- ccRCC:
-
Clear cell renal cell carcinoma
- TME:
-
Tumour microenvironment
- NK cell:
-
Natural killer cell
- NKG2A:
-
Natural killer cell inhibitory receptor CD94/NK group 2 member A
- KLRC1:
-
Killer Cell Lectin-like Receptor Subfamily C Member 1
- qRT-PCR:
-
Quantitative real-time PCR
- IHC:
-
Immunohistochemistry
- CNV:
-
Copy number variations
- GSCA:
-
Gene Set Cancer Analysis
- PPI:
-
Protein–Protein Interaction
- GO:
-
Gene Ontology
- KEGG:
-
Kyoto Encyclopedia of Genes
- GSEA:
-
Gene Set Enrichment Analysis
- OS:
-
Overall survival
- RFS:
-
Relapse free survival
- PFI:
-
Perform progress free interval
- DSS:
-
Disease specific survival
- ROC:
-
Receiver operating characteristic curves
- PFS:
-
Progress-free survival
- ICRs:
-
Immune checkpoint receptors
- PD-1/PDCD1:
-
Programmed cell death 1
- PD-L1/CD274:
-
Programmed death-ligand 1
- TIM-3:
-
T-cell immunoglobulin and mucin-domain containing 3
- LAG-3:
-
Lymphocyte activation gene 3
- ITIM:
-
Immunoreceptor tyrosine-based inhibitory motif
- TIGIT:
-
T cell immunoglobulin and immunoreceptor tyrosine-based inhibitory motif domain
- HLA-E:
-
Human leukocyte antigen E
- SARS-CoV-2:
-
Severe acute respiratory syndrome coronavirus 2
- ICIs:
-
Immune checkpoint inhibitors
- ICB:
-
Immune checkpoint blockade
- TCRs:
-
T cell receptors
- IL-2:
-
Interleukin-2
- DEGs:
-
Differentially Expressed Genes
- KLRs:
-
KLR gene family members
- SETD2:
-
SET domain containing 2, histone lysine methyltransferase
- DNAH17:
-
Dynein axonemal heavy chain 17
- ZNF800:
-
Zinc finger protein 800
- ABCC4:
-
ATP binding cassette subfamily C member 4
- PI4KA:
-
Phosphatidylinositol 4-kinase alpha
- KIRs:
-
Killer cell immunoglobulin-like receptors
- CARs:
-
Chimeric antigen receptor
References
Siegel, R. L. et al. Cancer statistics, 2023. CA Cancer J. Clin. 73, 17–48 (2023).
Yang, X. et al. Expression profile and prognostic values of GATA family members in kidney renal clear cell carcinoma. Aging 15, 2170–2188 (2023).
Sung, H. et al. Global cancer statistics 2020: GLOBOCAN estimates of incidence and mortality worldwide for 36 cancers in 185 countries. CA Cancer J. Clin. 71, 209–249 (2021).
Rouprêt, M. et al. European association of urology guidelines on upper urinary tract urothelial carcinoma: 2023 update. Eur. Urol. 84, 49–64 (2023).
Zhang, J. et al. Novel role of immune-related non-coding RNAs as potential biomarkers regulating tumour immunoresponse via MICA/NKG2D pathway. Biomark. Res. 11, 86 (2023).
Zhang, J. et al. Long noncoding RNAs involvement in Epstein–Barr virus infection and tumorigenesis. Virol. J. 17, 51 (2020).
Xiao, J. et al. Natural killer cells: A promising kit in the adoptive cell therapy toolbox. Cancers 14, 3533 (2022).
Zhang, J. et al. Differential expression profiling of lncRNAs related to Epstein–Barr virus infection in the epithelial cells. J. Med. Virol. 91, 1845–1855 (2019).
Creelan, B. C. & Antonia, S. J. The NKG2A immune checkpoint—a new direction in cancer immunotherapy. Nat. Rev. Clin. Oncol. 16, 277–278 (2019).
Peng, L. et al. Emerging role of cancer-associated fibroblasts-derived exosomes in tumorigenesis. Front. Immunol. 12, 795372 (2021).
Wang, Y. et al. The Hippo pathway effector transcriptional co-activator with PDZ-binding motif correlates with clinical prognosis and immune infiltration in colorectal cancer. Front. Med. 9, 888093 (2022).
Borst, L. et al. The NKG2A-HLA-E axis as a novel checkpoint in the tumor microenvironment. Clin. Cancer Res. 26, 5549–5556 (2020).
Mac Donald, A. et al. KLRC1 knockout overcomes HLA-E-mediated inhibition and improves NK cell antitumor activity against solid tumors. Front. Immunol. 14, 1231916 (2023).
Hammer, Q. et al. SARS-CoV-2 Nsp13 encodes for an HLA-E-stabilizing peptide that abrogates inhibition of NKG2A-expressing NK cells. Cell Rep. 38, 110503 (2022).
Loske, J. et al. Pre-activated antiviral innate immunity in the upper airways controls early SARS-CoV-2 infection in children. Nat. Biotechnol. 40, 319–324 (2022).
Zhang, C. et al. NKG2A is a NK cell exhaustion checkpoint for HCV persistence. Nat. Commun. 10, 1507 (2019).
Xie, Y. et al. SETD2 loss perturbs the kidney cancer epigenetic landscape to promote metastasis and engenders actionable dependencies on histone chaperone complexes. Nat. Cancer 3, 188–202 (2022).
Sun, C. et al. High NKG2A expression contributes to NK cell exhaustion and predicts a poor prognosis of patients with liver cancer. Oncoimmunology 6, e1264562 (2017).
Salomé, S. et al. NKG2A and HLA-E define an alternative immune checkpoint axis in bladder cancer. Cancer Cell 40, 1027–1043 (2022).
Borst, L. et al. NKG2A is a late immune checkpoint on CD8 T cells and marks repeated stimulation and cell division. Int. J. Cancer 150, 688–704 (2022).
Terry, S. et al. Association of AXL and PD-L1 expression with clinical outcomes in patients with advanced renal cell carcinoma treated with PD-1 blockade. Clin. Cancer Res. 27, 6749–6760 (2021).
André, P. et al. Anti-NKG2A mAb is a checkpoint inhibitor that promotes anti-tumor immunity by unleashing both T and NK cells. Cell 175, 1731–1743 (2018).
van Montfoort, N. et al. NKG2A blockade potentiates CD8 T cell immunity induced by cancer vaccines. Cell 175, 1744–1755 (2018).
Kamiya, T. et al. Blocking expression of inhibitory receptor NKG2A overcomes tumor resistance to NK cells. J. Clin. Invest. 129, 2094–2106 (2019).
Miao, D. et al. Genomic correlates of response to immune checkpoint therapies in clear cell renal cell carcinoma. Science 359, 801–806 (2018).
Braun, D. A. et al. Progressive immune dysfunction with advancing disease stage in renal cell carcinoma. Cancer Cell 39, 632–648 (2021).
Ricketts, C. J. et al. The cancer genome atlas comprehensive molecular characterization of renal cell carcinoma. Cell Rep. 23, 313–326 (2018).
Mariathasan, S. et al. TGFβ attenuates tumour response to PD-L1 blockade by contributing to exclusion of T cells. Nature 554, 544–548 (2018).
Hussein, B. A. et al. NKG2A gene variant predicts outcome of immunotherapy in AML and modulates the repertoire and function of NK cells. J. Immunother. Cancer 11, e008411 (2023).
Taylor, B. C. et al. NKG2A is a therapeutic vulnerability in immunotherapy resistant MHC-I heterogeneous triple negative breast cancer. Cancer Discov. 13, 876–887 (2023).
Gemelli, M. et al. Overcoming resistance to checkpoint inhibitors: Natural killer cells in non-small cell lung cancer. Front. Oncol. 12, 886440 (2022).
Zhuang, X. & Long, E. O. CD28 homolog is a strong activator of natural killer cells for lysis of B7H7+ tumor cells. Cancer Immunol. Res. 7, 939–951 (2019).
Beelen, N. A. et al. Inhibitory receptors for HLA class I as immune checkpoints for natural killer cell-mediated antibody-dependent cellular cytotoxicity in cancer immunotherapy. Cancer Immunol. Immunother. 72, 797–804 (2023).
Zhou, M. et al. Exosome derived from tumor-associated macrophages: biogenesis, functions, and therapeutic implications in human cancers. Biomark. Res. 11, 100 (2023).
Bexte, T. et al. CRISPR-Cas9 based gene editing of the immune checkpoint NKG2A enhances NK cell mediated cytotoxicity against multiple myeloma. Oncoimmunology 11, 2081415 (2022).
Ducoin, K. et al. Targeting NKG2A to boost anti-tumor CD8 T-cell responses in human colorectal cancer. Oncoimmunology 11, 2046931 (2022).
Na, H. Y. et al. Prognostic significance of natural killer cell-associated markers in gastric cancer: quantitative analysis using multiplex immunohistochemistry. J. Transl. Med. 19, 529 (2021).
Li, Q. et al. Natural killer cell exhaustion in lung cancer. Int. Immunopharmacol. 96, 107764 (2021).
Li, M. et al. Zinc-finger protein YY1 suppresses tumor growth of human nasopharyngeal carcinoma by inactivating c-Myc-mediated microRNA-141 transcription. J. Biol. Chem. 294, 6172–6187 (2019).
Wang, W. et al. Activation of Akt/mTOR pathway is associated with poor prognosis of nasopharyngeal carcinoma. PLoS ONE 9, e106098 (2014).
Acknowledgements
The authors would like to thank TCGA projects and KEGG platform for providing their platform and contributors for uploading their meaningful datasets.
Funding
This study was supported by was supported by a grant from the Natural Science Foundation of Hunan Province (2023JJ40975), and the Central South University Innovation-Driven Research Programme (2023CXQD075).
Ethics declarations
Competing interests
The authors declare no competing interests.
Ethical approval
This retrospective study was carried out using the opt-out method for the case series of our hospital. We have confirmed that all experiments were conducted in accordance with the relevant guidelines and regulations. This study was approved by the Ethics Committee of Xiangya Hospital (Approval No. 202401013) and was conducted in accordance with the 1964 Helsinki Declaration and its later amendments or comparable ethical standards. Informed consent was waived by our Institutional Review Board (Medical Ethics Committee of Xiangya Hospital, Central South University) because of the retrospective nature of our study. Research still conducts to comply with ethical norms.
Additional information
Publisher’s note
Springer Nature remains neutral with regard to jurisdictional claims in published maps and institutional affiliations.
Rights and permissions
Open Access This article is licensed under a Creative Commons Attribution-NonCommercial-NoDerivatives 4.0 International License, which permits any non-commercial use, sharing, distribution and reproduction in any medium or format, as long as you give appropriate credit to the original author(s) and the source, provide a link to the Creative Commons licence, and indicate if you modified the licensed material. You do not have permission under this licence to share adapted material derived from this article or parts of it. The images or other third party material in this article are included in the article’s Creative Commons licence, unless indicated otherwise in a credit line to the material. If material is not included in the article’s Creative Commons licence and your intended use is not permitted by statutory regulation or exceeds the permitted use, you will need to obtain permission directly from the copyright holder. To view a copy of this licence, visit http://creativecommons.org/licenses/by-nc-nd/4.0/.
About this article
Cite this article
Zhang, J., Li, X., Yu, X. et al. Identification of CD159A as a prognostic and immune biomarker in kidney renal clear cell carcinoma. Sci Rep 15, 32410 (2025). https://doi.org/10.1038/s41598-025-18515-8
Received:
Accepted:
Published:
Version of record:
DOI: https://doi.org/10.1038/s41598-025-18515-8












