Abstract
The application of external prestressing to composite beams with web openings (CBWOs) significantly extends their elastic working range and optimizes material utilization, manifested through enhanced structural yield moment and load-bearing capacity, increased stiffness, and improved mechanical performance. The present research first defines and formulates the degree of prestress in externally prestressed CBWOs. Finite element models were subsequently developed and calibrated based on experimental data. A total of 15 specimens (12 prestressed and 3 non-prestressed) were designed and simulated, incorporating three variable parameters: span-to-depth ratio (ranging from 7 to 15), type of prestressing tendons (straight vs. draped), and degree of prestress (ranging from 0.22 to 0.37). Results demonstrate that, compared to non-prestressed beams, the yield moment My increased by 32–70% and the ultimate capacity Mu increased by 48–60%. The tendon profile (straight or draped) exhibited a negligible impact on structural capacity. A model for the ultimate prestress increment Δσp, ui, dependent on the span-to-depth ratio λ, was established and achieved excellent accuracy in predicting Mu. These findings provide valuable insights for optimizing prestressed composite beam systems in structural engineering practice.
Similar content being viewed by others
Introduction
As lateral load-bearing elements, composite beams with web openings (CBWOs) optimize the synergistic material properties of steel and concrete while effectively reducing structural height through their composite design. Additionally, the incorporation of web openings facilitates the passage of pipelines, significantly improving construction efficiency1. However, these composite members exhibit certain limitations, such as excessive deflections and stiffness reduction resulting from the openings, which hinder their broader application. The introduction of prestressing to CBWOs addresses these shortcomings, combining the advantages of both composite and prestressed structures.
In a series of pioneering studies, Shiming Chen2 conducted extensive research on the performance characteristics of prestressed composite beams, with a particular focus on both negative and positive moments. Chen’s work not only elucidated the structural performance under prestressing but also proposed design approaches in accordance with BS5400: Part 3. Moreover, in collaboration with Ping Gu3, they further investigated the ultimate load-carrying capacity under positive moments, developing a simplified predictive method that demonstrated strong agreement with experimental results. Building upon this foundation, Andrea Dall’asta et al.4 introduced a sophisticated modeling method for prestressed beams with deformable joints.
Additionally, Wojciech Lorenc and Ernest Kubica5 conducted a comprehensive experimental study, which revealed that while tendon shape has minimal influence on composite beams, the cohesion of the steel-concrete bond is a critical factor influencing shear connection behavior. Furthermore, J. A. Rodriguez-Gutierrez et al.6 developed a comprehensive model capable of predicting short-term and long-term deflections in both reinforced and prestressed beams, achieving high predictive accuracy across various beam types. Nie et al.7 also made a significant contribution by proposing a simplified analytical model for deformation analysis in prestressed continuous composite beams.
Regarding the full-range loading behavior of composite beams, Sun et al.8 demonstrated that applying prestressing forces can significantly enhance cracking resistance and stiffness performance. Zhou et al.9 conducted pivotal fire resistance assessments on prestressed composite beams, demonstrating the impact of strand stress and configuration on fire resistance.
In the context of structural dynamics, Tiejiong Lou and Theodore L. Karavasilis10 employed a nonlinear model to verify the flexural behavior and secondary moments in prestressed members, underscoring the importance of considering secondary moments in design. Anwar B. Abu-Sena et al.11 conducted a parametric investigation into the structural response of T-beams under various prestressing scenarios, aiming to identify key geometric properties that significantly affect the strength of prestressed beams.
In addition, in the realm of novel materials and innovative structures, numerous authors have conducted productive research12,13,14,15,16. Recent studies further reveal that: Yi & Kang17 and Wei et al.18 independently demonstrated accelerated tendon stress loss in unbonded post-tensioned concrete under fire exposure due to thermally induced anchor movements and nonlinear concrete softening; Zhang et al.19 adopted a multi-scale FE framework to trace seismic crack propagation and tendon re-contact mechanisms, uncovering a previously neglected coupling between fire-induced damage patterns and post-earthquake residual capacity; Feng et al.20 developed hybrid beam-column joints with web friction devices (WFDs), demonstrating self-centering capability and 85% energy dissipation efficiency.
In summary, the application of traditional CBWOs is limited by stiffness reduction and excessive deflection resulting from the openings. Although prestressing technology can effectively mitigate these issues, existing research has primarily focused on prestressed composite beams without web openings. Studies on prestressed composite beams with web openings particularly externally prestressed CBWOs are scarce, leaving a significant knowledge gap regarding their mechanical behavior and failure mechanisms. This study aims to fill this gap to support the safe and optimized deployment of this efficient structural solution in engineering practice.
Degree of prestress
To date, there has been no clear definition or reported methodology for determining the degree of prestress (also referred to as the prestressing level) in prestressed CBWOs. Given that the neutral axis is typically located above the web opening (see Sect. 6.1 for details), the calculation formula for the degree of prestress (PPR) in externally prestressed CBWOs is proposed, referencing the Seismic Design Code for Prestressed Concrete Structures (JGJ/T 140–2019)21 (Fig. 1).
Schematic diagram of degree of prestress for CBWOs.
The formula is expressed in Eq. (1):
Numerical analysis and model verification
To comprehensively understand the fundamental mechanical behavior of prestressed CBWOs, finite element models were developed using ABAQUS/Standard (Version 2021) and calibrated against experimental data to ensure simulation accuracy.
Element selection
The steel beams, concrete slabs, shear connectors, and deviators were all modeled using eight-node linear hexahedral reduced integration three-dimensional solid elements (C3D8R). The C3D8R element was also employed to simulate the bearing plates. The reinforcement and prestressing tendons were simulated using two-node linear three-dimensional space truss elements (T3D2). To model the connections between the bearing plates and the prestressing tendons, the Multi-Point Constraint (MPC) technology was also utilized in the FE models.
Material constitutive relationship
Steel properties
As shown in Fig. 2, the constitutive relationship of the steel components in prestressed CBWOs can be uniformly described by a bilinear isotropic hardening model. It is worth noting that steel in the composite beam model often undergoes necking during the tensile process. Therefore, using nominal stress-strain relationships can lead to significant errors. To address this, it is essential to input accurate stress-strain relationship data22 in ABAQUS to more accurately represent the bilinear isotropic hardening model.
Constitutive curve of steel.
In Fig. 2, fy and fu denote the yield strength and ultimate strength of hard steel materials (N/mm²), respectively; εy and εu represent the strains corresponding to fy and fu.
Properties of prestressing tendons
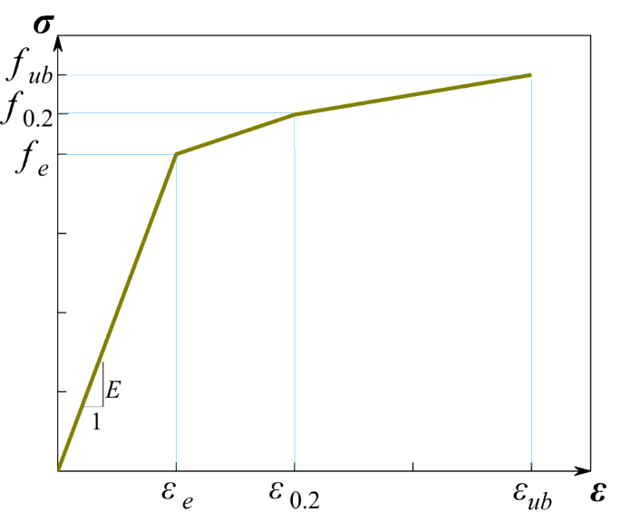
As depicted in Fig. 3, the constitutive relationship of the steel strand is recommended based on Chinese experimental data23, and the curve exhibits a tri-linear shape, which more accurately reflects the actual mechanical behavior of hard steel materials.
Uniaxial constitutive curve of prestressing steel strands.
In Fig. 3, fub, f0.2, and fe indicate the ultimate strength, nominal yield strength, and elastic limit of prestressing tendons (N/mm²), respectively; εub, ε0.2, and εe are the corresponding strains at fub, f0.2, and fe.
The specific stress-strain relationship formula is given by Eq. (2):
Where f0.2=0.85fub, the elastic limit fe in Fig. 3 is approximately 0.75fub.
Concrete material properties
The CDP model was used to accurately reproduce the damage and deformation behavior of concrete under load. This model allows for a detailed examination of the overall damage and cracking patterns of composite beams throughout the loading process, providing a more accurate estimation of the concrete’s response to applied loads.
To improve the convergence efficiency and reliability of numerical simulations, the damage model parameter calculation method proposed by Zhang24 was implemented. This method is based on the stress-strain equations for uniaxial tension and compression (Fig. 4) specified in the Code for Design of Concrete Structures (GB50010-2010)25. In Fig. 4, fc, r and ft, r are the characteristic compressive and tensile strength of concrete per GB50010-2010 (N/mm²); εc, r and εt, r represent the peak compressive strain and tensile strain at fc0 and ft0. Using this method, the required stress and inelastic strain parameters for concrete under uniaxial loading conditions were calculated, as illustrated in Fig. 5. Additionally, the viscosity parameter is specifically recommended as 0.0005, while other parameters are assigned default values for ordinary concrete.
Uniaxial constitutive curves of concrete in GB 50,010 − 2010.
Stress versus plastic-strain curves and damage variables.
Contact and constraint properties
As shown in Fig. 6, the numerical simulation of prestressed CBWOs established two contact pairs and five constraints at various locations.
Constraints and interactions of prestressed CBWOs.
To guarantee the accuracy of the simulation and prevent convergence issues, it is essential to ensure that the external tendons do not penetrate the steel beam during the application of prestress. This can be achieved by reasonably arranging deviators on the straight tendons and incorporating additional stiffeners for external tendon positioning within the beam body.
Boundary conditions and prestress application
Boundary conditions
For simply supported prestressed CBWOs, applying simply supported boundary conditions at both ends is relatively straightforward. However, to prevent convergence issues due to out-of-plane displacements, lateral displacement constraints must be applied to the stiffeners at both ends of the composite beam.
Prestress exerting
In finite element simulations, the most commonly used method for applying prestress is the cooling method. In ABAQUS, a separate analysis step can be defined before the application of external loads to facilitate prestressing. Directly applying the temperature reduction value calculated by the cooling method to the bearing plates may not achieve the expected stress level and could result in significant errors. To address this issue, the following methods can be employed: first, optimize the selection of bearing plates; second, appropriately adjust and revise the temperature reduction value ΔT in ABAQUS. The revised cooling method formula is:
The parameter η depends on the stiffness and specific type of the bearing plates in the composite beam model.
Numerical model verification
Given the limited experimental data on externally prestressed CBWOs, static nonlinear analysis was performed on three test models using ABAQUS/Standard to validate the applicability and reliability of the modeling methodology.
As depicted in Fig. 7, beam S1 is modeled after the experimental beam A2 conducted by Wang et al.26. This beam carries two symmetric concentrated loads and is designed with a full shear connection. It has a span-to-depth ratio of 7.3 and includes a 300 × 150 mm rectangular opening in the web. Beam S2 is modeled after the SCB-3 experimental beam conducted by Liao et al.27. Beam S2 has the same basic configuration as beam S1, except for the span-to-depth ratio (8) and the size of the web opening (400 × 150 mm). The beam is subjected to reverse single-point concentrated loads. Beam S3 is based on the experimental beam BS2 conducted by Chen and Gu et al.3. Beam S3 has a span-to-depth ratio of 14, a slab-to-span ratio of 0.22, and no openings in the steel web. It is loaded with two-point symmetric concentrated loads.
Numerical simulation and verification of different experimental beams.
In accordance with the above modeling principles and methods, the load-deflection curves of the simulated members S1, S2, and S3 were obtained through finite element simulation and compared with the experimental results of A2, SCB-3, and BS2, respectively. As shown in Fig. 7, the FE simulations of beams S1 and S3 closely match the experimental results. However, there is some discrepancy between the experimental curve and the FE simulation results for beam S3, particularly in the descending part of the curve. Accurately reproducing the descending part of the experimental curve is a common challenge in FE simulations, especially in analyses involving material nonlinearity (e.g., concrete) or structural failure stages.
Study of prestressed CBWOs
Specimen design
Based on the previously proposed prestressing degree concept, the design of the specimens incorporates three variable parameters: the span-to-depth ratio (λ), the type of prestressing tendons, and the degree of prestress (PPR). A total of three sets of 15 simply supported specimens were designed, including 12 externally prestressed specimens (Fig. 8) and 3 non-prestressed specimens. The composite beam achieves a full shear connector design by calculating the number of shear connectors, with the web openings located in the pure bending section of the specimen span and their centers aligned with the centroid of the steel beam section.
Geometrical dimensions of externally prestressed CBWOs.
Three λ values for the beam components (7, 12, and 15) were selected for analysis. The design includes two types of prestressing tendons: straight and draped. The degree of prestress (PPR) can be adjusted by varying the effective prestress values of the tendons, with six different PPR values ranging from 0.22 to 0.37 being considered. Table 1 presents detailed specifications for all specimens.
Material properties and modeling
Material properties
It is imperative to provide all constituent materials of the composite beam specimens with the requisite constitutive relationship data points, as outlined in Table 2. Additionally, it is crucial to ensure that the data for steel is accurately converted into actual stress-strain values.
The concrete was designed to C40 grade, and the CDP model requires the input of stress and inelastic strain parameters under uniaxial loading conditions. Based on the equations for uniaxial tension and compression of concrete provided by GB50010-2010, the above parameters were calculated and are shown graphically in Fig. 5.
Numerical models
As previously described, the modeling methods allow for establishing representative finite element models for all specimens, as shown in Fig. 9. To mitigate mesh sensitivity effects in the Concrete Damaged Plasticity (CDP) model, comparative verification confirmed optimal mesh sizes: 20 mm for concrete, 40 mm for steel beams, with local refinement around openings.
Finite element models of specimens.
To prevent penetration of the prestressing tendons during prestress application, which could result in inaccurate simulation outcomes or convergence failure, deflection blocks (i.e., stiffeners) are necessary for straight prestressing tendons, in addition to a certain number of deviators. Additionally, surface-to-surface contact was defined between deviators and prestressing tendons, with hard contact for normal behavior and penalty friction formulation (coefficient = 0.45) for tangential interaction.
Temperature revision
As mentioned earlier, a revision is required by multiplying the temperature reduction value by a coefficient η, as per Eq. (3) and the type of bearing plates selected in Fig. 9. Table 3 shows a comparison of the prestressing values applied to the specimens before and after revision for the temperature reduction value according to Eq. (3).
As shown in Table 3, the ratio σpe, a/σpe, c ranges between 0.87 and 0.91, indicating that the type of bearing plates can cause a prestress loss of about 10%, which should not be neglected. After multiplying the temperature reduction value ΔT by the correction factor η, the effective initial prestress after temperature revision σpe, r becomes quite close to the calculated effective initial prestress σpe, c.
Results and discussion of parameter analysis
Moment vs. deflection curves
Figure 10 shows that the application of prestressing to the composite beam significantly improves its stiffness and flexural bearing capacity.
Comparison of moment-deflection curves by group.
The improvement in yield moment is directly proportional to the magnitude of PPR; the larger the PPR, the greater the improvement. for example, when PPR varies to 0.22, 0.25, and 0.26, the yield moment My of the corresponding specimens increases by 32–47% compared to the same conditions without prestressing. When PPR increases to 0.37, 0.35, and 0.33, the My of the corresponding specimens continues to increase by about 10–22% on the original basis. This indicates that the application of prestressing to CBWOs can significantly increase the yield moment and stiffness of the original structure, enhancing its load-bearing capacity and meeting higher load requirements.
Moment-prestress increment curves
To determine the normal section bending strength of externally prestressed CBWOs, it is first necessary to determine the ultimate prestress (σp, u) of the external prestressing tendons. The determination of σp, u, in turn, requires the initial calculation of the ultimate prestress increment (Δσp, ui). Consequently, the determination of Δσp, ui represents a crucial indicator in the bending strength and design of externally prestressed CBWOs.
Table 4 shows the results of the numerical calculations for the ultimate prestress and ultimate prestress increment of the external tendons. It is clear that the prestressing tendons from PCB-1 to PCB-12 have not yet reached their yield strength when they reach their ultimate load capacity, although they are approaching that value.
Figure 11 shows that the moment-prestress increment curve of the prestressing tendons for CBWOs has a similar trend to the corresponding moment-deflection curves shown in Fig. 10. Before the bending moment at the opening section reaches My, the stress increment of the prestressing tendons of all specimens shows a linear relationship with the external load. However, after exceeding My, the prestress increment of the tendons exhibits non-linear characteristics.
Moment-prestress increment curves of specimens.
Failure modes and ultimate moment calculation
Failure modes
From the calibrated damage contour28 of the specimens, with PCB-5 and PCB-6 as illustrative examples, it can be seen that at the ultimate state, a pure bending failure occurs at the opening section. The failure mode can be described as follows: the concrete slab above the opening is crushed (Fig. 12) and the entire steel beam has essentially entered the yield state (Fig. 13, with specimens PCB-1 and PCB-10 as illustrative examples). At this point, the neutral axis of the specimen is within the concrete slab and the prestressing tendons have not yet yielded (Table 4). Due to the placement of deflectors on the steel web of the specimens, the loss of eccentricity distance of the prestressing tendons is negligible, and the loss of effective height of the tendons need not be considered in the calculation of the ultimate bending capacity.
Plastic damage factor contour and damage grade calibration of specimens based on CDP model.
Normal stress distribution and damage factor contour at the web opening section.
Effective height loss of prestressing tendons
Previous research29,30 has shown that the effective height loss (also known as “secondary effect”) of prestressing tendons can significantly influence the ultimate strength of the beams. External prestressing tendons can only coordinate with the vertical displacement of a beam at certain points, namely the anchorage points and the contact points of the deviators. Consequently, the fewer these points are, the greater the deviation of the external prestressing tendons from their original position (Δe = e1-e2) during structural deformation. This results in a reduction in the effective height of the prestressing tendons (as illustrated in Fig. 14), which ultimately leads to a reduction in their ultimate load capacity.
Schematic diagram for calculation of loss of effective height of prestressing tendons.
As shown in Fig. 15, as Δe increases, the ultimate moment Mu of the composite beam shows a slight decrease, but this does not significantly increase the observed differences. This suggests that the assumption made in the calculation, namely that the effective height loss (secondary effect) of the prestressing tendons can be ignored when determining the ultimate moment (as outlined in Sect. 6.3), is reasonable.
Effect of the loss of effective height of prestressing tendons on the ultimate moment of specimens.
Ultimate moment calculation
Based on the basis of the failure phenomena described above, several basic hypotheses can be made to derive the ultimate bending moment of externally prestressed CBWOs:
-
1)
The beam is designed for a full shear connection, and slippage at the concrete-steel interface is not considered (Fig. 8).
-
2)
The opening section resists positive moments, and the composite beam undergoes flexural failure when it reaches the ultimate load capacity state (Fig. 12).
-
3)
Post-buckling of the steel web is neglected (Fig. 13)
-
4)
the secondary effect of the prestressing tendons is not considered. (Fig. 15)
It is known that there are generally three possible locations for the neutral axis at the opening region: within the concrete slab, at the top flange of the steel beam, or within the web of the composite beam. Figures 12 and 13 show that for prestressed CBWOs, particularly those with large openings, the neutral axis at the opening is usually within the concrete slab (β1Cpe≤hc, β1 = 0.85). hence,
Given that the value of σp, uc is unknown, there are two unknowns, σp, uc and Cpe, in Eq. (4). These must be solved together with Eq. (7) in order to obtain the value of Cpe. In light of the fact that at the time of component failure, the prestress increment of the external prestressing tendons accounts for only a portion of their total stress, a simplified calculation method can be employed when determining the neutral axis height. This means that the influence of the prestress increment of the tendons on the neutral axis height can be ignored. Equation (4) can be simplified as follows:
As depicted in Fig. 16, the ultimate moment acting on the opening section can be expressed as:
Stress distribution in the opening section.
So far, there is only one unknown σp, uc left in Eq. (6), and
Therefore, the ultimate prestress increment Δσp, ui becomes the key to the calculation of Eq. (6). Currently, different scholars have proposed various calculation formulas for Δσp, ui. However, these formulas are primarily based on externally prestressed composite beams without openings or concrete beams, and their applicability to externally prestressed CBWOs requires further verification. For example:
Du Jinsheng31 posits that, regardless of the type of prestressing tendons, Δσp, ui should be calculated using Eq. (8), and σp, uc must satisfy the limiting conditions of Eq. (9).
Chen Shiming3 suggests that different calculation formulas should be used depending on the type of prestressing tendons and the presence of deviators.
For straight prestressing tendons with deviators (Fig. 17(a)), the following applies:
Different arrangements of external tendons for calculating the ultimate prestress incrementΔσp, ui.
For draped tendons with deviators (Fig. 17 (b)), the following applies:
As illustrated in Fig. 18, Du Jinsheng’s formula is more suitable for calculating Δσp, ui in externally prestressed specimens with smaller λ values. For specimens with larger λ, Du Jinsheng’s formula remains applicable. Furthermore, as λ increases, the accuracy of calculations using Chen Shiming’s formula improves.
Comparison of calculated ultimate load capacity Mu,cal with different Δσp,ui formulas and numerical results.
By interpolation calculation,it is recommended that for externally prestressed CBWOs:
when λ ≤ 8.25, Eqs. (8) and (9) should be used to calculate Δσp, ui.
when λ > 8.25, Eqs. (10) and (11) should be used to ensure calculation accuracy.
It is recommended to use Eqs. (8) and (9) for PCB-1 to PCB-4 (λ = 7) and Eqs. (10) and (11) for PCB-5 to PCB-12 (λ = 12, λ = 15). The numerical and theoretical results were compared and presented in Table 5.
Conclusions
This study focuses on the numerical analysis and mechanical properties of prestressed CBWOs, with particular emphasis on investigating the effects of the span-to-depth ratio, degree of prestress, and tendon layout on their performance. The main findings and key conclusions are summarized as follows:
-
(1)
The flexural rigidity and elastic working range of the prestressed specimens were significantly enhanced. When the prestressing degree PPR ranged from 0.32 to 0.36, compared to non-prestressed composite beams with web openings: The yield moment My of prestressed specimens increased by 60–70%. The ultimate flexural capacity Mu generally increased by 48–60%.
-
(2)
For identical PPR values, the tendon configuration showed minimal differences in enhancing the load-bearing capacity and flexural rigidity of the prestressed composite beams with web openings.
-
(3)
By limiting the span-to-depth ratio, a theoretical calculation method for the ultimate stress increment of tendons suitable for prestressed CBWOs is proposed. The recommended formulas can reasonably calculate the ultimate stress increment of tendons under different span-to-depth ratios and the ultimate flexural capacity at the opening section of the composite beam, while further improving accuracy.
Data availability
The datasets used and/or analysed during the current study available from the corresponding author on reasonable request.
Abbreviations
- Ab :
-
Sectional area of steel beam
- Lp :
-
Full length of an individual tendon
- Ao :
-
Sectional area of web opening
- le :
-
Effective length of prestressing tendons, if tendons slide on deviator, then le=L
- Ap :
-
Total sectional area of tendons
- Mu :
-
Ultimate flexural load capacity
- Ap1 :
-
Sectional area of a single tendon
- Mu,cal :
-
Calculated flexural ultimate load capacity
- Aws :
-
Sectional area of steel beam below opening
- Mu,FE :
-
Ultimate flexural load capacity calculated by finite element
- be :
-
Width of concrete slab
- tf :
-
The flange thickness
- bf :
-
Width of steel flange
- tw :
-
Thickness of steel web
- Cpe :
-
Distance from neutral axis to slab top
- Zl :
-
Equivalent plastic zone length of composite beams, (recommended Zl=h/2)
- Dc :
-
Compressive damage variable
- β1 :
-
Coefficient to determine concrete compression height
- Dt :
-
Tensile damage variable
- \(\varepsilon _{\text{c}}^{{\text{in}}}\) :
-
Compressive inelastic strain
- Ep :
-
Elastic modulus of tendons
- \(\varepsilon _{\text{t}}^{{\text{ck}}}\) :
-
Cracking strain
- e1 :
-
Distance from centroid of tendons to neutral axis at service load
- Δσp,ui :
-
Ultimate prestress increment
- e2 :
-
Distance from centroid of tendons to neutral axis at ultimate load
- Δσpi :
-
Prestress increment in tendons
- fck :
-
Standard value of axial compressive strength of concrete
- δu :
-
Ultimate displacement at mid-span
- Fp :
-
prestressing force
- εcu :
-
Ultimate compressive strain of concrete
- fub :
-
Ultimate stress of prestressing tendon
- η:
-
Cooling correction coefficient
- h:
-
Height of composite beam
- κ:
-
Elastic modulus ratio of prestressing materials (steel = 1)
- hc :
-
Thickness of concrete slab
- λ:
-
Span/depth ratio
- hek :
-
Distance from draped tendon centroid to composite beam bottom
- σpe,a :
-
Actual applied prestressing in tendons
- hed :
-
Distance from anchorage point centroid of draped tendon to composite beam bottom
- σpe,r :
-
Effective initial prestress after revision
- hes :
-
Distance from straight tendon centroid to composite beam bottom
- σwy :
-
Yield strength of steel beam below opening
- hp :
-
Effective distance from prestressing tendon force point to beam compression edge
- σp,uc :
-
Calculated ultimate prestress of prestressing tendons
- hs :
-
Height of steel beam
- σp,uf :
-
Ultimate prestress of prestressing tendons calculated by finite element analysis
- hws :
-
Effective distance from centroid of steel beam below opening to beam compression edge
- σwy :
-
Yield strength of steel beam below opening
- L:
-
Span of composite beams
- τ:
-
Linear expansion coefficient of external tendon
References
Ferreira, F. P. V., Martins, C. H. & Nardin, S. D. Advances in composite beams with web openings and composite cellular beams. J. Constr. Steel Res. 172, 106182. https://doi.org/10.1016/j.jcsr.2020.106182 (2020).
Chen, S. Experimental study of prestressed steel–concrete composite beams with external tendons for negative moments. J. Constr. Steel Res. 61, 1613–1630. https://doi.org/10.1016/j.jcsr.2005.05.005 (2005).
Chen, S. & Gu, P. Load carrying capacity of composite beams prestressed with external tendons under positive moment. J. Constr. Steel Res. 61, 515–530. https://doi.org/10.1016/j.jcsr.2004.09.004 (2005).
Dall’Asta, A. & Zona, A. Finite element model for externally prestressed composite beams with deformable connection. J. Struct. Eng. 131, 706–714 (2005). 10.1061/(ASCE)0733–9445(2005)131:5(706).
Lorenc, W. & Kubica, E. Behavior of composite beams prestressed with external tendons: experimental study. J. Constr. Steel Res. 62, 1353–1366. https://doi.org/10.1016/j.jcsr.2006.01.007 (2006).
Rodriguez-Gutierrez, J. & Aristizabal-Ochoa, J. D. Short-and long-term deflections in reinforced, prestressed, and composite concrete beams. J. Struct. Eng. 133, 495–506 (2007). 10.1061/(ASCE)0733–9445(2007)133:4(495).
Nie, J. et al. Deformation analysis of prestressed continuous steel-concrete composite beams. J. Struct. Eng. 135, 1377–1389 (2009). 10.1061/(ASCE)ST.1943-541X.0000067.
Sun, Q. et al. Effect of longitudinal reinforcement and prestressing on stiffness of composite beams under hogging moments. J. Constr. Steel Res. 100, 1–11. https://doi.org/10.1016/j.jcsr.2014.04.017 (2014).
Zhou, H. et al. Fire tests on composite steel-concrete beams prestressed with external tendons. J. Constr. Steel Res. 143, 62–71. https://doi.org/10.1016/j.jcsr.2017.12.008 (2018).
Lou, T. & Karavasilis, T. L. Numerical assessment of the nonlinear behavior of continuous prestressed steel-concrete composite beams. Eng. Struct. 190, 116–127. https://doi.org/10.1016/j.engstruct.2019.04.031 (2019).
Abu-Sena, A. B. et al. Effect of geometrical properties on strength of externally prestressed steel–concrete composite beams. P I Civil Eng-Str B. 173, 42–62. https://doi.org/10.1680/jstbu.17.00172 (2020).
Shi, B. et al. Experimental and theoretical investigation of prefabricated timber-concrete composite beams with and without prestress. Eng. Struct. 204, 109901. https://doi.org/10.1016/j.engstruct.2019.109901 (2020).
Sun, Y. et al. Flexural behaviours of pretensioned prestressed concrete-UHDC composite beams reinforced with CFRP bars. Compos. Struct. 322, 117385. https://doi.org/10.1016/j.compstruct.2023.117385 (2023).
Shen, F. et al. Flexural performance investigation of steel-concrete composite beams strengthened with prestressed CFRP tendons in the negative bending moment region. Structures 61, 106025. https://doi.org/10.1016/j.istruc.2024.106025 (2024).
Xiong, G. et al. Experimental study of high-strength steel-precast prestressed concrete composite beams under hogging moment. J. Constr. Steel Res. 219, 108784. https://doi.org/10.1016/j.jcsr.2024.108784 (2024).
Almeida, M. M. D. R. et al. Parametric analysis of steel-concrete composite beams prestressed with external tendons. J. Constr. Steel Res. 189, 107087. https://doi.org/10.1016/j.jcsr.2021.107087 (2022).
Yi, K. & Kang, T. H. K. Numerical investigation of fire behavior of unbonded post-tensioned concrete. Constr. Build. Mater. 472, 140767. https://doi.org/10.1016/j.conbuildmat.2024.140767 (2025).
Wei, Y., Fan, D. & Au, F. T. K. Numerical modeling of post-tensioned concrete flat slabs with unbonded tendons in fire. Eng. Proc. 98(1), 31; (2025). https://doi.org/10.3390/engproc20250980031
Zhang, C., Gao, W. & Du, B. Novel multi-scale finite element modeling approach to predict the seismic performance of unbonded post-tensioned concrete structures. Structures 74, 108620; (2025). https://doi.org/10.1016/j.istruc.2024.108620
Feng, S. et al. Study on design and numerical investigation of post-tensioned hybrid beam-column connection with web friction device. J. Build. Eng. 100, 111775. https://doi.org/10.1016/j.jobe.2024.111775 (2025).
JGJ/T140 – 2019. Standard for Seismic Design of Prestressed Concrete Structures (China Architecture and Building, 2019). (in Chinese).
Zhuang, Z., You, X., Liao, J. & Cen, S. Finite Element Analysis and Application Based on ABAQUS (Tsinghua University, 2009). (in Chinese).
Guo, Z. & Shi, X. Principles and Analysis of Reinforced Concrete (Tsinghua University, 2003). (in Chinese).
Zhang, T. et al. Research on the calculation of model parameters for concrete plastic damage model in ABAQUS. Chin. J. Comput. Mech. 41, 1130–1137. https://doi.org/10.7511/jslx20230913003 (2024).
GB50010-2010. Code for Design of Concrete Structures (China Architecture and Building, 2016). (in Chinese).
Wang, P., Zhou, D., Wang, Y., Chen, X. & Li, L. Experimental study on shear strength of steel-concrete composite beams with web opening. Eng. Mech. 30 (3), 9. https://doi.org/10.6052/j.issn.1000-4750.2011.07.0472 (2013).
Liao, W. et al. Experimental study on shear behavior of composite beams with web opening under negative moment. J. Sichuan Univ. (Eng Sci. Ed). 46, 46–52 (2014).
Zhang, J. & Gong, M. Application of concrete damage variable and evaluation criteria in performance-based seismic design. Build. Struct. 52, 33–41. https://doi.org/10.19701/j.jzjg.1S210340 (2022).
Ghallab, A. & Beeby, A. Factors affecting the external prestressing stress in externally strengthened prestressed concrete beams. Cem. Concr Compos. 27, 945–957. https://doi.org/10.1016/j.cemconcomp.2005.05.003 (2005).
Aparicio, A. C., Ramos, G. & Casas, J. R. Testing of externally prestressed concrete beams. Eng. Struct. 24, 73–84. https://doi.org/10.1016/S0141-0296( (2002). 01)00062 – 1.
Du, J. & Qu, G. Ultimate stress in external tendons: proposed method and testing verification. Eng. Mech. 27, 154–159 (2010).
Acknowledgements
The authors express sincere gratitude to the Weifang City Soft Science Research Project (Project No. 2023RKX039) in this research.
Author information
Authors and Affiliations
Contributions
L.Q. Li proposed the concept and methodology, C.E. Wang curated data, D.D. Li conducted visualization, X.L. Yang reviewed and edited the manuscript, and Y. Xiao provide software guidance.
Corresponding author
Ethics declarations
Competing interests
The authors declare no competing interests.
Additional information
Publisher’s note
Springer Nature remains neutral with regard to jurisdictional claims in published maps and institutional affiliations.
Rights and permissions
Open Access This article is licensed under a Creative Commons Attribution-NonCommercial-NoDerivatives 4.0 International License, which permits any non-commercial use, sharing, distribution and reproduction in any medium or format, as long as you give appropriate credit to the original author(s) and the source, provide a link to the Creative Commons licence, and indicate if you modified the licensed material. You do not have permission under this licence to share adapted material derived from this article or parts of it. The images or other third party material in this article are included in the article’s Creative Commons licence, unless indicated otherwise in a credit line to the material. If material is not included in the article’s Creative Commons licence and your intended use is not permitted by statutory regulation or exceeds the permitted use, you will need to obtain permission directly from the copyright holder. To view a copy of this licence, visit http://creativecommons.org/licenses/by-nc-nd/4.0/.
About this article
Cite this article
Li, L., Wang, C., Li, D. et al. Failure mechanism research and load-bearing capacity of externally prestressed composite beams with web openings. Sci Rep 15, 34765 (2025). https://doi.org/10.1038/s41598-025-18528-3
Received:
Accepted:
Published:
Version of record:
DOI: https://doi.org/10.1038/s41598-025-18528-3




















