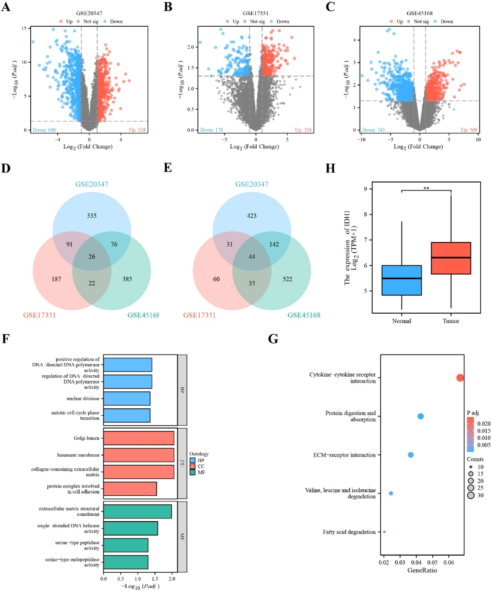
Fig. 1

Bioinformatics analysis28,29. A: Volcano plot of differentially expressed genes in GSE20347; B: Volcano plot of differentially expressed genes in GSE17351; C: Volcano plot of differentially expressed genes in GSE45168; D: Venn diagram of upregulated genes in GSE20347 and GSE17351; E: Venn diagram of downregulated genes in GSE20347 and GSE17351; F: Bar graph of GO enrichment analysis; G: Bubble plot of KEGG enrichment analysis; H: Expression of ID1 in normal tissues and esophageal cancer tissues based on GEO database analysis.