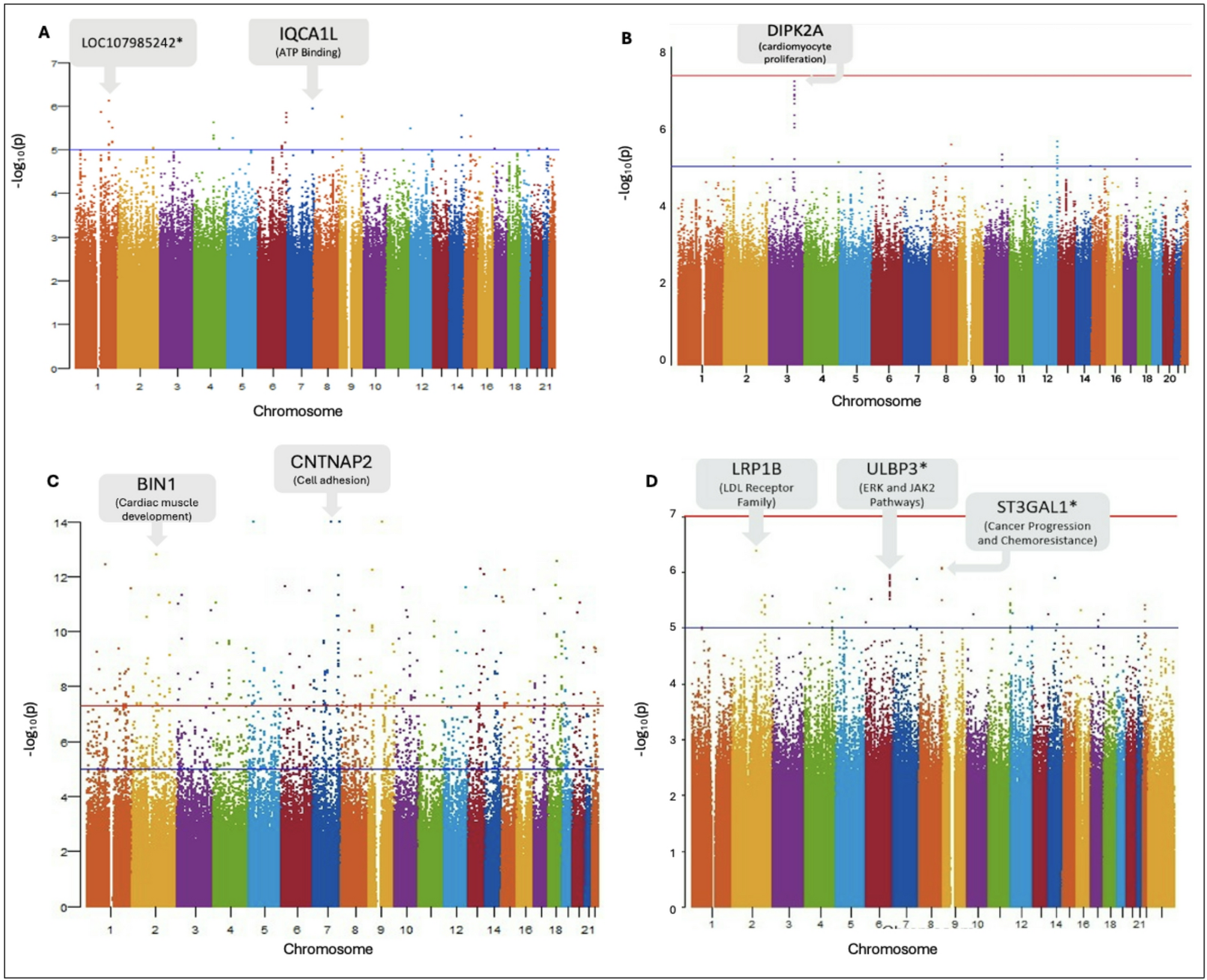
Fig. 1

Manhattan plots showing all sequenced SNVs from individuals in the study for (A) DMFT, (B) PSR, (C) CAC, and (D) CIMT. Each dot represents the aggregate significance of an individual SNV. The blue line threshold represents suggestive associations (5 × 10− 5), and the red line threshold represents significant associations (5 × 10− 8). There are approximately 8.5 million SNVs represented and the most significant SNVs associated with each GWAS trait are annotated. Genes marked with an asterisk (*) indicate that the SNV is located near, but not within, the annotated gene.