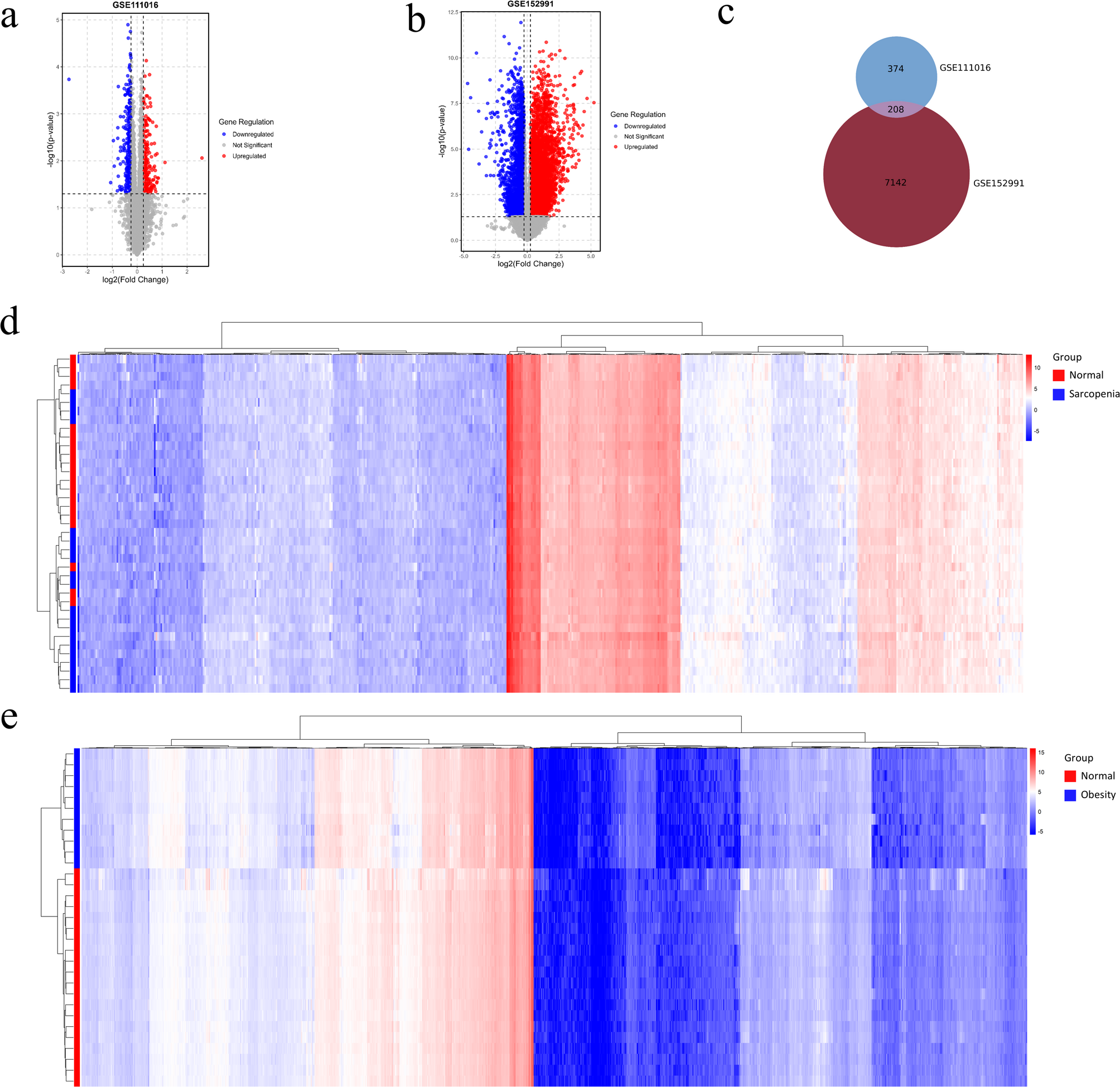
Fig. 2

Analysis and intergroup comparison of DEGs in sarcopenia and obesity datasets. (a) Volcano plot of DEGs in the sarcopenia dataset (GSE111016). (b) Volcano plot of DEGs in the obesity dataset (GSE152991). (c) Venn diagram of DEG intersection analysis between the two datasets. (d) Hierarchical clustering heatmap of DEG expression profiles in the sarcopenia group (Sarcopenia) and non-sarcopenia group (Normal). (e) Hierarchical clustering heatmap of DEG expression profiles in the obesity group (Obesity) and non-obesity group (Normal).