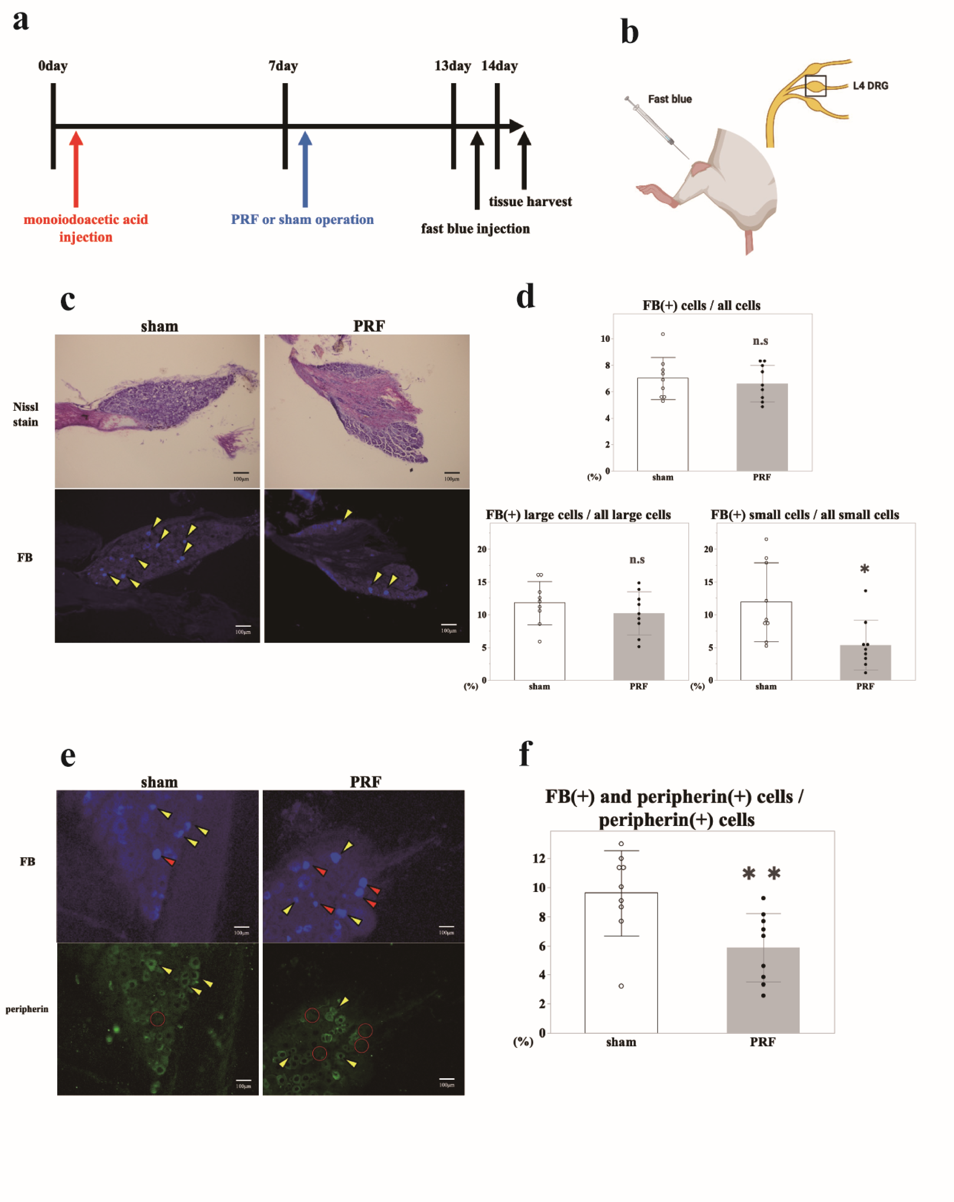
Fig. 4

Pulsed radiofrequency (PRF) impaired axonal transport in dorsal root ganglion (DRG) small neurons. (a) Experimental schedule. Fast Blue was injected on day 13 after MIA administration, and the tissue was collected on day 14. (b) Illustration of Neurotracer injection into the mouse knee joint using a Hamilton syringe. The next day, the L4 DRGs were collected. (c) Representative micrographs of Nissl staining (upper) and Fast Blue retrograde tracer (FB: bottom) in the L4 DRG of the sham (left) and PRF (right) groups. The yellow arrow indicates FB-positive neurons. Scale bar: 100 μm. (d) Bar graph of the mean percentage of FB-positive cells among total cells (top), FB-positive large cells among total large cell counts (bottom left), and FB-positive small cells among total small cell counts (bottom right) in the sham (white) and PRF groups (gray). Data are presented as mean ± SD. Statistical analysis was performed using unpaired t-test. *p < 0.05, vs. the sham group on the same day, n.s.: no significant. (e) Representative images of FB staining (upper panel) and immunostaining with anti-peripherin antibody (bottom) in the L4 DRG of the sham (left) and PRF (right) groups. Yellow arrowheads indicate FB- and peripherin-positive cells; red arrowheads indicate FB-positive and peripherin-negative cells. Scale bar: 100 μm. (f) The bar graph shows the average percentage of both FB- and peripherin-positive cells among peripherin-positive cells. Data are presented as mean ± SD. Statistical analysis was performed using unpaired t-test. **p < 0.01 vs. the sham group on the same day.