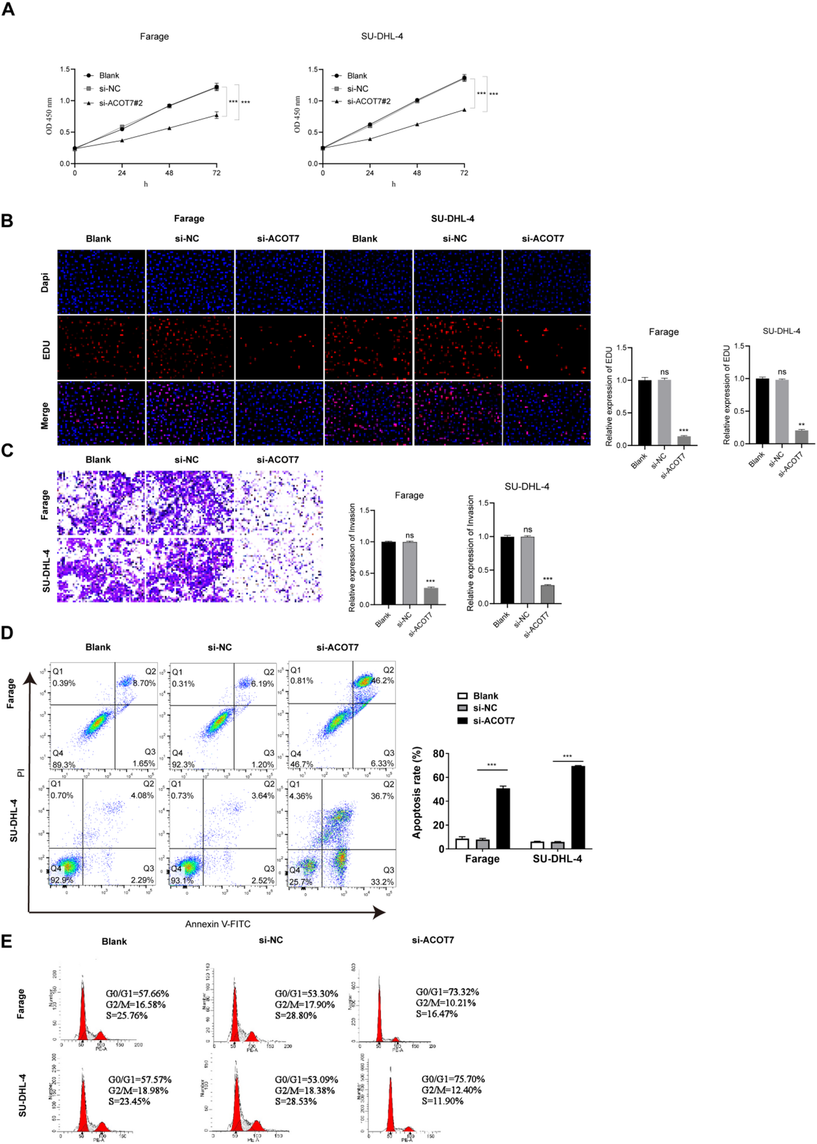
Fig. 2

Effects of ACOT7 Silencing on DLBCL Cells A. CCK8 assay showing the effect of ACOT7 silencing on DLBCL cell proliferation; B. EdU assay illustrating the impact of ACOT7 silencing on DLBCL cell proliferation; C. Transwell invasion assay assessing the invasive ability of DLBCL cells following ACOT7 silencing; D and E. The impact of ACOT7 silencing on apoptosis and cell cycle progression in DLBCL cells was assessed using flow cytometry with Annexin V-FITC/PI double staining and PI staining, respectively. **P < 0.01, ***P < 0.001.