Abstract
Diffuse large B-cell lymphoma (DLBCL) is the most common subtype of non-Hodgkin lymphoma, accounting for 30–40% of newly diagnosed cases globally. Although the R-CHOP regimen effectively cures 60–70% of patients, 30–40% of patients relapse or develop resistance, highlighting the need for new biomarkers to improve prognosis and therapeutic strategies. Members of the Acyl-CoA thioesterase (ACOT) family are known to regulate various cellular processes, including lipid metabolism, inflammation, and cancer progression. However, the role of ACOT7 in DLBCL remains unclear. In this study, we investigated the expression and function of ACOT7 in DLBCL. Using public database analysis and functional experiments, we found that ACOT7 is highly expressed in DLBCL tissues and is associated with poor patient prognosis. Silencing ACOT7 in DLBCL cell lines significantly inhibited cell proliferation, invasion, and regulated genes associated with epithelial mesenchymal transition (EMT), while promoting apoptosis and G0/G1 cell cycle arrest. Furthermore, we identified sterol regulatory element binding transcription factor 2 (SREBF2) as a transcriptional regulator of ACOT7, demonstrating that SREBF2 upregulates ACOT7 expression and promotes DLBCL progression. Our findings suggest that the SREBF2-ACOT7 axis plays a critical role in DLBCL by promoting tumor cell growth, invasion, and survival. ACOT7 could serve as a potential prognostic biomarker and therapeutic target for DLBCL, providing new insights into the molecular mechanisms of this aggressive lymphoma.
Similar content being viewed by others
Introduction
Diffuse large B-cell lymphoma (DLBCL) is the most common subtype of non-Hodgkin lymphoma, accounting for approximately 30–40% of newly diagnosed cases worldwide1,2. Globally, over 200,000 people die from lymphoma each year. DLBCL is a highly aggressive and heterogeneous lymphoma that, if left untreated, can be Life-threatening. The standard treatment for DLBCL patients is the R-CHOP regimen, which achieves a cure rate of 60–70%; however, 30–40% of patients relapse or develop resistance to R-CHOP3,4,5. Therefore, identifying biomarkers related to DLBCL prognosis and potential therapeutic targets is critical to improving patient outcomes.
The Acyl-CoA thioesterase (ACOT) family plays a vital role in cellular signaling, lipid metabolism, inflammation, and ion channel regulation, and is closely linked to cancer development and progression6,7,8,9,10. Different members of the ACOT family exhibit distinct roles in various cancers. For instance, high ACOT2 expression is associated with poor prognosis and abnormal lipid metabolism in acute myeloid leukemia11. ACOT4 is upregulated in pancreatic ductal adenocarcinoma and correlates with poor prognosis12. Similarly, ACOT1 and ACOT11 are abnormally overexpressed in gastric cancer and lung adenocarcinoma, respectively, and are linked to adverse outcomes13,14,15. ACOT7 has been reported as an oncogene in several cancers, promoting tumor progression by regulating processes such as cell cycle, proliferation, and invasion16,17,18. However, the role of ACOT7 in DLBCL remains unclear.
In this study, we utilized public database analyses, gain- and loss-of-function experiments, and dual-luciferase reporter assays to explore the function and potential mechanisms of ACOT7 in DLBCL. Our findings provide new evidence for understanding the role and molecular mechanisms of ACOT7 in DLBCL.
Materials and methods
Gene expression and prognostic analysis
Gene expression data for ACOT7 and sterol regulatory element binding transcription factor 2 (SREBF2) in DLBCL were analyzed using Gene Expression Profiling Interactive Analysis (GEPIA, http://gepia.cancer-pku.cn/index.html)19, based on The Cancer Genome Atlas (TCGA, https://www.cancer.gov/tcga) data (47 DLBCL tumor samples and 337 normal controls). Differential expression and Kaplan-Meier survival analyses were conducted to evaluate their association with overall survival (OS). Default GEPIA settings were applied for the analysis.
Cell culture and transfection
Human DLBCL cell lines, Farage (purchased from Suzhou Beina Chuanglian Biotechnology Co., Ltd.) and SU-DHL-4 (purchased from Wuhan Saierbio Biotechnology Co., Ltd.), were cultured in RPMI 1640 medium supplemented with 10% fetal bovine serum. The cells were maintained at 37 °C in a humidified incubator with 5% CO₂, and subcultured based on cell growth and density.
Using riboFECT CP Reagent (Guangzhou RiboBio), small interfering RNAs (siRNAs, 50 nM) targeting human ACOT7 and SREBF2 genes were transfected into Farage and SU-HDL-4 cells. Subsequently, lentiviruses were transduced into the Farage and SU-HDL-4 cell Lines, and stable cell Lines expressing the genes of interest were selected by adding 2 µg/ml puromycin (Beyotime, China). All siRNAs targeting ACOT7 and SREBF2, as well as lentiviruses encoding short hairpin-SREBF2 (sh-SREBF2) and overexpressing ACOT7, were purchased from Beijing GenePharma Co., Ltd. (China). All detailed shRNA/siRNA sequences are provided in Supplementary Table S1.
At 48 h post-transfection, target protein expression was assessed by Western Blot (WB), followed by various cellular phenotypic assays.
CCK8 assay
Cells were seeded at a density of 2,000 cells per well in 96-well plates, with six replicates per condition. After incubation at designated time points, 10 µL of CCK8 solution was added to each well. The plates were further incubated, and the absorbance was measured at 450 nm using a microplate reader.
EdU cell proliferation assay
Cells were seeded at 50,000 cells per well in 24-well plates, with three replicates per condition. Sample preparation was performed according to the EdU Cell Proliferation Detection Kit (Guangzhou RiboBio, China), followed by observation and imaging under a fluorescence microscope.
Protein extraction and Western blot
Cells were centrifuged at 800 g for 5 min at 4 °C, washed with PBS, and centrifuged again at 800 g. The cell pellet was lysed with RIPA lysis buffer on ice for 30 min. After centrifugation at 12,000 g for 5 min, the supernatant was collected and stored at −20 °C. Protein concentrations were measured using a BCA assay kit, followed by denaturation with loading buffer and storage at −80 °C.
For protein electrophoresis, fresh gels were prepared, and 25 µg of protein and 5 µL of marker were loaded. Electrophoresis was conducted at a constant voltage of 200 V for 40 min. PVDF membranes were blocked with 5% non-fat milk for 80 min and incubated overnight at 4 °C with primary antibodies. The next day, the membranes were incubated with secondary antibodies for 60 min at room temperature. After washing, the bands were visualized using a fluorescence scanner. Primary antibodies used included ACOT7 (15972-1-AP), E-Cadherin (20874-1-AP), Vimentin (22031-1-AP), N-Cadherin (22018-1-AP), GAPDH (10494-1-AP), SREBF2 (28212-1-AP), and Beta-actin (81115-1-RR). Secondary antibodies against mouse (SA00001-1) and rabbit (SA00001-2) were purchased from Proteintech.
Cell invasion assay
Diluted Matrigel was added at 50 µL per well and incubated at 37 °C for 2 h to solidify. Cells in the logarithmic growth phase were collected and their density adjusted. The lower chamber was filled with 400 µL of complete medium, while the upper chamber was loaded with 200 µL of serum-free cell suspension. Cells were cultured for 24 h. Afterward, cells were fixed with paraformaldehyde for 25 min, washed with PBS, and stained with crystal violet for 40 min. The cells were then washed again, and results were recorded using microscopy.
Flow cytometry for apoptosis detection
Both adherent and suspended treated cells were collected, washed with PBS, and centrifuged. Staining was performed using an Annexin V-FITC/PI kit (Beyotime). Cells were resuspended in 1X Annexin V binding buffer, and 5 µL Annexin V-FITC and 5 µL PI were added. The cells were incubated in the dark for 10–15 min. After incubation, fluorescence signals were detected by flow cytometry under 488 nm laser excitation, distinguishing early apoptosis (FITC+/PI−) from late apoptosis and necrosis (FITC+/PI+). Apoptosis data were analyzed using software to determine the proportion of each cell population.
Flow cytometry for cell cycle analysis
Cells cultured to an appropriate density were collected, and adherent cells were detached using trypsin. Collected cells were washed twice with PBS, then fixed with pre-cooled 70% ethanol and stored at 4 °C for at least 2 h. After fixation, cells were washed twice with PBS to remove ethanol and resuspended in PI staining solution containing RNase A (Beyotime). Cells were incubated in the dark for 30 min. Fluorescence signals were detected by flow cytometry under 488 nm laser excitation. The cell cycle distribution (G0/G1, S, G2/M phases) was analyzed using software.
Dual-luciferase reporter assay
Dual-luciferase reporter activity was measured using a kit from Promega, according to the manufacturer’s protocol. The coding sequence of SREBF2 was inserted into the pCDNA3.1 vector, and the promoter sequence of ACOT7 was cloned into the pGL3.basic vector. The pCDNA3.1, pGL3.basic, and TK vectors were co-transfected into cells. After 48 h of transfection, dual-luciferase activity was measured. Relative luciferase activity was normalized to TK activity.
Real-time Qpcr detection
Total RNA was extracted from whole-cell lysates using Trizol reagent according to the manufacturer’s protocol. The RNA was reverse-transcribed into cDNA using the PrimeScript™ RT reagent Kit (Takara). Quantitative PCR was performed on an ABI 7500 PCR machine using the TB Green® Premix Ex Taq™ II Kit (Takara) to quantify specific gene expression. Primer sequences are provided in the Supplementary Table 2.
Subcutaneous xenograft model
In brief, 2 × 10⁶ stable Farage or SU-DHL-4 cells were subcutaneously injected into the right dorsal region of randomly selected 6-week-old male athymic nude mice (BALB/c). After 24 days, the mice were euthanized and the tumors were excised. Tumor weights from the xenografts were compared and statistically analyzed. Immunohistochemistry and hematoxylin-eosin Staining.
Tumor tissue sections were deparaffinized and rehydrated, followed by antigen retrieval and blocking. Primary antibodies were incubated overnight, followed by secondary antibody incubation at room temperature and DAB staining. The sections were counterstained with hematoxylin, dehydrated, cleared, and mounted for microscopic observation. Tumor tissues were also stained using a standard hematoxylin-eosin (HE) protocol.
Statement
The studies were approved by Scientific Research and Clinical Trial Ethics Committee of the First Affiliated Hospital of Zhengzhou University (TZZU-LAC2024053123). All methods were carried out in accordance with relevant guidelines and regulations. Animal experiments are reported according to the ARRIVE guidelines.
Statistical analysis
Statistical analyses were performed using GraphPad Prism 8 software, with results presented as mean ± standard error of the mean. Differences between two groups were compared using the Student’s t-test. For multiple group comparisons, one-way analysis of variance (ANOVA) followed by Tukey’s post hoc test was used. Statistical significance was defined as p < 0.05. All experiments were performed with at least 3 independent biological replications (n = 3).
Results
High expression of ACOT7 in DLBCL and its association with poor prognosis
Analysis of ACOT7 expression in the TCGA-DLBCL dataset revealed that ACOT7 expression was significantly higher in DLBCL tissues compared to normal control tissues (Fig. 1A). Further Kaplan-Meier survival analysis showed that patients with high ACOT7 expression had significantly worse OS compared to those with low ACOT7 expression (Fig. 1B). These findings indicate that high ACOT7 expression is associated with poor prognosis in DLBCL.
ACOT7 Expression and its Clinical Relevance in DLBCL A. Expression levels of ACOT7 in DLBCL tissues and normal tissues(benign lymphoid tissue), as analyzed using the TCGA database; B. Overall survival of DLBCL patients in the ACOT7 high-expression group versus the low-expression group, the “High/Low” ACOT7 groups were divided based on median expression level. *P < 0.05.
Effects of ACOT7 Silencing on the biological functions of DLBCL cells
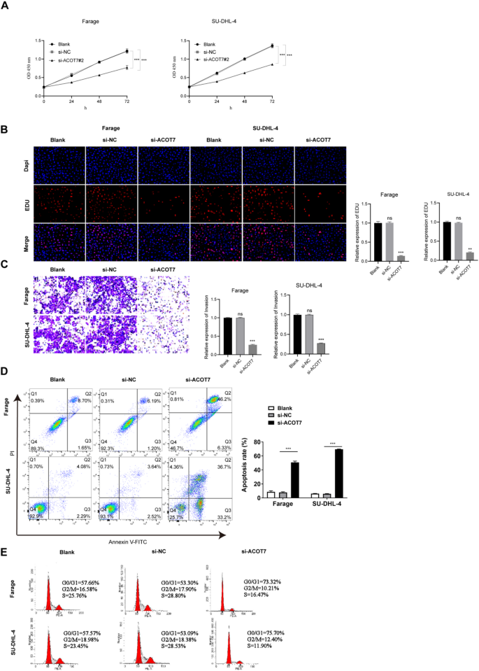
To investigate the function of ACOT7 in DLBCL cells, we transiently transfected si-ACOT7 into the Farage and SU-DHL-4 cell lines and conducted a series of functional assays. Western Blot was employed to detect ACOT7 protein expression levels to evaluate the silencing efficiency of si-ACOT7. The results demonstrated a significant decrease in ACOT7 expression following si-ACOT7 transfection, with si-ACOT7#2 exhibiting the most pronounced reduction (Supplementary Fig. 1). Consequently, si-ACOT7#2 was selected for subsequent experiments and is hereafter referred to as si-ACOT7.
First, cell proliferation was assessed using the CCK-8 assay, measuring absorbance at 450 nm at 0, 24, 48, and 72 h. The results showed that cell proliferation was significantly slower in the si-ACOT7 group, with a marked decrease in proliferative capacity compared to the control group (Fig. 2A). This finding was further confirmed by the EdU assay, which also demonstrated a significant reduction in cell proliferation in the si-ACOT7 group (Fig. 2B). These results indicate that ACOT7 promotes the proliferation of DLBCL cells. Next, we evaluated the effect of ACOT7 silencing on the invasive ability of DLBCL cells using a Transwell invasion assay. The results showed that the invasion capability of DLBCL cells was significantly reduced in the si-ACOT7 group (Fig. 2C), indicating that ACOT7 enhances the invasive properties of DLBCL cells. Regarding apoptosis, we used Annexin V-FITC and PI double staining to assess the levels of apoptosis. The results showed that apoptosis was significantly increased in Farage and SU-DHL-4 cells after ACOT7 silencing, compared to the Blank and si-NC groups (Fig. 2D), suggesting that ACOT7 suppresses apoptosis in DLBCL cells. Additionally, cell cycle analysis via flow cytometry revealed that silencing ACOT7 led to a significant increase in the proportion of cells in the G0/G1 phase, causing cell cycle arrest in G0/G1, while the proportions of cells in the S and G2/M phases were reduced (Fig. 2E). This suggests that ACOT7 promotes the transition of DLBCL cells from the G0/G1 phase to the S phase. Finally, we examined the effect of ACOT7 silencing on the expression of EMT-related proteins in DLBCL cells using WB analysis. The results demonstrated that E-cadherin expression was significantly increased in the si-ACOT7 group, while N-cadherin and Vimentin levels were decreased compared to the control group (Supplementary Fig. 2). This indicates that ACOT7 silencing suppresses the EMT-related characteristics of DLBCL.
Effects of ACOT7 Silencing on DLBCL Cells A. CCK8 assay showing the effect of ACOT7 silencing on DLBCL cell proliferation; B. EdU assay illustrating the impact of ACOT7 silencing on DLBCL cell proliferation; C. Transwell invasion assay assessing the invasive ability of DLBCL cells following ACOT7 silencing; D and E. The impact of ACOT7 silencing on apoptosis and cell cycle progression in DLBCL cells was assessed using flow cytometry with Annexin V-FITC/PI double staining and PI staining, respectively. **P < 0.01, ***P < 0.001.
Functional relationship between SREBF2 and ACOT7 in DLBCL cells
Based on the Transcriptional Regulatory Relationships Unraveled by Sentence-based Text mining (TRRUST, http://www.grnpedia.org/trrust) database20, ACOT7 is identified as a downstream target gene of the transcription factor SREBF2 (Supplementary Table 3). To investigate the regulatory effect of SREBF2 on ACOT7, we transfected si-SREBF2 into DLBCL cell lines (Farage, SU-DHL-4) and evaluated the silencing efficiency of si-SREBF2 by assessing SREBF2 protein expression levels via Western Blot. The results showed a significant reduction in SREBF2 expression in DLBCL cells after si-SREBF2 transfection, with si-SREBF2#1 exhibiting the most pronounced inhibitory effect. Hence, si-SREBF2#1 was selected for subsequent experiments and is referred to as si-SREBF2 (Fig. 3A). Next, we examined the effect of SREBF2 silencing on ACOT7 expression. The results indicated that ACOT7 expression significantly decreased following SREBF2 silencing (Fig. 3B).
SREBF2 Regulation of ACOT7 and Its Clinical Significance in DLBCL. A. Western blot analysis of SREBF2 silencing efficiency after siRNA transfection in SU-DHL-4 and Farage cell lines; B. Western blot analysis of the effect of SREBF2 silencing on ACOT7 expression in SU-DHL-4 and Farage cell lines; C and D. Dual-luciferase reporter assay demonstrating the effect of transcription factor SREBF2 on ACOT7 promoter activity; E. High expression of SREBF2 in DLBCL tumor tissues; F. Poor prognosis in DLBCL patients with high SREBF2 expression. *P < 0.05,**P < 0.01,***P < 0.001.
To further confirm the regulation of ACOT7 by SREBF2, we performed a dual-luciferase reporter assay. The results demonstrated that overexpression of SREBF2 significantly increased the luciferase activity of the ACOT7 promoter, whereas silencing SREBF2 expression markedly decreased the promoter’s luciferase activity (Fig. 3C, D), suggesting that SREBF2 positively regulates ACOT7 expression. Furthermore, we found that SREBF2 is highly expressed in DLBCL tumor tissues and is associated with poor prognosis in DLBCL patients (Figs. 3E, F).
SREBF2 regulates DLBCL cell function via ACOT7 upregulation
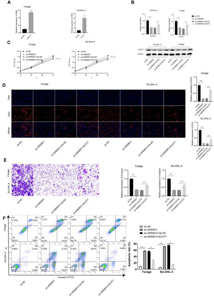
We used lentiviral transduction to establish stable cell lines with either overexpression or shRNA-mediated knockdown constructs in SU-DHL-4 and Farage cells. The generated cell lines included: Oe-NC (Negative control for overexpression), ACOT7 (ACOT7 overexpression), sh-NC (Scrambled shRNA control), sh-SREBF2 (SREBF2 knockdown), sh-SREBF2 + Oe-NC (SREBF2 knockdown + overexpression control), and sh-SREBF2 + ACOT7 (SREBF2 knockdown + ACOT7 overexpression; rescue group). ACOT7 mRNA and protein expression levels in these cell lines were assessed using quantitative PCR (qPCR) and Western Blot, respectively. qPCR analysis revealed significantly upregulated ACOT7 mRNA expression in the ACOT7 group compared to the Oe-NC group (Fig. 4A). Western Blot analysis demonstrated that ACOT7 protein levels were markedly reduced in both the sh-SREBF2 group and the sh-SREBF2 + Oe-NC group compared to the sh-NC group. Importantly, ACOT7 protein expression was restored in the sh-SREBF2 + ACOT7 rescue group (Fig. 4B).
Functional Effects of SREBF2 Silencing and ACOT7 Overexpression in DLBCL Cells A. qPCR analysis of ACOT7 mRNA levels in SU-DHL-4 and Farage cell lines for Oe-NC (Negative control for overexpression) and ACOT7 (ACOT7 overexpression) groups; B. Western blot analysis of ACOT7 protein expression in SU-DHL-4 and Farage cell lines across sh-NC (Scrambled shRNA control), sh-SREBF2 (SREBF2 knockdown), sh-SREBF2 + Oe-NC (SREBF2 knockdown + overexpression control), and sh-SREBF2 + ACOT7 (SREBF2 knockdown + ACOT7 overexpression; rescue group); C. CCK8 assay showing cell proliferation in SU-DHL-4 and Farage cell lines across sh-NC, sh-SREBF2, sh-SREBF2 + Oe-NC, and sh-SREBF2 + ACOT7 groups; D. EdU assay showing cell proliferation in SU-DHL-4 and Farage cell lines across sh-NC, sh-SREBF2, sh-SREBF2 + Oe-NC, and sh-SREBF2 + ACOT7 groups; E. Transwell invasion assay evaluating cell invasion in SU-DHL-4 and Farage cell lines across sh-NC, sh-SREBF2, sh-SREBF2 + Oe-NC, and sh-SREBF2 + ACOT7 groups; F. Flow cytometry analysis of apoptosis levels in SU-DHL-4 and Farage cell lines across sh-NC, sh-SREBF2, sh-SREBF2 + Oe-NC, and sh-SREBF2 + ACOT7 groups. **P < 0.01, ***P < 0.001.
To investigate the functional impact of SREBF2 on DLBCL cell behavior through ACOT7 upregulation, we performed several functional assays. First, cell proliferation was assessed using the CCK8 assay, measuring absorbance at 0, 24, 48, and 72 h. The results showed a significant reduction in cell proliferation in the sh-SREBF2 and sh-SREBF2 + Oe-NC groups compared to the sh-NC group, whereas proliferation significantly increased in the sh-SREBF2 + ACOT7 group compared to both the sh-SREBF2 and sh-SREBF2 + Oe-NC groups (Fig. 4C). This observation was further supported by the EdU assay, which demonstrated that silencing SREBF2 reduced DLBCL cell proliferation, while ACOT7 overexpression rescued the inhibition caused by SREBF2 silencing (Fig. 4D). These findings suggest that SREBF2 promotes DLBCL cell proliferation via ACOT7 upregulation.
Next, we examined the effects of SREBF2 silencing and ACOT7 overexpression on DLBCL cell invasion using the Transwell invasion assay. The results showed that cell invasion was significantly reduced in the sh-SREBF2 and sh-SREBF2 + Oe-NC groups compared to the sh-NC group, while the invasive ability was significantly enhanced in the sh-SREBF2 + ACOT7 group (Fig. 4E). This suggests that SREBF2 promotes DLBCL cell invasion by upregulating ACOT7.
In terms of apoptosis, Annexin V-FITC/PI staining revealed that SREBF2 silencing significantly increased apoptosis levels in both Farage and SU-DHL-4 cells compared to the sh-NC group. However, overexpression of ACOT7 in the SREBF2-silenced background reduced apoptosis levels (Fig. 4F). These findings suggest that SREBF2 suppresses DLBCL cell apoptosis via ACOT7 upregulation.
To further explore the effect of SREBF2 on the DLBCL cell cycle, flow cytometry was performed. Silencing SREBF2 resulted in a significant increase in the proportion of cells in the G0/G1 phase, along with a corresponding decrease in the S and G2/M phases compared to the sh-NC group. However, in the sh-SREBF2 + ACOT7 group, the proportion of cells in the G0/G1 phase decreased, while the S and G2/M phase populations increased (Supplementary Fig. 3). These results suggest that SREBF2 facilitates cell cycle progression from the G0/G1 to the S phase by upregulating ACOT7.
Finally, we investigated the role of SREBF2 in regulating EMT-related characteristics in DLBCL cells by examining the expression of EMT-related proteins, including Vimentin, E-cadherin, and N-cadherin, through Western Blot analysis. The results demonstrated that E-cadherin expression significantly increased, while N-cadherin and Vimentin levels decreased in the sh-SREBF2 and sh-SREBF2 + Oe-NC groups compared to the sh-NC group. In contrast, the sh-SREBF2 + ACOT7 group exhibited a significant reduction in E-cadherin expression, along with increased levels of N-cadherin and Vimentin (Supplementary Fig. 4). These findings indicate that SREBF2 promotes EMT-related characteristics in DLBCL cells by upregulating ACOT7.
ACOT7 knockdown inhibits tumorigenicity in nude mice
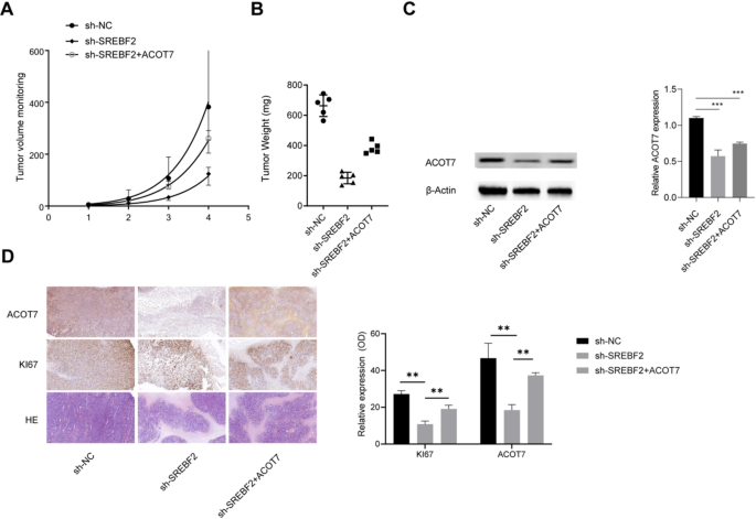
To investigate the impact of ACOT7 on DLBCL tumor growth, we divided tumor-bearing nude mice into three groups: sh-NC, sh-SREBF2, and sh-SREBF2 + ACOT7. Tumor growth was monitored and recorded by subcutaneous xenograft measurements over a 4-week period. A tumor growth curve was plotted for each group of mice. As shown in Fig. 5A, the growth rate of subcutaneous xenografts in the sh-SREBF2 group was significantly slower compared to the sh-NC group, while the growth rate in the sh-SREBF2 + ACOT7 group was notably faster than in the sh-SREBF2 group.
Effects of SREBF2 Silencing and ACOT7 Overexpression on Tumor Growth in Nude Mice A. Growth of subcutaneous xenografts in nude mice across the sh-NC, sh-SREBF2, and sh-SREBF2 + ACOT7 groups (n = 5); B. Tumor weights in nude mice from the sh-NC, sh-SREBF2, and sh-SREBF2 + ACOT7 groups;C. Western blot analysis of ACOT7 protein expression in tumor tissues; D. Detection of ACOT7 and KI67 protein expression levels in paraffin-embedded tumor tissues and HE staining of tumor tissues. **P < 0.01, ***P < 0.001.
At the end of the 4-week observation period, the mice were sacrificed, and the tumor tissues were excised and weighed. The results were consistent with the growth curve measurements(Fig. 5B), further confirming that ACOT7 overexpression could reverse the tumor-suppressive effect caused by SREBF2 silencing. These findings suggest that ACOT7 knockdown inhibits the tumorigenic ability of DLBCL cells, while ACOT7 overexpression can partially rescue this inhibition.
To verify ACOT7 expression levels in tumor tissues of DLBCL-bearing nude mice, we performed Western Blot and immunohistochemistry(IHC) analyses of ACOT7 expression in the sh-NC, sh-SREBF2, and sh-SREBF2 + ACOT7 groups. The results (Fig. 5C, D) showed that ACOT7 expression was significantly reduced in the sh-SREBF2 group compared to the sh-NC group, while ACOT7 expression in the sh-SREBF2 + ACOT7 group was higher than in the sh-SREBF2 group. This finding is consistent with the previous in vitro experiments, further confirming the regulatory role of SREBF2 on ACOT7 expression.
To further evaluate the effect of ACOT7 on tumor proliferation in vivo, we examined Ki67 expression levels in the three groups of tumor tissues via IHC. The results indicated that the proportion of Ki67-positive cells was significantly reduced in the sh-SREBF2 group compared to the sh-NC group, while the proportion of Ki67-positive cells in the sh-SREBF2 + ACOT7 group was higher than in the sh-SREBF2 group (Fig. 5D). These results suggest that ACOT7 overexpression can partially reverse the inhibition of tumor proliferation caused by SREBF2 silencing.
Additionally, histological analysis of tumor tissues using HE staining revealed that necrotic areas in the tumor tissues were significantly increased in the sh-SREBF2 group compared to the sh-NC group, while this necrotic trend was markedly reversed in the ACOT7 overexpression group (Fig. 5D). These findings further demonstrate that ACOT7 plays a critical role in DLBCL tumor growth and histological characteristics.
Discussion
This study is the first to reveal the oncogenic role of ACOT7 in DLBCL. We found that ACOT7 is highly expressed in DLBCL tumor tissues and that its high expression is closely associated with poor prognosis in DLBCL patients. Through in vitro experiments, we demonstrated that reducing ACOT7 expression inhibits DLBCL cell proliferation and invasion, induces cell cycle arrest, promotes apoptosis, and suppresses EMT-related features. These findings suggest that ACOT7 may function as an oncogene in DLBCL and holds potential as a prognostic biomarker and therapeutic target.
In the era of precision medicine, the discovery of personalized treatment options and potential therapeutic targets for tumors is particularly important. DLBCL is a highly heterogeneous disease with significant variations in patient responses to existing treatments and prognosis2. Through TRRUST database analysis, we identified ACOT7 as a downstream target gene of the transcription factor SREBF2. ACOT7 plays distinct roles in different diseases21,22. It has been demonstrated that ACOT7 responds to genotoxic stresses, such as ionizing radiation and the anti-cancer drug doxorubicin, in a time- and dose-dependent manner. Low levels of ACOT7 prevent the development of human breast and lung cancers by regulating cell cycle progression23. Furthermore, studies indicate that ACOT7 contributes to the growth and proliferation of non-small cell lung cancer cells. ACOT7 overexpression also enhances fatty acid synthesis and suppresses lipid peroxidation, thereby inhibiting apoptosis and ferroptosis in non-small cell lung cancer cells24. However, the specific role of ACOT7 in the pathogenesis and development of DLBCL remains unclear. After silencing SREBF2, ACOT7 expression in DLBCL cells significantly decreased, and dual-luciferase reporter assays confirmed that SREBF2 positively regulates ACOT7. Further functional experiments demonstrated that SREBF2 regulates DLBCL cell proliferation, invasion, cell cycle, apoptosis, and EMT-related features by upregulating ACOT7 expression, thereby promoting DLBCL progression. These results suggest that SREBF2 is a potential therapeutic target for DLBCL, likely exerting its oncogenic effects through the regulation of ACOT7.
SREBF2, a member of the SREBP family, primarily regulates intracellular cholesterol and lipid metabolism25,26. It has been found to possess oncogenic potential in several cancers, including prostate cancer, breast cancer, hepatocellular carcinoma, and renal cancer27,28,29,30,31. In this study, we found that SREBF2 is highly expressed in DLBCL and is associated with poor patient prognosis. Both in vitro and in vivo experiments further confirmed that SREBF2 enhances DLBCL cell proliferation, invasion, and tumorigenicity by upregulating ACOT7 expression. Specifically, after silencing SREBF2 expression, DLBCL cell proliferation slowed, invasion decreased, cell cycle arrest occurred, and apoptosis increased. Additionally, after SREBF2 silencing, the growth rate of subcutaneous xenografts in mice slowed, tumor volume decreased, and the expression levels of ACOT7 and Ki67 were significantly reduced, with increased necrotic areas in tumor tissues. Overexpression of ACOT7 was able to reverse these changes. These results indicate that SREBF2 promotes DLBCL progression by positively regulating ACOT7.
While classic epithelial-mesenchymal transition (EMT) is not applicable to lymphoid malignancies like DLBCL due to their non-epithelial origin, our finding that silencing ACOT7 or its regulator SREBF2 suppresses EMT-related features (such as altered expression of key EMT-associated genes/proteins) holds significant biological relevance. In the context of DLBCL, these “EMT-like” changes are indicative of enhanced cellular plasticity, motility, and invasive potential – critical drivers of lymphoma dissemination and extranodal involvement. The downregulation of epithelial markers (e.g., E-cadherin) and upregulation of mesenchymal markers (e.g., Vimentin, N-cadherin) observed in aggressive DLBCL, and suppressed by targeting the SREBF2-ACOT7 axis, likely reflects a program promoting cytoskeletal reorganization, loss of adhesion, and increased migratory/invasive capacity intrinsic to lymphocytes. Therefore, our demonstration that the SREBF2-ACOT7 axis regulates this program provides a mechanistic link between lipid metabolism reprogramming and the acquisition of a more aggressive, invasive phenotype in DLBCL cells. Reprogramming of lipid metabolism is a key hallmark of cancer, and upregulation of fatty acid synthesis provides essential metabolites for cancer cell growth and proliferation32,33,34. In cancer cells, various enzymes and metabolic pathways in lipid metabolism are reprogrammed to support the rapid growth of tumors35,36,37. The high expression of SREBF2 in DLBCL and its positive regulation of ACOT7 suggest that the SREBF2-ACOT7 axis plays a critical role in lipid metabolism and growth of DLBCL cells.
This study not only reveals the important role of ACOT7 in DLBCL but also elucidates the molecular mechanism of SREBF2 as its upstream regulatory factor. These findings provide new biomarkers for early precision diagnosis and prognostic evaluation of DLBCL, while also laying a theoretical foundation for developing novel molecular-targeted therapies for DLBCL. However, this study also has limitations. Primarily, our experimental focus was on the germinal center B-cell-like subtype of DLBCL. Future studies are essential to validate these findings in activated B-cell-like DLBCL models, including relevant cell lines and in vivo systems. This will clarify whether the oncogenic functions and regulatory mechanisms of the SREBF2-ACOT7 axis exhibit subtype specificity in DLBCL. Future research should further explore the detailed molecular mechanisms of SREBF2 and ACOT7 in DLBCL to develop more effective therapeutic strategies and improve patient outcomes.
Data availability
The data generated during this work were available in this article.
Abbreviations
- DLBCL:
-
Diffuse Large B-cell Lymphoma
- ACOT:
-
Acyl-CoA Thioesterase
- EMT:
-
Epithelial-mesenchymal Transition
- SREBF2:
-
Sterol regulatory element binding ttranscription factor 2
- OS:
-
Overall survival
- HE:
-
Hematoxylin-eosin
- IHC:
-
Immunohistochemistry
- GEPIA:
-
Gene expression profiling interactive analysis
- TCGA:
-
The cancer genome atlas
- TRRUST:
-
Transcriptional regulatory relationships unraveled by sentence-based text mining
References
Loghavi, S. et al. Fifth edition of the world health classification of tumors of the hematopoietic and lymphoid tissue: myeloid neoplasms. Mod. Pathol. 37, 100397 (2024).
Sehn, L. H. & Salles, G. Diffuse large B-Cell Lymphoma[J]. N Engl. J. Med. 384 (9), 842–858 (2021).
Habermann, T. M. et al. Rituximab-CHOP versus CHOP alone or with maintenance rituximab in older patients with diffuse large B-cell lymphoma[J]. J. Clin. Oncol. 24 (19), 3121–3127 (2006).
Pfreundschuh, M. et al. CHOP-like chemotherapy with or without rituximab in young patients with good-prognosis diffuse large-B-cell lymphoma: 6-year results of an open-label randomised study of the MabThera international trial (MInT) Group[J]. Lancet Oncol. 12 (11), 1013–1022 (2011).
Coiffier, B. et al. Long-term outcome of patients in the LNH-98.5 trial, the first randomized study comparing rituximab-CHOP to standard CHOP chemotherapy in DLBCL patients: a study by the groupe d’etudes des lymphomes de l’Adulte[J]. Blood 116 (12), 2040–2045 (2010).
Kang, H. W. et al. Thioesterase superfamily member 2/acyl-CoA thioesterase 13 (Them2/Acot13) regulates hepatic lipid and glucose metabolism[J]. FASEB J. 26 (5), 2209–2221 (2012).
Zhang, Y. et al. Targeted deletion of thioesterase superfamily member 1 promotes energy expenditure and protects against obesity and insulin resistance[J]. Proc. Natl. Acad. Sci. U S A. 109 (14), 5417–5422 (2012).
Zhuravleva, E. et al. Acyl coenzyme A thioesterase Them5/Acot15 is involved in Cardiolipin remodeling and fatty liver development[J]. Mol. Cell. Biol. 32 (14), 2685–2697 (2012).
Forwood, J. K. et al. Structural basis for recruitment of tandem hotdog domains in acyl-CoA thioesterase 7 and its role in inflammation[J]. Proc. Natl. Acad. Sci. U S A. 104 (25), 10382–10387 (2007).
Wang, T., Wang, K., Zhu, X. & Chen, N. ARNTL2 upregulation of ACOT7 promotes NSCLC cell proliferation through Inhibition of apoptosis and ferroptosis[J]. BMC Mol. Cell. Biol. 24 (1), 14 (2023).
Yin, X. et al. High Expression of ACOT2 Predicts Worse Overall Survival and Abnormal Lipid Metabolism: A Potential Target for Acute Myeloid Leukemia[J]. J Healthc Eng, 23;2022:2669114. (2022).
Ni, C. et al. ACOT4 accumulation via AKT-mediated phosphorylation promotes pancreatic tumourigenesis[J]. Cancer Lett. 498, 19–30 (2021).
Wang, F. et al. ACOT1 expression is associated with poor prognosis in gastric adenocarcinoma[J]. Hum. Pathol. 77, 35–44 (2018).
Li, Q. et al. The combined expressions of B7H4 and ACOT4 in cancer-associated fibroblasts are related to poor prognosis in patients with gastric carcinoma[J]. Int. J. Clin. Exp. Pathol. 12 (7), 2672–2681 (2019).
Xu, C. et al. Acyl-CoA thioesterase 8 and 11 as novel biomarkers for clear cell renal cell Carcinoma[J]. Front. Genet. 11, 594969 (2020).
Zhang, X. et al. Expression level of ACOT7 influences the prognosis in acute myeloid leukemia patients[J]. Cancer Biomark. 26 (4), 441–449 (2019).
Jung, S. H. et al. Acyl-CoA thioesterase 7 is involved in cell cycle progression via regulation of PKCζ-p53-p21 signaling pathway[J]. Cell. Death Dis. 8 (5), e2793 (2017).
Xie, X. et al. Acyl-CoA thioesterase 7 is transcriptionally activated by Krüppel-Like factor 13 and promotes the progression of hepatocellular Carcinoma[J]. J. Hepatocell Carcinoma. 8, 1623–1641 (2021).
Tang, Z. et al. GEPIA: a web server for cancer and normal gene expression profiling and interactive analyses. Nucleic Acids Res. 45, W98–W102 (2017).
Han, H. et al. TRRUST v2: an expanded reference database of human and mouse transcriptional regulatory interactions. Nucleic Acids Res. 46, D380–D386 (2018).
Ellis, J. M., Wong, G. W. & Wolfgang, M. J. Acyl coenzyme A thioesterase 7 regulates neuronal fatty acid metabolism to prevent neurotoxicity. Mol. Cell. Biol. 33, 1869–1882 (2013).
Cooke, M. et al. Tyrosine phosphatase SHP2 regulates the expression of acyl-CoA synthetase ACSL4. J. Lipid Res. 52, 1936–1948 (2011).
Jung, S. H. et al. Acyl-CoA thioesterase 7 is involved in cell cycle progression via regulation of PKCζ-p53-p21 signaling pathway. Cell Death Dis. 8, e2793 (2017).
Wang, T., Wang, K., Zhu, X. & Chen, N. ARNTL2 upregulation of ACOT7 promotes NSCLC cell proliferation through Inhibition of apoptosis and ferroptosis. BMC Mol. Cell. Biology. 24, 14 (2023).
Chandrasekaran, P. & Weiskirchen, R. The role of SCAP/SREBP as central regulators of lipid metabolism in hepatic Steatosis[J]. Int. J. Mol. Sci. 25 (2), 1109 (2024).
Xu, X., Jin, W., Chang, R. & Ding, X. Research progress of SREBP and its role in the pathogenesis of autoimmune rheumatic diseases[J]. Front. Immunol. 15, 1398921 (2024).
Li, X. et al. SREBP-2 promotes stem cell-like properties and metastasis by transcriptional activation of c-Myc in prostate cancer[J]. Oncotarget 7 (11), 12869–12884 (2016).
Jie, Z. et al. SREBP-2 aggravates breast cancer associated osteolysis by promoting osteoclastogenesis and breast cancer metastasis[J]. Biochim. Biophys. Acta Mol. Basis Dis. 1865 (1), 115–125 (2019).
Armengol, S. et al. SREBP-2-driven transcriptional activation of human SND1 oncogene[J]. Oncotarget 8 (64), 108181–108194 (2017).
Zhong, C., Fan, L., Li, Z., Yao, F. & Zhao, H. SREBP2 is upregulated in esophageal squamous cell carcinoma and cooperates with cMyc to regulate HMGCR expression[J]. Mol. Med. Rep. 20 (4), 3003–3010 (2019).
Syafruddin, S. E. et al. A KLF6-driven transcriptional network links lipid homeostasis and tumour growth in renal carcinoma[J]. Nat. Commun. 10 (1), 1152 (2019).
Li, Y. et al. Peroxisome proliferator-activated receptors: A key link between lipid metabolism and cancer progression[J]. Clin. Nutr. 43 (2), 332–345 (2024).
Röhrig, F. & Schulze, A. The multifaceted roles of fatty acid synthesis in cancer[J]. Nat. Rev. Cancer. 16 (11), 732–749 (2016).
Zhu, J. & Thompson, C. B. Metabolic regulation of cell growth and proliferation[J]. Nat. Rev. Mol. Cell. Biol. 20 (7), 436–450 (2019).
Migita, T. et al. ATP citrate lyase: activation and therapeutic implications in non-small cell lung cancer[J]. Cancer Res. 68 (20), 8547–8554 (2008).
Calvisi, D. F. et al. Increased lipogenesis, induced by AKT-mTORC1-RPS6 signaling, promotes development of human hepatocellular carcinoma[J]. Gastroenterology 140 (3), 1071–1083 (2011).
Schug, Z. T., Vande Voorde, J. & Gottlieb, E. The metabolic fate of acetate in cancer[J]. Nat. Rev. Cancer. 16 (11), 708–717 (2016).
Funding
This study was supported by the Henan Province Young and Middle-aged Health Science and Technology Innovation Talent Training Project (YXKC2021010).
Author information
Authors and Affiliations
Contributions
Huan Wang and Xiaowei Yao were responsible for study design and data acquisition. Huan Wang carried out the majority of the experiments. Huan Wang and Shujun Wu analyzed and processed the data. Huan Wang, Jianru Heng and Yali Cheng wrote the manuscript. Huan Wang and Ling Li edited the manuscript. All authors approved the submitted and final versions.
Corresponding author
Ethics declarations
Competing interests
The authors declare no competing interests.
Ethics approval and consent to participate
The studies were approved by Scientific Research and Clinical Trial Ethics Committee of the First Affiliated Hospital of Zhengzhou University (TZZU-LAC20240531[23]).
Additional information
Publisher’s note
Springer Nature remains neutral with regard to jurisdictional claims in published maps and institutional affiliations.
Supplementary Information
Below is the link to the electronic supplementary material.
Rights and permissions
Open Access This article is licensed under a Creative Commons Attribution-NonCommercial-NoDerivatives 4.0 International License, which permits any non-commercial use, sharing, distribution and reproduction in any medium or format, as long as you give appropriate credit to the original author(s) and the source, provide a link to the Creative Commons licence, and indicate if you modified the licensed material. You do not have permission under this licence to share adapted material derived from this article or parts of it. The images or other third party material in this article are included in the article’s Creative Commons licence, unless indicated otherwise in a credit line to the material. If material is not included in the article’s Creative Commons licence and your intended use is not permitted by statutory regulation or exceeds the permitted use, you will need to obtain permission directly from the copyright holder. To view a copy of this licence, visit http://creativecommons.org/licenses/by-nc-nd/4.0/.
About this article
Cite this article
Wang, H., Yao, X., Wu, S. et al. The SREBF2-ACOT7 axis promotes tumor progression and predicts prognosis in diffuse large b-cell lymphoma. Sci Rep 15, 43505 (2025). https://doi.org/10.1038/s41598-025-19293-z
Received:
Accepted:
Published:
Version of record:
DOI: https://doi.org/10.1038/s41598-025-19293-z







