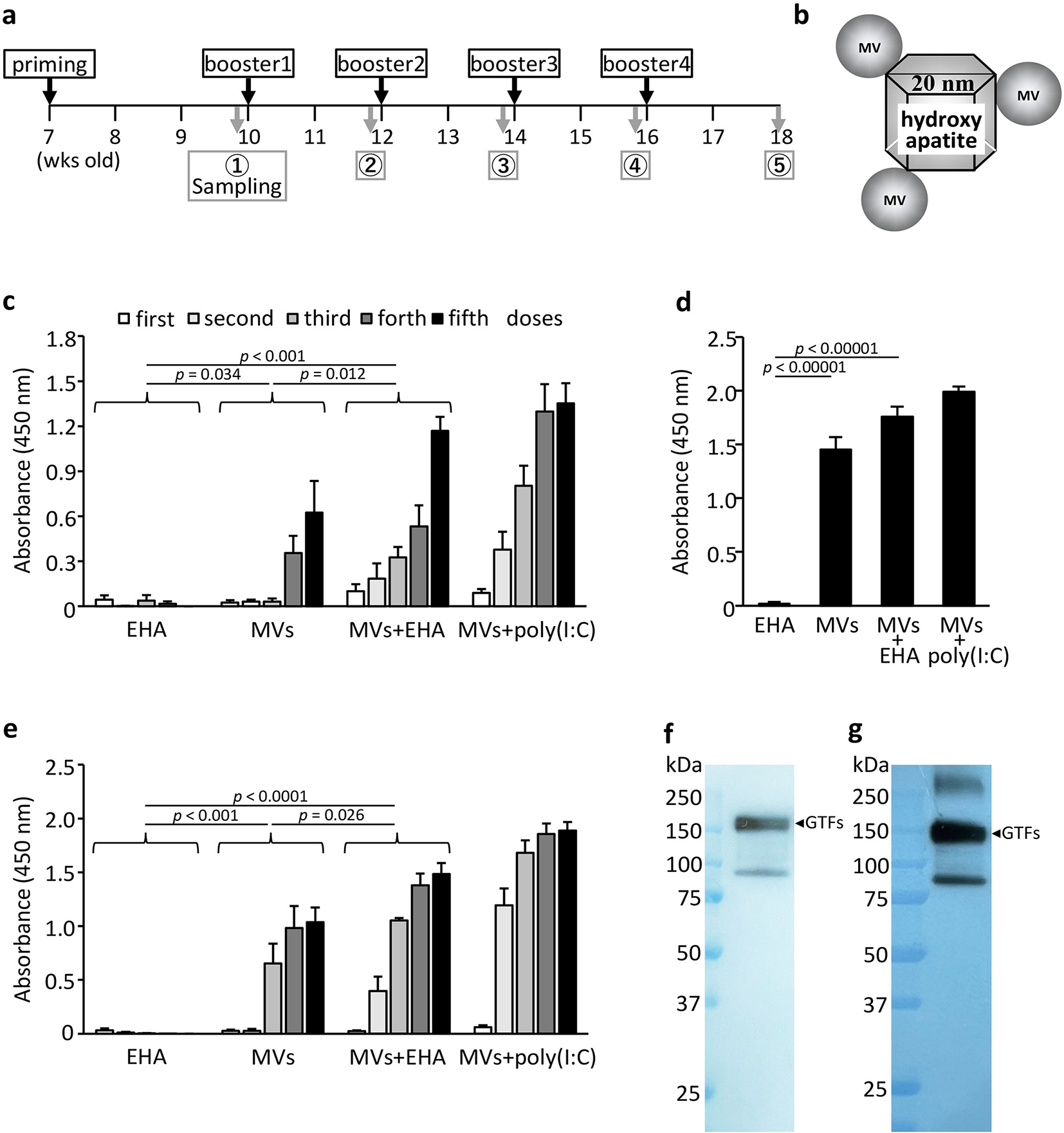
Fig. 3

Ag-specific antibody responses induced by nasal immunization with MVs plus eggshell-derived HAs. Schematic of the experimental procedure (a) and drawing of the complex of MVs and eggshell-derived HAs (b). Seven-week-old female BALB/c mice were randomly divided into 4 groups. The mice were immunized with eggshell-derived HAs, MVs, MVs plus eggshell-derived HAs, or MVs plus poly(I:C) 5 times. Three weeks after priming, the groups of mice were boosted at 2-week intervals. Saliva and serum samples were collected before booster and 2 weeks after the last immunization. Nasal wash samples were collected 2 weeks after the last immunization. MV-specific mucosal SIgA responses in saliva (c) and nasal washes (d), and MV-specific systemic IgG responses (e). MV-specific antibody productions were determined by enzyme-linked immunosorbent assay (ELISA). The data are presented as the means ± SEM (n = 4/group). Representative data from three independent experiments are shown. A significant difference between each group, excluding poly(I:C)-administered group, was determined by repeated-measures ANOVA (c,e) or one-way ANOVA (d) with Bonferroni correction. Assessment of the production of GTF-specific antibodies in immunized mice (f,g). Serum and saliva samples, collected from mice immunized with MVs plus eggshell-derived HAs 2 weeks after the last immunization, were subjected to assessment. The MVs were subjected to 12.5% SDS‒PAGE followed by western blotting with a combination of collected serum and HRP-conjugated anti-mouse IgG (f) and a combination of saliva and HRP-conjugated anti-mouse IgA (g). Representative images from two independent experiments are shown. The blots were cropped. Original blots are presented in Supplementary Fig. 2. EHA; eggshell-derived HAs.