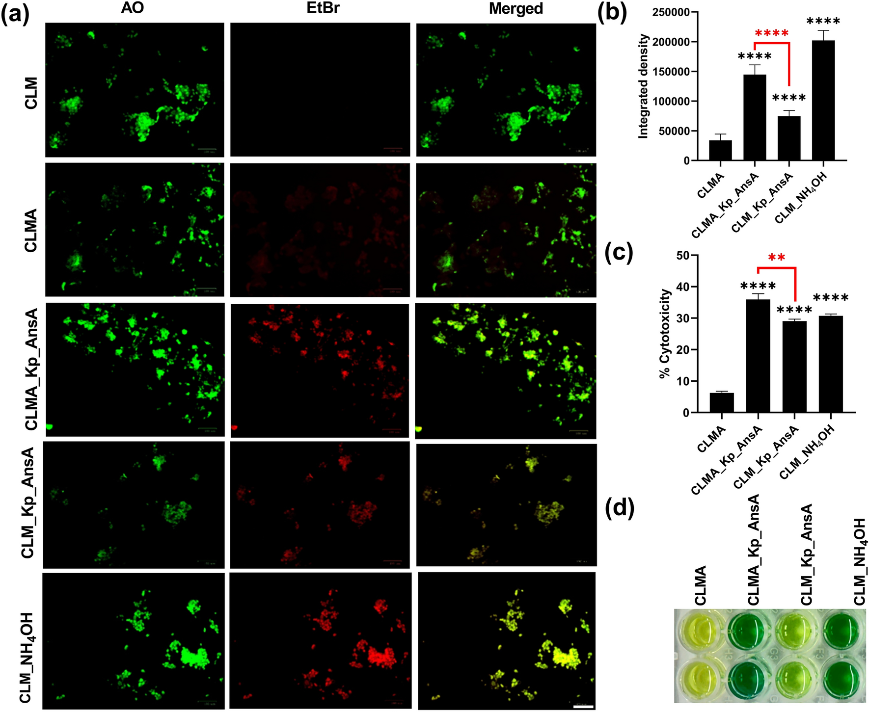
Fig. 2

Cytotoxic impacts of purified recombinant L-asparaginase of Pantoea piersonii IIIF1SW-P2T (Kp_AnsA) on Human Embryonic Kidney 293 (HEK 293 T) cells (a-c) and chromogenic reactions showing differential NH4+ content (d). The response of HEK 293 T cells cultivated in cell line media (CLM), CLM supplemented with 0.5% asparagine (CLMA), CLMA containing Kp_AnsA (CLMA_Kp_AnsA), CLM containing Kp_AnsA (CLM_Kp_AnsA) and aqueous NH4OH (CLM_NH4OH) after live/dead assay done through acridine orange-ethidium bromide (a) and corresponding CLM-subtracted fluorescent intensity of merged image (b) are shown. Cytotoxicity (%) of HEK 293 T in CLMA, CLMA_Kp_AnsA, CLM_Kp_AnsA and CLM_NH4OH are shown (b). Chromogenic reactions displaying the differential presence of NH4+ in CLMA, CLMA_Kp_AnsA, CLM_Kp_AnsA and CLM_NH4OH are shown (b). CLMA was used as a control in (b) and (c) for statistical analysis. Error bar in (b), mean (n = 7) ± SD; Error bar in (c), mean (n = 3) ± SD; ****P < 0.0001; **P < 0.01. Red asterisks display a significant level based on t-test.