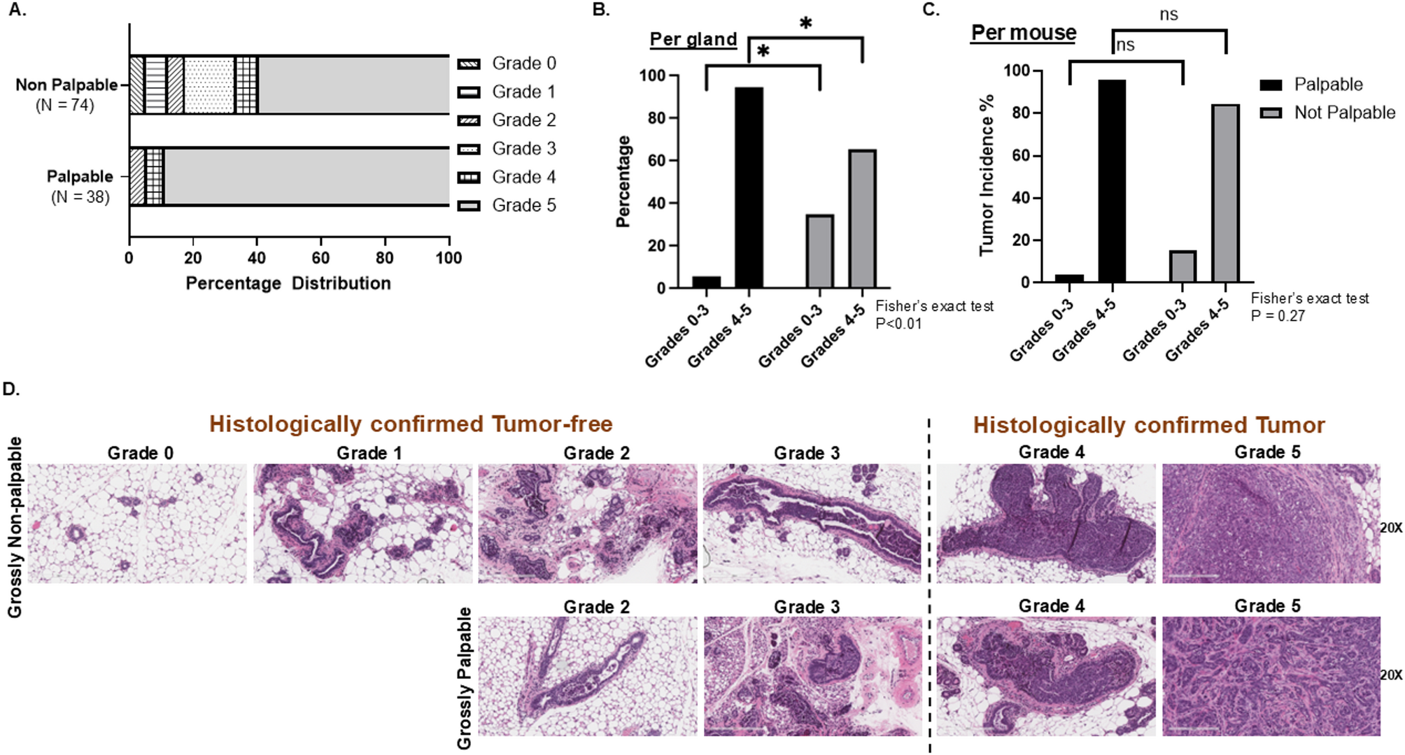
Fig. 2

Concordance between histologic grade and gross assessment of tumor. (A) Bar Graph of the distribution of histologic grading across all palpable and non-palpable glands. Each mammary gland was considered a separate data point. (B) Analysis of concordance between histologic grade and gross tumor assessment by gland. Each mammary gland was considered a separate data point. (C) Analysis of concordance between histologic grade and gross assessment by mouse. Mice were considered to be tumor bearing if at least one gland was palpable and/or carried histologic grade 4 or 5 lesion. (D) H/E-stained images of various histological grades observed with in the palpable and non-palpable mammary glands.