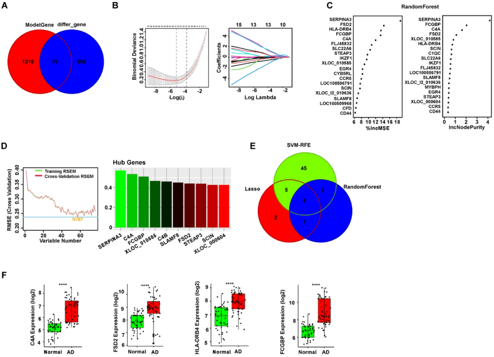
Fig. 7

Establishment of diagnostic models and identification of potential biomarkers. (A) Venn diagram of candidate variables identified from DEGs and module genes. (B) Screening of diagnostic markers using the LASSO logistic regression algorithm. (C) Selection of diagnostic markers using the RF algorithm. (D) Selection of diagnostic markers using the SVM-RFE algorithm. (E) Venn diagram showing the overlap of markers identified by LASSO, RF, and SVM-RFE. (F) Expression levels of C4A, FSD2, HLA-DRB4, and FCGBP.