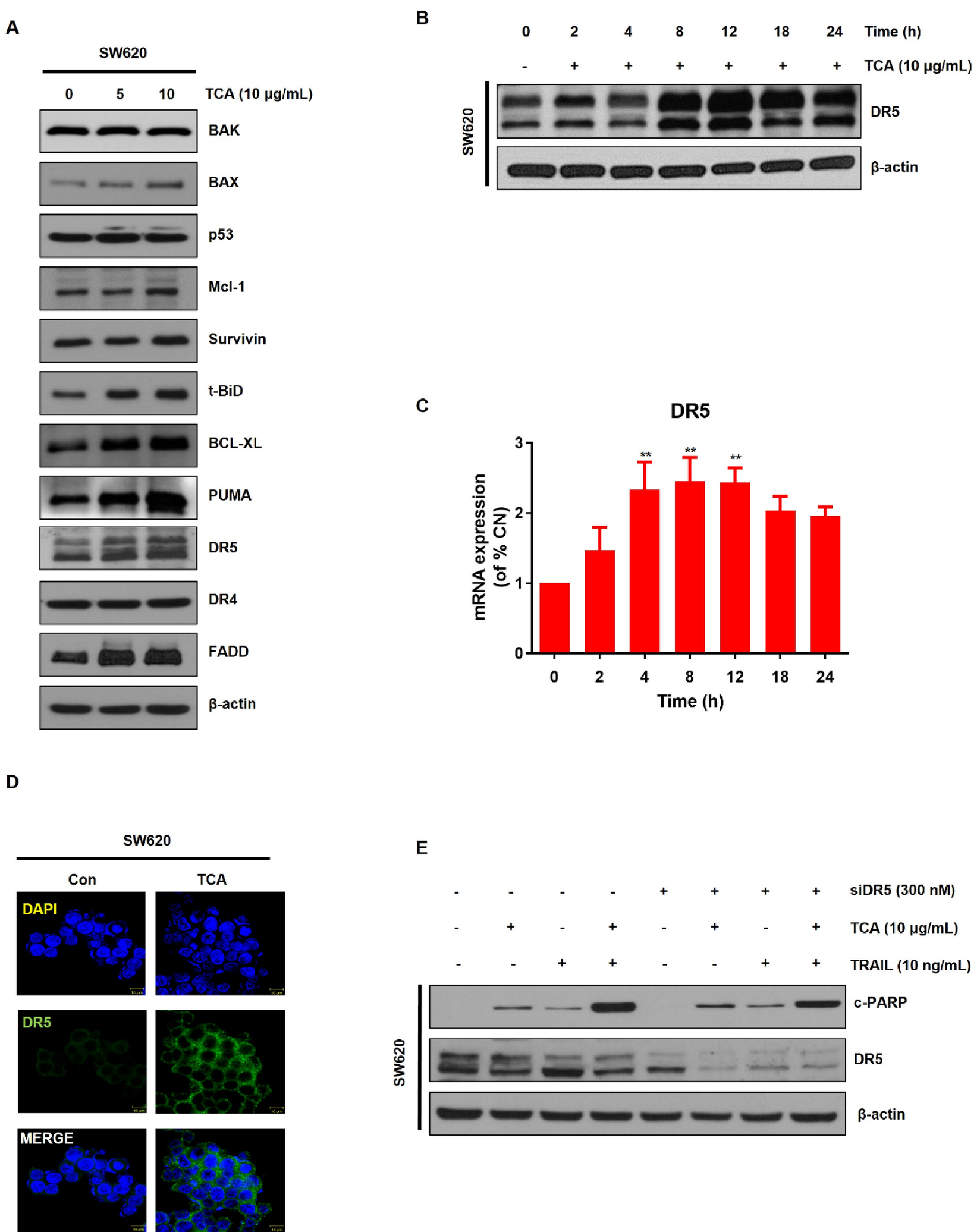
Fig. 3

TCA induces DR5 expression in SW620 cells. (A) SW620 cells were treated with the indicated concentrations of TCA for 24 h and protein levels of DR5, pro-apoptotic, and anti-apoptotic proteins were examined by western blot. β-actin was used as a loading control. (B) SW620 Cells were treated with 10 µg/mL TCA for the indicated times. Proapoptotic protein, DR5 protein levels were determined by western blot. β-actin was used as a loading control. (C) Cells were treated with 10 µg/mL TCA for times. DR5 mRNA levels were examined by qRT-PCR. (D) Immunofluorescence of DR5 (green) and nucleus (blue) in SW620 cells were treated with TCA for 24 h by confocal microscopy. (E) SW620 cells were transiently transfected with either DR5 siRNA (si DR5) or control siRNA (si Con). After transfection, cells were pretreated with or without 10 ㎍/mL TCA for 24 h and then treated with 10 ng/ml TRAIL for 4 h. Protein levels of DR5, c-PARP, and β-actin were determined by western blotting. β-actin was used as a loading control. *p < 0.05; **p < 0.01; ***<0.001; ns: not significant.