Abstract
Trans-cinnamaldehyde (TCA), a natural compound isolated from the stem bark of Cinnamon cassia, has been recognized as a potential therapeutic agent for treating various diseases, including inflammatory conditions and diverse cancers. TNF-related apoptosis-inducing ligand (TRAIL) is known to induce apoptosis selectively in cancer cells while sparing normal cells. However, resistance to TRAIL-mediated apoptosis is a significant limitation in cancer therapy. This study aimed to investigate whether TCA could enhance the sensitivity of colorectal cancer cells to TRAIL induced apoptosis and to elucidate the underlying molecular mechanisms involved in this synergistic effect. The study was designed to evaluate the antitumor effects of TCA and TRAIL, both individually and in combination, using colorectal cancer cell lines and in vivo models. Various colorectal cancer cell lines and normal cells were treated with TCA, TRAIL, or their combination. Cell viability assays were conducted to determine the synergistic effects. Western blotting was performed to analyze the expression of ER stress-related proteins. Knockdown of DR5 or CHOP was achieved using siRNA to evaluate its role in the combined anticancer effect. in vivo experiments were conducted to confirm the antitumor effects of the TCA and TRAIL combination. We observed that the combination of TCA and TRAIL exhibits synergistic antitumor effects both in vitro and in vivo. The anticancer effect was notably enhanced when TCA and TRAIL were used to treat various colorectal cancer cell lines, but not normal cells. Additionally, the levels of endoplasmic reticulum (ER) stress-related proteins, such as phosphorylated protein kinase RNA-like ER kinase (PERK), phosphorylation of the eukaryotic initiation factor 2 (eIF2α), and C/EBP homologous protein (CHOP), increased in a dose-dependent manner when treated with TCA. Significantly, TCA elevated DR5 expression levels through ER stress. Knockdown of CHOP reduced the combined effect of TCA and TRAIL. TCA enhances TRAIL-induced apoptosis in colorectal cancer cells by inducing ER stress and upregulating DR5 expression. These findings suggest that TCA is a promising agent for overcoming TRAIL resistance and improving its therapeutic efficacy in colorectal cancer treatment.
Introduction
Colorectal cancer (CRC) remains one of the most prevalent and lethal malignancies worldwide, accounting for approximately 10% of global cancer incidence and mortality, with over 1.9 million new cases and 935,000 deaths reported in 20201. Current management strategies for CRC, especially in locally advanced, metastatic, or recurrent cases, rely heavily on systemic chemotherapy. However, treatment efficacy is often hampered by the emergence of chemoresistance and severe adverse effects, highlighting the urgent need for more selective and tolerable therapeutic options. Although targeted agents such as bevacizumab (a VEGF-A inhibitor), cetuximab (an EGFR inhibitor), and regorafenib (a multi-kinase inhibitor) have been introduced, the clinical development of novel targeted therapies for CRC has remained relatively stagnant in recent years. This underscores the importance of exploring alternative treatment strategies and mechanisms that can overcome current therapeutic limitations2.
TRAIL is widely known to induce cellular apoptosis in numerous cancer cell types by binding to death receptor 4/5 (DR4/5) or decoy receptor 1/23,4. When TRAIL binds to DR4/5, it activates downstream molecules such as Fas-associated proteins with death domains, initiating the caspase cascade that signals cancer cell death5. TRAIL exclusively induces cellular apoptosis in tumor cells, without affecting normal cells, which makes it a promising therapeutic candidate. Currently, TRAIL is undergoing clinical Phase II and III trials and shows potential for cancer treatment. However, its use is limited by a short plasma half-life and cellular resistance to its apoptotic effects6,7. Mechanisms of resistance to TRAIL include the down-regulation of DR4/5, the overexpression of anti-apoptotic proteins such as c-FLIP, Bcl-2, or Bcl-xL, and the reduced expression of pro-apoptotic proteins like Bax, Bim, or PUMA8,9,10. To address TRAIL resistance, identifying an effective sensitizer or combined therapy strategy is essential.
TCA, the active component in cinnamon, is a naturally occurring compound derived from the stem bark of Cinnamon cassia, which has shown substantial therapeutic potential for various diseases. There have been reports of a range of biological activities, including antiproliferative effects against cancer cells, in its structural analogs11,12. According to several studies, cinnamaldehyde (CA) and its analogs, collectively known as cinnamaldehydes, can induce apoptosis and increase ER stress13. Additionally, the induction of antiproliferative activity has recently been reported as one of the mechanisms of trans-cinnamaldehyde14,15. However, the mechanism by which TCA induces apoptosis in colorectal cancer remains to be studied.
ER performs several cellular functions, including stress sensing, protein synthesis, and protein folding. Intermediate ER stress serves as a protective mechanism for cell survival, while severe or prolonged ER stress can initiate apoptosis16,17. CCAAT/enhancer-binding protein homologous protein (CHOP) increases at the translational level following eIF2 phosphorylation and is linked to ER stress-induced apoptosis. Elevated CHOP protein and unfolded protein responses lead to the expression of pro-apoptotic proteins following ER stress. Consequently, numerous anticancer drugs and molecular modulators targeting proteins associated with the ER stress response are being developed18.
In this study, we explored whether TRAIL resistance could be overcome by TCA. We investigated if TCA could sensitize human colorectal cancer cells resistant to TRAIL. We found that TCA induced ER stress-DR5 expression, leading to increased TRAIL-mediated apoptosis. Overall, our study suggests that TCA prevents tumor cell proliferation and may further support the development of a new class of compounds as potential cancer therapeutics19.
Result
Synergistic enhancement of cell death by Trans-cinnamaldehyde (TCA) and TRAIL in human colorectal cancer cells
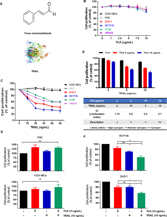
he chemical structure of TCA and the domain organization of TRAIL are shown in Fig. 1A. To evaluate the cytotoxic effects of trans-cinnamaldehyde (TCA) and TRAIL on colorectal cancer (CRC) cells, normal colon cells and various CRC cell lines were treated with different concentrations of TCA (0–10 µg/mL) and TRAIL (0–50 ng/mL) for 24 h. TCA alone resulted in a modest inhibition of cell proliferation by approximately 10–20% in both CRC and normal colon cells (CCD-18Co and FHC) (Fig. 1B). Among the CRC cell lines tested, HCT116 and DLD-1 were sensitive to TRAIL, while HT-29 and SW620 exhibited relative resistance (Fig. 1C) (Supplementary Fig. 1 A, B)20.
Combinatorial treatment with Trans-cinnamaldehyde (TCA) and TNF-related apoptosis-inducing ligand (TRAIL) reduces cell viability in human colorectal cancer (CRC) cells. (A) Structure of TCA and TRAIL. (B) Human normal colon CCD-18Co, FHC cells and various human CRC cells were treated with 0–10 (μg/mL) of TCA for 24 h. (C) Human normal colon cells, CCD-18Co and FHC and various human CRC cells treated with 0–50 (ng/mL) of TRAIL for 4 h. (D) The combination index (CI) for evaluating the synergistic effect of TCA and TRAIL was calculated in SW620 cells. (E) Human normal colon CCD-18Co, FHC cells were pretreated with or without 10 μg/mL TCA for 24 h and then with TRAIL 10 ng/mL for 4 h. (F) DLD-1 and HCT 116 cells were treated with or without 10 μg/mL TCA for 24 h and then with TRAIL 10 ng/mL for 4 h. *p < 0.05; **p < 0.01; ***<0.001; ns: not significant.
Combination index (CI) analysis using Compusyn software revealed that the combination of 10 µg/mL TCA and 10 ng/mL TRAIL produced the most pronounced synergistic apoptotic effect in SW620 cells (Fig. 1D). Based on this result, the same concentration combination was subsequently used to evaluate effects in normal human colon epithelial cell lines (CCD-18Co and FHC) and additional CRC cell lines including DLD-1 and HCT116. The combination significantly reduced proliferation in CRC cell lines while sparing normal colon cells (Fig. 1E and F). These results indicate that TCA enhances TRAIL-induced apoptosis and exhibits a synergistic anti-proliferative effect in colorectal cancer cells. Importantly, this study demonstrates for the first time that TCA can overcome TRAIL resistance in SW620 cells, highlighting the therapeutic potential of TCA as an adjuvant to TRAIL in treating TRAIL-resistant CRC.
Combination of TCA and TRAIL induces apoptosis in colorectal cancer cells
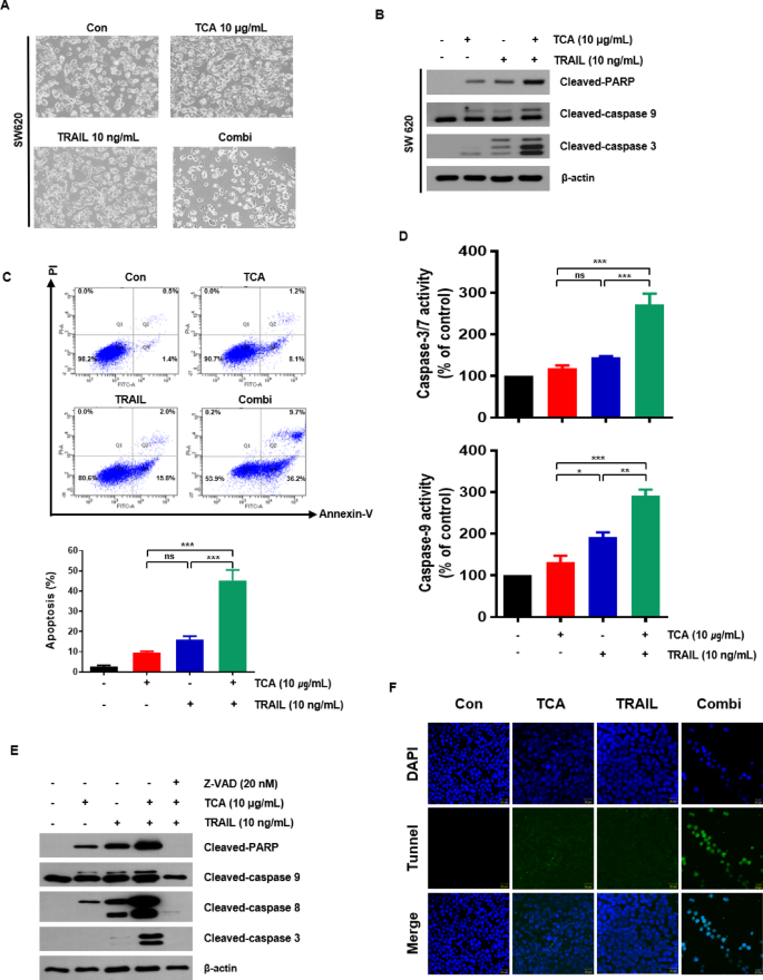
First, under a light microscope, the effect of combined TCA and TRAIL on SW620 cell morphology was observed. Compared to control cells or cells treated with either reagent separately, cells treated with TCA and TRAIL together changed the morphology (Fig. 2A). Subsequently, investigations were conducted to determine whether the cell death induced by the TCA and TRAIL combination was apoptotic. This combination significantly elevated levels of cleaved-PARP, caspase-9, and caspase-3 (Fig. 2B). These findings were further validated through FACS analysis (Fig. 2C) and activity assays for Caspase-9 and Caspase-3/7 (Fig. 2D). The dependence of cell death on caspase activation was confirmed using the pan-caspase inhibitor z-VAD-fmk, revealing that the enhanced cleavage of PARP, caspase-3, caspase-8, and caspase-9 by the combination determined caspase-dependent apoptosis, which was inhibited by caspase inhibitors (Fig. 2E). We also confirmed apoptosis by the combined effects using the TUNEL assay (Fig. 2F). Our results suggest that the combination of TCA and TRAIL induces caspase-dependent apoptosis.
Effect of TCA in combination with TRAIL on apoptosis in SW620 cells. (A) The morphology of SW620 cells was observed after pretreatment with or without 10 µg/mL TCA for 24 h, followed by treatment with TRAIL at 10 ng/mL for 4 h. Images were captured at 100X magnification. (B) The combined treatment of TCA and TRAIL was assessed for its effect on the levels of apoptosis-related proteins. β-actin was used as a loading control. (C) SW620 cells were treated with 10 µg/mL TCA and/or 10 ng/mL TRAIL for 24 h. Apoptosis was assessed by flow cytometry with double labeling of annexin V and PI. Bar graphs represent the proportion of apoptotic cells. (D) Caspase-3/7 and caspase-9 activities were measured using ELISA-based luminescence assays following treatment with TCA and/or TRAIL. (E) SW620 cells were treated with TCA and/or TRAIL in the absence or presence of 25 µM z-VAD-fmk for 24 h. Protein expression levels of cleaved-PARP, caspase-3, caspase-8, caspase-9, and β-actin were determined by western blotting. β-actin was used as a loading control (F) Apoptosis was evaluated using the terminal deoxynucleotidyl transferase dUTP nick end labeling (TUNEL) assay in SW620 cells. Cells were pretreated with or without 10 µg/mL TCA for 24 h and then exposed to TRAIL at 10 ng/mL for 4 h. Statistical significance was indicated as *p < 0.05; **p < 0.01; ***<0.001; ns: not significant.
Trans-cinnamaldehyde enhances TRAIL-induced apoptosis by upregulating DR5
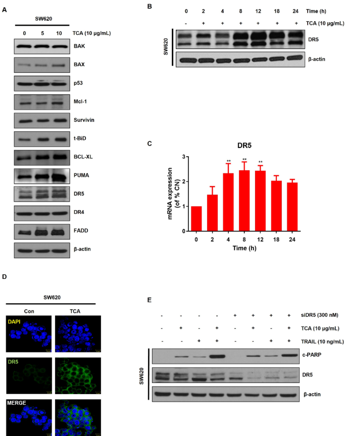
We investigated apoptosis-related proteins, including pro-apoptotic/anti-apoptotic proteins and death receptors, to clarify the mechanisms underlying TCA’s effects on TRAIL. Figure 3A illustrates that TCA significantly enhances the expression of DR5 and FADD proteins in SW620 cells, whereas DR4 protein expression remains unchanged (Fig. 3A). Similar outcomes were observed in HCT 116 cells (Figure S1A). To determine whether TCA affects protein or mRNA levels, SW620 cells were treated with TCA in a time-dependent manner. TCA induced an increase in mRNA and protein levels over time (Fig. 3B and C). Furthermore, an increase in DR5 induced by TCA was confirmed via immunofluorescence (Fig. 3D). To ascertain if DR5 is a critical factor for TRAIL sensitivity, we transfected DR5 siRNAs into SW620 cells. Knockdown of DR5 reduced the TCA-enhanced TRAIL sensitivity (Fig. 3E). These findings suggest that TCA augments TRAIL sensitivity through the upregulation of DR5.
TCA induces DR5 expression in SW620 cells. (A) SW620 cells were treated with the indicated concentrations of TCA for 24 h and protein levels of DR5, pro-apoptotic, and anti-apoptotic proteins were examined by western blot. β-actin was used as a loading control. (B) SW620 Cells were treated with 10 µg/mL TCA for the indicated times. Proapoptotic protein, DR5 protein levels were determined by western blot. β-actin was used as a loading control. (C) Cells were treated with 10 µg/mL TCA for times. DR5 mRNA levels were examined by qRT-PCR. (D) Immunofluorescence of DR5 (green) and nucleus (blue) in SW620 cells were treated with TCA for 24 h by confocal microscopy. (E) SW620 cells were transiently transfected with either DR5 siRNA (si DR5) or control siRNA (si Con). After transfection, cells were pretreated with or without 10 ㎍/mL TCA for 24 h and then treated with 10 ng/ml TRAIL for 4 h. Protein levels of DR5, c-PARP, and β-actin were determined by western blotting. β-actin was used as a loading control. *p < 0.05; **p < 0.01; ***<0.001; ns: not significant.
Trans-cinnamaldehyde enhances the activation of ER stress in human CRC cells
According to the results, at the transcriptional level, TCA regulates DR5 activation. Since CHOP is known to function upstream of DR5 activation21, SW620 cells were treated with TCA in a dose- and time-dependent manner to determine whether TCA-induced DR5 induction is regulated by ER stress. We assessed the protein levels of ER stress-related proteins using western blotting. TCA elevated the levels of phosphorylated PERK, eIF2α, and CHOP (Fig. 4A and B)(Supplementary Fig. 2 A, B). Additionally, TCA increased the mRNA level of CHOP, a transcription factor (Fig. 4C). These results were consistently confirmed through immunofluorescence (Fig. 4D). Immunofluorescence analysis was performed after cells were exposed to TCA for 24 h and TRAIL for 4 h. Although peak mRNA expression of CHOP and DR5 was observed at earlier time points (2 h and 8 h, respectively), the 24-hour TCA and 4-hour TRAIL treatment regimen was chosen to reflect the conditions under which maximal apoptotic effects and protein expression were consistently observed in preceding functional assays. Moreover, knockdown of CHOP reduced the efficacy of the combined treatment (Fig. 4E). These findings demonstrate that TCA-induced DR5 activation is significantly associated with ER stress (Fig. 5F).
TCA induces ER-stress in SW620 cells. (A) SW620 cells were treated with the indicated concentration of TCA for 24 h and expression level of ER stress markers were analyzed by western blot. β-actin was used as a loading control. (B) Cells were treated with 10 µg/mL TCA for the indicated times. The expression levels of ER-stress-related proteins were evaluated using a western blot. β-actin was used as a loading control. (C) SW620 Cells were treated with 10 μg/mL TCA for time-course. CHOP mRNA levels were established by qRT-PCR. (D) Immunofluorescence of CHOP (green) and nucleus (blue) in SW620 cells exposed to 10 μg/mL TCA for 24 h by confocal microscopy. (E) SW620 cells were temporarily transfected with control siRNA (si con) or CHOP siRNA (si CHOP). After transfection, cells were pretreated with or without 10 ㎍/mL TCA for 24 h and then treated with 10 ng/ml TRAIL for 4 h. Western blotting was used to evaluate the protein levels of c-PARP, DR5, and β-actin. β-actin was used as a loading control. *p < 0.05; **p < 0.01; ***<0.001; ns: not significant.
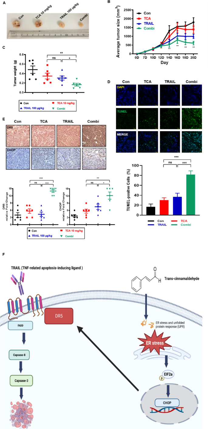
Combinatorial treatment influence antitumor effect on colorectal cancer in animal study. (A, B, C) SW620 cells were inoculated into nude mice (n = 6 per group) at 1ⅹ106 per mouse subcutaneously. Mice (n = 6) received 100 μg/kg TRAIL and 10 mg/kg TCA either alone or in combination at day 20 after tumor implantation. Representative tumors of each group are shown. (D) TUNEL staining of paraffin-embedded tumors. (E) IHC staining for DR5 and CHOP in paraffin-embedded tumors. Scale bar 100 μm. (F) Schematic representation of TCA and TRAIL combination. *p < 0.05; **p < 0.01; ***<0.001; ns: not significant. The schematic was created using BioRender (https://biorender.com) under an academic license.
Combinatorial treatment reduces tumor size in animal studies
To evaluate the effects of combinatorial treatment in vivo, subcutaneous injections of 1 × 106 SW620 cells in 100 µL were administered to five-week-old female nude mice. Once the tumor volume reached approximately 100 mm3, the mice were randomly divided into four groups of six. They were treated with either 10 mg/kg TCA, 100 µg/kg TRAIL, or a combination of both. The combinatorial treatment significantly reduced tumor growth compared to groups treated solely with TCA or TRAIL (Fig. 5A and B), and also resulted in significantly lower tumor weight (Fig. 5C). Furthermore, a TUNEL assay conducted on the tumors showed a significant increase in apoptotic cells in the combinatorial treatment group compared to the others (Fig. 5D). Immunohistochemistry (IHC) was performed to evaluate DR5 and CHOP expression. Consistent with in vitro results, there was a higher fold change in DR5 and CHOP expression in the combinatorial treatment group (Fig. 5E). These results indicate that the combination of TCA and TRAIL decreases tumor size and increases apoptosis in an animal model, with upregulation of DR5 and CHOP expression further verifying the treatment’s efficacy in inhibiting tumor growth. To evaluate the safety profile of the combination therapy, mouse body weights were monitored throughout the treatment period. No significant weight loss or overt signs of systemic toxicity were observed in any group, supporting the tolerability of the combined regimen.
Materials and methods
Reagents and antibodies
Trans-cinnamaldehyde (TCA) was dissolved in DMSO to prepare a 100 mg/mL stock solution. Human recombinant TRAIL was reconstituted in PBS containing 0.1% BSA to a stock concentration of 20 µg/mL and obtained from R&D Systems (Minneapolis, MN, USA). All reagents were stored according to the manufacturer’s instructions. Final working concentrations used in the experiments were 10 µg/mL for TCA and 10 ng/mL for TRAIL, as described in the Methods and Results sections. The following antibodies were used in this study: Anti-DR5, Anti-DR4, and Anti-CHOP were purchased from Santa Cruz Biotechnology (Santa Cruz, CA, USA), and Anti-Bip, Anti-GRP78, Anti-GRP94, Anti-cleaved caspase-3, Anti-cleaved caspase-8, Anti-cleaved caspase-9, anti-cleaved PARP-1, Anti-eIF2α, and Anti-PERK were purchased from Cell Signaling Technology (Beverly, MA, USA). The secondary antibodies, anti-rabbit IgG-horseradish peroxidase (HRP), were obtained from Cell Signaling Technology, and anti-mouse IgG-HRP from BIO-RAD.
Cell culture
Human colorectal cancer (CRC) cell Lines including HCT 116, DLD-1, HT-29, and SW620 were procured from Korea Cell Line Bank (Seoul, Korea), while human colon cell lines FHC and CCD-18Co were sourced from the American Type Culture Collection (ATCC, Manassas, VA, USA). Eagle Minimum Essential Medium (EMEM, ATCC) was used to maintain CCD-18Co cells, whereas RPMI 1640 medium was used for the others. All media were supplemented with 10% fetal bovine serum (Gibco; Thermo Fischer Scientific, Inc.). The cells were cultured in a 37 °C humidified chamber with 5% CO2. These cell lines were verified to be free of mycoplasma contamination and were maintained under optimal conditions to support their growth and usage in experiments. They were confirmed mycoplasma-free following procurement.
Cell survival assay and apoptosis
Cell survival was assessed using the Cell Viability Assay Kit (EZ-Cytox, DOGEN, Daejeon, Korea). Human CRC cell lines (HCT 116, DLD-1, HT-29, and SW620) and normal colon cell lines (FHC and CCD-18Co) were seeded at a density of 1 × 104 cells per well in 96-well plates and treated as described in the Results section. After treatment, the cells were incubated for two hours at 37 °C in an atmosphere of 5% CO2 with EZ-Cytox reagent. Absorbance at 450 nm was measured using a SPECTRA190 microplate reader (Molecular Devices, Sunnyvale, CA, USA). For apoptosis detection, cells were stained per the manufacturer’s instructions with the FITC Annexin V Apoptosis Detection Kit (BD Biosciences, San Diego, CA, USA) to observe phosphatidylserine translocation. Analysis was conducted using an LSRFortessa™ X-20 flow cytometer (BD Biosciences). These assays provided critical data on cell viability and apoptosis, aiding in the characterization of cellular responses to the treatments.
Colony formation assay
To assess the long-term proliferative capacity of colorectal cancer cells, a colony formation assay was performed. SW620 and HCT116 cells were seeded in 6-well plates at a density of 300–500 cells per well and allowed to adhere overnight. Cells were then treated with vehicle control, TRAIL (0, 1, 10 ng/mL) for 24 h. After treatment, the medium was replaced with fresh complete growth medium, and the cells were incubated for an additional 10–14 days to allow colony formation.
Colonies were fixed with 4% paraformaldehyde for 20 min at room temperature, washed with PBS, and stained with 0.5% crystal violet solution for 1 h. Excess stain was removed by gently washing with tap water, and plates were air-dried. Colonies containing ≥ 50 cells were counted manually using ImageJ software, and the plating efficiency and relative colony numbers were calculated and compared among treatment groups.
Caspase-3/7 and Caspase-9 activity assay
Cells were plated in a 96-well white-walled plate at 3ⅹ103 cells per well, in triplicate, followed by treatment with TCA, TRAIL, a combination of both agents, or no treatment, and were then resuspended for 24 h. One hour prior to the completion of the experiment, Caspase-Glo 3/7 and − 9 reagents (Promega) were added to each well according to the manufacturer’s instructions. After a 2-hour incubation, caspase-3/7 and − 9 activities in the samples were measured using a Fusion-a plate reader (PerkinElmer). The fold change in luminescence was used to indicate differences in caspase-3/7 and − 9 activity between drug-treated and untreated cells.
Immunofluorescence staining
Cells were cultured on glass coverslips, fixed with 3.7% formaldehyde for 15 min, and permeabilized for 15 min at room temperature using 0.5% Triton X-100. Then, the cells were blocked for one hour with 3% bovine serum albumin before being incubated with primary antibodies overnight at 4 °C. Subsequently, the cells were washed and treated with a secondary antibody labeled either with Alexa Fluor® 594 (Molecular Probes, Eugene, Oregon, USA) or FITC-conjugated secondary antibody (Sigma-Aldrich). Nuclei were counterstained with DAPI (4’,6-diamidino-2-phenylindole), and the cells were mounted using VECTASHIELD mounting media (Vector Laboratories, Burlingame, California, USA) and examined with fluorescence microscopy.
This immunofluorescence staining protocol enabled the visualization of specific proteins or cellular components of interest. By using primary antibodies followed by fluorescently labeled secondary antibodies, the targeted molecules were detectable and could be localized within the cells. DAPI staining facilitated the visualization of cell nuclei. For immunofluorescence staining, cells were treated with trans-cinnamaldehyde (TCA, 10 µg/mL) for 24 h and subsequently with recombinant human TRAIL (10 ng/mL) for an additional 4 h, based on the optimized conditions that induced maximal protein expression levels. These time points were selected to correspond with the treatment durations used in cell viability and apoptosis assays.
Immunoblotting assay
Cells were lysed in RIPA buffer (Thermo Fisher Scientific) supplemented with protease and phosphatase inhibitors (Roche) for 30 min on ice. Lysates were centrifuged at 15,000 rpm for 30 min at 4 °C to remove debris, and protein concentrations were determined using the BCA assay (Pierce™ BCA Protein Assay Kit, Thermo Fisher Scientific). Equal amounts of protein (20–30 µg) were separated on SDS-PAGE gels (8–12%) and transferred onto Nitrocellulose membranes (Millipore) using a semi-dry transfer system. Membranes were blocked with 5% skim milk in Tris-buffered saline with 0.1% Tween-20 (TBS-T) for 2 h at 4 °C and then incubated overnight at 4 °C with primary antibodies against DR5, CHOP, cleaved caspase-3, caspase-8, caspase-9, PARP, or β-actin (used as a loading control). After washing, membranes were incubated with HRP-conjugated secondary antibodies (1:3000) for 2 h at 4 °C. Immunoreactive bands were detected using enhanced chemiluminescence and signals were visualized using X-ray film or the ChemiDoc™ Imaging System (Bio-Rad). Protein sizes were determined using the GangNam-Stain protein ladder (Intronbio., Seong-nam, Korea).
Transfection
SW620 cells were transfected with DR5 siRNA and CHOP small interfering RNA (siRNA) purchased from Invitrogen (Carlsbad, CA, USA). The siRNA was mixed with Lipofectamine RNAiMAX (Invitrogen, Carlsbad, CA, USA) and allowed to incubate at room temperature for 30 min. The resulting siRNA mixture was added to the cells, which were incubated for 6 h at 37 °C in a 5% CO2 incubator. Subsequently, the media was changed, and the cells were treated with TCA and TRAIL for further analysis. This transfection protocol enabled specific knockdown of DR5 and CHOP gene expression in SW620 cells using siRNA molecules.
RNA isolation and quantitative real-time polymerase chain reaction (qRT-PCR)
Total RNA was extracted using TRIzol reagent (Life Technologies, Rockville, MD, USA) following the manufacturer’s protocol. Briefly, cells were lysed directly in culture dishes using 1 mL of TRIzol per 100 mm3 dish, and the lysates were homogenized by pipetting. After adding 200 µL of chloroform, samples were vigorously shaken for 15 s and incubated at room temperature for 10 min. The mixture was centrifuged at 15,000rmp for 30 min at 4 °C, and the aqueous phase containing RNA was transferred to a new tube. RNA was precipitated with isopropanol, washed with 75% ethanol, and resuspended in RNase-free water. RNA concentration and purity were measured using a Nanodrop spectrophotometer (Thermo Fisher Scientific).
cDNA was synthesized from 2 µg of total RNA using the High-Capacity cDNA Reverse Transcription Kit (Applied Biosystems, Foster City, CA, USA). Quantitative PCR was performed using TaqMan™ Gene Expression Master Mix and gene-specific TaqMan™ probes on an Applied Biosystems QuantStudio 6 Flex Real-Time PCR System (Thermo Fisher Scientific). The following probes were used: GAPDH (Hs99999905_m1), DR5 (Hs00366278_m1), and CHOP (Hs00358796_g1). Relative gene expression was calculated using the ΔCt method with GAPDH as the internal control.
Animal study
All experiments involving live mice were reviewed and approved by the Institutional Animal Care and Use Committee of Korea University (IACUC, KOREA-2019-0173) before the study commenced. This study followed the ARRIVE guidelines for animal experiments (https://arriveguidelines.org). Four-week-old female BALB/c nude mice were obtained from Orient Bio (Seong-nam, Korea). The mice were acclimated for 1 week prior to the study and had free access to food and water. For tumor implantation, the mice received a subcutaneous injection of 1 × 10^6 SW620 cells in 100 µL of phosphate-buffered saline.
Once the tumors reached approximately 100 mm^3, the mice were randomly divided into four groups, each consisting of six animals. Tumor size was measured every 2 days, and tumor volume was calculated using the formula 0.5×length×width^2. TCA was administered orally, while TRAIL was given via intraperitoneal injections. Experiments were performed using CO₂ asphyxiation when the tumor and overall health of the mice met criteria for euthanasia. The CO₂ replacement rate was maintained at 30–70% of chamber volume per minute to minimize suffering. Death was confirmed by the cessation of respiration and heartbeat. Ethical considerations and regulations were followed throughout the study to ensure the welfare and appropriate treatment of experimental animals according to institutional guidelines.
Immunohistochemistry staining (IHC) assessment
Paraffin sections were deparaffinized using xylene and rehydrated through a descending gradient of ethanol concentrations. Antigen epitopes were unmasked by treating the sections with a sodium citrate buffer (pH 6.0). The sections were then treated overnight at 4 °C with primary antibodies specific to DR5 and CHOP. The sections were then treated with the appropriate secondary antibodies, followed by treatment with 3,3’-Diaminobenzidine (DAB) substrate. Hematoxylin was used for light counterstaining, and then the sections were mounted for further analysis. This immunohistochemistry protocol allowed for the visualization and localization of DR5 and CHOP proteins in the tissue sections. Deparaffinization and rehydration steps prepared the sections for antibody binding, while antigen retrieval facilitated the exposure of the epitopes. The subsequent incubation with primary (Table 1) and secondary antibodies enabled specific detection of the target proteins, and DAB substrate provided a visible signal. Counterstaining with hematoxylin allowed for better visualization of cellular structures. The percentage and intensity scores were classified as shown in Table 2.
TUNEL staining
Terminal deoxynucleotidyl transferase dUTP nickned labeling (TUNEL) staining was performed on paraffin-embedded xenograft tumor sections to detect apoptotic cell death, using the In Situ Cell Death Detection Kit, TMR red (ROCHE; Cat. No. 12156792910, Basel, Switzerland), following the manufacturer’s protocol with minor modifications optimized for tumor tissues. Tumor xenografts were excised from euthanized mice, rinsed in phosphate-buffered saline (PBS), and fixed in 4% paraformaldehyde (PFA) for 24 h at room temperature. Fixed tissues were subsequently dehydrated through a graded ethanol series, cleared in xylene, and embedded in paraffin. Tissue blocks were sectioned at 4 μm thickness using a rotary microtome and mounted on micro slides (Muto Pure Chemicals Co., Ltd). Slides were deparaffinized in xylene (3 × 10 min), rehydrated through a graded ethanol series (100%, 95%, and 70%), and rinsed in distilled water. Antigen retrieval was performed by immersing the slides in 10 mM citrate buffer (pH 6.0) and heating them in a domestic pressure cooker, followed by a 20-minute cooling period on ice. The sections were then permeabilized with 0.1% Triton X-100 in 0.1% sodium citrate on ice for 10 min. The TUNEL reaction mixture was freshly prepared according to the manufacturer’s protocol and applied to each section. Slides were incubated in a humidified chamber at 37 °C for 60 min in the dark. Following incubation, slides were rinsed three times with PBS. Nuclei were counterstained with DAPI (1 µg/mL) for 10 min at room temperature and mounted with anti-fade mounting medium. Fluorescent signals were visualized using a confocal laser scanning microscope (Zeiss LSM 700, Carl Zeiss, Germany). TUNEL-positive cells exhibited red fluorescence, and apoptotic index was quantified by counting TUNEL-positive nuclei in five randomly selected fields per section at 400× magnification. Data were expressed as the percentage of TUNEL-positive cells relative to the total number of DAPI-stained nuclei.
Combination index and statistical analysis
The Combination index (CI) method of Chou-Talalay was used to analyze drug effects. All experiments were carried out independently and repeated at least three times. The statistical analysis was conducted using GraphPad Prism 8 (GraphPad software, Inc., San Diego, CA, USA). Results were shown as mean ± SEM (standard error of the mean). The unpaired Student’s t-test was used to determine statistical significance. A p-value < 0.05 indicated significance (*p < 0.05, **p < 0.01, and ***p < 0.001). Image analysis was performed using ImageJ software (Version 1.53t, National Institutes of Health, USA; https://imagej.nih.gov/ij/). Combination index (CI) values were calculated using CompuSyn software (Version 1.0, ComboSyn Inc., Paramus, NJ, USA; http://www.combosyn.com/).
The statistical analysis allowed for the evaluation of the significance of the observed results. The mean values with their corresponding SEM provided an estimate of the central tendency and variability of the data. The p-values indicated the level of significance, with lower values suggesting stronger evidence of a significant difference between groups.
Discussion
TRAIL is one of the anticancer drug candidates progressing through phase II-III clinical trials22,23. In various cancer types, it has been demonstrated to have anti-cancer effects24,25. But, in clinical trials, TRAIL-based chemotherapy has the disadvantage of resistance to TRAIL and a short half-life. By controlling apoptosis-related proteins like anti-apoptotic proteins, some carcinomas increase their resistance to TRAIL-mediated cell death22,23. Consequently, it is necessary to develop combination therapy adjuvants that enhance TRAIL sensitivity.
The concentrations of 10 µg/mL TCA and 10 ng/mL TRAIL were selected based on combination index (CI) analysis using CompuSyn software, which demonstrated the strongest synergistic cytotoxic effect at these doses in TRAIL-resistant SW620 cells20. CI values were interpreted as follows: CI < 1 indicates synergism, CI = 1 denotes additive effects, and CI > 1 suggests antagonism. These interpretations are clarified in the figure legend. All figure panels clearly indicate treatment time points, drug concentrations, and the number of replicates. All in vitro experiments were independently repeated at least three times to ensure the reproducibility and reliability of the results. To validate the mechanistic pathway, siRNA-mediated knockdown of DR5 and CHOP significantly attenuated the apoptotic response, confirming their critical roles in TCA-enhanced TRAIL sensitivity. In vivo, combination treatment selectively suppressed tumor growth without significant body weight loss or signs of systemic toxicity, supporting the safety and therapeutic relevance of this strategy. To elucidate the underlying mechanisms behind the synergistic effects observed, the study explored the role of endoplasmic reticulum (ER) stress-related proteins. Post-TCA treatment, the adoption of a dose-dependent increase in CHOP, phospho-eIF2α, and phosphor-PERK levels was observed. These findings suggest that TCA -induced ER stress may contribute to the enhanced antitumor effects seen with the combination therapy19.
Of particular interest, the expression of DR5 was significantly increased after TCA treatment, induced by ER stress. Known as death receptor 5 or TRAIL receptor 2 (TRAIL-R2), DR5 is crucial in regulating apoptosis and cell death5. It belongs to the tumor necrosis factor (TNF) receptor superfamily and mainly involves the extrinsic apoptotic pathway26.
Recently, cancer treatment has led to the development of therapeutic strategies aimed at activating DR5-mediated apoptosis. A variety of agonistic antibodies and TRAIL mimetic compounds have been developed to selectively target DR5 and induce tumor cell death. The efficacy of these drugs as monotherapy and in combination with other anti-cancer treatments has been examined in clinical trials22.
DR5 is crucial for TRAIL-induced apoptosis, and its increased expression suggests a potential mechanism by which TCA enhances the sensitivity of cancer cells to this form of apoptosis. Additionally, CHOP knockdown, a critical ER stress signaling regulator, reduced the combined efficacy of TCA and TRAIL, highlighting the role of ER stress-related pathways in the synergistic effects observed.
The findings of this study establish that TCA enhances TRAIL-induced apoptosis by upregulating DR5 expression, likely through the induction of ER stress (Fig. 5F). These results suggest that TCA could serve as a novel agent to increase the sensitivity of cancer cells to TRAIL therapy. This study provides compelling evidence that trans-cinnamaldehyde (TCA) enhances TRAIL-induced apoptosis in colorectal cancer (CRC) cells through a synergistic mechanism. While TRAIL predominantly induces apoptosis via the extrinsic pathway (~ 70%), a smaller proportion (~ 30%) involves the intrinsic mitochondrial pathway. Our findings reveal that TCA induces endoplasmic reticulum (ER) stress, which upregulates CHOP and subsequently DR5 expression, thereby amplifying TRAIL-induced apoptotic signaling through both intrinsic and extrinsic pathways. Notably, the combination of TCA and TRAIL significantly increased apoptotic cell death in TRAIL-resistant SW620 cells, as well as TRAIL-sensitive HCT 116 cells, in both in vitro and in vivo models. siRNA-mediated knockdown of CHOP and DR5 confirmed the importance of the ER stress–CHOP–DR5 axis in mediating this effect. Importantly, the combination treatment did not exert cytotoxic effects on normal colon epithelial cells (CCD-18Co and FHC), and no signs of systemic toxicity were observed in vivo, supporting the therapeutic safety of this approach.
These findings suggest that TCA restores TRAIL responsiveness in resistant CRC cells by engaging ER stress-mediated intrinsic signaling, contributing to a synergistic anti-cancer effect. Overall, this work supports the potential of TCA as an adjuvant therapeutic candidate in TRAIL-based treatments for colorectal cancer and lays a strong foundation for future preclinical and clinical studies.
Data availability
Western blot data and other processed experimental results supporting the findings of this study are available within the manuscript and its supplementary information files. All raw data are available from the corresponding author upon reasonable request (Supplementary Figure S3).
References
Rebecca, L., Siegel, M. P. H., Nikita Sandeep Wagle, K. D. M. M. & PhD, M. B. B. S. M. H. A. Ahmedin Jemal DVM, PhD, Cancer statistics, 2023. CA Cancer J. Clin. 73 (1), 17–48 (2023).
Hyuna Sung PhD, J. F. M., Rebecca, M. E. & Siegel, L. Mathieu Laversanne MSc, Isabelle Soerjomataram MD, MSc, PhD, Ahmedin Jemal DMV, PhD, Global cancer statistics 2020: GLOBOCAN estimates of incidence and mortality worldwide for 36 cancers in 185 countries. CA CANCER. 71 (3), 209–249 (2021).
Pan, G. et al. The receptor for the cytotoxic ligand TRAIL. Science 276 (5309), 111–113 (1997).
Walczak, H. et al. TRAIL-R2: a novel apoptosis-mediating receptor for TRAIL. EMBO J. 16 (17), 5386–5397 (1997).
Bellail, A. C. et al. DR5-mediated DISC controls caspase-8 cleavage and initiation of apoptosis in human glioblastomas. J. Cell. Mol. Med. 14 (6A), 1303–1317 (2010).
Jin, Z. et al. Deficient tumor necrosis factor-related apoptosis-inducing ligand (TRAIL) death receptor transport to the cell surface in human colon cancer cells selected for resistance to TRAIL-induced apoptosis. J. Biol. Chem. 279 (34), 35829–35839 (2004).
Kuijlen, J. M. et al. Review: on TRAIL for malignant glioma therapy? Neuropathol. Appl. Neurobiol. 36 (3), 168–182 (2010).
Zhang, Y. & Zhang, B. TRAIL resistance of breast cancer cells is associated with constitutive endocytosis of death receptors 4 and 5. Mol. Cancer Res. 6 (12), 1861–1871 (2008).
Kelly, M. M., Hoel, B. D. & Voelkel-Johnson, C. Doxorubicin pretreatment sensitizes prostate cancer cell lines to TRAIL induced apoptosis which correlates with the loss of c-FLIP expression. Cancer Biol. Ther. 1 (5), 520–527 (2002).
Walczak, H. et al. Tumor necrosis factor-related apoptosis-inducing ligand retains its apoptosis-inducing capacity on Bcl-2- or Bcl-xL-overexpressing chemotherapy-resistant tumor cells. Cancer Res. 60 (11), 3051–3057 (2000).
Lu, L. et al. The therapeutic roles of cinnamaldehyde against cardiovascular diseases. Oxid. Med. Cell. Longev. 2022, p9177108 (2022).
Khedkar, S. & Ahmad Khan, M. Aqueous Extract of Cinnamon (Cinnamomum spp.): Role in Cancer and Inflammation. Evid Based Complement Alternat Med, 2023: p. 5467342. (2023).
Kim, T. W. Cinnamaldehyde induces autophagy-mediated cell death through ER stress and epigenetic modification in gastric cancer cells. Acta Pharmacol. Sin. 43 (3), 712–723 (2022).
Aminzadeh, Z., Ziamajidi, N. & Abbasalipourkabir, R. Anticancer effects of cinnamaldehyde through Inhibition of ErbB2/HSF1/LDHA pathway in 5637 cell line of bladder cancer. Anticancer Agents Med. Chem. 22 (6), 1139–1148 (2022).
Ding, Z. et al. Cinnamaldehyde inhibits psoriasis–like inflammation by suppressing proliferation and inflammatory response of keratinocytes via Inhibition of NF–κB and JNK signaling pathways. Mol. Med. Rep., 24(3), 638 (2021).
Zhang, K. Integration of ER stress, oxidative stress and the inflammatory response in health and disease. Int. J. Clin. Exp. Med. 3 (1), 33–40 (2010).
Ron, D. & Walter, P. Signal integration in the Endoplasmic reticulum unfolded protein response. Nat. Rev. Mol. Cell. Biol. 8 (7), 519–529 (2007).
Chang, C. C., Kuan, C. P., Lin, J. Y., Lai, J. S. & Ho, T. F. Tanshinone IIA facilitates TRAIL sensitization by up-regulating DR5 through the ROS-JNK-CHOP signaling axis in human ovarian carcinoma cell lines. Chem. Res. Toxicol., 28(8), 1574–1583 (2015).
Lin, J. Y., Lai, Y. M. K. J. S. & Ho, T. F. Tanshinone IIA enhances the effects of TRAIL by downregulating survivin in human ovarian carcinoma cells. Phytomedicine, 22(10), 929–938 (2015).
Da Lee, E., Jun, H. M. L. Y., Choi, S. Y., Lee, S. J. & Kwon, O. S. Metformin induces apoptosis in TRAIL-resistant colorectal cancer cells. Biochimica et Biophysica Acta (BBA) - Molecular Cell Research, 1872(1). (2025).
Yamaguchi, H. & Wang, H. G. CHOP is involved in Endoplasmic reticulum stress-induced apoptosis by enhancing DR5 expression in human carcinoma cells. J. Biol. Chem. 279 (44), 45495–45502 (2004).
Snajdauf, M. et al. The TRAIL in the treatment of human cancer: an update on clinical trials. Front. Mol. Biosci. 8, 628332 (2021).
Di Cristofano, F. et al. Therapeutic targeting of TRAIL death receptors. Biochem. Soc. Trans. 51 (1), 57–70 (2023).
Johnstone, R. W., Frew, A. J. & Smyth, M. J. The TRAIL apoptotic pathway in cancer onset, progression and therapy. Nat. Rev. Cancer. 8 (10), 782–798 (2008).
Wong, S. H. M. et al. The TRAIL to cancer therapy: hindrances and potential solutions. Crit. Rev. Oncol. Hematol. 143, 81–94 (2019).
Kong, F. et al. The enhanced expression of death receptor 5 (DR5) mediated by HBV X protein through NF-kappaB pathway is associated with cell apoptosis induced by (TNF-α related apoptosis inducing ligand) TRAIL in hepatoma cells. Virol. J. 12, 192 (2015).
Acknowledgements
We would like to thank our laboratory colleagues who supported this research.
Funding
The present was supported by the Basic Science Research Program through the National Research Foundation of Korea (NRF) funded by the Ministry of Education (grant no. RS-2023-00238158).
Author information
Authors and Affiliations
Contributions
DYK: Writing-original draft, Investigation, Validation. BGK: Methodology, Data curation. HMY: Methodology. OHK: Methodology. SIL: Resources. SHK: Validation. JWB: Data curation, Resources. BRK: Supervision, Writing-review&editing. SCO: Supervision, Funding acquisition, Writing-review&editing.
Corresponding authors
Ethics declarations
Competing interests
The authors declare no competing interests.
Clinical trial number
Not applicable.
Ethical approval
All experiments involving live mice were conducted in compliance with the regulations and guidelines of the Institutional Animal Care and Use Committee of Korea University (IACUC, KOREA-2019-0173).
Additional information
Publisher’s note
Springer Nature remains neutral with regard to jurisdictional claims in published maps and institutional affiliations.
Supplementary Information
Below is the link to the electronic supplementary material.
Rights and permissions
Open Access This article is licensed under a Creative Commons Attribution-NonCommercial-NoDerivatives 4.0 International License, which permits any non-commercial use, sharing, distribution and reproduction in any medium or format, as long as you give appropriate credit to the original author(s) and the source, provide a link to the Creative Commons licence, and indicate if you modified the licensed material. You do not have permission under this licence to share adapted material derived from this article or parts of it. The images or other third party material in this article are included in the article’s Creative Commons licence, unless indicated otherwise in a credit line to the material. If material is not included in the article’s Creative Commons licence and your intended use is not permitted by statutory regulation or exceeds the permitted use, you will need to obtain permission directly from the copyright holder. To view a copy of this licence, visit http://creativecommons.org/licenses/by-nc-nd/4.0/.
About this article
Cite this article
Kim, D.Y., Kim, B.G., Yun, H.M. et al. Trans cinnamaldehyde enhances TRAIL induced apoptosis through ER stress mediated upregulation of DR5 in colorectal cancer cells. Sci Rep 15, 38840 (2025). https://doi.org/10.1038/s41598-025-20306-0
Received:
Accepted:
Published:
Version of record:
DOI: https://doi.org/10.1038/s41598-025-20306-0




