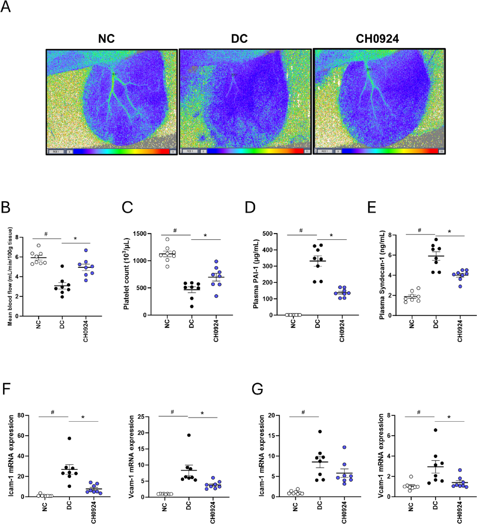
Fig. 3

Effects of CH7450924 on systemic circulation in MODS model induced by intraperitoneal LPS injection. (A) Representative images of blood flow captured using Omegazone in ears, (B) cutaneous blood flow in ears, (C) blood platelet count, (D) plasma PAI-1 concentration, (E) plasma Syndecan-1 concentration, and (F) mRNA expression of ICAM-1 and VCAM-1 in the kidney and (G) liver. CH7450924 was administered at 20 mg/kg before LPS injection. The actual values are represented as dots, and the bars represent mean ± SE (n = 8). #p < 0.05, significant difference between NC and DC (Student’s t-test). *p < 0.05, significant difference between DC and CH7450924 (Student’s t-test). NC; Normal control, DC; Disease control, CH0924; CH7450924.