Fig. 2
From: Karst remote sensing ecological index KRSEI for monitoring ecological quality in Southwest China

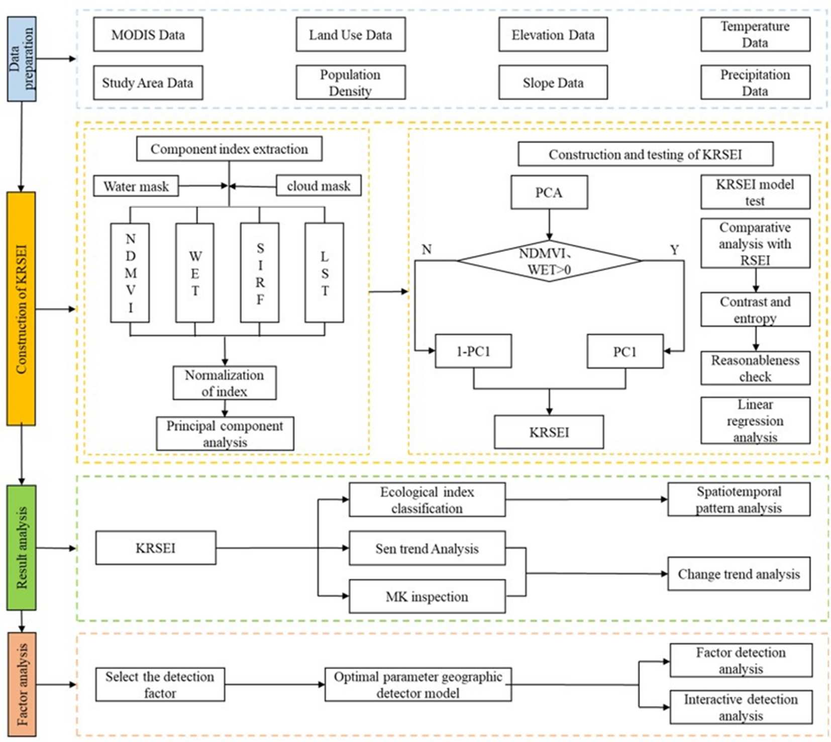
Flowchart of the methodology.
From: Karst remote sensing ecological index KRSEI for monitoring ecological quality in Southwest China

Flowchart of the methodology.