Fig. 6
From: Bioinformatics analyses of comorbid mechanisms between psoriasis and type 2 diabetes mellitus

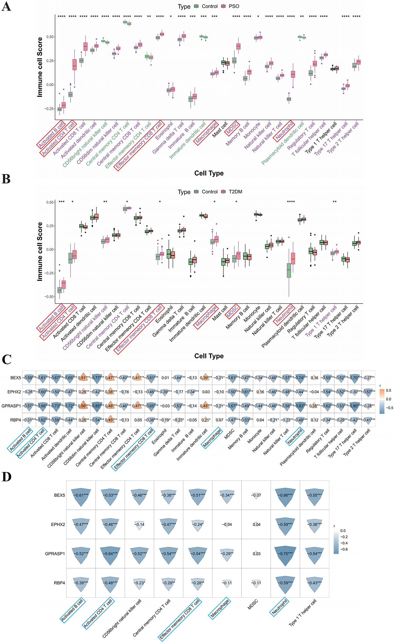
Gene set enrichment analysis (GSEA) of BEX5 (A, B), EPHX2 (C, D), GPRASP1 (E, F), RBP4 (G, H) in psoriasis cohort and T2DM cohort;
From: Bioinformatics analyses of comorbid mechanisms between psoriasis and type 2 diabetes mellitus

Gene set enrichment analysis (GSEA) of BEX5 (A, B), EPHX2 (C, D), GPRASP1 (E, F), RBP4 (G, H) in psoriasis cohort and T2DM cohort;