Fig. 5
From: Lysosomal homeostasis regulates myocardial ischemia-reperfusion injury through autophagy pathway

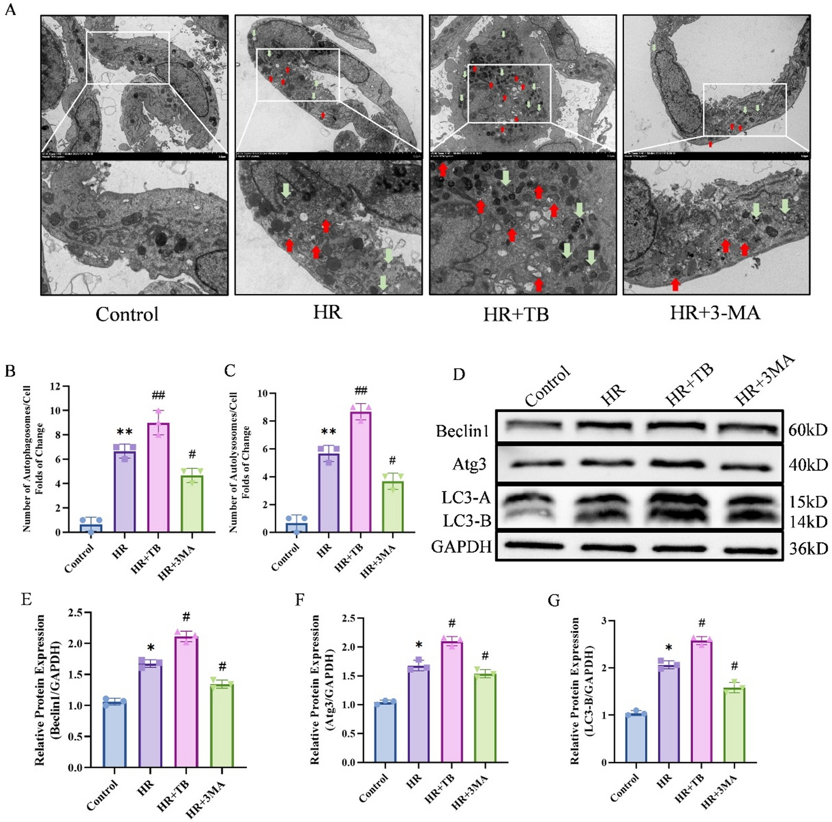
Inhibition of Autophagy Alleviates the Accumulation of Autophagosomes During HR Treatment (A) Transmission electron microscopy (TEM) was used to observe the ultrastructural changes in autophagic flux in myocardial cells, with red arrows indicating autolysosomes and green arrows indicating autophagosomes. (B) Statistical analysis of the number of autophagosomes in myocardial cells. (C) Statistical analysis of the number of autolysosomes in myocardial cells. (D-G) Western blot analysis of autophagy-related protein levels in myocardial cells from each group. The samples derive from the same experiment and that gels/blots were processed in parallel. Data were normalized using GAPDH as a reference, and the relative expression of each target protein was determined. All results were repeated 3 times. *P < 0.05, **P < 0.01 compared to the Control group; #P < 0.05, ##P < 0.01 compared to the HR group.