Abstract
This study aims to elucidate the dual role of lysosomal homeostasis in regulating autophagic flux during myocardial ischemia/reperfusion injury (MIRI). Using a rat MIRI model and primary myocardial cell hypoxia/reoxygenation (HR) model, we assessed the changes in autophagic flux through the intervention of autophagy agonists (TAT-Beclin1), inhibitors (3-MA), lysosomal agonists (Torin1), and inhibitors (Bafilomycin A1) from multiple dimensions. In vitro experiments showed that HR significantly induced the accumulation of autophagosomes, but lysosomal dysfunction resulted in blocked autophagic flux. Intervention with Torin1 increased the autophagolysosome formation rate, while simultaneously reducing cell necrosis (Hoechst/PI staining) and apoptosis (flow cytometry of Annexin V + cells), whereas BafA1 exacerbated the damage. In vivo studies confirmed that after IR, the infarct size increased, and left ventricular ejection fraction (LVEF) decreased. However, 3-MA and Torin1 interventions reduced infarct size and partially restored ejection fraction. Mechanistically, Western blot analysis showed that after HR, SQSTM1/p62 and LC3 accumulated, while LAMP1 degradation occurred. Lysosomal activation alleviated the HR-induced accumulation of autophagic vesicles. This study reveals a vicious cycle of “overactivation of autophagy - lysosomal degradation defects” in MIRI, and targeting lysosomal homeostasis to regulate autophagic flux may serve as a novel therapeutic strategy.
Introduction
Myocardial Ischemia-Reperfusion Injury (MIRI) is a critical pathological process in acute coronary events, commonly occurring during reperfusion therapy following Acute Myocardial Infarction (AMI). Although reperfusion can restore myocardial blood flow and reduce the area of ischemic injury, the subsequent reperfusion injury often leads to more severe myocardial damage, adversely affecting the long-term prognosis of patients1. While the ischemic myocardium becomes oxygenated due to the restoration of blood flow, the process of reperfusion triggers a cascade of pathological processes, including oxidative stress, excessive calcium ion influx, and inflammatory responses, which frequently exacerbate cellular injury and may even lead to myocardial cell death2,3. In recent years, the underlying mechanisms of myocardial ischemia-reperfusion injury have been actively explored, but effective therapeutic strategies to fully address this issue remain unavailable. Therefore, understanding the mechanisms of MIRI, particularly the aspects related to cell death, lysosomal dysfunction, and autophagic regulation, is crucial.
Lysosomes are the cell’s primary degradation system and play a vital role in maintaining cellular homeostasis. Autophagy, as a self-protective mechanism of the cell, involves the engulfment, degradation, and recycling of damaged organelles, discarded proteins, and other harmful intracellular materials, thus maintaining cellular function and survival4. During autophagy, lysosomes are responsible not only for degrading the engulfed material but also for regulating the fusion between autophagosomes and lysosomes to ensure the smooth progression of the process. Lysosomal dysfunction disrupts autophagic flux, preventing the effective clearance of damaged material and triggering a series of pathological responses, including oxidative stress, necrosis, and apoptosis5. Several studies have shown that, in MIRI, moderate autophagy helps reduce cell damage, while excessive or insufficient autophagy may exacerbate myocardial injury6,7. Therefore, regulating the balance of autophagic flux, particularly through modulating lysosomal function to ensure the smooth operation of autophagy, may present a novel therapeutic strategy for treating myocardial ischemia-reperfusion injury.
Recent studies have emphasized the indispensable role of lysosomes in the autophagic process, particularly in the cardiovascular system, where the stability of lysosomal function is closely associated with the survival of myocardial cells8. In this study, we analyzed a mouse model of myocardial ischemia-reperfusion injury and found that the accumulation of autophagosomes was one of the primary causes of myocardial cell death. During ischemia-reperfusion, autophagic flux in myocardial cells is inhibited, leading to the accumulation of autophagosomes, which ultimately triggers programmed cell death. By enhancing lysosomal function and restoring autophagic flux, we were able to effectively clear the accumulated autophagosomes, reduce myocardial injury caused by ischemia-reperfusion, and improve the survival rate of myocardial cells. Specifically, by regulating lysosomal function, we enhanced the fusion between lysosomes and autophagosomes in myocardial cells, thereby restoring normal autophagic flux and alleviating post-reperfusion myocardial damage. This finding provides new experimental evidence for using lysosomal function regulation to treat myocardial ischemia-reperfusion injury and suggests that lysosomes may serve as a crucial target for MIRI therapy.
Material and method
Treatment of reagents
The drugs involved in the experiments were TAT-Beclin1 (HY-P2260), 3-MA (HY-19312), Torin1 (HY-13003) and Bafilomycin A1 (HY-100558), all purchased from Med Chem Express (MCE, New Jersey, USA). They were dissolved separately with DMSO according to the manufacturer’s instructions.
Culture and treatment of H9C2 cells
The H9C2 rat cardiomyocyte cell line used for in vitro experiments was purchased from the Shanghai Cell Bank (Chinese Academy of Sciences). The cells were cultured and maintained in complete medium consisting of Dulbecco’s Modified Eagle Medium (DMEM) with high glucose, 10% fetal bovine serum, 100 U/mL penicillin, and 100 U/mL streptomycin. H9C2 cells were incubated at 37 °C in a 5% CO2 humidified incubator, with the culture medium being replaced every other day9. During the cell experiments, the cells were randomly divided into six groups: (1) Control group; (2) Hypoxia/Reoxygenation (HR) group; (3) HR + TAT-Beclin1 (HR + TB) group; (4) HR + 3-methyladenine (HR + 3-MA) group; (5) HR + Torin1 group; and (6) HR + Bafilomycin A1 (HR + BafA1) group. Once the cells reached an appropriate density, they were pretreated with the respective drugs, which were added by changing the medium.
Establishment of HR model
The HR model was established following the method described by Li et al.10. Specifically, H9C2 cells were cultured in serum-free and glucose-free DMEM, then placed in a 2.5 L sealed chamber. After 30 min under pre-hypoxic conditions, oxygen consumption was reduced to 0.1%. Following 4 h of hypoxia-glucose deprivation (OGD), the cells were cultured in complete medium containing 1% penicillin-streptomycin solution in a 37 °C, 5% CO2 incubator, and reoxygenated for 12 h.
Cell viability assay
Cell viability was assessed using the CCK-8 kit (Dojindo) according to the manufacturer’s instructions. H9C2 cells were seeded at a density of 5 × 10³ cells per well in a 96-well plate. After reaching the appropriate confluence, the cells were subjected to the respective treatments. Following modeling, 10 µL of CCK-8 reagent was added to each well, and the cells were incubated for 2 h in a 37 °C, 5% CO2, and 95% air humidified environment. The absorbance at 450 nm was measured using a multifunctional microplate reader (Thermo Fisher Multiskan-FC).
Animals and experimental protocol
All animal protocols were approved by the Animal Care and Use Committee of the Three Gorges University, and the experiments adhered to the ethical guidelines of the U.S. National Institutes of Health (NIH). Specific pathogen-free, adult male Sprague-Dawley (SD) rats weighing 220–250 g were provided by the Animal Experiment Center of Three Gorges University. The SD rats were randomly divided into six groups: (1) Sham (Control) group; (2) Ischemia/Reperfusion (IR) group; (3) IR + TAT-Beclin1 (IR + TB) group; (4) IR + 3-methyladenine (IR + 3-MA) group; (5) IR + Torin1 group; and (6) IR + Bafilomycin A1 (IR + BafA1) group. Prior to surgery, each group of rats was intravenously injected with the corresponding drugs. Anesthesia was induced by intraperitoneal injection of 3% sodium pentobarbital (1 mL/1 kg), and oxygen was maintained using a small animal ventilator. A midline abdominal incision was made, and the heart and pericardium were exposed between the fourth and fifth ribs along the left clavicular line.
Establishment of IR model
The rat hearts were treated as described above11. The left main coronary artery and vein were marked, and a 6 − 0 suture was inserted 2 mm below the left atrial appendage. A groove-shaped latex tube with an inner diameter of 1.5 mm and a length of 0.5 cm was placed and tied around the left anterior descending artery (LAD) to induce myocardial ischemia for 30 min. The ligature was then released to allow reperfusion for 2 h. In the sham-operated group, no ligation of the LAD was performed. The dynamic changes in the ST segment during the procedure were monitored using an electrocardiograph (VE-300, Shanghai, China).
Biochemical analysis of serum cardiac enzymes
To collect blood samples, the rats were dissected along the midline of the abdomen to expose the inferior vena cava, and 3 mL of venous blood was drawn using a 5 mL syringe. The blood samples were centrifuged at 2000 rpm for 15 min to obtain serum, which was then stored at −80 °C. Serum cardiac enzyme levels, including creatine kinase-MB (CK-MB) and lactate dehydrogenase (LDH), were measured using the ADVIA 2400 automatic biochemical analyzer (Siemens, Berlin, Germany) according to the manufacturer’s instructions.
Echocardiographic assessment of cardiac function
Cardiac function was assessed using transthoracic two-dimensional M-mode echocardiography (VS40, Visualsonics, Canada) as previously described [12]. The rats were anesthetized and fixed on a platform for heart function analysis. Left ventricular shortening fraction (LVFS) and left ventricular ejection fraction (LVEF) were calculated using computer software. Each parameter was evaluated by averaging five consecutive cardiac cycles.
Evans blue and TTC staining
The risk area and infarct size were assessed following our previous study11. Evans blue (Sigma-Aldrich) and 1.5% 2,3,5-triphenyltetrazolium chloride (TTC; Sigma-Aldrich) staining were used to identify the infarcted areas. After reperfusion, SD rats were anesthetized, and the LAD was re-ligated in its previous position. A 2 mL volume of 2% Evans blue solution was injected into the inferior vena cava. Once the limbs of the rats turned blue, the heart was quickly excised and frozen. The heart was then sliced into five sections, each approximately 1.5 mm thick, and immersed in TTC solution at 37 °C in the dark for 15 min. Finally, Image Pro Plus 7.0 software was used to quantify the left ventricular area (representing the risk area) and the infarct area.
Hematoxylin and Eosin (H&E) staining
Myocardial tissue samples were fixed in 4% paraformaldehyde and then embedded in paraffin. The specimens were sectioned into 4 μm thick slices and stained with H&E (Hematoxylin: Sigma; Eosin: Sinopharm Group Co., Ltd.). The morphological changes in each individual slice were observed under a microscope.
Annexin V-PI staining and flow cytometry for detection of cell apoptosis
Cells were seeded at a density of 5 × 10⁵ cells per well in a 6-well plate. After growing to an appropriate density, they were pretreated with drugs, and after HR modeling, the cells were digested with trypsin without EDTA, centrifuged, and resuspended in PBS. The process was repeated twice, and the cell suspension was collected into an EP tube. Apoptosis was assessed using the Annexin V-APC/PI Apoptosis Detection Kit (KeyGEN Biotech). 500 µL of Binding Buffer was added to resuspend the cells, followed by 5 µL Annexin-V-APC and 5 µL PI staining solution. The mixture was gently mixed and incubated for 1 h in the dark. Flow cytometry analysis was performed within an hour using a flow cytometer (BD Accuri C6, USA).
Hoechst 33,342/Propidium iodide (PI) staining
Cell death was assessed using a fluorescence microscope (Leica DMI3000B, Germany) and the Hoechst 33,342/PI Staining Kit (Nanjing Beiyoutai Biotechnology Institute, China) according to the manufacturer’s instructions. H9c2 cells were grown on a 6-well culture plate and treated as described above. After discarding the culture medium, the cells were washed twice with PBS. Then, 1 mL of cell staining buffer was added to each well. The cells were stained with Hoechst 33,342 (5 µg/mL) and PI (5 µg/mL). After 15 min of incubation in the dark, the cells were washed and observed under a fluorescence microscope.
Transmission electron microscopy (TEM) analysis
Cells were seeded at a density of 5 × 10⁵ cells per well in a 6-well plate. After reaching an appropriate density, they were treated and subjected to HR modeling as described above. After PBS washing, cells were scraped with a cell scraper and collected by centrifugation. The cells were fixed overnight at 4 °C with 2.5% glutaraldehyde solution. Following fixation, the cells were washed four times with PBS, with a 15-minute incubation between each wash. The cells were then dehydrated through a series of ethanol gradients (30%, 50%, 70%, 80%, and 90%) for 15 min each, followed by three washes with 100% ethanol at 4 °C for 20 min each. After dehydration, the cells underwent infiltration, embedding, and polymerization. The samples were then sectioned using an ultramicrotome (Leica UC7; Leica) and subjected to subsequent staining and preparation. Finally, the samples were observed under a transmission electron microscope (HT7800/HT7700, HITACHI). Autophagosomes: Vesicles enveloped by double or multiple membranes, containing intact cytoplasmic components with clearly visible structures. They appear crescent-shaped or cup-shaped with a distinct membrane-enclosed area. Autolysosomes: Single-membrane vesicles with partially or completely degraded contents, where structures are either blurred or absent. The internal space exhibits a uniformly low electron density, indicating that the degraded material has mixed with lysosomal enzymes. Randomly selected different fields of view from cell Section (5 fields of view per sample).Count the number of autophagosomes and autolysosomes in each field of view.
mRFP-GFP-LC3 virus labeling of LC3 fluorescence
H9C2 cells were seeded at a density of 1 × 10⁵ cells per well in glass-bottomed culture dishes. The following day, cells were transfected with the mRFP-GFP-LC3 virus (GeneChem), with the infection multiplicity of infection (MOI) set at 300. After drug treatment and modeling procedures, cells were fixed in 4% formalin. Images were captured using a confocal microscope(A1R+;Nikon, Japan)and the fluorescence intensity was calculated by Image J software.
LysoTracker red DND-99 staining for lysosomes
Following the method described by Yang et al.12, LysoTracker Red DND-99 (40739ES50, YEASEN) is a fluorescent dye that selectively stains acidic regions in live cells and can be used to detect lysosomal acidity in live cells. After cells had grown to an appropriate density, they were incubated with the LysoTracker Red DND-99 probe in the dark at 37 °C for 2 h, according to the manufacturer’s instructions. Fluorescent images were captured using a laser scanning confocal microscope (FV 1000, Olympus, Japan) at an excitation wavelength of 577 nm, and fluorescence intensity was calculated using Image J software.
Western blot analysis
Total protein was extracted from myocardial tissue and cells using RIPA lysis buffer (Beyotime Biotechnology) and protein concentration was measured using a BCA protein assay kit (Servicebio). Protein samples were separated on 8%, 10%, or 12% polyacrylamide gels based on the molecular weight of the proteins. Equal amounts of protein (150 µg) were loaded for electrophoresis and transferred to a polyvinylidene fluoride (PVDF) membrane. The PVDF membrane was blocked with 5% non-fat milk for 2 h and incubated with primary antibodies at 4 °C for 12–16 h. The primary antibodies included LC3B (ABclonal; A19665, Rabbit mAb, 1:1000), Beclin1 (ABclonal; A21191 Rabbit mAb, 1:1000), GAPDH (ABclonal; A19056, Rabbit mAb, 1:50000), ATG3 (ABclonal; A19594, Rabbit mAb, 1:1000), TFEB (ABclonal; A7311, Rabbit pAb, 1:1000), p-AMPK (ABclonal; AP0432, Rabbit pAb), p62 (ABclonal; A11483, Rabbit pAb, 1:1000), mTOR (Proteintech; 66888-1-lg, Mouse mAb, 1:4000), p-mTOR (Proteintech; 67778-1-lg, Mouse mAb, 1:4000), AMPK (Proteintech; 66536-1-lg, Mouse mAb, 1:1000), and LAMP2 (Proteintech; 66301-1-lg, Mouse mAb, 1:1000). Excess primary antibody was washed away with TBST. The protein bands were incubated with horseradish peroxidase-conjugated secondary antibodies (anti-rabbit HRP, ABclonal; AS014, 1:5000) or anti-mouse HRP (Servicebio; G1214-100UL, 1:5000) at room temperature for 2 h. In all Western blot analyses, the proteins were initially normalized to the corresponding GAPDH expression levels, and then further normalized to controls under each condition. Protein extracts from rats or H9C2 cells were measured for concentration using a spectrophotometer (Biodrop; Biochrom). After measurement, the samples were processed for Western blot analysis. The resulting Western blot membranes were detected using the ECL system (P10501; Applygen) and quantified using Image J software (Bio-Rad).
Statistical analysis
Statistical analysis was performed using SPSS 22.0 software (IBM), and all data are expressed as mean ± standard deviation. Comparisons between multiple groups were performed using one-way ANOVA, and if the experimental results did not follow a normal distribution, Kruskal-Wallis H test was used to compare differences between groups. Bar graphs were generated using GraphPad Prism 9 software, and p values < 0.05 were considered statistically significant.
Results
Successful construction of the rat ischemia and ischemia-reperfusion models
The rat ischemia and ischemia-reperfusion models were successfully constructed to assess myocardial injury markers such as lactate dehydrogenase (LDH) and creatine kinase isoenzyme (CK-MB). The results indicated that, compared to the Sham group, the I group showed a slight increase in myocardial injury markers in venous blood (Fig. 1F-G). In the IR group, both LDH and CK-MB levels were significantly higher compared to the Sham group (both P < 0.05). Histological analysis of myocardial tissue was performed using HE staining, which showed that the myocardial cells in the Sham group were arranged neatly with complete myocardial fibers, while the IR group exhibited myocardial fiber disruption and myocardial cell swelling, with some myocardial cells showing rupture and necrosis (Fig. 1B). Evans Blue/TTC staining showed that, compared to the Sham group, the IR injury in the IR group led to 41.8% ± 1.66% of myocardial infarction area, while the infarct area in the I group was about 20.3% ± 3.48% and was significantly larger (Fig. 1C-F). There were no significant differences in the risk area between the groups, but the myocardial infarction area in the IR group was notably increased. These results confirm that myocardial tissue damage after ischemia is exacerbated during the reperfusion phase.
Successful Construction of Rat Ischemia and Ischemia-Reperfusion Models.(A) shows the electrocardiogram monitoring results for the groups, (B) shows the HE staining results, (C) shows the Evans Blue/TTC staining results (white indicates infarcted area, red indicates ischemic risk area, blue indicates normal myocardial tissue), (D) shows the quantitative analysis of the risk area/left heart area, (E) shows the quantitative analysis of the infarct area/risk area, and (F, G) show the levels of LDH and CK-MB in the serum of the rats. All results were repeated 5 times. * P < 0.05 compared to Sham group.
Induction of autophagy in myocardial cells by HR
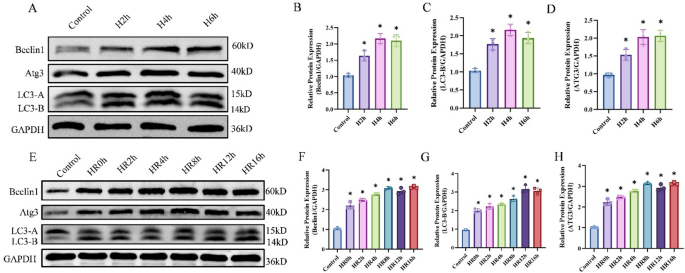
To determine the effect of hypoxia and reoxygenation time on autophagy, we established an in vitro HR model using H9C2 myocardial cells. Western blot analysis was conducted to assess the levels of autophagy-related proteins (Beclin1, Atg3, LC3) after varying periods of hypoxia (0, 2, 4, 6 h) and reoxygenation (0, 2, 4, 8, 12, and 16 h). Compared to the Control group, the levels of Beclin1, Atg3, and LC3 gradually increased in cells subjected to different hypoxia durations (all P < 0.05) (Fig. 2A-D), peaking at 4 h of hypoxia (Fig. 2A-D). In the subsequent experiments, cells subjected to 4 h of hypoxia followed by varying periods of reoxygenation showed progressively increased levels of Beclin1, Atg3, and LC3 (all P < 0.05), with the highest expression at 8 h of reoxygenation (Fig. 2E-H). Therefore, the 4-hour hypoxia and 8-hour reoxygenation conditions were selected for the subsequent experiments.
Induction of Autophagy in Myocardial Cells by HR.(A-D) Western blot analysis of autophagy-related proteins in myocardial cells subjected to different hypoxia (Hypoxia, H) time periods; (E-H)Western blot analysis of autophagy-related proteins in myocardial cells subjected to different HR time periods. The samples derive from the same experiment and that gels/blots were processed in parallel. Data were normalized using GAPDH as a reference, and the relative expression levels of the target proteins were determined. All results were repeated 3 times. * P < 0.05 compared to the Control group.
Gradual increase in autophagy in myocardial cells after HR treatment
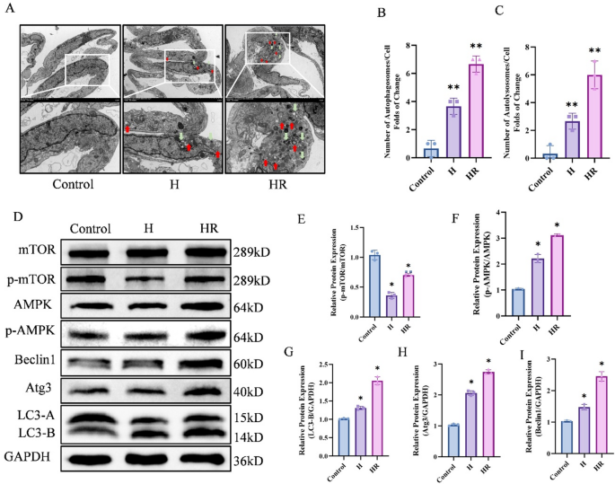
We selected the 4-hour hypoxia and 8-hour reoxygenation model for further experiments. To evaluate the changes in autophagy during the HR process, we used transmission electron microscopy (TEM) to observe the number of autolysosomes and autophagosomes within myocardial cells. The results showed a significant increase in the number of autolysosomes and autophagosomes in both groups (all P < 0.05), with a more pronounced increase in the HR group (Fig. 3A). After hypoxia and reoxygenation treatment, the autophagic levels in myocardial cells gradually increased (all P < 0.05) (Fig. 3B, C). Western blot analysis showed that the expression levels of autophagy-related proteins Beclin1, Atg3, and LC3 were significantly higher in both the H and HR groups compared to the Control group (all P < 0.05) (Fig. 3D-I), with a more marked increase in the HR group. Compared to the Control group, the levels of p-mTOR in both the H and HR groups showed a downward trend (all P < 0.05), with the decrease being more pronounced in the H group. These results suggest that more active autophagy is initiated in the cells after HR.
Gradual Increase in Autophagy in Myocardial Cells After H and HR Treatment. (A) Transmission electron microscopy (TEM) was used to observe the ultrastructural changes in autophagic flux in myocardial cells, with red arrows indicating autolysosomes and green arrows indicating autophagosomes. (B) Statistical analysis of the number of autophagosomes in myocardial cells.(C) Statistical analysis of the number of autolysosomes in myocardial cells.(D-I) Western blot analysis of autophagy-related protein levels in myocardial cells from each group. The samples derive from the same experiment and that gels/blots were processed in parallel. Data were normalized using GAPDH as a reference, and the relative expression of each target protein was determined. All results were repeated 3 times. * P < 0.05, ** P < 0.01 compared to the Control group.
Lysosomal function gradually deteriorates in myocardial cells after H and HR treatment
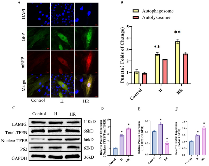
In previous experiments, we validated the changes in cellular autophagy during hypoxia and reoxygenation. To observe the changes in lysosomal function during this process, we transfected cells with the mRFP-GFP-LC3 virus to construct hypoxia and HR models. Confocal microscopy was used to observe fluorescence in myocardial cells, with red fluorescence indicating autolysosomes and yellow fluorescence indicating autophagosomes. It can be observed that the red and yellow light in the hypoxia group and the hypoxia-reoxygenation group both increased, but the increase was not in the same proportion. In the hypoxia-reoxygenation group, the increase in autophagosomes was more significant compared to that of autolysosomes (all P < 0.05) (Fig. 4B), reflecting that in the cardiomyocytes after hypoxia-reoxygenation treatment, the massive production of autophagosomes indirectly led to an increase in autolysosomes, but the lysosomal function was insufficient to digest the increased autophagosomes. Western blot analysis (Fig. 4C-F) revealed that, compared to the Control group, the expression of Nuclear-TFEB, LAMP2, and p62 proteins was elevated in the H group (all P < 0.05). In the HR group, compared to the Control group, Nuclear-TFEB and p62 protein expression were increased, while LAMP2 protein expression decreased (all P < 0.05). These results suggest that, as cellular injury progresses, lysosomal function gradually deteriorates. Therefore, we conclude that lysosomal function is progressively impaired in myocardial cells after hypoxia and hypoxia/reoxygenation.
Lysosomal Function Gradually Deteriorates in Myocardial Cells After H and HR Treatment (A) After transfection with the mRFP-GFP-LC3 virus, confocal microscopy was used to observe autophagic flux in cells, with autophagosomes shown in yellow and autolysosomes in red. (B) The relative ratio of autophagosomes to autolysosomes. (C-F) Western blot analysis of autophagy-related protein levels in myocardial cells from each group. The samples derive from the same experiment and that gels/blots were processed in parallel. All results were repeated 3 times. * P < 0.05, ** P < 0.01 compared to the Control group.
Inhibition of autophagy alleviates the accumulation of autophagosomes during HR treatment
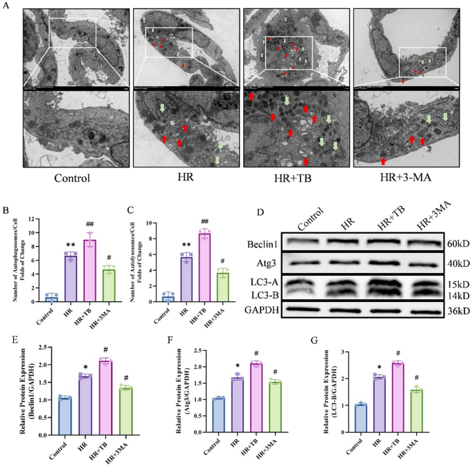
To evaluate the effect of autophagy levels on cellular HR injury, we pretreated the cells with the autophagy activator TAT-Beclin1 and the inhibitor 3-MA before constructing the HR model. The ultrastructure of myocardial cells in each group was observed using transmission electron microscopy (Fig. 5A). Analysis of the images showed that, compared to the HR group, the HR + TB group had a significantly higher number of autophagosomes and autolysosomes (both P < 0.05). As an autophagy activator, TAT-Beclin1 significantly enhanced autophagy, leading to an increase in the number of autophagosomes and autolysosomes. In contrast, the HR + 3MA group exhibited a reduction in these numbers compared to the HR group. This finding was corroborated by Western blot analysis, where the expression of autophagy-related proteins Atg3, Beclin1, and LC3 was significantly elevated in the HR + TB group (all P < 0.05) (Fig. 5E-G). TAT-Beclin1 promoted autophagy, leading to the upregulation of Beclin1, Atg3, and LC3-B expression, while 3-MA inhibited autophagy, causing a significant downregulation of these proteins and limiting autophagic activity. These results confirm that inhibiting autophagy can alleviate the accumulation of autophagosomes during HR.
Inhibition of Autophagy Alleviates the Accumulation of Autophagosomes During HR Treatment (A) Transmission electron microscopy (TEM) was used to observe the ultrastructural changes in autophagic flux in myocardial cells, with red arrows indicating autolysosomes and green arrows indicating autophagosomes. (B) Statistical analysis of the number of autophagosomes in myocardial cells. (C) Statistical analysis of the number of autolysosomes in myocardial cells. (D-G) Western blot analysis of autophagy-related protein levels in myocardial cells from each group. The samples derive from the same experiment and that gels/blots were processed in parallel. Data were normalized using GAPDH as a reference, and the relative expression of each target protein was determined. All results were repeated 3 times. *P < 0.05, **P < 0.01 compared to the Control group; #P < 0.05, ##P < 0.01 compared to the HR group.
Inhibition of autophagy alleviates HR-Induced myocardial cell injury
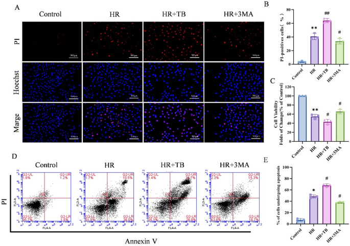
To verify the effect of autophagy levels on myocardial cells during HR, we used Hoechst/PI double staining to detect the necrosis rate of myocardial cells. We found that, compared to the Control group, the necrosis rate of myocardial cells in the HR group significantly increased, and the HR + TB group showed an even higher cell necrosis rate than the HR group (both P < 0.05) (Fig. 6A, B). After TAT-Beclin1 treatment, autophagy levels increased, which was accompanied by a rise in cell necrosis rate. On the other hand, in the 3MA group treated with the autophagy inhibitor, cell necrosis was reduced compared to the HR group. Similar results were obtained in CCK-8 cell viability assays and flow cytometry analysis of Annexin V-APC/PI positivity (Fig. 6C-E). These findings suggest that inhibiting autophagy during HR injury can reduce the damage to myocardial cells, while upregulating autophagy exacerbates cellular injury.
Inhibition of Autophagy Alleviates HR-Induced Myocardial Cell Injury. (A-B) Hoechst/PI staining was used to detect changes in myocardial cell necrosis rate in each group. (C) CCK-8 assay to assess myocardial cell viability. (D-E) Annexin V/PI double staining flow cytometry was used to detect the impact of different treatments on H9c2 cell necrosis. All results were repeated 3 times. *P < 0.05, **P < 0.01 compared to the Control group; #P < 0.05, ##P < 0.01 compared to the HR group.
Inhibition of autophagy alleviates myocardial injury induced by IR
To examine the effect of autophagy on myocardial injury during IR, we established a rat IR model and treated the rats with the autophagy activator TAT-Beclin1 and the inhibitor 3MA. HE staining results showed (Fig. 7A) that, compared to the Sham group, the IR group exhibited clear myocardial structural disruption, cell edema, and fibrous rupture, while the 3MA-treated autophagy inhibition group showed significant alleviation of the IR-induced tissue structural changes. Evans blue/TTC staining was used to assess the myocardial infarction area (Fig. 7B, D, E). There were no significant differences in the risk area of myocardial tissue between the groups. Compared to the Sham group, IR injury resulted in 39.0% ± 3.32% myocardial infarction area, while the IR + TB group had an infarction area increased to 48.8% ± 2.56%, and the IR + 3MA group showed a reduced infarction area of about 28.0% ± 2.37%, significantly lower than that of the IR group (all P < 0.05). Echocardiographic evaluation of heart function (Fig. 7C, F, G) showed that, compared to the Sham group, rats in the IR group had significantly decreased left ventricular ejection fraction (LVEF) and left ventricular fractional shortening (LVFS), while in the IR + 3MA group, both LVEF and LVFS were significantly higher compared to the IR group (both P < 0.05). These findings were further supported by serum LDH and CK-MB levels (Fig. 7H, I), which were consistent with the results. These results indicate that inhibiting autophagy can reduce myocardial injury induced by IR.
Inhibition of Autophagy Alleviates Myocardial Injury Induced by IR (A) HE staining of myocardial tissue from each group. (B) Evans Blue/TTC staining results, where white represents infarct area, red represents ischemic risk area, and blue represents normal myocardial tissue. (C, F, G) Echocardiographic assessment of heart function in each group of rats. (D) Quantitative analysis of risk area/left ventricular area. (E) Quantitative analysis of infarction area/risk area. (H, I) Serum levels of LDH and CK-MB in rats from each group. All results were repeated 5 times. *P < 0.05 compared to the Sham group; #P < 0.05 compared to the IR group.
Upregulation of lysosomal function promotes the recovery of autophagic flux in HR cells
To confirm the role of lysosomal function during HR, we pre-transfected myocardial cells with the mRFP-GFP-LC3 virus in the HR model. Then, cells were pretreated with the lysosomal activator Torin1 and the lysosomal inhibitor Bafilomycin A1 (BafA1), and we observed the cells using confocal microscopy. In the HR + Torin1 group, compared to the HR group, autophagic flux was significantly enhanced, with an increase in both autophagosomes and autolysosomes. The increase in autolysosomes was particularly pronounced, and their proportion was higher than that of autophagosomes during the same period (both P < 0.05) (Fig. 8B). In the HR + BafA1 group, compared to the HR group, more autophagosomes were observed, while the number of autolysosomes significantly decreased due to the inhibition of autophagolysosome formation by Bafilomycin A1, causing autophagosomes to accumulate. Transmission electron microscopy (Fig. 8C-E) also confirmed that in the HR + Torin1 group, the number of autophagosomes and autolysosomes increased, while in the HR + BafA1 group, the number of autophagosomes increased, but the number of autolysosomes decreased significantly (both P < 0.05). These results indicate that upregulating lysosomal function can promote the recovery of autophagic flux after HR, while downregulating lysosomal function further blocks autophagic flux.
Upregulation of Lysosomal Function Promotes the Recovery of Autophagic Flux in HR Cells (A) Autophagic flux was observed under confocal microscopy after transfection with mRFP-GFP-LC3 virus, where autophagosomes appear yellow and autolysosomes appear red. (B) Relative ratio of autophagosomes and autolysosomes. (C) Ultrastructural changes in myocardial cell autophagic flux were examined using transmission electron microscopy (TEM), where red arrows indicate autolysosomes and green arrows indicate autophagosomes. (D) Statistical analysis of autophagosomes in myocardial cells. (E) Statistical analysis of autolysosome quantity in myocardial cells.All results were repeated 3 times. *P < 0.05, **P < 0.01 compared to the Control group; #P < 0.05, ##P < 0.01 compared to the HR group.
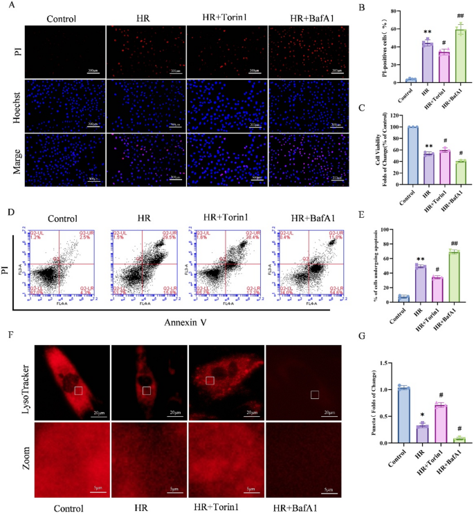
Upregulation of lysosomal function alleviates HR-Induced myocardial cell injury
To further verify the effects of changes in lysosomal function on myocardial cells after HR, we upregulated and downregulated lysosomal function in a myocardial HR model. Then, we performed CCK-8 assays, Hoechst/PI staining, and flow cytometric analysis on the different groups. Hoechst/PI double staining showed that, compared to the Control group, the necrosis rate of myocardial cells significantly increased in the HR group. The HR + BafA1 group showed a further increase in cell necrosis compared to the HR group (both P < 0.05), while the HR + Torin1 group, which received lysosomal activator treatment, exhibited reduced cell necrosis compared to the HR group (Fig. 9A, B). Similar conclusions were drawn from the CCK-8 cell viability assay and flow cytometric analysis. Furthermore, using LysoTracker Red DND-99 reagent, we assessed lysosomal activity in cells. The results showed a significant decrease in myocardial cell fluorescence in the HR group compared to the Control group, indicating reduced acidity. After pretreatment with Torin1, the lysosomal acidity increased, whereas after Bafilomycin A1 treatment, lysosomal acidity decreased further. These results indicate that upregulating lysosomal function can alleviate HR-induced injury, while downregulating lysosomal function exacerbates cellular damage.
Upregulation of Lysosomal Function Alleviates HR-Induced Myocardial Cell Injury (A, B) Hoechst/PI staining was used to detect changes in myocardial cell necrosis rate across groups. (C) CCK-8 assay to assess myocardial cell viability in each group. (D, E) Annexin V/PI double staining and flow cytometric analysis of the effect of different treatments on H9c2 cell necrosis. (F, G) LysoTracker Red DND-99 staining of myocardial cells to assess lysosomal activity. All results were repeated 3 times. *P < 0.05, **P < 0.01 compared to the Control group; #P < 0.05, ##P < 0.01 compared to the HR group.
Upregulation of lysosomal function reduces HR-Induced autophagosome accumulation
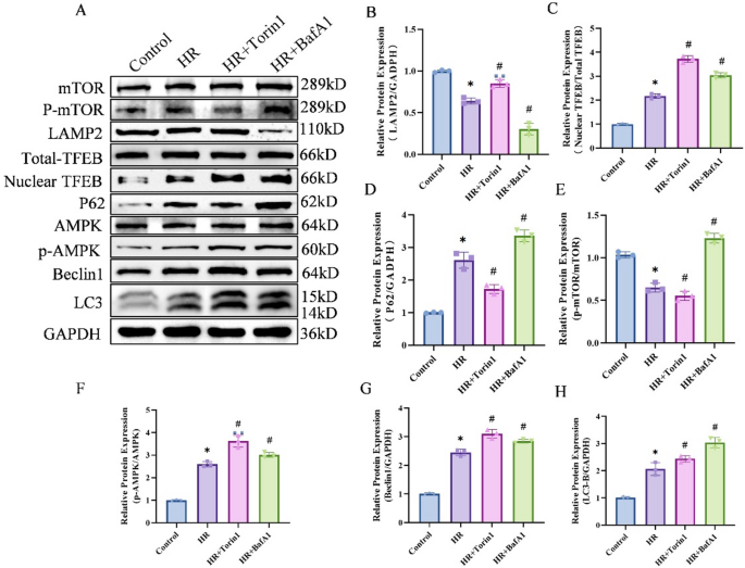
To verify the changes in the expression and variation of related proteins after altering lysosomal function, we performed Western blot analysis (Fig. 10A). Compared to the HR group, upregulation of lysosomal function in the HR + Torin1 group induced an increase in the expression levels of LAMP2 and nuclear TFEB proteins (Fig. 10B, C), while the expression of p62 and p-mTOR proteins significantly decreased (both P < 0.05) (Fig. 10D, E). Moreover, the expression of p-AMPK, Beclin1, and LC3 proteins was upregulated (all P < 0.05) (Fig. 10F, G). In contrast, in the HR + BafA1 group, downregulation of lysosomal function led to a significant increase in the expression of proteins such as p-mTOR, p62, p-AMPK, nuclear TFEB, Beclin1, and LC3-II (all P < 0.05), while the expression of LAMP2 protein significantly decreased (P < 0.05). These results suggest that HR significantly affects the lysosome-autophagy pathway, primarily characterized by excessive activation of the mTOR signaling pathway, lysosomal dysfunction, and blocked autophagic flux. However, upregulation of lysosomal function can alleviate HR-induced autophagosome accumulation.
Upregulation of Lysosomal Function Reduces HR-Induced Autophagosome Accumulation. (A) Western blot analysis of related protein bands in myocardial cells from each group. The samples derive from the same experiment and that gels/blots were processed in parallel. (B-H) Quantitative analysis of the expression of various proteins in myocardial cells across different groups via Western blot, with GAPDH used as a reference for normalization, yielding the relative expression levels of target proteins. All results were repeated 3 times. *P < 0.05, **P < 0.01 compared to the Control group; #P < 0.05, ##P < 0.01 compared to the HR group3.11 Upregulation of Lysosomal Function Alleviates IR-Induced Myocardial Injury.
Upregulation of lysosomal function alleviates IR-Induced myocardial injury
To validate the role of lysosomal function in MIRI (IR) injury, we pretreated rats in the IR model with Torin1 and Bafilomycin A1. Hematoxylin and eosin (HE) staining results (Fig. 11A) showed that, compared to the Sham group, the IR group exhibited marked myocardial structural disruption, cellular edema, and fiber rupture. However, upregulation of lysosomal function significantly alleviated the tissue structural changes induced by IR. The myocardial infarction area was assessed using Evans blue/TTC staining (Fig. 11B). There were no significant differences in the dangerous regions of myocardial tissue across the groups. Compared to the Sham group, IR injury led to a myocardial infarction area of 40.0% ± 3.83%. In the IR + BafA1 group, the infarction area increased to 48.8% ± 3.64%, while in the IR + Torin1 group, the infarction area was approximately 30.1% ± 3.34%, significantly lower than the IR group (all P < 0.05). Left ventricular function was assessed using echocardiography (Fig. 11C). The results showed that, compared to the Sham group, rats in the IR group had significantly decreased left ventricular ejection fraction (LVEF) and left ventricular fractional shortening (LVFS). In contrast, the IR + Torin1 group showed a significant increase in both LVEF and LVFS compared to the IR group (all P < 0.05). The results from serum LDH and CK-MB assays (Fig. 11H, I) were consistent with these findings. These results collectively demonstrate that upregulation of lysosomal function can alleviate myocardial injury induced by IR.
Upregulation of Lysosomal Function Alleviates IR-Induced Myocardial Injury. (A) HE staining in each group. (B) Evans blue/TTC staining results, with white representing the infarct area, red representing the ischemic risk area, and blue representing normal myocardial tissue. (C, F, G) Echocardiographic analysis of myocardial function in rats from each group. (D) Quantification of the risk area/left ventricular area ratio. (E) Quantification of the infarct area/risk area ratio. (H, I) Serum LDH and CK-MB levels in rats from each group.All results were repeated 5 times. * P < 0.05 compared to the Sham group; #P < 0.05 compared to the IR group.
Discussion
Myocardial IR injury is an unavoidable clinical challenge in the treatment of myocardial infarction, with its pathological mechanisms involving multiple processes such as oxidative stress, calcium overload, inflammatory cascades, and energy metabolism disorders13,14. As the cell’s “digestive center,” lysosomes maintain intracellular homeostasis by degrading damaged organelles, misfolded proteins, and pathogens through autophagic processes15. Autophagy, as a lysosome-dependent degradation pathway, plays a critical role in myocardial cell survival by maintaining dynamic balance (i.e., autophagic flux)16. However, during IR injury, impaired lysosomal function and the resulting blockade of autophagic flux form a vicious cycle, leading to abnormal accumulation of autophagic substrates, release of cytotoxic substances, and ultimately inducing irreversible myocardial injury17. This study, through the construction of rat IR models and H9c2 cell HR models, systematically reveals the molecular mechanisms by which lysosomal homeostasis regulates autophagic flux to influence myocardial IR injury. These findings provide a theoretical basis for targeted myocardial protection strategies based on the lysosome-autophagy axis.
Autosis, a newly discovered form of non-apoptotic programmed cell death, is characterized by excessive activation of autophagy, accompanied by lysosomal membrane rupture, cytoplasmic vacuolization, and abnormal activation of the sodium-potassium pump (Na+/K+-ATPase), ultimately leading to cell death18. Autosis depends on the abnormal activation of the sodium-potassium pump, resulting in cell swelling and endoplasmic reticulum (ER) stress. Reactive oxygen species (ROS) and calcium overload may mediate this process by activating autophagy-related proteins, such as ATG7 and Beclin-119. During MIRI, ATP depletion leads to dysfunction of the sodium-potassium pump, intracellular sodium ion overload, triggering cell swelling and ER stress. Abnormal activation of the sodium-potassium pump is a key factor in myocardial cell damage. Moreover, MIRI causes an increase in intracellular sodium ion concentration, leading to calcium overload, which results in depolarization of the cell membrane and cellular dysfunction. Studies have shown that abnormal activation of the sodium-potassium pump not only affects the electrophysiological properties of myocardial cells but also exacerbates myocardial injury through its impact on autophagy. For instance, inhibition of the sodium-potassium pump can alleviate MIRI-induced cell death, which is closely related to the regulation of autophagy20. Additionally, ROS and calcium overload promote excessive autophagosome formation by activating ATG7 and Beclin-1, while lysosomal dysfunction leads to collapse of autophagic flux. For example, the expression and activity of autophagy-related proteins (e.g., LC3, Beclin-1) are significantly upregulated, affecting myocardial cell survival and death21. Interestingly, some studies have shown that moderate use of TAT-Beclin1 can activate autophagy in myocardial cells, clearing damaged organelles and proteins, thus reducing MIRI injury. However, excessive use of TAT-Beclin1 may worsen the injury due to excessive autophagic activation, which can lead to autophagic cell death22. This effect is closely related to increased autophagic flux. When autophagic activity is too strong, the metabolic balance within the cell is disrupted, leading to excessive degradation of organelles and proteins, which may eventually drive myocardial cells into a state of programmed cell death21. Therefore, regulating the expression and activity of autophagy-related proteins and maintaining autophagic balance are crucial for mitigating myocardial IR injury. Our experimental results also support this, showing that inhibition of autophagy (e.g., using 3-MA) can reduce myocardial cell damage and IR-induced myocardial tissue structural disruption, while reducing infarction area, whereas upregulation of autophagy (e.g., using TAT-Beclin1) leads to further cell death.
The alteration of lysosomal acidification is a critical change during the IR process. Under normal conditions, the acidic environment of lysosomes primarily relies on the function of V-ATPase (Vacuolar-type H+-ATPase), which transports protons (H+) to maintain the low pH within the lysosome23. The proper acidic environment of lysosomes is essential for autophagy, as it allows for the effective degradation of cellular waste and damaged organelles24. However, in MIRI, abnormal lysosomal acidification leads to dysfunction, thereby impairing the effectiveness of autophagy25. Specifically, reactive oxygen species (ROS) generated after ischemia damage the lysosomal membrane, inhibiting its acidification process. This inhibition prevents the fusion of autophagosomes with lysosomes, causing a blockage of autophagic flux. This blockage not only results in the accumulation of damaged materials within the cell but also exacerbates myocardial cell death, further intensifying myocardial injury24.
Lysosomal acidification is regulated by several signaling pathways that play a vital role during the IR process. For instance, the mTOR/AMPK (Mammalian target of rapamycin, mTOR; Adenosine 5’-monophosphate (AMP)-activated protein kinase, AMPK) pathway is considered one of the key pathways in regulating autophagy and lysosomal function. Inhibition of mTOR can activate the AMPK pathway, which responds to intracellular energy deficiency and nutrient shortage by activating autophagy and improving lysosomal acidification26,27. Our results confirm this mechanism. Torin1, an mTOR inhibitor, upregulates lysosomal function, and following HR treatment, we observed a significant restoration of autophagic flux and a marked increase in lysosome-associated protein expression (Fig. 10). Specifically, upregulation of lysosomal function significantly enhanced the acidification capacity of lysosomes (Fig. 10F-G). Therefore, restoring the normal acidic state of lysosomes may serve as a potential strategy for treating IR injury.
Additionally, during MIRI, lysosomal membrane damage represents another significant pathological change, characterized by the loss of membrane integrity and changes in membrane proteins. Studies have shown that ischemia and reperfusion induce the production of large amounts of ROS, which can directly attack cellular membranes, including lysosomal membranes, leading to membrane rupture and functional impairment28. In MIRI models, oxidative stress not only increases ROS generation but also causes intracellular calcium overload, further exacerbating lysosomal membrane damage29,30. Furthermore, oxidative stress activates various signaling pathways, such as NF-κB (Nuclear factor kappa-B) and MAPK (Mitogen-activated protein kinase), which promote inflammatory responses and apoptosis, thereby intensifying myocardial cell damage31. In addition, research by Ye et al.29 has shown that during MIRI, the expression of various membrane proteins on the lysosomal membrane (e.g., LAMP1 and LAMP2) is significantly reduced, directly impacting lysosomal function and stability. Our study also found similar results. Deng et al.32 confirmed that changes in membrane proteins not only result in decreased lysosomal enzymatic activity but may also obstruct the fusion of lysosomes with autophagosomes, impairing intracellular material metabolism and waste clearance. Additionally, oxidative modifications and aggregation of membrane proteins can reduce membrane fluidity, further aggravating membrane dysfunction. These changes not only affect myocardial cell survival but may also disrupt intracellular homeostasis, promoting cell death. Therefore, alterations and dysfunctions in membrane proteins play a crucial role in MIRI, and understanding these mechanisms may aid in the development of novel therapeutic strategies for protecting myocardial cells.
Lysosomal biogenesis is precisely regulated by the transcription factor TFEB, a key regulator of lysosomal and autophagy-related gene expression. In MIRI, TFEB translocates to the nucleus, promoting the expression of genes related to autophagy and lysosomal function, thereby enhancing the cell’s ability to adapt to damage33. Research by Yang et al.34 has shown that TFEB activation is closely linked to the AMPK-mTOR signaling pathway. AMPK activation inhibits mTOR activity, leading to the nuclear translocation of TFEB and its functional promotion. Furthermore, post-transcriptional modifications of TFEB, such as acetylation and lactylation, significantly impact its function by enhancing its stability and activity, thereby promoting lysosomal formation and function35,36. TFEB not only regulates lysosomal biogenesis but also interacts with cellular metabolic status and environmental stress responses to maintain cellular homeostasis. Studies have found that TFEB activation significantly improves myocardial cell function and promotes heart regeneration and repair. In MIRI models, TFEB enhances cardiac function by promoting autophagy and lysosomal biogenesis, improving myocardial cell metabolism, and thus enhancing both systolic and diastolic function of the heart37. For instance, Exendin-4, a GLP-1 (glucagon-like peptide-1) analog, improves heart function by promoting TFEB nuclear translocation, restoring autophagic flux, reducing oxidative stress, and ultimately improving cardiac function during MIRI33. Research by Dong et al.21 also confirmed that restoring TFEB function could help improve autophagic flux and alleviate myocardial cell injury. Therefore, TFEB not only plays a role in myocardial cell survival but also significantly contributes to the recovery of myocardial function, making it a potential therapeutic target.
The limitations of this study mainly lie in the small sample size and the lack of clinical data. Although we used animal models and cell experiments to investigate the effects of IR on myocardial cells, in vitro cell models and animal models cannot fully replicate the pathophysiological environment of human IR. Moreover, the study did not deeply explore the dynamic changes in autophagy at different time points and their impact on cellular function, which may have limited our comprehensive understanding of the interactions between autophagy and lysosomal function. Finally, this study did not clarify how the repair of lysosomal function affects downstream death signals, such as Caspase-3 and MLKL (Mixed lineage kinase domain-like), which requires validation through proteomics and gene editing techniques. Therefore, future research should focus on increasing the sample size and incorporating clinical validation to better reveal the relationship between autophagy and myocardial injury.
In summary, this study elucidates the effects of hypoxia and reoxygenation on myocardial cell autophagy and lysosomal function, highlighting the complex role of autophagy in myocardial IR injury. By regulating autophagy and lysosomal function, we found that myocardial cell damage could be significantly alleviated. These findings provide a new theoretical foundation for the treatment of cardiovascular diseases, and future studies should further explore the dynamic changes in autophagy and lysosomal function and their potential applications in myocardial protection.
Conclusion
Based on the above, the following conclusions can be drawn:
-
1.
During the occurrence of MIRI, autophagy levels progressively increase, while lysosomal function deteriorates progressively, indicating that autophagic flux is obstructed, leading to the accumulation of pathological autophagic vesicles.
-
2.
Inhibiting cellular autophagy can significantly alleviate HR-induced myocardial cell injury and overall myocardial injury from IR by reducing the aggregation of autophagic vesicles.
-
3.
Upregulating lysosomal function can restore autophagic flux by reducing the accumulation of autophagic vesicles, thereby mitigating HR-induced myocardial cell damage and overall IR injury. This highlights the core regulatory role of lysosomal homeostasis in autophagic flux.
Data availability
The datasets generated during and/or analyzed during the current study are available from the corresponding author on reasonable request.
References
Wang, Y. et al. Mmp 9-Instructed assembly of Bfgf nanofibers in ischemic myocardium to promote heart repair. Theranostics 12, 7237–7249 (2022).
Galeone, A., Grano, M. & Brunetti, G. Tumor necrosis factor family members and myocardial Ischemia-Reperfusion injury: state of the Art and therapeutic implications. Int J. Mol. Sci 24(5), (2023).
Pagliaro, P. & Penna, C. Inhibitors of Nlrp3 Inflammasome in Ischemic Heart Disease: Focus On Functional and Redox Aspects. Antioxidants. 12, (2023).
Zhen, Y. & Stenmark, H. Autophagosome Biogenesis Cells 12(4),668 (2023).
Abulikemu, A. et al. Lysosomal Impairment-Mediated autophagy dysfunction responsible for the vascular endothelial apoptosis caused by silica nanoparticle via Ros/Parp1/Aif signaling pathway. Environ. Pollut. 304, 119202 (2022).
Wen, L. et al. Tanshinoneⅱa inhibits excessive autophagy and protects myocardium against Ischemia/Reperfusion injury via 14-3-3Eta/Akt/Beclin1 pathway. Eur. J. Pharmacol. 954, 175865 (2023).
Chen, X. et al. Paeoniflorin ameliorates reperfusion injury in H9C2 cells through Sirt1-Pink1/Parkin-Mediated mitochondrial autophagy. Mol. Immunol. 177, 32–43 (2025).
Chi, C., Riching, A. S. & Song, K. Lysosomal abnormalities in cardiovascular disease. Int J. Mol. Sci 21(3), (2020).
Liu, D. et al. Cellular Fadd-Like Il-1Beta-Converting Enzyme-Inhibitory protein attenuates myocardial Ischemia/Reperfusion injury via suppressing apoptosis and autophagy simultaneously. Nutr. Metab. Carbiovasc Dis. 31, 1916–1928 (2021).
Li, Y. Z. et al. Cflip(L) alleviates myocardial Ischemia-Reperfusion injury by inhibiting Endoplasmic reticulum stress. Cardiovasc. Drugs Ther. 37, 225–238 (2023).
Zhang, D. et al. Cflip(L) alleviates myocardial Ischemia-Reperfusion injury by regulating pyroptosis. Cell. Biol. Int. 48, 60–75 (2024).
Yang, Y. et al. Neocryptotanshinone protects against myocardial Ischemia-Reperfusion injury by promoting autolysosome degradation of protein aggregates via the Erk1/2-Nrf2-Lamp2 pathway. Phytomedicine 110, 154625 (2023).
Wang, R. et al. Saponins in Chinese herbal medicine exerts protection in myocardial Ischemia-Reperfusion injury: possible mechanism and target analysis. Front. Pharmacol. 11, 570867 (2020).
Chen, J. et al. Panax ginseng against myocardial Ischemia/Reperfusion injury: A review of preclinical evidence and potential mechanisms. J. Ethnopharmacol. 300, 115715 (2023).
Tabata, K., Saeki, M., Yoshimori, T. & Hamasaki, M. How cells recognize and remove the perforated lysosome. Autophagy 19, 1869–1871 (2023).
Wu, X., Liu, Z., Yu, X. Y., Xu, S. & Luo, J. Autophagy and cardiac diseases: therapeutic potential of natural products. Med. Res. Rev. 41, 314–341 (2021).
Kaminska, D. & Skrzycki, M. Lipid Droplets, Autophagy, and Er stress as key (Survival) pathways during Ischemia-Reperfusion of transplanted grafts. Cell. Biol. Int. 48, 253–279 (2024).
Yang, X. et al. Autosis: A new form of cell death in myocardial Ischemia-Reperfusion injury. Mol. Cell. Biochem. 480, 91–101 (2025).
Liu, Y. & Levine, B. Autosis and autophagic cell death: the dark side of autophagy. Cell. Death Differ. 22, 367–376 (2015).
Huang, G. et al. Pcsk9 Inhibition protects against myocardial Ischemia-Reperfusion injury via suppressing autophagy. Microvasc Res. 142, 104371 (2022).
Dong, Q. et al. Phytochemicals targeting mitophagy to treat heart diseases: retrospective insights and prospective directions. Phytother Res 39(3),1592-1614 (2025).
Nah, J. et al. Upregulation of Rubicon promotes autosis during myocardial Ischemia/Reperfusion injury. J. Clin. Invest. 130, 2978–2991 (2020).
Wang, Y. et al. Role of Tfeb in autophagic modulation of ischemia reperfusion injury in mice kidney and protection by urolithin a. Food Chem. Toxicol. 131, 110591 (2019).
Sui, Z., Wang, M. M., Xing, Y., Qi, J. & Wang, W. Targeting Mcoln1/Trpml1 channels to protect against Ischemia-Reperfusion injury by restoring the inhibited autophagic flux in cardiomyocytes. Autophagy 18, 3053–3055 (2022).
Kim, Y. C. et al. Rag Gtpases are cardioprotective by regulating lysosomal function. Nat. Commun. 5, 4241 (2014).
Lo, C. H. & Zeng, J. Defective lysosomal acidification: A new prognostic marker and therapeutic target for neurodegenerative diseases. Transl Neurodegener. 12, 29 (2023).
Liu, Y. et al. Prosapogenin a induces Gsdme-Dependent pyroptosis of anaplastic thyroid cancer through vacuolar Atpase Activation-Mediated lysosomal Over-Acidification. Cell. Death Dis. 15, 586 (2024).
Deng, W. et al. Mild therapeutic hypothermia upregulates the O-Glcnacylation level of Cox10 to alleviate mitochondrial damage induced by myocardial Ischemia-Reperfusion injury. J. Transl Med. 22, 489 (2024).
Ye, J. et al. Ginsenoside re attenuates myocardial Ischemia/Reperfusion induced ferroptosis via Mir-144-3P/Slc7a11. Phytomedicine 113, 154681 (2023).
Nager, M. et al. Mitophagy is induced in human engineered heart tissue after simulated ischemia and reperfusion. J Cell. Sci 138(9) (2025).
Kitazume-Taneike, R. et al. Ablation of Toll-Like receptor 9 attenuates myocardial Ischemia/Reperfusion injury in mice. Biochem. Biophys. Res. Commun. 515, 442–447 (2019).
Du, J., Li, Y. & Zhao, W. Autophagy and myocardial ischemia. Adv. Exp. Med. Biol. 1207, 217–222 (2020).
He, W. et al. Exendin-4 alleviates myocardial ischemia reperfusion injury by enhancing autophagy through promoting nuclear translocation of Tfeb. Exp. Cell. Res. 423, 113469 (2023).
Yang, Z. J. et al. Lactate contributes to remote ischemic Preconditioning-Mediated protection against myocardial ischemia reperfusion injury by facilitating autophagy via the Amp-Activated protein Kinase-Mammalian target of Rapamycin-Transcription factor Eb-Connexin 43 axis. Am. J. Pathol. 194, 1857–1878 (2024).
Huang, Y. et al. Lactylation stabilizes Tfeb to elevate autophagy and lysosomal activity. J Cell. Biol 223(11), (2024).
Li, T. et al. Tfeb acetylation promotes lysosome biogenesis and ameliorates alzheimer’s Disease-Relevant phenotypes in mice. J. Biol. Chem. 298, 102649 (2022).
Wang, N. et al. Electroacupuncture pretreatment mitigates myocardial Ischemia/Reperfusion injury via Xbp1/Grp78/Akt pathway. Front. Cardiovasc. Med. 8, 629547 (2021).
Acknowledgements
We would like to express our gratitude to peer reviewers for their opinions and suggestions.
Funding
This work was supported by grant from the National Natural Science Foundation of China (No. 82170260). Hubei Provincial Science and Technology Planning Project (No.2024BSB018).
Author information
Authors and Affiliations
Contributions
YL, Yfang L, DL and HW conceived and designed the paper; GZ, DZ, YX and Xli H performed research; YL, XTingY, TZ wrote the paper; HW and SlinZ supervised the work and did the critical appraisal.
Corresponding authors
Ethics declarations
Competing interests
The authors declare no competing interests.
Ethical statement
A review and approval of this animal study were conducted by the Ethics Committee of the Animal Experimental Center of China Three Gorges University (2025070 H). We confirm that all experiments were performed in accordance with relevant named guidelines and regulations. We confirm that the authors complied with the ARRIVE guidelines.
Additional information
Publisher’s note
Springer Nature remains neutral with regard to jurisdictional claims in published maps and institutional affiliations.
Supplementary Information
Below is the link to the electronic supplementary material.
Rights and permissions
Open Access This article is licensed under a Creative Commons Attribution-NonCommercial-NoDerivatives 4.0 International License, which permits any non-commercial use, sharing, distribution and reproduction in any medium or format, as long as you give appropriate credit to the original author(s) and the source, provide a link to the Creative Commons licence, and indicate if you modified the licensed material. You do not have permission under this licence to share adapted material derived from this article or parts of it. The images or other third party material in this article are included in the article’s Creative Commons licence, unless indicated otherwise in a credit line to the material. If material is not included in the article’s Creative Commons licence and your intended use is not permitted by statutory regulation or exceeds the permitted use, you will need to obtain permission directly from the copyright holder. To view a copy of this licence, visit http://creativecommons.org/licenses/by-nc-nd/4.0/.
About this article
Cite this article
Li, Y., Liu, Y., Wu, H. et al. Lysosomal homeostasis regulates myocardial ischemia-reperfusion injury through autophagy pathway. Sci Rep 15, 36952 (2025). https://doi.org/10.1038/s41598-025-20853-6
Received:
Accepted:
Published:
Version of record:
DOI: https://doi.org/10.1038/s41598-025-20853-6










