Fig. 9
From: Lysosomal homeostasis regulates myocardial ischemia-reperfusion injury through autophagy pathway

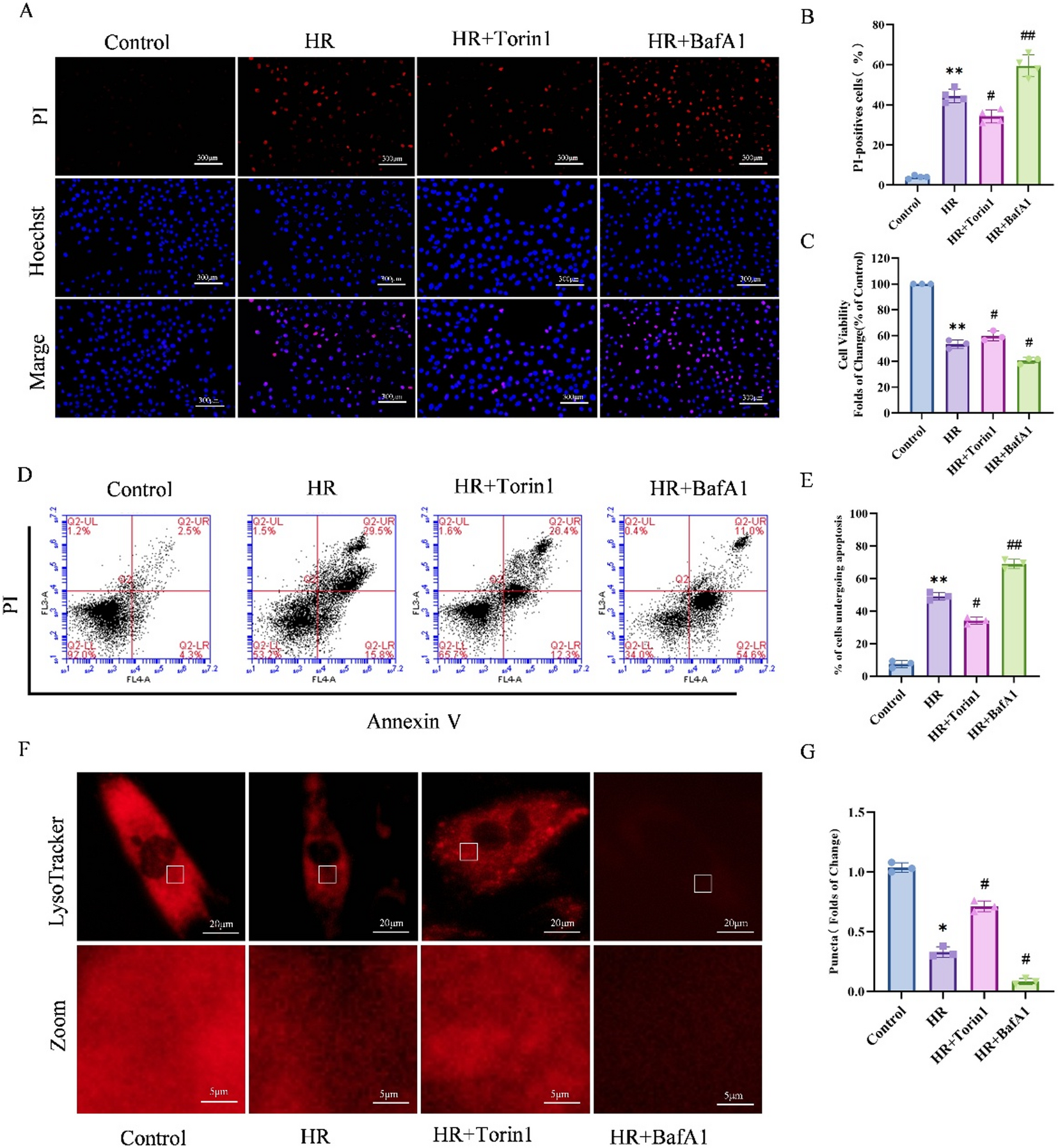
Upregulation of Lysosomal Function Alleviates HR-Induced Myocardial Cell Injury (A, B) Hoechst/PI staining was used to detect changes in myocardial cell necrosis rate across groups. (C) CCK-8 assay to assess myocardial cell viability in each group. (D, E) Annexin V/PI double staining and flow cytometric analysis of the effect of different treatments on H9c2 cell necrosis. (F, G) LysoTracker Red DND-99 staining of myocardial cells to assess lysosomal activity. All results were repeated 3 times. *P < 0.05, **P < 0.01 compared to the Control group; #P < 0.05, ##P < 0.01 compared to the HR group.