Abstract
Water, an essential element for rainwater harvesting (RWH), plays a pivotal role in addressing water scarcity and enhancing community resilience. This study conducted a comprehensive analysis of water storage in the Pothowar region, which spans approximately 23,204 square kilometers across five districts: Islamabad, Rawalpindi, Chakwal, Attock, and Jhelum. The objective was to assess the availability, demand, and utilization of water reservoirs using GIS technology to identify potential storage sites. The study utilized advanced tools, starting with the acquisition of a 12.5 m Digital Elevation Model (DEM) from ALOS PALSAR, followed by data refinement using the Fill tool. Flow direction analysis and watershed delineation in ArcGIS 10.8.2 revealed 6,508 sub-watersheds and outlets. An Analytical Hierarchy Process (AHP) model was employed to assign weights to factors such as soil, land use, rainfall, stream order, drainage density, and slope, enabling the classification of suitability classes. The results indicated that 41% of the region was classified as moderately suitable, with 3.79% rated as very highly suitable, 44.81% as highly suitable, and 10.40% as not suitable. Specific mini dam sites were proposed based on suitability, with 121 outlets classified as very highly suitable, 3,655 as highly suitable, 2,188 as moderately suitable, and 690 as not suitable. This comprehensive analysis enhances the understanding of the region’s hydrological dynamics, supporting informed decision-making for sustainable water resource management aligned with both developmental and environmental objectives. By combining advanced geospatial tools and a collaborative approach, this study offers a cutting-edge framework for regional water resource management.
Introduction
Water is a vital natural resource for all life on Earth and is crucial to human growth in the socioeconomic sphere. Growing populations, shifting climatic patterns, rising global temperatures, and frequent droughts put more pressure on finite water supplies Chiew et al.1 Herrera-Pantoja and Hiscock2. The UN General Assembly recognized the importance of water conservation initiatives and in late 2003 passed a resolution declaring the years 2005 to 2015 as the international Decade for Action-Water life Assembly3.
The strain on water resources is being exacerbated by climate change in conjunction with rising water demands due to urban and agricultural expansion. Based on projections, it is estimated that by 2020, around 250 million people in Africa may experience increased levels of water stress. This could result in yield losses of up to 50% in specific locations and pose serious risks to agricultural productivity and food availability Change et al.4. Globally, precipitation has changed due to climate change in terms of both volume and seasonal patterns as well as year-to-year variability Easterling et al.5. These changes in the distribution of rainfall will be most noticeable in arid and semiarid regions Weltzin et al.6. In these areas, water availability and timing play a crucial role in regulating agricultural output Nanwal and Rajanna7, biogeochemical cycles Austin et al.8, primary productivity Huxman et al.9, and the timing of growth and reproduction Singh and Kushwaha10 Walther et al.11.
Water shortage is a persistent problem in the world’s arid and semi-arid region (ASARs), affecting both the availability of drinking water and agricultural needs. These regions, which make up about 50 million km3, or 35% of the planet’s geographical surface, are confronted with several difficulties Ziadat et al.12. In the meantime, scientists from all across the world have looked at a number of different strategies to address the water shortage Rahman13. Rainwater has long been acknowledged as an essential renewable water sources Li et al.14. If properly collected and stored, it can augment surface and groundwater deficits during times of water scarcity, improving water security to meet a variety of demands. Rainfed agriculture is the norm, but farmers face challenges from unpredictable weather and harsh environments. People in arid places have devised a variety of techniques to collect rainwater for crops and cattle due to the poor and unpredictable rainfall. Pakistan is strongly dependent on distinct seasonal monsoon precipitation. It was classified as a water-stressed nation in 2007 and has been experiencing water scarcity since 1991, with a per capita accessibility of 1000 m3 Raza et al.15. Nonetheless, the area is still susceptible to flooding hazards Zhao et al.16.
Rainwater harvesting (RWH) techniques have been widely adopted by researchers worldwide as a means of improving an area’s surface and groundwater production Weltzin et al.6: Vohland and Barry17,Ammar et al.18. The process of collecting, storing, and using rainfall runoff for agricultural and drinking uses is known as rainwater harvesting Kadam et al.19,Ammar et al.18. A number of writers, including Campisano et al.20, Basinger et al.21, Christian Amos et al.22, and Weltzin et al.6, have examined the development of RWH systems. Many climatic conditions and applications around the world have shown the effectiveness of RWH systems in conserving water, including Australia Rahman et al.23, the USA Basinger et al.21, Brazil Ghisi et al.24, the UK Ward and Butler25, Italy Campisano et al.26, West Asia and North Africa Ziadat et al.12.
There are many approaches to gain understanding of rainwater harvesting (RWH) and its possible uses, and one important tool for describing RWH buildings is geospatial technology. Studies by
De Winnaar et al.27, Jasrotia et al.28, Weerasinghe et al.29, and Mahmoud et al.30 demonstrate the critical role that this technology plays in not only locating but also conserving and monitoring rainwater harvesting sites. Furthermore, Hashim and Sayl31 and Muneer et al.32 show that GIS (Geographic Information System) and remote sensing have developed into extremely efficient methods for evaluating and managing surface and ground- water resources.
These studies highlight the value of thematic layers processed with GIS in identifying possible RWH and groundwater recharge zones. Research by Saranya and Saravanan33, Patra et al.34, Ajay Kumar et al.35, and Khudhair et al.36 shows the usefulness of such strategies. Additionally, current research has highlighted how well an integrated strategy using GIS and MCDA (Multi Criteria Decision Analysis) can simplify and precisely define water storage and recharge zones. The studies by Mohammed and Sayl37, Asgher et al.38, Jhariya et al.39, and Zahirani et al.40 all demonstrate this. By using these approaches, researchers want to improve our knowledge of RWH potential and support strategies for managing water resources in a sustainable manner, emphasized by Hashim and Sayl31 and Muneer et al.32 study.
The amalgamation of Artificial Intelligence (AI) with Remote Sensing and Geographic Information Systems (GIS) signifies a cutting-edge method for pinpointing possible locations for rainwater harvesting systems. For this purpose, it holds great promise to combine machine learning techniques like Boosted Regression Tree (BRT) Naghibi et al.41, Classification and Regression tree (CART) Dastorani et al.42, Random Forest (RF) Sarvani et al.43, WOE Tahmassebipoor et al.44, and Support Vector Machine (SVM) Sarvani et al.43. Numerous techniques have been devised to enhance the process of choosing RWH structures.
While field surveys are still the most often used method for small regions, there are many obstacles in determining where various RWH technologies should be installed on the regional scale.
When rainwater harvesting (RWH) systems are implemented, a number of parameters are taken into account to guarantee their efficacy and efficiency. Data from satellite remote sensing is a useful instrument that provides quick and informative baseline information on characteristics including soil type, geomorphology, lineaments, and land use/cover. GIS approaches help to enable the integration of these thematic layers Selvam et al.45 and Rejani et al.46.
The main obstacles to the successful application of RWH technology include variations in precipitation patterns, drainage network features, soil properties, geological condition, vegetation cover, and land use/cover (LULC). Novel strategies and socioeconomic circumstances are also significant contributors to these challenges. For example, biophysical characteristics like slope, runoff depth, land, use soil texture, and stream order were used to find potential dam sites. These results help planners, decision-makers, and hydrologists allocate resources and create policies to alleviate water scarcity and enhance living conditions in arid areas. Analytical Hierarchy Process (AHP) using inputs such as rainfall, slope, lithology, lineament, soil texture drainage network, and LULC. The study was carried out in District Kohat, Pakistan. The findings showed that, according to AHP, about 44% of the research area was extremely suited for rainwater collection, whereas 32% was advised by WOE.
To address the problems with water resources, the Pothowar Region—which includes places like Islamabad, Rawalpindi, Chakwal Attock, and Jhelum—needs to map its storage facilities and rainwater collecting systems. The study sought to determine possible locations for the construction of reservoirs, check dam and ponds by evaluating the availability, demand, and consumption patterns of the current water resources. The research conducted a thorough assessment of rainwater harvesting capacity, including surface runoff harvesting and groundwater recharge strategies, by utilizing criteria such as LULC, drainage density, rainfall, stream order, and slope. A thorough mapping method to find and rank good sites for storage and rainwater harvesting systems was created by integrating GIS technology. In order to maximize water management in the Pothohar Region, this all-encompassing approach provides a methodical strategy that ensures sustainable water access and resilience to future water challenges.
Materials and methods
Study area
The study area (Fig. 1) includes Arid districts including Attock, Rawalpindi, Islamabad, Jehlum, and Chakwal in Punjab-Pakistan. It is located in the semi-arid Pothowar region, which spans latitude 32°10’ to 34°9’ N and longitude 71°10’ to 73°55’ E Malik et al.47. Covering 23,204 square kilometers and rising to altitudes of 150–1,100 meters, it is located on the Pothowar Plateau and is bounded to the east and west by the Jhelum and Indus rivers. With the Salt Range to the south and the Margalla Hills to the north, the topography is characterized by undulating landscapes. The average annual rainfall is between 380 and 500 mm, with the monsoon season, which runs from July to October, being the wettest time of year. The climate varies from semi-arid to sub-humid subtropical continental. Rashid and Rasul48.
Geographical location of study area (Map created using ArcGIS 10.8.2 https://www.esri.com).
The districts are known as Barani areas because much of the region’s agriculture is rainfed and is heavily dependent on rainfall due to the lack of irrigation infrastructure, with the exception of a few tube wells Rashid and Rasul48. The plateau’s topography is highly variable, with peaks, troughs, and basins. Rivers like Swan and Hao drain the plateau. The Salt Range, which starts close to the Jhelum district and stretches into the Bannu and Dera Ismail khan Districts to the south, has peaks that can reach 1,525 meters in height and an average height of roughly 671 meters. The Pothowar Plateau is known for its multicolored and culturally varied terrain. The area is home to a variety of soil types that are formed from sandstone and shale formations, including colluvial, mixed material, loess, and alluvial Aziz et al.49 and Malik et al.47. Drought is a serious danger to crop production, especially wheat, and food security in the area because the region is rainfed. Long-term drought conditions are made worse by insufficient rainfall, highlighting how susceptible the populace is to food shortages and agricultural difficulties.
Methodology
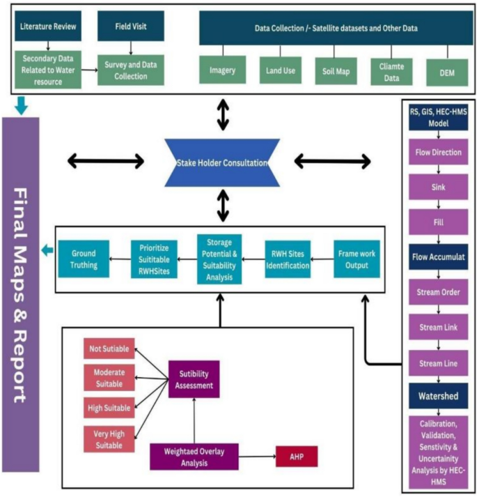
The present study employs a research methodology that is methodical and comprehensive, with the goal of comprehensively evaluating the present state of storage facilities and rainwater harvesting practices within the selected area. In addition, possible locations for rainwater collection are methodically evaluated and prioritized using the Analytical Hierarchy Process (AHP) technique. Table 1 displays the major and minor significance Selvam et al.45. Rainfall, LULC, Slope, Drainage Density, Soil Map, and Stream Order are the six main criteria shown in Fig. 2.
Conceptual flow chart of methodology.
The multi-influencing factor Eq. (1) is used to reclassify these factors based on their applicability to rainwater collection and to identify their major and secondary priority levels.
where X and Y denote significant and minor factors, respectively.
Every criterion is assigned a weight that corresponds to its respective importance. For every criterion, spatial data is collected and analyzed. Potential locations are then compared and ranked based on how well they perform across these parameters using the AHP approach. The spatial data layers are combined and analyzed using GIS, enabling the visualization and spatial analysis of the results. With the use of this methodical approach, policymakers can identify priority areas for rainwater gathering, contributing to the Pothowar Region’s sustainable water management and increased resilience to climatic variability.
Datasets
Several datasets, which are enumerated in Table 2, were employed to thoroughly evaluate the appropriateness of possible locations for rainwater collection. These datasets contain rainfall data from meteorological records, digital elevation model for slope analysis, high resolution satellite images for classifying land use and cover, hydrological data for drainage density estimates, and geographic datasets for determining stream order. The amalgamation of these heterogeneous datasets facilitates a multifaceted evaluation, integrating meteorological, topographical, and hydrological aspects to pinpoint the most advantageous sites for the installation of rainwater harvesting infrastructure.
Data acquisition and processing
The collecting and preprocessing of Sentinel-2 Analysis Ready Data (ARD) comprised stages to guarantee precise and functional satellite imagery with a spatial resolution of 10m. The first step in obtaining ARD was gaining access to the information from the Copernicus Open Access Hub. Following acquisition, processing was done to produce Level-2A deliverables, which included geometric corrections, cloud masking, and atmospheric correction. Through the reduction of cloud cover and atmospheric interference, these adjustments improved the quality of the images. Radiometric normalization was then used to guarantee uniformity between scenes and dates. For Sentinel-2 ARD data to be dependable and comparable, preprocessing was essential. This allowed for efficient monitoring of changes in land cover, agricultural practices, and environmental research. Mosaicking and projection were post processing processes used to create a unified and standardized dataset.
The results of this study were obtained by the acquisition of ALOS PALSAR 12.5 m DEM datasets. First, due to its wider swath coverage and superior resolution, a DEM from ALOS PALSAR 12.5m resolution was employed for analysis. The PALSAR (Phased Array L-band Synthetic Aperture Radar) sensor is part of the ALOS (Advanced Land Observing Satellite) mission. Data from ALOS PALSAR is usually available with a resolution of 12.5 meters.
Hydrology analysis
The direction of water flow at each grid cell was indicated by the flow direction grid that was created from the DEM using the D-8 rule. The flow direction grid was then used to create a flow accumulation grid, which collected flow from upstream cells for stream ordering analysis. Stream segments within the study area were defined by applying flow accumulation criteria to get a threshold value of 300 m. The Strahler method (1–8) was used in the stream ordering procedure to assign numerical values to stream segments according to tributary hierarchy. Using GIS tools, segmentation of the indicated stream cells was carried out starting upstream from the discharge point. This hierarchical structure supports watershed management and conservation initiatives by assisting in the classification of rivers and hydrological analysis.
Analytical hierarchy process (AHP)
According to Arumugam et al.50, the Analytical Hierarchy Process (AHP) is quite useful for identifying ground water potential zones. According to Kiker et al.51, AHP is a well-known multicriteria decision-making technique that is essential for creating hierarchical structures of criteria and sub-criteria and giving weights to each component in decision-making processes. According to Miller et al., AHP makes complex decision-making simpler by enabling the quantification of criterion relevance through pairwise comparisons. Using a scale of 1–9 for pairwise comparisons, AHP calculates weights via eigenvalues and eigenvectors to ascertain the relative importance of criteria Feizizadeh et al.52. AHP also evaluates consistency using the consistency ratio (CR), which guarantees the validity of the decision-making procedure, as highlighted in Eq. (2).
The Eq. (2) is representing consistency relationship where CI denotes consistency index and RI indicates random index. Table 3 shows the scale of importance for pairwise comparison. The consistency connection evaluates logical inconsistencies in the decision maker’s or judgements’ decisions and makes it easier to determine possible events. Chen et al.53. According to Park et al.54 and Saaty55, it depicts the likelihood that the matrix judgements were created at random. The Consistency Index and Random Index are the primary determinants of the CR.
Equation (3) shows the Consistency Index (CI) where n represents the matrix’s order and λ is the principle or highest eigen vector of the computed matrix.
Table 4 yields the RI value Pramanik56, which corresponds to the matrix dimension. A consistency ratio of less than 0.10 confirms that the comparison results are acceptable. An overview detailing the key factors prepared for Analysis using the AHP is provided herein.
Slope
The topography of the area, which is expressed in terms of slope, affects the vertical movement of water that has permeated into the groundwater table. The slope value and the infiltration rate are directly correlated Abijith et al.57 in steep slopes, surface runoff movement is high and infiltration is slow; in low slope areas, runoff is low and infiltration is high. According to the criterion, the lowest weight is given to the steepest slope range because of its weak ability to permeate the soil mass, and vice versa Mogaji et al.58. Slope data were calculated in ArcGIS 10.8.2 for every grid cell of the Digital Elevation Model (DEM), with the 12.5 m spatial resolution of the DEM influencing accuracy and precision. Slopes as high as 77 degrees were found in the investigation; these slopes represented changes in elevation in relation to changes in distance at particular places was selected to calculate the slope (Fig. 3a).
Parameters used for the AHP (a) slope (b) drainage density (c) LULC (d) soil classes (e) rainfall distribution. (Map created using ArcGIS 10.8.2 https://www.esri.com).
Stream order
A systematic framework for assessing the hierarchical structure of stream networks is provided by the addition of stream order as a parameter in the Analytical Hierarchy Process (AHP) for watershed evaluation. To calculate the stream order, Arc GIS 10.8 was used. Using the Strahler technique, stream order, which ranges from 1 to 8 provides a numerical depiction of the relative significance and connection of various segments within the watershed.
Rainfall
Rainfall intensity, dispersion over space and time, and impact on groundwater potential all play a major role in determining how much groundwater recharge occurs. The generation of surface runoff is significantly influenced by the precipitation characteristics Khan et al.59. ERA-5 L rainfall data obtained from Google Earth Engine, covering the temporal range of 2012 to 2022, was used to create the rainfall map. This dataset, which has a resolution of 11,132 meters, provides comprehensive information necessary for precise rainfall estimation in the area of interest. From 2012 to 2022 (Fig. 3e), the estimated annual rainfall varied between 615 and 1325 mm. With ArcGIS 10.8.2, the resulting rainfall map was made.
Drainage density
The planimetric arrangements of streams that a drainage system carves into the surface of the ground is known as the drainage pattern. On the surface of the ground, the drainage aggregates create a pattern that is tailored to lithological, structural, and topographic constraints Change et al. (2014). A high drainage density number denotes a comparatively high stream density, which causes a storm to react quickly and increases runoff production Pal et al.60. Using the kernel density tool in ArcGIS 10.8.2, drainage density analysis was performed on the ALOS PALSAR 12.5-meter Digital Elevation Model (DEM). The values produced by this operation ranged from 0 to 8.
Soil
One of the key factors influencing how surface water percolates into the groundwater aquifer is the texture of the soil Abijith et al.57. The kind of soil has a major influence on where Rainwater Harvesting (RWH) systems intended for irrigation should be installed. It affects how well water is absorbed and distributed, which affects how well crops are hydrated Akıncı et al.61. Using on-site field surveys, soil samples were collected for characterization and curve number selection. The samples were then examined to determine the various soil classes. The curve number equation was used to determine the curve number, runoff, and possibility of soil retention. ArcGIS 10.8.2 was used to create the soil map (Fig. 3d), which was divided into seven different classes.
LULC
Surface runoff, infiltration, and evapotranspiration are hydrologic components that are greatly influenced by the kind of land cover and land utilization Pramanik56. The land use and land cover of a region are important factors in ground water recharge potentiality because they influence the type of land cover that initially allows water to enter the aquifer following a rainfall event Nag et al.62. Using the Support Vector Machine (SVM) technique, the Land Use and Land Cover (LULC) map (Fig. 3c) was created from Sentinel-2 Analysis Ready Data (ARD) in ArcGIS 10.8.2.
Results
The Pothowar Region’s mapping of storage facilities and rainfall harvesting (RWH) systems provided extensive insights into local water management practices. With the aid of geographic Information system (GIS) methods, we were able to recognize and define different kinds of water storage facilities.
Watershed delineation
The Pothowar region, which covers five districts (Islamabad, Rawalpindi, Attock, Jhelum, and Chakwal) and an area of about 23,204 square kilometers, was the focus of a thorough watershed investigation and the identification of possible locations for rainwater collection. Hydrological techniques were used to refine study results using Digital Elevation Model (DEM) data with a spatial resolution of 12.5 m, which was obtained from the ALOS PALSAR website of the Alaska Satellite Facility, as indicated in Fig. 4a. By removing depressions and guaranteeing a realistic depiction of the terrain, the Fill tool used to the DEM helped create a more accurate representation of terrain, which is essential for hydrological study. A detailed analysis of the DEM was carried out to evaluate topographical elements affecting the direction of water flow in the area. The results were graphically displayed on maps using a numerical coding technique frequently used in hydrological modeling and GIS. This coding technique provided a thorough picture of flow patterns inside the districts by assigning values, such as 1, 2, 4, 8, 16, 32, 64, and 128 to geographic directions or combinations thereof. Figure 4b shows that a value of 1 suggests a flow in the east, a value of 2 indicates a flow in the northeast, a value of 4 indicates a flow in the north, and so on. In Fig. 4c, the study shows 6,508 carefully placed pour stations along the stream network. These points are crucial for comprehending the locations of water discharge within the watershed. Based on precise parameters, such as the locations of the watershed’s outflow sites and the lowest places along its border, these pour points were included. As seen in Fig. 4d, which corresponds to the districts of Islamabad, Rawalpindi, Attock, Jhelum, and Chakwal, the analysis identified six separate basins: Bunha, Haro, Kahan, Kanchi, Rashi, and Soan, with the Soan basin being the largest. Basin streams, rivers, and associated district boundaries were identified by examining flow direction obtained from the DEM data, which allowed for a thorough evaluation of the region’s topographical and hydrological features.
Hydrological Analysis (a) DEM (b) Flow directions (c) Pour points (d) Major Basins (e) Sub watersheds. (Map created using ArcGIS 10.8.2 https://www.esri.com ).
In addition, sub-watersheds were drawn in the Pothowar region, showing how large hydrological domains were divided into smaller drainage basins, as seen in Fig. 4e. By precisely defining the limits of the watershed, this segmentation—achieved through a methodical procedure that employed flow direction data and well-placed pour points—improved our understanding of the patterns of water transport and distribution. Every watershed that has been discovered functions as a separate entity, with surface water converging towards a focal point, like a river or lake.
Surface runoff movement
In order to graphically depict the intricate hydrological dynamics of the Pothowar region, our research made use of cutting-edge GIS methods. After thorough examination, we reveal an extensive network of streams spanning 76,495.99 kilometers and 266,847 distinct streams. We precisely calculate surface runoff with a defined threshold of 100 by using specialized GIS techniques such as stream network design, linking, and ordering tools, allowing targeted investigation of locations with substantial runoff potential. Streams are color-coded systematically in our cartographic representation, which is shown in Fig. 5.
Water Movement Pattern of Pothowar Region, Pakistan. (Map created using ArcGIS 10.8.2 https://www.esri.com).
The darker hues highlight 8th -order streams, which is suggestive of their important importance in the hydrological framework of the region. Conversely, paler colors indicate the smaller basins created by streams of the first through third order. We provide a thorough grasp of the hydrology of the Pothowar region by focusing our analytical attention on streams that are between the fourth and eighth orders.
The Map of the Location of the Weather Station in the Pothowar region, Fig. 6, shows where weather stations are located strategically to provide essential meteorological data for the region. Every station is prominently shown and identified on the map, acting as a key location for gathering meteorological data. Comprehensive studies of the region’s precipitation pattern, temperature fluctuations, and climatic trends are made easier with the use of this data.
Weather Stations (Map created using ArcGIS 10.8.2 https://www.esri.com ).
These weather stations’ strategic placement improves the area’s ability to forecast weather patterns, which helps several industries, including environmental management, agriculture, and disaster preparedness. Furthermore, the addition of datasets related to roads, motorways, and highways enhances the usefulness of the map by offering a more comprehensive framework for comprehending environmental elements that could affect travel and the development of infrastructure in certain regions. The area of every sub-watershed is calculated using the ArcGIS 10.8.2 software. Table 5 shows the average rainfall. The sub-watershed area and the average yearly rainfall are multiplied to find the maximum runoff catchment areas. After that, evapotranspiration and storage changes are taken into consideration when calculating the net runoff values (MAF) for each district using observed precipitation data. This meticulous methodology offers a scientific comprehension of the water resources in every area, facilitating well-informed decision-making for the management of water resources. The findings of a hydrological analysis customized to the unique features of the Pothowar region are shown in Figs. 7 and 8.
Surface Runoff in Pothowar (Map created using ArcGIS 10.8.2 https://www.esri.com ).
Net Runoff in Pothowar (Map created using ArcGIS 10.8.2 https://www.esri.com ).
Mapping existing water features
A complex network of water reservoirs is formed by 58 strategically placed small dams in the Pothowar region, as shown in Fig. 9a. This dataset, which comes from the Pothowar Irrigation Department, offers comprehensive details on these dams, which are essential for customized storage options meeting the demands of homes, farms, and livestock. These small dams, seen in Fig. 9b, are crucial components of water infrastructure because they store water for use in agriculture, livestock, and human consumption, among other uses.
Existing water reservoirs in Pothowar region (a) Small Dams (b) Mini Dams (c) Other reservoirs/Farm ponds. (Map created using ArcGIS 10.8.2 https://www.esri.com).
These reservoirs, which are positioned strategically throughout the landscape, greatly increase agricultural output and create a reliable source of water. Using 10-meter resolution imagery from Sentinel-2 Dynamic World V1 obtained through Google Earth Engine, these reservoirs are clearly defined, high lighting their strategic location based on stream orders between 4 and 8, as seen in Fig. 9c. Sentinel-2 10m datasets and high resolution elevation data combined improve our knowledge of the local terrain, making it possible to precisely identify and map the reservoirs that are vital to effective water management. The accurate identification and characterization of water reservoirs is made possible by the use of cutting-edge satellite imagery and geospatial analysis tools like Google Earth Engine, which greatly aids in the accomplishment of sustainable development objectives in the area.
Potential sites for rainwater harvesting
Using a large dataset, an AHP map has been precisely created to pinpoint possible locations for rainwater collection in the Pothowar Region of Pakistan. This dataset includes important variables like LULC, Drainage Density, Rainfall, Soil, Stream Order, and Slope. Each variable is given a weighted influence of 20 percent, indicating its importance in identifying appropriate places. Stakeholders can use the resulting AHP map as a tactical tool to identify the best locations for rainwater harvesting systems in the area.
The map provides a nuanced perspective by giving equal weight to numerous spatial elements, which helps with informed decision making for sustainable management of water resources. The AHP Map studies have led to the stratification of the Pothohar Region into four distinct suitability categories, as shown in Fig. 10. Table 6 shows AHP areas and outlets. About 10.40% of the area is categorized as “Not Suitable,” denoting unfavorable circumstances primarily brought on by urbanization.
Analytical Hierarchy Process Map, Pothowar Region, Pakistan. (Map created using ArcGIS 10.8.2 https://www.esri.com).
Furthermore, 41% of the region is classified as “Moderate Suitable,” indicating that careful planning might make rainwater collecting a respectable possibility. Significantly, 44.81% of the area is classified as “High Suitable,” suggesting a strong future for rainwater collecting due to ideal drainage density, higher rainfall, favorable land use, raised stream patterns, and appropriate slopes.
Finally, the “Very High Suitable” group, which makes up 3.79% of the overall area, has a tiny but noteworthy section. These sites provide ideal circumstances for sustainable water resource management projects, making them excellent places to start rainwater gathering operations.
Pothowar region’s proposed mini dams are categorized according to their suitability for collecting rainwater, and each category is associated with a specified number of outlets. Of these, the 121 exits are found in the extremely well-suited mini dams shown in Fig. 11, which are ideal for collecting rainwater. By comparison, the small dams listed in Fig. 12 as extremely suited had a total of 3655 exits, which is a significant amount. Furthermore, small dams classified as rather acceptable. Figure 13 yield 2188 outlets, but those classified as unsuitable Fig. 14 yield 690 outlets for rainwater gathering.
Delineated proposed very highly suitable mini dams/pond. (Map created using ArcGIS 10.8.2 https://www.esri.com).
Delineated proposed highly suitable mini dam/ponds. (Map created using ArcGIS 10.8.2 https://www.esri.com).
Delineated Proposed Medium Suitable Mini dams/ponds. (Map created using ArcGIS 10.8.2 https://www.esri.com).
Delineated Proposed Not Suitable Mini dams/ponds. (Map created using ArcGIS 10.8.2 https://www.esri.com).
With its tiered classification system, rainwater collecting capabilities in the region are comprehensively outlined, offering useful assistance for targeted and strategic decision-making processes. Through the process of classifying small dams according to their capacity to collect rainwater, stakeholders can more efficiently assign resources and set priorities for the adoption of sustainable water management methods in the Pothowar Region.
Statistical analysis of field survey for RWH
A thorough field survey was conducted in the Pothowar region, with the primary goal of identifying suitable sites for Rainwater Harvesting (RWH). The survey covered large areas in Chakwal, Attock, and Rawalpindi districts. Through diligent data collection and analysis (as mentioned Table 7), potential RWH implementation sites with favorable characteristics were identified. Figures 15, 16, 17, 18, 19 and 20 summarize the survey findings, which provide helpful insights into the suitability and viability of various sites for rainwater harvesting initiatives in the region.
District level distribution of surveyed dams.
Tehsil level distribution of surveyed dams.
Dam types in the region, Pothowar.
Agricultural water usage.
Irrigation system practices.
Major crops in the region, Pothowar.
Discussion
This study employs the AHP in combination with GIS tools to identify the potential sites for rainwater harvesting and water storage in the Pothowar region of the Indus Basin. The findings of this research contribute to the broader discourse on sustainable water resource management in water-scarce regions and offer valuable insights for future research and practical applications. In the context of rapid technological evolution, traditional water management strategies are no longer sufficient to meet the growing demands for water. The integration of multiple factors, including rainfall, slope, drainage density, and land use has provided deep understanding to hydrological dynamics, which is critical for effective water resource management in any region. The AHP has emerged as a widely accepted tool for complex decision-making processes in water resources planning, natural resources allocation, land selection, and agriculture land suitability63,64,65,66. It simplifies decision-making by enabling comparisons between the various criteria, facilitating more objective analysis.
The watershed delineation process was critical in understanding region’s hydrological features and application of GIS-based tools and multi-criteria decision-making (MCDM) approaches enabled a comprehensive and systematic assessment of potential RWh sites.
While AHP-based studies on agricultural land suitability in Pothowar region have been conducted, few address the challenges of water availability and the potential for RWH. Studies such as those by Shahid et al.67, Ghafoor et al.68, Ismail et al.69 have examined the impact of climate change and land use in the Soan River basin. However, they do not specifically focus on rainwater harvesting and water storage solutions. Similarly, studies like those by, Israr et al.70, Javed and Siddiqui71 employed MCDA for various management practices in Pothowar plateau but did not concentrate on site identification for water storage and harvesting. This highlights the gap in research focused on water storage assessments and potential site identification in rainfed regions such as the Pothowar. Moreover, existing literature often lacks the integration of multiple spatial layers necessary for effective decision-making in such diverse environments.
The precipitation data presented in Fig. 3b reveals a significant variation in rainfall, with values ranging from 615 mm to 1325 mm annually. Although rainfall is a crucial factor for rainwater harvesting, it is important to note that high-intensity rainfall over shorter durations often results in increased runoff, thereby reducing its effectiveness for infiltration72. In contrast, low intensity rainfall over longer periods generally has higher infiltration rates, making it more suitable for micro-catchmet development73. A thorough understanding of impact of rainfall on infiltration rates is crucial for refining rainwater harvesting strategies.
Slope is another critical factor influencing the success of rainwater harvesting. The study classified the region’s slope into different categories, ranging from 0° to 77°, to evaluate the suitability for water harvesting. Previous studies have suggested that flatter terrains with slopes of less than 5% are most favourable for rainwater harvesting. Our findings align with these suggestions, with the most suitable slope for rainwater harvesting in the study area identified as being between 0° and 3.3°. This highlights the importance of terrain steepness in controlling runoff and infiltration, as steeper areas generally encourage faster runoff and less infiltration, reducing their potential for storage.
The drainage density of the region was analysed to assess its effect on groundwater recharge potential. Regions with higher drainage densities, often associated with steeper terrains, exhibit lower infiltration capacities, which aligns with previous studies indicating that higher drainage densities lead to increased runoff and reduced groundwater recharge potential33. Conversely, areas with lower drainage densities are characterized by higher infiltration rates, making them more suitable for water harvesting. The classification of drainage density into five categories from extremely low to very high, reveals that areas with low drainage density are more conducive to groundwater recharge, reinforcing the importance of drainage density in suitability models for rainwater harvesting.
Land use and land cover (LULC) also play a significant role in determining the feasibility of rainwater harvesting. The study classified the region’s LULC into different categories such as built-up areas, barren land, forests, croplands, and water bodies. According to the classification, croplands make up 32.08% of the study area, followed by built-up areas at 27.68%, and forested areas at 23.69%. Croplands, grasslands, and forested areas typically offer the best conditions for water infiltration, as they have lower runoff coefficients and contribute to higher groundwater recharge57,72. Built-up areas, with their impermeable surfaces, reduce infiltration and increase stormwater runoff, making them less suitable for rainwater harvesting but more suitable for water storage. This distinction is crucial for guiding land-use planning decisions. By identifying these land-use categories, the study offers actionable insights for prioritizing areas that can optimize water management efforts.
One of the key contributions of this study is its comprehensive approach to integrating multiple hydrological and land use factors, offer a more robust framework for decision-making. The use of high-resolution 12.5 m DEM data and detailed land use mapping provides a significant advantage over other studies that have relied on more generalized datasets. This high-resolution data allows for more accurate flow direction analysis and watershed delineation, leading to a more detailed and reliable identification of potential sites for rainwater harvesting sites.
Our findings reveal that 41% of the region is moderately suitable, while 44.81% is classified as highly suitable for rainwater harvesting. The identification of 121 outlets as "very highly suitable" for mini dams provides actionable recommendations that can guide future infrastructure development in the region. These results underscore the considerable potential for implementing water storage solutions in the Pothowar region, offering promising implications for improving water security in similar regions.
Additionally, the study contributes new aspects of existing reservoirs by demonstrating that even in regions with significant rainfall, factors such as terrain steepness and land use must be considered when determining the viability of rainwater harvesting. The integrated approach is a step forward in improving the effectiveness of water resource management strategies in the region.
This research aligns with key findings from the literature, particularly those emphasizing the role of GIS-based decision-support systems in water resource management. The results support the idea that GIS-based techniques, when coupled with AHP model, offer a robust framework for addressing water scarcity. By incorporating factors such as soil type, land use, and stream order, drainage density into the suitability analysis, this study deepens the existing knowledge of critical factors that influence rainwater harvesting sites selection.
Compared to other studies in the field, this research offers a more localized and detailed analysis of water resource management in the specific context of the Pothowar region. While many studies provide general frameworks for suitability analysis, few have utilized high-resolution geospatial data or focused on such a specific geographical region. The integration of AHP with GIS is gaining widespread application across various sectors, including watershed management, farming, and soil health assessment75,Ramalho et al., 2021). Several studies in Pakistan have also demonstrated the successful application of GIS combined with AHP, such as, Jamali et al.76 who identified suitable locations for an underground reservoir in the northern Pakistan, and Shahid, et al.67, estimated runoff in Soan River basin. The integration of local dynamics and stakeholder involvement in the decision-making process further distinguishes this study from more generic approaches.
Despite its contributions, this study has some limitations. While it identifies sites with the high potential for rainwater harvesting, it does not address the long-term sustainability of these sites. Issues such as soil erosion, biodiversity impacts, and climate change impact, variation in stream flows, changes in land use over time should be considered in future research to ensure that the identified sites are not only suitable in the short term but also maintain their effectiveness over time.
Future research could refine the suitability model by incorporating climate change projections, particularly regarding rainfall patterns, extreme weather events, and stream flow changes, which may alter the long-term viability of identified sites. Additionally, incorporating socioeconomic factors such as community engagement, population density, and access to infrastructure could provide a more comprehensive understanding of the feasibility of rainwater harvesting in the region.
Conclusions
In conclusion, this study presents a detailed and systematic approach to identifying potential water storage sites in the Pothowar region, contributing new insights to the field of water resource management. By integrating GIS tools, local features, and AHP, it provides a valuable decision-support framework that can be applied not only in the Pothowar region but also in other similar regions facing water scarcity. We precisely define potential rainwater harvesting sites by incorporating various parameters such as rainfall, land use and land cover (LULC), soil characteristics, drainage density, slope, and runoff movement. Mini dams classified as highly suitable provide a significant percentage of outlets (44.81% of total area), indicating their potential to significantly contribute to rainwater harvesting efforts. Furthermore, moderately suitable mini dams cover 41.00% of the area, while those deemed unsuitable still cover 10.40%, demonstrating the diverse roles these structures play in water management strategies. Furthermore, our analysis of proposed mini dams in the region yields valuable statistics. Our findings contribute to literature and are offer valuable insights for policymakers and practitioners in water management and contribute to more resilient, sustainable water management strategies. The results not only provide actionable recommendations for the Pothowar region but also offer a transferable methodology that can be applied to other regions.
Data availability
The datasets used and/or analyzed during the current study are available from the corresponding author on reasonable request.
References
Chiew, F., Young, W., Cai, W. & Teng, J. Current drought and future hydroclimate projections in southeast Australia and implications for water resources management. Stoch. Env. Res. Risk Assess. 25, 601–612 (2011).
Herrera-Pantoja, M. & Hiscock, K. Projected impacts of climate change on water availability indicators in a semi-arid region of central Mexico. Environ. Sci. Policy 54, 81–89 (2015).
Assembly, T.G. Df11634d0c28f8ef17f3cf49d29e46638257c651. October, 1–38 (2005).
Change, I.C., et al. Impacts, adaptation and vulnerability. Part A: global and sectoral aspects. Contribution of working group II to the fifth assessment report of the intergovernmental Panel on Climate Change. 1132 (2014).
Easterling, D. R. et al. Climate extremes: Observations, modeling, and impacts. Science 289, 2068–2074 (2000).
Weltzin, J. F. et al. Assessing the response of terrestrial ecosystems to potential changes in precipitation. Bioscience 53, 941–952. https://doi.org/10.1641/0006-3568(2003)053[0941:ATROTE]2.0.CO;2 (2003).
Nanwal, R.K., Rajanna, G.A. Rainfed Agriculture. (2023). https://doi.org/10.1201/9781003364917.
Austin, A. T. et al. Water pulses and biogeochemical cycles in arid and semiarid ecosystems. Oecologia 141, 221–235 (2004).
Huxman, T. E. et al. Precipitation pulses and carbon fluxes in semiarid and arid ecosystems. Oecologia 141, 254–268 (2004).
Singh, K. P. & Kushwaha, C. P. Emerging paradigms of tree phenology in dry tropics. Curr. Sci. 89, 964–975 (2005).
Walther, G., Post, E., Convey, P., Menzel, A., Parmesan, C., Beebee, T., Fromentin, J., O.H., I., Bairlein, F. Change. 389–395 (2002).
Ziadat, F. et al. A participatory GIS approach for assessing land suitability for rainwater harvesting in an arid rangeland environment. Arid Land Res. Manag. 26, 297–311. https://doi.org/10.1080/15324982.2012.709214 (2012).
Rahman, A. Recent advances in modelling and implementation of rainwater harvesting systems towards sustainable development. Water (Switzerland) 8, 6–9. https://doi.org/10.3390/w9120959 (2017).
Li, Z., Boyle, F. & Reynolds, A. Rainwater harvesting and greywater treatment systems for domestic application in Ireland. Desalination 260, 1–8 (2010).
Raza, D. et al. Geospatial approach for petrol pumps evaluation with urban prediction modelling by cellular automata in creeds of metropolitan expanse. ISPRS Ann. Photogram. Remote Sens. Spatial Inf. Sci. 10, 59–67. https://doi.org/10.5194/isprs-annals-X-5-W1-2023-59-2023 (2023).
Zhao, Z. et al. Comparison of three machine learning algorithms using Google Earth Engine for land use land cover classification. Rangel. Ecol. Manage. 92, 129–137. https://doi.org/10.1016/j.rama.2023.10.007 (2024).
Vohland, K. & Barry, B. A review of in situ rainwater harvesting (RWH) practices modifying landscape functions in African drylands. Agr. Ecosyst. Environ. 131, 119–127. https://doi.org/10.1016/j.agee.2009.01.010 (2009).
Ammar, A., Riksen, M., Ouessar, M. & Ritsema, C. Identification of suitable sites for rainwater harvesting structures in arid and semi-arid regions: A review. Int. Soil Water Conserv. Res. 4, 108–120 (2016).
Kadam, A. K., Kale, S. S., Pande, N. N., Pawar, N. & Sankhua, R. Identifying potential rainwater harvesting sites of a semi-arid, basaltic region of Western India, using SCS-CN method. Water Resour. Manage 26, 2537–2554 (2012).
Campisano, A. et al. Urban rainwater harvesting systems: Research, implementation and future perspectives. Water Res. 115, 195–209 (2017).
Basinger, M., Montalto, F. & Lall, U. A rainwater harvesting system reliability model based on nonparametric stochastic rainfall generator. J. Hydrol. 392, 105–118 (2010).
Amos, C. C., Rahman, A. & Gathenya, J. M. Economic analysis and feasibility of rainwater harvesting systems in urban and peri-urban environments: A review of the global situation with a special focus on Australia and Kenya. Water 8, 149 (2016).
Rahman, A., Keane, J. & Imteaz, M. A. Rainwater harvesting in Greater Sydney: Water savings, reliability and economic benefits. Resour. Conserv. Recycl. 61, 16–21. https://doi.org/10.1016/j.resconrec.2011.12.002 (2012).
Ghisi, E., Bressan, D. L. & Martini, M. Rainwater tank capacity and potential for potable water savings by using rainwater in the residential sector of southeastern Brazil. Build. Environ. 42, 1654–1666 (2007).
Ward, S. & Butler, D. Rainwater harvesting and social networks: Visualizing interactions for niche governance, resilience and sustainability. Water (Switzerland) https://doi.org/10.3390/w8110526 (2016).
Campisano, A., Gnecco, I., Modica, C. & Palla, A. Designing domestic rainwater harvesting systems under different climatic regimes in Italy. Water Sci. Technol. 67, 2511–2518 (2013).
Winnaar, G. D., Jewitt, G. & Horan, M. A GIS-based approach for identifying potential runoff harvesting sites in the Thukela River Basin, South Africa. Phys. Chem. Earth A/B/C 32, 1058–1067 (2007).
Jasrotia, A., Majhi, A. & Singh, S. Water balance approach for rainwater harvesting using remote sensing and GIS techniques, Jammu Himalaya, India. Water Resour. Manag. 23, 3035–3055 (2009).
Weerasinghe, H., Schneider, U. & Löw, A. Water harvest- and storage-location assessment model using GIS and remote sensing. Hydrol. Earth Syst. Sci. Discuss. 8, 3353–3381. https://doi.org/10.5194/hessd-8-3353-2011 (2011).
Mahmoud, S. H., Adamowski, J., Alazba, A. & El-Gindy, A. Rainwater harvesting for the management of agricultural droughts in arid and semi-arid regions. Paddy Water Environ. 14, 231–246 (2016).
Hashim, H. Q. & Sayl, K. N. The application of radial basis network model, GIS, and spectral reflectance band recognition for runoff calculation. Int. J. Des. Nat. Ecodyn. 15, 441–447 (2020).
Muneer, A. S., Sayl, K. N. & Kamel, A. H. Modeling of runoff in the arid regions using remote sensing and geographic information system (GIS). Int. J. Des. Nat. Ecodyn. 15, 691–700. https://doi.org/10.18280/ijdne.150511 (2020).
Saranya, T. & Saravanan, S. Groundwater potential zone mapping using analytical hierarchy process (AHP) and GIS for Kancheepuram district, Tamil Nadu, India. Model. Earth Syst. Environ. 6, 1105–1122. https://doi.org/10.1007/s40808-020-00744-7 (2020).
Patra, S., Mishra, P. & Mahapatra, S. C. Delineation of groundwater potential zone for sustainable development: A case study from Ganga Alluvial Plain covering Hooghly district of India using remote sensing, geographic information system and analytic hierarchy process. J. Clean. Prod. 172, 2485–2502. https://doi.org/10.1016/j.jclepro.2017.11.161 (2018).
Kumar, V. A., Mondal, N. & Ahmed, S. Identification of groundwater potential zones using RS, GIS and AHP techniques: A case study in a part of Deccan Volcanic Province (DVP), Maharashtra, India. J. Indian Soc. Remote Sens. 48, 497–511 (2020).
Khudhair, M., Sayl, K., Darama, Y. Locating site selection for rainwater harvesting structure using remote sensing and GIS. IOP Conference Series: Materials Science and Engineering, IOP Publishing 012170 (2020).
Mohammed, O. A. & Sayl, K. N. A GIS-based multicriteria decision for groundwater potential zone in the West Desert of Iraq. IOP Conf. Ser. Earth Environ. Sci. https://doi.org/10.1088/1755-1315/856/1/012049 (2021).
Asgher, M. S. et al. Groundwater potential mapping of Tawi River Basin of Jammu District, India, using geospatial techniques. Environ. Monit. Assess. 194, 240 (2022).
Jhariya, D., Kumar, T., Gobinath, M., Diwan, P. & Kishore, N. Assessment of groundwater potential zone using remote sensing, GIS and multi-criteria decision analysis techniques. J. Geol. Soc. India 88, 481–492 (2016).
Zahirani, A. et al. Accept us cr t. J. Alloys Comp. https://doi.org/10.1016/j.jallcom.2011.09.092 (2011).
Naghibi, S. A., Pourghasemi, H. R. & Dixon, B. GIS-based groundwater potential mapping using boosted regression tree, classification and regression tree, and random forest machine learning models in Iran. Environ. Monit. Assess. 188, 1–27. https://doi.org/10.1007/s10661-015-5049-6 (2016).
Dastorani, M. T., Mahjoobi, J., Talebi, A. & Fakhar, F. Application of machine learning approaches in rainfall-runoff modeling (case study: Zayandeh Rood Basin in Iran). Civil Eng. Infrastruct. J. 51, 293–310 (2018).
Sarvani, K., Sai Priya, Y., Teja, C., Lokesh, T., Bala, E., Rao, B. Rainfall analysis and prediction using machine learning techniques 12, 531–537 (2021). URL: www.jespublication.com.
Tahmassebipoor, N., Rahmati, O., Noormohamadi, F. & Lee, S. Spatial analysis of groundwater potential using weights-of-evidence and evidential belief function models and remote sensing. Arab. J. Geosci. 9, 1–18. https://doi.org/10.1007/s12517-015-2166-z (2016).
Selvam, S., Magesh, N. S., Chidambaram, S., Rajamanickam, M. & Sashikkumar, M. C. A GIS-based identification of groundwater recharge potential zones using RS and IF technique: A case study in Ottapidaram Taluk, Tuticorin District, Tamil Nadu. Environ. Earth Sci. 73, 3785–3799. https://doi.org/10.1007/s12665-014-3664-0 (2015).
Rejani, R. et al. Identification of potential rainwater-harvesting sites for the sustainable management of a semi-arid watershed. Irrig. Drain. 66, 227–237. https://doi.org/10.1002/ird.2101 (2017).
Malik, S. et al. A comparative ethno-botanical study of Cholistan (an arid area) and Pothwar (a semi-arid area) of Pakistan for traditional medicines. J. Ethnobiol. Ethnomed. 11, 1–20 (2015).
Rashid, K., Rasul, G. Rainfall variability and maize production over the Potohar Plateau of 8 (2009).
Aziz, A. et al. Assessment of drought conditions using HJ-1A/1B data: A case study of Potohar Region, Pakistan. Geomat. Nat. Haz. Risk 9, 1019–1036 (2018).
Arumugam, M. et al. An assessment of geospatial analysis combined with AHP techniques to identify groundwater potential zones in the Pudukkottai district, Tamil Nadu, India. Water 15, 1101 (2023).
Kiker, G. A., Bridges, T. S., Varghese, A., Seager, T. P. & Linkov, I. Application of multicriteria decision analysis in environmental decision making. Integrat. Environ. Assess. Manag. Int. J. 1, 95–108 (2005).
Feizizadeh, B., Jankowski, P. & Blaschke, T. A GIS-based spatially-explicit sensitivity and uncertainty analysis approach for multi-criteria decision analysis. Comput. Geosci. 64, 81–95 (2014).
Chen, Y., Yu, J. & Khan, S. Spatial sensitivity analysis of multi-criteria weights in GIS-based land suitability evaluation. Environ. Model. Softw. 25, 1582–1591 (2010).
Park, S., Jeon, S., Kim, S. & Choi, C. Prediction and comparison of urban growth by land suitability index mapping using GIS and RS in South Korea. Landsc. Urban Plan. 99, 104–114. https://doi.org/10.1016/j.landurbplan.2010.09.001 (2011).
Saaty, T. L. How to make a decision: The analytic hierarchy process. Eur. J. Oper. Res. 48, 9–26. https://doi.org/10.1016/0377-2217(90)90057-I (1990).
Pramanik, M. K. Site suitability analysis for agricultural land use of Darjeeling district using AHP and GIS techniques. Model. Earth Syst. Environ. https://doi.org/10.1007/s40808-016-0116-8 (2016).
Abijith, D. et al. GIS-based multi-criteria analysis for identification of potential groundwater recharge zones–a case study from Ponnaniyaru watershed, Tamil Nadu, India. HydroResearch 3, 1–14 (2020).
Mogaji, K. A., Lim, H. S. & Abdullah, K. Modeling groundwater vulnerability prediction using geographic information system (GIS)-based ordered weighted average (OWA) method and Drastic model theory hybrid approach. Arab. J. Geosci. 7, 5409–5429. https://doi.org/10.1007/s12517-013-1163-3 (2014).
Khan, D., Raziq, A., Young, H. W. V., Sardar, T. & Liou, Y. A. Identifying potential sites for rainwater harvesting structures in Ghazi Tehsil, Khyber Pakhtunkhwa, Pakistan, using geospatial approach. Remote Sens. 14, 5008 (2022).
Pal, B., Samanta, S., Pal, D.K. Morphometric and hydrological analysis and mapping for Watut watershed using remote sensing. 2, 357–368 (2012).
Akıncı, H., Özalp, A. Y. & Turgut, B. Agricultural land use suitability analysis using GIS and AHP technique. Comput. Electron. Agric. 97, 71–82 (2013).
Nag, S., Roy, M. B. & Roy, P. K. Study on the functionality of land use land cover over the evaluation of groundwater potential zone: A fuzzy AHP-based approach. J. Earth Syst. Sci. https://doi.org/10.1007/s12040-022-01872-7 (2022).
Leal, J. E. AHP-express: A simplified version of the analytical hierarchy process method. MethodsX 7, 100748. https://doi.org/10.1016/j.mex.2020.100748 (2020).
Pant, S., Kumar, A., Ram, M., Klochkov, Y. & Sharma, H. K. Consistency indices in analytic hierarchy process: A review. Mathematics 10(8), 1206. https://doi.org/10.3390/math10081206 (2022).
Karuppasamy, M. B. et al. Multivariate urban air quality assessment of indoor and outdoor environments at Chennai metropolis in South India. Atmosphere 13(10), 1627. https://doi.org/10.3390/atmos13101627 (2022).
Tariq, A. & Mumtaz, F. Modeling spatio-temporal assessment of land use land cover of Lahore and its impact on land surface temperature using multi-spectral remote sensing data. Environ. Sci. Pollut. Res. 30(9), 23908–23924. https://doi.org/10.1007/s11356-022-23928-3 (2022).
Shahid, M., Cong, Z. & Zhang, D. Understanding the impacts of climate change and human activities on streamflow: A case study of the Soan River basin, Pakistan. Theor. Appl. Climatol. 134(1–2), 205–219. https://doi.org/10.1007/s00704-017-2269-4 (2018).
Ghafoor, G. Z. et al. Assessing the impact of land use land cover change on regulatory ecosystem services of subtropical scrub forest, Soan Valley, Pakistan. Sci. Rep. 12(1), 1–12. https://doi.org/10.1038/s41598-022-14333-4 (2022).
Ismail, M. et al. Evaluating the impact of climate change on the stream flow in Soan River Basin (Pakistan). Water (Switzerland) 14(22), 3695. https://doi.org/10.3390/w14223695 (2022).
Israr, M., Khan, M., Ajmal, M. & Khan, N. M. Rainwater harvesting potential for irrigation and groundwater recharge in Gulberg Greens, Islamabad, Pakistan. Pak. J. Agric. Sci. 59(5), 857–868. https://doi.org/10.2162/PAKJAS/22.379 (2022).
Javed, A. & Siddiqui, B. A. A geospatial and multi-criteria analysis approach for potential rainwater harvesting: A case study of Rawalpindi & Chakwal Districts. Pak. J. Meteorol. 15(29), 27–37 (2023).
Saravanan, S., Saranya, T., Abijith, D., Jacinth, J. J. & Singh, L. Delineation of groundwater potential zones for Arkavathi sub-watershed, Karnataka, India using remote sensing and GIS. Environ. Challeng. 5, 100380. https://doi.org/10.1016/j.envc.2021.100380 (2021).
Zhou, G. et al. Adaptive model for the water depth bias correction of bathymetric lidar point cloud data. Int. J. Appl. Earth Observ. Geoinform. https://doi.org/10.1016/j.jag.2023.103253 (2023).
Adham, A. et al. Assessing the impact of climate change on rainwater harvesting in the Oum Zessar watershed in southeastern Tunisia. Agric. Water Manag. 221, 131–140. https://doi.org/10.1016/j.agwat.2019.05.006 (2019).
Kamkar, B., Dorri, M. A. & Da Silva, J. A. T. Assessment of land suitability and the possibility and performance of a canola (Brassica napus L.) soybean (Glycine max L.) rotation in four basins of Golestan province, Iran. Egypt. J. Remote Sens. Space Sci. 17(1), 95–104 (2014).
Jamali, I. A., Mörtberg, U., Olofsson, B. & Shafique, M. A spatial multi-criteria analysis approach for locating suitable sites for construction of subsurface dams in Northern Pakistan. Water Resour. Manage 28(14), 5157–5174. https://doi.org/10.1007/s11269-014-0800-2 (2014).
Acknowledgements
We would like to thank all funders who supported this research through their contributions to the CGIAR Trust Fund under the project CGIAR Policy Innovations Program (C-0057). We are also thankful to the Punjab Irrigation Department for providing data on existing water structures (www.cgiar.org/funders).
Author information
Authors and Affiliations
Contributions
Mohsin Hafeez contributed in review and technical guidance Muhammad Jehanzeb Masud Cheema contributed in writing and review Umar Waqas Liaqat contributed in writing and review Muhammad Amin is contributed in Analysis and data collection Muhammad Usman contributed in data collection.
Corresponding authors
Ethics declarations
Competing interests
The authors declare no competing interests.
Additional information
Publisher’s note
Springer Nature remains neutral with regard to jurisdictional claims in published maps and institutional affiliations.
Rights and permissions
Open Access This article is licensed under a Creative Commons Attribution-NonCommercial-NoDerivatives 4.0 International License, which permits any non-commercial use, sharing, distribution and reproduction in any medium or format, as long as you give appropriate credit to the original author(s) and the source, provide a link to the Creative Commons licence, and indicate if you modified the licensed material. You do not have permission under this licence to share adapted material derived from this article or parts of it. The images or other third party material in this article are included in the article’s Creative Commons licence, unless indicated otherwise in a credit line to the material. If material is not included in the article’s Creative Commons licence and your intended use is not permitted by statutory regulation or exceeds the permitted use, you will need to obtain permission directly from the copyright holder. To view a copy of this licence, visit http://creativecommons.org/licenses/by-nc-nd/4.0/.
About this article
Cite this article
Hafeez, M.M., Cheema, M.J.M., Liaqat, U.W. et al. Mapping of potential storages and rainwater harvesting sites in arid region of Indus basin using analytical hierarchy technique. Sci Rep 15, 36947 (2025). https://doi.org/10.1038/s41598-025-20915-9
Received:
Accepted:
Published:
Version of record:
DOI: https://doi.org/10.1038/s41598-025-20915-9



















